天津市东丽区东部学区共同体2022-2023学年七年级上册期末语文试题(含解析)
展开
这是一份天津市东丽区东部学区共同体2022-2023学年七年级上册期末语文试题(含解析),共12页。试卷主要包含了下面一段文字中有语病的一项是,选出加点字解释不正确的一项,选出加点字意义相同的一项等内容,欢迎下载使用。
第I卷(28分)
1.下列加点字的注音完全正确的一项是( )
A.滑稽(jī) 灼热(zhuó) 大相径庭(jìng)
B.诅骂(zǔ) 嗔怪(chēn) 拈轻怕重(zhān)
C.匍匐(fú) 突兀(è) 畏罪潜逃(qián)
D.蜷伏(juǎn) 殉职(xùn) 神采奕奕(yì)
2.依次填入下面一段文字横线处的词语,最恰当的一项是( )
汉语是世界上历史最____________、发展水平最高的语言之一。在世界语言中,汉语具有独一无二的____________而富有想象力的特征,精通多国语言的季羡林先生____________汉语是世界语言里最简练的一个语种。
A.悠久 简化 称呼B.悠久 简洁 称誉
C.悠然 简洁 称呼D.悠然 简化 称誉
3.下面一段文字中有语病的一项是( )
①仰望星空,北斗璀璨。②我们只看到了每一次卫星升空时的激动、喜悦,却不知这背后有太多的辛酸与挑战。③经过数十年、几代人,攻克了无数艰难险阻,使我们实现了一个又一个技术创新。④让我们向那些为中国科技披荆斩棘的人致敬!
A.第①句B.第②C.第③句D.第④句
4.依次填入下面一段文字方框内的标点符号,最恰当的一项是( )
叙述不是平铺直叙,在□烟火□这部作品里没有大段对话,没有各类浓笔重墨的渲染和描写,也不做任何主观评价□读者却很容易被作家带进情境,深入其中□
A.“ ” ; 。B.《 》 , 。
C.《 》 ; ?D.“ ” , ?
5.下面对诗句的鉴赏,不恰当的一项是( )
次北固山下
王湾
客路青山外,行舟绿水前。
潮平两岸阔,风正一帆悬。
海日生残夜,江春入旧年。
乡书何处达?归雁洛阳边。
A.首联点题,诗人先写“客路”,再写“行舟”,已暗含旅途奔波之意。
B.颔联通过“风正一帆悬”这一小景,把大江直流、波平浪静的大景表现了出来。
C.颈联既写景又点明了时令,蕴含着一代胜过一代的人生哲理。
D.尾联诗人想起了“雁足传书”的故事,表达了诗人的思乡愁绪。
阅读下文章,完成下面小题
①汉字是当今世界上仍在使用的最古老的文字,从甲骨文算起,已有3500年以上的历史了。古埃及的圣体字、巴比伦的楔形文字、中美洲的古玛雅文字等相继成为历史的陈迹,唯汉字独存。中国人用数千年的聪明才智创造出来的奇迹,在世界文字史上是独一无二的。它承载了中国五千年灿烂文明,至今仍旧具有旺盛的生命力。尤其是汉字计算机输入的优越性,使汉字的奇迹更令世人惊叹和信服。汉字堪称中国“第五大发明”。
②汉字具有超越方言和古今语言差别的功能,著名学者安子介先生说,“中国由黑龙江到云南,汉字全通。”“中华文化连绵五千年,是用汉字记载的。”“西方字母的形式,根据历史说也是由象形而来,后来变成拼音,各国文字不同,相互联结的纽带断了,结果欧洲分成大小十数个国家。如果中国早年也走这条路,早已出现江苏国、广东国了。我国方言这样多,汉字的语音无法在‘语音学’上统一,但在文字使用上自古及今都是一脉相承的。汉字对汉族产生了不可估量的凝聚作用。”可见,汉字具有超越方言和古今语言差别的功能,这对汉民族的形成和中国的统一具有重要的作用。
③汉字可以引发想象和联想。由于汉字以形表意,使用汉字时观其形而得其意,其中必定有想象和联想产生。并非仅仅由象形字直接演化过来的字如此,如“日”“月”等。会意字也是如此,如“休息”的“休”字,由“人”和“木”两部分组成,就是“人”靠着“树”歇息。我们从字形的拼组关系中便可想象出这字的意义,其实,有些形声字的声旁也是表意的,如“文盲”的“盲”字,声旁“亡”既表音也表意,“盲”就是“亡”了“目”。因此,汉字引发想象和联想的强大作用值得我们重视。
④汉字有利于发展大脑智力。从神经心理学和神经语言学的研究成果看,拼音文字是偏向大脑左半球的“单脑文字”,而汉字是大脑左、右两半球并用的“复脑文字”;拼音文字认知中“语音编码”方式起主要作用,而汉字认知中则是利用“多重编码”方式,语音、字形和语义编码兼用。学习汉字可以开发大脑左、右半球的潜力,有利于发展大脑智力。因此,从音、形、义三者结合上去学习汉字是科学的方法。
⑤与中华文明共存共荣的古老汉字,具有独特的形式和经久不息的生命力。我们要重新认识汉字的价值,充分发掘汉字的奥秘,以迎接汉字“发挥威力”的新时代。
6.下列关于“汉字”的说法,不符合原文意思的一项是( )
A.汉字是世界上最古老的文字,汉字具有计算机输入的优越性,堪称中国“第五大发明”。
B.汉字的在文字使用上从古至今都是一脉相承,虽然它的语音在‘语音学’上无法统一。
C.汉字可以引发我们的想象和联想,这强大的作用应引起我们的重视。
D.学习汉字有利于发展大脑智力。因此,我们应用科学的方法,即从音、形、义三者结合上去学习汉字。
7.下面对说明方法及其作用的分析,正确的一项是( )
A.第①段运用列数字的说明方法,说明中国的汉字历史悠久,承载了中国的灿烂文明。
B.第②段运用引用的说明方法,说明汉字具有超越方言和古今语言差别的功能,对汉民族的形成和中国的统一具有重要作用。
C.第③段运用举例子的说明方法,举“休”字的例子说明只有会意字,能让我们想象出字的意义。
D.第④段运用作比较的说明方法,说明学习汉字具有开发大脑左、右半球潜力的功能,有利于发展大脑智力。
8.下面对本文的理解分析,不正确的一项是( )
A.本文是一篇事物说明文,极富知识性,为读者普及了汉字的相关知识及价值。
B.第③段中加点词“仅仅”、“ 有些”,都体现了说明文语言准确、严密的特点。
C.根据历史说,西方字母的形式,是由象形而来,后变成拼音,各国文字不同,联结的纽带就断了。
D.本文按照时间顺序,条理清晰地说明汉字是与中华文明共存共荣的古老汉字,具有经久不息的生命力。
阅读《狼》,完成下面小题。
一屠晚归,担中肉尽,止有剩骨。途中两狼,缀行甚远。
屠惧,投以骨。一狼得骨止,一狼仍从。复投之,后狼止而前狼又至。骨已尽矣,而两狼之并驱如故。
屠大窘,恐前后受其敌。顾野有麦场,场主积薪其中,苫蔽成丘。屠乃奔倚其下,弛担持刀。狼不敢前,眈眈相向。
少时,一狼径去,其一犬坐于前。久之,目似瞑,意暇甚。屠暴起,以刀劈狼首,又数刀毙之。方欲行,转视积薪后,一狼洞其中,意将隧入以攻其后也。身已半入,止露尻尾。屠自后断其股,亦毙之。乃悟前狼假寐,盖以诱敌。
狼亦黠矣,而顷刻两毙,禽兽之变诈几何哉?止增笑耳。
9.选出加点字解释不正确的一项( )
A.屠暴起(突然)B.缀行甚远(紧跟)
C.屠自后断其股(屁股)D.狼亦黠矣(狡猾)
10.选出加点字意义相同的一项( )
A.恐前后受其敌 盖以诱敌B.一狼得骨止 止有剩骨
C.意暇甚 意将隧入以攻其后也D.复投之 亦毙之
11.下面对文章的理解和分析不正确的一项是( )
A.“两狼之并驱如故”体现出狼贪婪的本性。
B.“目似瞑,意暇甚”传神地刻画出狼狡猾的形象。
C.屠户发现了狼的诡计,于是化被动等待为主动出击。
D.本文结局说明了像狼这样的狡猾的恶人终将失败的道理。
第II卷(92分)
12.请将下面诗文语句补充完整。
(1)子曰:“ ,可以为师矣。”(《论语·为政》)
(2)静以修身, 。(诸葛亮《诫子书》)
(3)夜阑卧听风吹雨, 。(陆游《十一月四日风雨大作》)
(4) ,随君直到夜郎西。(李白《闻王昌龄左迁龙标遥有此寄》)
(5)逝者如斯夫, 。(《论语·子罕》)
(6)《天净沙﹒秋思》中,诗人直抒胸臆,道出天涯游子之悲的句子是: , 。
阅读下面文言文,完成下面小题。
刘羽冲偶得古兵书,伏读经年①,自谓可将兵十万。会有土寇,自练乡兵与之角,全队溃覆,几为所擒。又得古水利书,伏读经年,自谓可使千里成沃壤。绘图列说②干③州官。州官亦好事,使试于一村。沟渠④甫成,水大至,顺渠灌入,人几为鱼。 由是抑郁不自得,恒独步庭阶,摇首自语曰:“古人岂欺我哉?”如是日千百遍,惟此六字。不久,发病死。
【注释】①经年:一年左右 ②列说:到处游说 ③干:求见 ④沟渠:田间水道
13.解释下列句子中加点的词。
(1)自谓可将兵十万 将: (2)人几为鱼 几:
14.请将文中画线的句子翻译成现代汉语。
摇首自语曰:“古人岂欺我哉?”
15.你认为刘羽冲失败的原因是什么?根据文意,用自己的话简要回答。
阅读下面文章,完成下面小题。
设置密码
孙道荣
①为了防范儿子擅自使用电脑,我们可谓动足了脑筋。将房门锁起来,他总是能想办法找到钥匙;将房门钥匙带走,他竟然冒险从阳台爬进我们的卧室。即使我们都在家,他也会乘你洗澡或者上厕所时,钻个空子,溜进卧室过把电脑瘾。
②无奈,我们将电脑设置了密码。为了便于记忆,我们家的存折密码都是儿子的生日。电脑密码于是也设置为儿子的生日,给电脑上把锁,看他还有什么辙。
③星期天,我们有事出门,留下儿子一个人在家。卧室门开着,省得他又干出什么冒险的事情来,反正电脑有密码保护。
④我们失算了。下午回到家,小东西正埋头电脑前,眼睛玩得发直,连我们开门进屋,也浑然未觉。密码被他破解了。
⑤我们赶紧修改密码。吃一堑,长一智,这次必须弄点又好记又让他难以破解的密码。我们决定换成他妈妈的生日来做密码。这小子,我和他妈妈的生日,告诉他无数遍,可他就是记不住,这让我们很失落。
⑥又一次出门,我告诫儿子,不准碰电脑。儿子很乖巧地说,我知道你们换了密码,想上也打不开电脑了啊。我暗自好笑,谅你也解不了,没心没肝的东西,谁让你连爸爸妈妈的生日都记不住?
⑦晚上回家,儿子果然安静地在做作业,呵呵,密码有效。
⑧可是,走进书房,我却大吃一惊,几只抽屉被翻得乱七八糟,就像被贼洗劫过一样,赭红色的户口簿,摊放在显眼的地方,我立即明白了。看来儿子为了破解我们的密码,真是煞费苦心啊。我相信他现在一定已经记住了我和他妈妈的生日,可惜不是因为亲情,而仅仅因为它们可能成为密码。
⑨伤感,无奈,愤怒。
⑩又得改密码了。简单的,对付不了儿子;弄个复杂点的吧,一不留神,连我们自己也会忘记。思来想去,颇伤脑筋。妻子忽然一拍脑袋,有了,用他奶奶名字的全拼,儿子不知道奶奶的名字,更不会想到我们会用他奶奶的名字来设置密码。
⑪这其实仍然是一个简单的密码,奶奶的名字只有九个拼音字母,但是,对儿子来说,这恐怕确实是一个他做梦也想不到的密码。
⑫这次密码修改后,儿子果然一直未能破解。
⑬电脑安全了。我却高兴不起来。
⑭儿子不能解开我们的密码,无法擅自打开电脑,这固然是我的初衷,可是,他不能破解,也让我很矛盾,很失望。其实儿子只要对我们这个家,对自己的亲人多关注一点点,我们设置的密码,就都很容易破解的啊。孩子,你很聪明,但你缺少的,是对自己亲人的了解和关爱啊。
16.第⑨段画线句“伤感,无奈,愤怒”的原因是什么?
17.文中的爸爸妈妈设置了几次密码?以“设置密码”为题有什么妙处?
18.下面对文章的理解,不正确的两项是( )( )
A.他竟然冒险从阳台爬进我们的卧室,“竟然”指出乎意料,体现了作者的惊讶。
B.“电脑安全了,我却高兴不起来”其原因是“我”觉得儿子对家人关注不够。
C.儿子多次成功破解设置的密码,表现了儿子的聪明、善解人意,能明白父母用心。
D.父母给电脑设置密码是一种不尊重孩子的行为,家人之间应该互相信任。
E.文章选材贴近中学生生活,情感真挚,读起来耐人寻味。
19.结合全文,说说作者对广大中学生寄予了怎样的希望。
某班开展了以“中国茶文化”为主题的综合性学习活动,下面是某同学为活动搜集的四则材料,请你按照要求,完成小题。
【材料一】
中国茶文化历史悠久。两晋、南北朝时期,就出现了中国最早的茶诗,到了唐代,世界第一部茶文化专著——《茶经》问世,标志着中国茶文化的基本形成。
【材料二】
中国茶文化与文学艺术联系紧密。刘禹锡的《尝茶》、苏轼的《咏茶》、文徵明的《陆羽烹茶图》,以及唐寅的《烹茶画卷》,都是这二者结合的经典之作。
【材料三】
古老的中国茶文化对很多国家茶文化的形成起到了重要作用。例如,五代末至明初,受中国茶文化发展的影响,韩国的茶礼也于这一时期兴起,并普及于王室、官员、僧道乃至百姓中间。
【材料四】
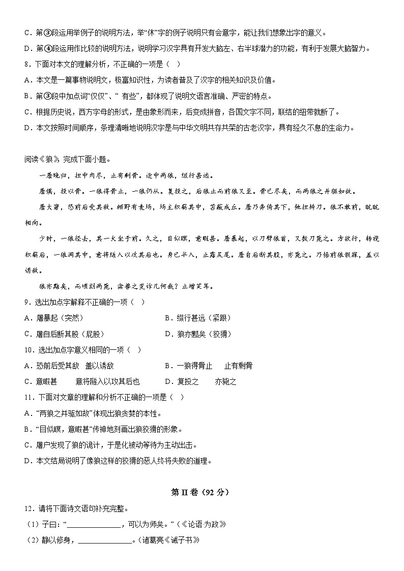
2020年全国港口货物吞吐量TOP5
20.以上四则材料中,不符合“中国茶文化”这一主题的是 。
21.根据以上材料概括“中国茶文化”的主要特点。
22.《朝花夕拾》中的人物你都熟悉吗?下面的话语分别是谁说的?请在后面填写人物的名字。
(1)母亲的钱,你拿来用就是了,还不就是你的么?( )
(2)老迅,我们今天不喝酒了。我要去看看光复的绍兴。我们同去。( )
(3)哥儿,有画儿的“三哼经”,我给你买来了!( )
(4)我因为听说中国人是很敬重鬼的,所以很担心,怕你不肯解剖尸体。现在总算放心了,没有这回事。( )
23.阅读名著选段,回答问题。
大圣飘飘荡荡,左沉不能落地,右坠不得存身。就如旋风翻败叶,流水淌残花。滚了一夜,直至天明,方才落在一座山上,双手抱住一块峰石。定性良久,仔细观看,却才认得是小须弥山。大圣长叹一声道:“好利害妇人!怎么就把老孙送都这里来了?我当年曾记得在此处告求灵吉菩萨降黄风怪救我师父……”
(1)选段中的妇人是 。
(2)选段选自《西游记》第五十九回,请将该回回目补充完整。
“唐三藏路阻火焰山,孙行者一调 。”
(3)妇人为何不肯借大圣宝物,反将其搧走?请简述其原因。
24.按要求作文
人生就像一条漫漫长路,凡走过必留下痕迹。我们生活的世界就是由一个个脚印拼凑出来的,万事万物都在以不同的方式行走。
请以“成长的足迹”为题,写一篇不少于600字的文章。
要求:①主题明确,内容充实,条理清楚,语言通顺,结构完整;②文中不得出现自己真实的校名和姓名。
参考答案与解析
1.A
【详解】B.拈轻怕重(zhān)——(niān);
C.突兀(è)——(wù);
D.蜷伏(juǎn)——(quán);
故选A。
2.B
【详解】(1)悠久:意思是长久;久远。悠然:悠闲的样子。结合“历史”可知是说时间,故选择“悠久”。
(2)简洁:意思是简明扼要,形容词。简化:把复杂的变成简单的,动词。要突出“汉语”的特征,修饰“特征”这个词语,是赞美性的语言,故选“简洁”这个形容词。
(3)称呼:意思是把…叫做、称为。称誉:称赞。结合“汉语是世界语言里最简练的一个语种”可知,这里是赞美汉语的简练,故选“称誉”。
故选B。
3.C
【详解】语句“经过数十年、几代人,攻克了无数艰难险阻,使我们实现了一个又一个技术创新”缺少主语,可去掉“使”;故选C。
4.B
【详解】第一处和第二处:“烟火”是一部作品的名字,应用书名号。
第三处:语意表述未完,应用逗号。
第四处:为陈述语气,位于句末,应用句号。
故选B。
5.C
【详解】考查诗歌鉴赏。C.“蕴含着一代胜过一代的人生哲理”理解错误。海日生于残夜,将驱尽黑暗;江春,那江上景物所表现的“春意”,闯入旧年,将赶走严冬。蕴含着旧事物孕育在新事物中,新事物必将取代旧事物的哲理。不是“一代胜过一代的人生哲理”。故选C。
6.A 7.B 8.D
【解析】6.A.根据第一段中的“汉字是当今世界上仍在使用的最古老的文字”可知本项“汉字是世界上最古老的文字”表述有误。故选A。
7.A.第一段列举了古埃及的圣体字、巴比伦的楔形文字、中美洲的古玛雅文字等实例,具体地说明了“汉字是当今世界上仍在使用的最古老的文字”“承载了中国五千年灿烂文明”。本项“列数字”有误;
C.根据第三段中的“其实,有些形声字的声旁也是表意的”可知我们也可以通过形声字的声旁想象出字的意义。本段“只有会意字”有误;
D.第四段运用作比较说明方法,把汉字与拼音文字做了对比,是为了说明汉字有利于发展大脑智力,从音、形、义三者结合上去学习汉字是科学的方法。本项“说明学习汉字具有开发大脑左、右半球潜力的功能,有利于发展大脑智力”赏析不完整;
故选B。
8.D.“按照时间顺序”有误,本文首段引出说明对象:汉字。第二段到第四段分别介绍了汉字的三种功能,这也是汉字具有旺盛生命力的原因。第五段总结全文,再次强调汉字的独特形式和旺盛的生命力。所以说明顺序是逻辑顺序。故选D。
9.C 10.D 11.C
【解析】9.本题考查重点文言词语在文中的含义。理解文言词语的含义要注意其特殊用法,如通假字、词类活用、一词多义和古今异义词等。C.“屠自后断其股”的意思是:屠户从后面砍断狼的大腿。股:大腿。不是“屁股”。故选C。
10.考查对文言词语的一词多义的理解。
A.敌:动词,攻击/名词,敌人;
B.止:动词,停止/同“只”;
C.意:名词,神情/名词,意图
D.之:都是代词;
故选D。
11.考查对文章内容的理解与分析。C.有误,从“屠乃奔倚其下,弛担持刀”就可以看出,屠户在“骨已尽矣”之时就准备主动出击了。“转视积薪后,一狼洞其中,意将隧入以攻其后也”也说明屠户事后发现了狼的诡计的。故选C。
故选 C。
【点睛】参考译文:
一个屠户在晚上回家,担子里的肉卖完了,只有剩下的骨头。屠户在路上遇到了两只狼,紧随着他走了很远。
屠户害怕,把骨头投给狼。一只狼得到骨头停止了,另一只狼仍然跟从他。屠户又把骨头投给它,后面得到骨头的狼停住了脚步,但是之前得到骨头的狼又跟上了。骨头已经没有了,但是两只狼像原来一样一起追赶。
屠户的处境很危急,担心前后受到狼的攻击。屠户看见田野中有个麦场,场主在里面堆柴,覆盖成小山似的。屠户于是奔向麦场,倚靠在柴草堆下,卸下担子拿着刀。狼不敢上前,眼瞪着屠户。
一会儿,一只狼径直走开,其中一只狼像狗一样蹲坐在前面。过了一会儿,狼的眼睛好像闭上了,神情悠闲得很。屠户突然起身,用刀劈砍狼的头,又劈砍几刀杀死了狼。屠户正想要走,转身看柴草堆后面,一只狼在其中打洞,意图想要钻洞进入柴草堆来攻击屠户的后面。狼的身体已经钻进入一半了,只露出屁股和尾巴。屠户从后面砍断狼的大腿,也杀死了这只狼。屠户才明白之前的狼假装睡觉,原来是用来诱惑敌人。
狼也是狡猾的动物,但是一会儿两只狼都被杀死了,禽兽的欺骗手段能有多少啊?只给人增加笑料罢了。
12. 温故而知新 俭以养德 铁马冰河入梦来 我寄愁心与明月 不舍昼夜 夕阳西下 断肠人在天涯
【详解】本题考查名句名篇默写。注意重点字“德、涯”。
13. 带领,率领 几乎 14.(刘羽冲)摇着头自言自语道:“古人怎么会欺骗我呢?” 15.因为情况在不断变化,而他不懂得根据具体情况灵活运用知识,只会死搬书本,所以失败了。
【解析】13.本题考查重点文言词语在文中的含义。理解文言词语的含义要注意其特殊用法,如通假字、词类活用、一词多义和古今异义词等。
(1)“自谓可将兵十万”的句意是:自己认为可以统领十万人马。将:统领,带领,率领。
(2)“人几为鱼”的句意是:村民几乎都成了鱼(被淹死了)。几:几乎。
14.本题考查翻译文言文句子的能力。解答此类题目尤其要注意一词多义、古今异义词、通假字等特殊的文言现象,重点实词必须翻译到位。同时,还要注意查看有无特殊句式。在此题中,要注意“自语(自言自语)、岂(难道)、欺(欺骗)、哉(吗)”的意思,必须翻译出来。
15.考查对文章的理解与分析。从“偶得古兵书,伏读经年,自谓可将兵十万”,却与土匪强盗较量中“全队溃覆,几为所擒”;从“又得古水利书,伏读经年,自谓可使千里成沃壤”,于是挖沟渠,结果“水大至,顺渠灌入,人几为鱼”。最后刘羽冲把失败的原因归结为“古人岂欺我哉?”可以看出:刘羽冲只知盲目学习,只会从书中照搬一些知识,不知道环境因素的改变,不懂得把知识灵活地运用于实际之中,只会纸上谈兵。所以才失败。据此理解概括作答。
【点睛】参考译文:
刘羽冲偶然得到一部古代的兵书,伏案读了整整一年,自己认为可以统领十万人马。这时,恰逢有土匪强盗出没,他自己训练乡兵跟土匪强盗较量,结果全队溃败覆没,乡兵差不多被擒获。有一次,刘羽冲又找到一部古代有关水利建设的书,伏案读了整整一年,自认为可以使千里之地变成沃土。他绘了水利图依次向州官游说,州官也认为于国于民这是好事,就派人在一个村子试行。沟渠才挖成,大水流到,顺着沟渠灌入村子,村民几乎都被淹死了。从此之后,他抑郁寡欢,很不自在,他常常独自在庭院散步,摇头自言自语说:“古人怎么会欺骗我呢?”像这样一天就说千百遍,只说这六个字。不久,他得重病死了。
16.儿子只关注玩电脑,却忽视了对家人的关爱。(儿子只要对我们这个家,对自己的亲人多关注一点点,我们设置的密码,就都很容易破解的啊。) 17.3次。全文线索,概括了文章的主要内容,设置悬念,吸引阅读兴趣。 18.CD 19.号召我们学会感激和孝敬父母,多关注自己的亲人。或管理好自己,上网有度。
【分析】16.本题考查对文章内容的理解与分析。
解答此题要结合上下文内容去理解揣摩。这是第二次密码被破解后的心情,结合第⑧段“看来儿子为了破解我们的密码,真是煞费苦心啊。我相信他现在一定已经记住了我和他妈妈的生日,可惜不是因为亲情,而仅仅因为它们可能成为密码”和第⑭段“其实儿子只要对我们这个家,对自己的亲人多关注一点点,我们设置的密码,就都很容易破解的啊”可知,“伤感”是因为儿子只关注玩电脑,父母的生日还需查找户口本才能知道;
“无奈”是因为儿子记住父母的生日是因为上网的需要,却不顾对家人的关爱;
“愤怒”当然是因为儿子的屡教不改。
17.本题考查对文章内容的概括和标题作用分析。
由第②段“无奈,我们将电脑设置了密码”,第⑤段“我们赶紧修改密码”和第⑫段“又得改密码了”可知,文中的爸爸妈妈设置了3次密码。
解答题目的作用要从内容、结构、表达效果等角度来考虑。本文以“设置密码”为题目上,文章正是设置电脑开机密码为主要内容的,题目概括了主要的事件;
“三次为儿子设置密码”构成了文章的主要内容,都是用“设置密码”一脉贯穿的,构成了文章的叙事线索;
同时,用“设置密码”作题目,设置了悬念,还能激发读者的阅读兴趣。
据此理解分析作答。
18.本题考查对文章内容的理解与分析。
C.由第⑭段“孩子,你很聪明,但你缺少的,是对自己亲人的了解和关爱啊”可知,儿子并非善解人意,也没能明白父母用心;
D.由第⑭段“其实儿子只要对我们这个家,对自己的亲人多关注一点点,我们设置的密码,就都很容易破解的啊”可知,父母给电脑设置密码一是防止儿子沉迷网络,二是为了让儿子更多地关注家人;
故选CD。
19.本题考查对文章主旨的理解。
本文通过记叙儿子总是上网,“我”设置为儿子的生日,密码被破解;第二次换成儿子妈妈的生日来做密码,密码被破解;第三次用儿子奶奶名字的全拼,儿子一直未能破解,表现了作者对当今的青少年感情冷漠,缺乏亲情,不关注自己的亲人,对他们缺少关爱的无奈与伤感。特别是结尾句“孩子,你很聪明,但你缺少的,是对自己亲人的了解和关爱啊”,表达了作者希望孩子能够自律,且能多关注亲人,多关爱亲人。据此理解作答。
20.材料四 21.中国茶文化历史悠久;中国茶文化与文学艺术联系紧密;中国茶文化对很多国家茶文化的形成起到了重要作用。 22. 衍太太 范爱农 阿长(长妈妈) 藤野先生(藤野严九郞)
【解析】20.本题考查材料与主题的关系。
主题是“中国茶文化”,关键词是“茶文化”,前三个材料分别写的是“茶文化”的历史、与文学艺术的联系和对外的交流,而材料四的内容是“全国港口货物吞吐量”的统计,与“茶文化”无关,所以材料四不符合“中国茶文化”这一主题。
21.本题考查概括材料的内容。
可以从“中国茶文化”有关的三个材料中分别概括,由材料一“中国茶文化历史的悠久”,材料二“中国茶文化与文学艺术联系紧密”,材料三“古老的中国茶文化对很多国家茶文化的形成起到了重要作用”即可概括出答案。
22.本题考查判断名著人物。
(1)《琐记》原著:有一天谈到这里,她便说道,“母亲的钱,你拿来用就是了,还不就是你的么?”我说母亲没有钱,她就说可以拿首饰去变卖;我说没有首饰,她却道,“也许你没有留心。”可知这是衍太太怂恿“我”偷母亲的钱;
(2)《范爱农》原著:到冬初,我们的景况更拮据了,然而还喝酒,讲笑话。忽然是武昌起义,接着是绍兴光复。第二天爱农就上城来,戴着农夫常用的毡帽,那笑容是从来没有见过的。“老迅,我们今天不喝酒了。我要去看看光复的绍兴。我们同去。”我们便到街上去走了一通,满眼是白旗。据此可知是范爱农;
(3)《阿长与》原著:“哥儿,有画儿的‘三哼经’,我给你买来了!”我似乎遇着了一个霹雳,全体都震悚起来;赶紧去接过来,打开纸包,是四本小小的书,略略一翻,人面的兽,九头的蛇,……果然都在内。这是阿长给“我”买《山海经》的场景;
(4)《藤野先生》原著:解剖实习了大概一星期,他又叫我去了,很高兴地,仍用了极有抑扬的声调对我说道:“我因为听说中国人是很敬重鬼的,所以很担心,怕你不肯解剖尸体。现在总算放心了,没有这回事。”这是藤野先生关心“我”地解剖实习。
23.(1)铁扇公主(罗刹女、铁扇仙)
(2)芭蕉扇
(3)因为她的儿子红孩儿擒了唐僧,孙悟空为了搭救师父,请来南海观音把红孩儿收服了做善财童子,使她母子分离。
【详解】(1)据选段中的人物“唐僧、孙悟空”等容易判断是《西游记》,作者为吴承恩.由文段可知,文中提到的妇人是铁扇公主孙悟空向灵吉菩萨借来了定风丹抵抗铁扇公主扇出的大风。
(2)由上句“火焰山”名词,对名词“芭蕉扇”,孙悟空过火焰山时,向罗刹女去借芭蕉扇。
(3)儿子红孩儿给收服,跟观音菩萨去了,想见面都见不着,罗刹女怀恨在心。
24.例文
成长的足迹
学习时忙中偷乐,打开了小学的相册,一页一页仔细地回味。看看那时的自己,不知不觉中人生的海滩上已留下一串花一样的足迹。
一年级时,我很向往学校,认为那里到处都是欢乐。所以当离开妈妈进入校园时我没哭。
二年级时,我仍然是个幼稚的孩童,但我对学校有了一种新的憧憬。这里是个日不落的地方,每天我都沉浸在与小朋友们玩耍的欢乐中。
三年级时,校园中传递着一股“陀螺风”。我更是沉迷其中,收集上百个不同的陀螺,在课间与大家激战着。当每一次胜利的喜悦涌上心头,每一次失败的感伤击沉喜悦,我脑海中总是回荡着一个问题,如果我永远是胜利者该多好啊!
四年级时,我渐渐爱上了读书,当我发现身边的同学早已开始读一些名著时,我也迫不及待地让妈妈给我买了一些好书来读。沙坑旁少了我弹玻璃球的身影,树丛中少了我嬉戏的身影,我更多是在教室中捧着自己心爱的书读,就这样静静的,享受着书中的故事。在那时真有一丝文人的感觉。某天被妈妈表扬,我发现玩已经退居二线了。
五年级时,最让我难忘的事情莫过于来到北京上学。已是五年级大孩子的我刚来到这个陌生的城市,陌生的学校,陌生的班级,也还有些害羞。渐渐地我和同学们已打成一片,老师也发现了我的潜能,让我当数学课代表。这是我第一个职务,所以我分外珍惜,尽自己的力为老师同学们服务。那时,我真的爱上了这种感觉。也是从那时起,我对职务有了好感。
六年级时,面对着相处近两年的同学老师们,我真的不想与他们说再见。那个学期大家都努力学习——为了自己理想的中学。眼看着还有不到三个月大家就都要分开了,我那时格外珍惜每一天,因为我知道这种机会不会再有第二次。其中印象最深的莫过于学期末的篮球赛,那是我与同学们最后一次的合作。不过最大的遗憾不是我们没有取得好的名次,而是那次我和一位同学因战术不同而争吵。现在想起来谁不是为了班级的荣誉呢?
闭上眼睛,一个个清晰的画面呈现在我眼前。转眼间仿佛做了一个梦一样。我不能说每一个足迹写下的都是甜蜜与欢乐,但我可以确定我无愧于每一个足迹,每一个足迹都踩在它应该在的地方,顺时而长,所以那么快乐!
【详解】全命题作文。
第一,审题。本题是成长类作文,要求展示成长期间的经历与收获。“足迹”指脚走路留下的痕迹,“成长的足迹”即成长过程中留下的痕迹。足迹要有多个,要连贯,才指向一定的方向,所以“成长的足迹”最好写连续性的一连串事情,通过这些相关的延续的事,表现作者的成长。走路能留下足迹,表明行程的吃力与行走的努力,相应的,要写成长中留下印迹的事情,要付出一定努力的事情。
第二,构思。成长过程中留下的痕迹是多样的,可以是对某种精神品质的认识,如“我”对数字计算有一种天然的惧怕,看到略大的数字就会头脑发晕一片空白,从小学低年级到高年级到初中,我用了很多办法:题海战术、音乐伴奏、自我催眠等,在亲友们的支持鼓励下,我终于摆脱了对数字的惧怕,留下一串迎难而上不服输的足迹;可以是对某种生活本质的认识,如“我”本善良,但在各种媒体的负面报道及父母家人的耳提面命下,“我”渐渐不再有同情心,可是“我”看到弱小无助仍然会想伸出援助之手,终于,我想通了:生活中有算计有恩将仇报,但生活的本质仍是美的,因为害怕就关闭互相同情的通道,只能引导社会走向毁灭。
第三,立意。所写经历可以是各种的,主题指向的是成长感悟,思想的成长,而成长,是独立,是理智,是慈悲,是宽容,是担当,是勇敢,等等。要围绕着这些思想品质的健全来组织材料。成长很少一蹴而就,要有细节的堆积,量变引发质变,在量变的过程中进行思考、抒情与议论。
排序
港口
1~12月(吨)
同比增幅
1
宁波舟山港
117240
4.7%
2
上海港
71104
﹣0.8%
3
唐山港
70260
7.0%
4
广州港
61239
1.0%
5
青岛港
60459
4.7%
相关试卷
这是一份2022-2023学年天津市东丽区七年级上册期末语文试卷及答案,共10页。
这是一份2022-2023学年天津市东丽区八年级(上)期末语文试卷(含详细答案解析),共20页。试卷主要包含了单选题,填空题,默写,名著阅读,现代文阅读,文言文阅读,作文,其他等内容,欢迎下载使用。
这是一份天津市天津市东丽区共同体2023-2024学年九年级上学期11月期中语文试题,共10页。

