四川省某市2022-2023学年八年级上学期期末语文试题
展开注意事项:
1.答题前,务必将自己的姓名、准考证号填写在答题卷规定的位置上。
2.1-7题、9题、18-19题、24题、27题为单选题;回答选择题时,必须使用2B铅笔将答题卷上对应题目的答案标号涂黑,如需改动,用橡皮擦擦干净后,再选涂其它答案编号。
3.回答非选择题时,必须使用0.5毫米黑色签字笔,将答案书写在答题卡指定的位置内。
4.所有题目必须在答题卷作答,在试题卷上答题无效。
5.考试结束后,只将答题卷交回。
A卷(共100分)
一、积累与运用(14分,每小题2分)
1. 下列加点字注音完全正确的一项是( )
A. 琐屑(xiè) 镌刻(juàn) 曦月(xī) 杳无消息(yǎ)
B. 诘责(jié) 绯红(fēi) 沿溯(sù) 刀剑入鞘(qià)
C. 炽热(chì) 轩邈(miǎ) 不逊(xùn) 锐不可当(dǎng)
D 由衷(zhōng) 差使(chāi) 鸢飞戾(lì)天 屏息敛声(píng)
2. 下列各项词语书写完全正确的一项是( )
A. 溃退 凌空 响彻云宵 谈笑风生
B. 沉淀 狼籍 殚精竭虑 正襟危座
C 娴熟 愧怍 和颜悦色 潜滋暗长
D. 愚钝 荧光 张惶失措 眼花缭乱
3. 依次填入下面横线处的词语,最恰当的一组是( )
历史是最好的教科书,也是最好的清醒剂。无论是 全球治理理念的创新发展,还是 好正处于转型期的当代中国;无论是 人类命运共同体,还是实现民族复兴的 ,不仅需要运用今天的智慧和力量,而且需要从历史中寻找智慧。
A. 推进 治理 创造 夙愿
B. 推动 治理 打造 夙愿
C. 推进 管理 打造 心愿
D. 推动 管理 创造 心愿
4. 下列各项中加点的词语使用不恰当的一项是( )
A. 我们必须正确看待自己,既不能自高自大,也不能自暴自弃。
B. 据调查:在各种不文明行为中,市民对在公园、健康步道等公共场所遛狗的行为深恶痛疾。
C. 贵州民办教师陆永康双腿肌肉萎缩,面对困难他不以为然,36年来他日复一日地跪在讲台上传道授业,年复一年地跪着行进在山间道上,走村串寨做家访。
D. 妈妈语重心长地给我讲了沉迷于网络的害处,列举了许多同学因上网而荒废学业的例子。
5. 下列各句中,没有语病的一项是( )
A. 从意外致残、生活无望到残奥会夺冠,并获得“中国青年五四奖章”,他走出了一条不平凡的人生道路。
B. 市卫生监督部门加大了对市场上牛肉的抽样检测,防止不合格肉制品重现百姓餐桌。
C. 我们鉴赏文艺,无非是接受美感的经验,得到人生的受用,所以只要驱遣我们的想象,才能通过文字达到这个目的。
D. 中国古代书画艺术中许多传世杰作不仅是人类艺术宝库中的珍品,而且是中华民族的艺术瑰宝。
6. 下列句子标点符号使用正确的一项是( )
A. 《新华字典》是我国第一部现代汉语规范字典,由我国著名的语言学家魏建功主持编纂。正因为是“大家编小书”,才使得一本小小的工具书历经数十年而不衰。
B. 以前可能因为年龄小,不知道珍惜时间,现在我才体会到“一寸光阴一寸金,寸金难买寸光阴。”这句话的真正含义。
C. 以《健康秩序、健康生活》为主题的中央电视台2004年“3.15”电视宣传活动将由央视经济频道的11个栏目共同组织完成。
D. “到底去不去呀?我的小祖宗!”妈妈“咚咚咚”地敲着我的房门,“人家来催好几趟了,你倒是给人家一个回话呀!”
7. 用下面的话组成文段,选项中排列顺序正确的一项是( )。
①用事实作论据时,对所运用的事实必须调查核实,每个情节、每个数字都不许浮夸。
②所以,还要充分考虑事实的代表性,对众多的事实进行精心选择。
③用事实作论据,事实必须确凿,有代表性。
④有些事情虽然属实,但只是个别现象,不能反映事物的本质,引用这样的事实做论据,会得出错误的结论。
⑤事实不确凿,论点就站不住脚,事实没有代表性,论点就缺乏说服力。
A. ⑤①③④②B. ③⑤①④②C. ⑤③①②④D. ④①②③⑤
二、名著阅读与现代文阅读理解(30分)
(一)名著阅读(共5分)
8. 阅读下列选段,完成下面试题。
七月时节,当我们这里的昆虫,为口渴所苦,失望地在已经枯萎的花上,跑来跑去寻找饮料时,蝉则依然很舒服,不觉得痛苦。用它突出的嘴——一个精巧的吸管,尖利如锥子,收藏在胸部——刺穿饮之不竭的圆桶。它坐在树的枝头,不停的唱歌,只要钻通柔滑的树皮,里面有的是汁液,吸管插进桶孔,它就可饮个饱了。
如果稍许等一下,我们也许就可以看到它遭受到的意外的烦扰。因为邻近很多口渴的昆虫,立刻发现了蝉的井里流出的浆汁,跑去舔食。这些昆虫大都是黄蜂、苍蝇、蛆蜕、玫瑰虫等,而最多的却是蚂蚁。身材小的想要到达这个井边,就偷偷从蝉的身底爬过,而主人却很大方地抬起身子,让它们过去。大的昆虫,抢到一口,就赶紧跑开,走到邻近的枝头,当它再转回头来时,胆子比从前变大来了,它忽然就成了强盗,想把蝉从井边赶走。最坏的罪犯,要算蚂蚁了。我曾见过它们咬紧蝉的腿尖,拖住它的翅膀,爬上它的后背,甚至有一次一个凶悍的强徒,竟当着我的面,抓住蝉的吸管,想把它拉掉。
最后,麻烦越来越多,无可奈何,这位歌唱家不得已抛开自己所做的井,悄然逃走了。于是蚂蚁的目的达到,占有了这个井。不过这个井也干得很快,浆汁立刻被吃光了。于是它再找机会去抢劫别的井,以图第二次的痛饮。
(1)本文选自《昆虫记》,作者__________;此书被誉“__________”。
(2)请结合本文段说说为什么这本书既是科普著作,又是文学经典?
(二)
阅读下面课内语段,完成小题。
①东京也无非是这样。上野的樱花烂漫的时节,望去确也像绯红的轻云,但花下也缺不了成群结队的“清国留学生”的速成班,头顶上盘着大辫子,顶得学生制帽的顶上高高耸起,形成一座富士山。也有解散辫子,盘得平的,除下帽来,油光可鉴,宛如小姑娘的发髻一般,还要将脖子扭几扭。实在标致极了。
②中国留学生会馆的门房里有几本书买,有时还值得去一转;倘在上午,里面的几间洋房里倒也还可以坐坐的。但到傍晚,有一间的地板便常不免要咚咚咚地响得震天,兼以满房烟尘斗乱;问问精通时事的人,答道,“那是在学跳舞。”
③到别的地方去看看,如何呢?……
④大概是物以稀为贵罢。北京的白菜运往浙江,便用红头绳系住菜根,倒挂在水果店头,尊为“胶菜”;福建野生着的芦荟,一到北京就请进温室,且美其名曰“龙舌兰”。我到仙台也颇受了这样的优待,不但学校不收学费,几个职员还为我的食宿操心。我先是住在监狱旁边一个客店里的,初冬已经颇冷,蚊子却还多,后来用被盖了全身,用衣服包了头脸,只留两个鼻孔出气。在这呼吸不息的地方,蚊子竟无从插嘴,居然睡安稳了。饭食也不坏。但一位先生却以为这客店也包办囚人的饭食,我住在那里不相宜,几次三番,几次三番地说。我虽然觉得客店兼办囚人的饭食和我不相干,然而好意难却,也只得别寻相宜的住处了。于是搬到别一家,离监狱也很远,可惜每天总要喝难以下咽的芋梗汤。
⑤从此就看见许多陌生的先生,听到许多新鲜的讲义。解剖学是两个教授分任的。最初是骨学。其时进来的是一个黑瘦的先生,八字须,戴着眼镜,挟着一叠大大小小的书……
⑥那坐在后面发笑的是上学年不及格的留级学生,在校已经一年,掌故颇为熟悉的了。他们便给新生讲演每个教授的历史。这藤野先生,据说是穿衣服太模糊了,有时竟会忘记带领结;冬天是一件旧外套,寒颤颤的,有一回上火车去,致使管车的疑心他是扒手,叫车里的客人大家小心些。
……
⑦中国是弱国,所以中国人当然是低能儿,分数在六十分以上,便不是自己的能力了:也无怪他们疑惑。但我接着便有参观枪毙中国人的命运了。第二年添教霉菌学,细菌的形状是全用电影来显示的,一段落已完而还没有到下课的时候,便影几片时事的片子,自然都是日本战胜俄国的情形。但偏有中国人夹在里边:给俄国人做侦探,被日本军捕获,要枪毙了,围着看的也是一群中国人;在讲堂里的还有一个我。
⑧“万岁!”他们都拍掌欢呼起来。
⑨这种欢呼,是每看一片都有的,但在我,这一声却特别听得刺耳。此后回到中国来,我看见那些闲看枪毙犯人的人们,他们也何尝不酒醉似的喝彩,──呜呼,无法可想!但在那时那地,我的意见却变化了。
⑩我离开仙台之后,……
⑪他所改正的讲义,我曾经订成三厚本,收藏着的,将作为永久的纪念。不幸七年前迁居的时候,中途毁坏了一口书箱,失去半箱书,恰巧这讲义也遗失在内了。责成运送局去找寻,寂无回信。只有他的照相至今还挂在我北京寓居的东墙上,书桌对面。每当夜间疲倦,正想偷懒时,仰面在灯光中瞥见他黑瘦的面貌,似乎正要说出抑扬顿挫的话来,便使我忽又良心发现,而且增加勇气了,于是点上一枝烟,再继续写些为“正人君子”之流所深恶痛疾的文字。
(原文有删改)
9. 下列对文章分析、理解正确的一项是( )
A. 在这呼吸不息的地方,蚊子竟无从插嘴,居然睡安稳了。饭食也不坏。(居然:出乎意料,竟然。表现了作者的聪明才智。“居然”一词具有一种谦虚、自我调侃的味道)
B. 穿衣服太模糊了,有时竟会忘记带领结;冬天是一件旧外套,寒颤颤的,有一回上火车去,致使管车的疑心他是扒手,叫车里的客人大家小心些。(正面描写藤野先生的外貌,但主要还是表现藤野先生不修边幅、生活简朴的特点,这与后面藤野先生一丝不苟的教学态度形成鲜明的对比)
C. 到别的地方去看看,如何呢?(无疑而问,在文中承上启下,引出作者去仙台和认识藤野先生)
D. 东京也无非是这样。(“无非”是“只,不外乎”之意。“无非”一词表达的是作者对日本首都东京这座城市的失望)
10. 第①段中画线句子的表达方式是什么?在文中的作用是什么?
11. 第⑤自然段中写道,“中国是弱国,所以中国人当然是低能儿,分数在六十分以上,便不是自己的能力了:也无怪他们疑惑。”从句中的加点词语“所以”一词我们可以体会到作者当时具有怎样的感受?加点词语“也无怪”表达了作者怎样的情感?
12. 选文中“我”用哪些具体行动表达了对藤野先生的怀念之情?
(三)
阅读下面课外语段,完成小题。
雾
①雾是一种常见的天气现象。秋冬时节,当低层大气中的水汽达到饱和状态时,低层大气中出现的水汽凝结物悬浮在空中,并使能见度的水平距离小于1千米,气象学上把这种天气称为雾。
②雾是怎样形成的呢?原来,空气中能容纳一定量的水汽,气温愈高,空气中所能容纳的水汽愈多,反之愈少。白天的温度一般比较高,空气中可容纳较多的水汽;到了夜晚,地面热量散失,使地面温度下降,同时影响接近地面的空气层,使空气中的温度也降低,当温度低到空气不能容纳原先所有的水汽时,过剩的水汽便凝结成小水滴或小冰晶,浮游在近地面的大气中,雾就形成了。
③大雾天气对交通影响很大。在大雾天气,飞机不能起飞和降落,汽车、船舶等也因能见度低容易发生交通事故。雾对农业生产也有一定的危害,如果连续数天大雾,将使农作物缺乏光照,进而影响生长,诱发病害。如小麦抽穗时遇上连续3天以上的大雾,就容易引起赤霉病。雾对人体健康也有一定的危害。据测定,雾滴中含酸、碱、盐、胺、酚、尘埃、病原微生物等有害物质的比例,比通常的大气水滴高几十倍。人们如果在雾中活动,就会吸入雾中的这些有害物质,从而可能诱发或加重气管炎、咽喉炎、结膜炎等诸多疾病。
④既然大雾给人们的生活带来不利的影响,那么怎样才能消除它呢?
⑤针对雾形成的过程,我们可以进行人工消雾。所谓人工消雾,就是指用人工影响的方式消除局部区域内的雾滴以提高能见度的方法。一般采用三种方法:一是加热法。对小范围雾区采取一定的措施,加热空气使雾滴蒸发而消失。二是吸湿法。播散盐、尿素等吸湿物质作为催化剂,产生大量凝结核,使雾滴在凝结核上凝结成大水滴形成降雨或降雪,从而达到消除的目的。三是人工扰动混合法。用直升飞机在雾区顶部缓慢飞行,把雾顶以上干燥空气驱赶下来与雾中空气混合,促使雾滴蒸发消失。2002年12月,陕西就曾通过播散液态二氧化碳来改变雾的存在形式,使其变成雪后降落。经过现场勘查,在第一次作业20分钟后,距离作业下风方1.2千米处开始降雪,降雪时间持续约3小时。降雪后有小区域内能见度由原来的不到20米增加到300米。
13. 用自己的话概括雾是怎样形成的。(不超过50字)
14. 文章第③段中加着重号的“容易”能否去掉?请说出理由。
15. 文章第③段从哪些方面说明了雾的危害?
16. 文章第⑤段画线部分运用了什么说明方法?简要分析它的作用。
三、古诗文(16分)
(一)古诗文名句积累(4分)
17. 用原文补写出下面句子的空缺部分。
(1)相顾无相识,_______________。(《野望》王绩)
(2)______________,浅草才能没马蹄。(《钱塘湖春行》白居易)
(3)角声满天秋色里,______________。(《雁门太守行》李贺)
(4)《龟虽寿》中表现诗人积极奋发和伟大抱负的句子是:_____________,_____________。
(二)古诗文词语积累(4分)
18. 下列加点实词意义相同的一项是( )
A. 戒之曰 必敬必戒
B. 夕日欲颓 实是欲界之仙都
C. 属引凄异 有良田美池桑竹之属
D. 虽乘奔御风 猛浪若奔
19. 下列加点虚词意义和用法相同的一项是( )
A. 天将降大任于是人也 箕畚运于渤海之尾
B. 面山而居 安居而天下熄
C. 居天下之广居 汝心之固
D. 以君之力 固国不以山溪之险
(三)课内文言文阅读(8分)
阅读下面课内文言文选段,完成小题。
天时不如地利,地利不如人和。三里之城,七里之郭,环而攻之而不胜。夫环而攻之,必有得天时者矣,然而不胜者,是天时不如地利也。城非不高也,池非不深也,兵革非不坚利也,米粟非不多也,委而去之,是地利不如人和也。故曰:域民不以封疆之界,固国不以山溪之险,威天下不以兵革之利。得道者多助,失道者寡助。寡助之至,亲戚畔之;多助之至,天下顺之。以天下之所顺,攻亲戚之所畔,故君子有不战,战必胜矣。
(《得道多助,失道寡助》孟子)
20. 把下面文言句子翻译为现代汉语。
(1)天时不如地利,地利不如人和。
(2)域民不以封疆之界,固国不以山溪之险,威天下不以兵革之利。
21. “人和”在文中含义是什么?请你再举一个相关的事例论证“人和”的重要性。
四、作文(40分)
22. 阅读下面材料,根据要求写作。
生活中,总会碰上形形色色的人,总会发生各种各样的事。某一天或者某一刻,一个细微的动作、一句温馨的话语、一次意外的相遇都会在不经意间荡起你心中的涟漪,激起你生命的震撼。那可能是一种温暖绵软的感觉,你可能会舌尖甜甜,嘴角翘翘,忍不住,想笑;也可能是一种略微潮湿的感觉,伴着一丝酸涩或刺痛,难以自抑地,想哭。那正是生命拔节的声音!
请以“那一刻,我 ”为题,写一篇不少于600字的记叙文。
要求:①把题目补充完整,并将题目抄写在作文格的第一行;②贴近生活,关注内心,言之有物。能运用恰当的表达方式或说理方法;③文体不限(诗歌、戏剧除外,不套作,不抄袭。;④认真书写,力求工整、美观; ⑤文中不得出现影响作文评价的真实的地名、校名、人名等。
B卷(共20分)
五、综合性学习与语言运用(6分)
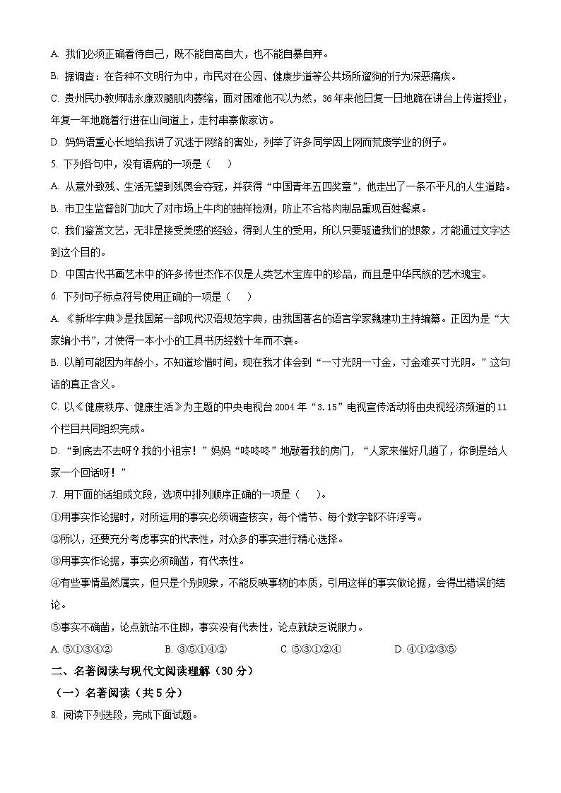
23. 阅读下面三则材料,按要求回答问题。
【材料一】
革命文物保护利用“成绩单”
(数据来源:国家文物局)
【材料二】
近两年,红色旅游的规模和热度不断攀升。2019年,全国红色旅游人数就已超过14亿人次,红色旅游收入超过4000亿元,不少红色旅游目的地成为民众出游的重要选项和网红打卡地,年轻人成为红色旅游热的主力军。2021年,文化和旅游部计划遴选推出建党百年百条精品红色旅游线路,让广大游客深刻感受红色文化魅力和革命精神力量。
(摘自《人民日报》,有改动)
【材料三】
为了让革命文物焕发光彩,让红色基因永续传承,各地展开了积极探索。在推进文物建设方面,实施保护传承、研究发掘、数字再现等工程,建设红色文化名村镇,打造红色文旅融合品牌,开发情景剧、体验式红色经典课程、革命文物现场教学点等,不断深化革命文物的价值挖掘和利用创新。
(摘自《人民日报》,有改动)
(1)根据材料一图表中的主要信息,得出一个结论。
(2)同桌计划暑假去旅游,你给他推荐了红色旅游线路,请根据这三则材料谈谈推荐的理由(写出四条)。
六、古代诗文理解与鉴赏(14分)
(一)文言文理解(8分)
阅读下面课外文言文选段,完成小题。
阳峤,河南洛阳人,北齐右仆射休之玄孙也。
仪凤中应八科举,授将陵尉,累迁詹事司直。长安中,桓彦范为左御史中丞,袁恕己为右御史中丞,争荐峤,请引为御史。内史杨再思素与峤善,知峤不乐搏击【注】之任,谓彦范等曰:“闻其不情愿,如何?”彦范曰:“为官择人,岂待情愿?唯不情愿者,尤须与之。所以长难进之风,抑躁求之路。”再思然其言,擢为右台侍御史。景龙末,累转国子司业。峤恭谨好学,有儒者之风。又勤于政理,循循善诱。及在学司,时人以为称职。奏修先圣庙及讲堂,因建碑前庭,以纪崇儒之事。
睿宗即位,拜尚书右丞。又历魏州刺史,充衮州都督、荆州长史,为本道按察使,所在以清白闻。魏州人诣阙,请峤重临其郡,又除魏州刺史。入为国子祭酒,累封北平伯,荐尹知章、范行恭、赵玄默等为学官,皆称名儒。
峤素友悌,抚孤侄如己子。常谓人曰:“吾虽位登方伯,而心不异于曩时一尉耳。”识者甚称叹之。寻以年老致仕,卒于家,谥曰敬。
(选自《旧唐书·卷一八五》,有删改)
【注】搏击:弹劾。
24. 下列句子中加点词的解释,不正确的一项是( )
A. 请引为御史 引:举荐
B. 内史杨再思素与峤善 善:友好
C. 所在以清白闻 闻:听说
D. 抚孤侄如己子 抚:抚养
25. 把文中画线的句子翻译为现代汉语。
为官择人,岂待情愿?唯不情愿者,尤须与之。
26. 阳峤在为官方面有哪些优秀品质?请根据文中内容,概括作答。
(二)古代诗歌鉴赏(6分)
阅读下面这首诗,完成小题。
黄鹤楼
崔颢
昔人已乘黄鹤去,此地空余黄鹤楼。
黄鹤一去不复返,白云千载空悠悠。
晴川历历汉阳树,芳草萋萋鹦鹉洲。
日暮乡关何处是?烟波江上使人愁。
27. 下列对这首词理解与分析,有误的一项是( )
A. 首联巧用典故,由仙人乘黄鹤归去引出黄鹤楼,为黄鹤楼添加了神秘色彩。
B. 颔联紧承首联,写自从仙人离去,黄鹤楼已历经千百年之久。仙人一去再也没有返回,只有白云陪伴着黄鹤楼,大有岁月易逝之感慨。
C. 颈联写汉阳晴川和鹦鹉洲萧条凄清的景象,为下一联抒发感情作正面铺垫。
D. 全诗以“愁”字作结,表达了日暮时分诗人登临黄鹤楼的心情,同时又和开篇缥缈的意境相吻合,以起伏辗转的文笔表现缠绵的乡愁。
28. “此地空余黄鹤楼”和“白云千载空悠悠”中都有一个“空”字,试比较这两个“空”字的意义作用有何不同?
名称
数量
全国不可移动革命文物
3.6万多处
国有藏馆可移动革命文物
超过100万件/套
全国文物保护单位革命旧址开放率
接近94%
革命博物馆、纪念馆总数
超过1600家
“十三五”时期平均每年推出革命文物展览
4000余个
相继公布第一批革命文物名录的省(区、市)
20个
四川省某市2022-2023学年九年级上学期期末语文试题答案: 这是一份四川省某市2022-2023学年九年级上学期期末语文试题答案,共20页。试卷主要包含了回答非选择题时,必须使用0,考试结束后,只将答题卷交回, 下列句子排序最恰当的一项是, 阅读选段,完成下面试题, 下面各项说法有误的一项是等内容,欢迎下载使用。
四川省某市2022-2023学年八年级上学期期末语文试题答案: 这是一份四川省某市2022-2023学年八年级上学期期末语文试题答案,共20页。试卷主要包含了回答非选择题时,必须使用0,考试结束后,只将答题卷交回, 阅读下列选段,完成下面试题等内容,欢迎下载使用。
四川省某市2022-2023学年七年级上学期期末语文试题答案: 这是一份四川省某市2022-2023学年七年级上学期期末语文试题答案,共17页。试卷主要包含了回答非选择题时,必须使用0,考试结束后,只将答题卷交回等内容,欢迎下载使用。

