浙江省湖州市六校联考2023-2024学年高三上学期10月考试物理试题(解析版)
展开
这是一份浙江省湖州市六校联考2023-2024学年高三上学期10月考试物理试题(解析版),共38页。试卷主要包含了热力学,光学,曲线运动与天体运动,动量,机械振动与机械波,电路,交变电流,电场,电磁感应定律,磁场等内容,欢迎下载使用。
本卷卷面满分150分,时间要求90分钟,最终分值按照名次赋分
请将答案正确填写在答题卡上
本试卷填空一题2分
一、热力学,光学(共18分)
1. 下列说法正确的是( )
A. 铁块熔化成铁水过程中,温度不变,内能也不变
B. 物体运动的速度增大,则物体中分子热运动的平均动能增大,物体的内能增大
C. A、B两物体的质量和温度相同时,它们的内能一定相同
D. A、B两物体的温度相同时,A、B两物体的内能可能不同,分子的平均速率也可能不同
【答案】D
【解析】
【详解】A.铁块熔化成铁水的过程中,温度不变,分子平均动能不变,体积变化,分子势能改变,故内能改变,A错误;
B.物体中分子热运动的平均动能大小只与物体的温度有关,物体的内能是物体中所有分子的热运动的动能与分子势能的总和,物体运动的速度增大,则物体的动能增大,但物体的温度不一定升高,物体的内能不一定增大,B错误;
CD.A、B两物体的温度相同,则它们的分子平均动能一定相同,但若分子质量不同,则分子的平均速率不同,而物体的内能除与温度有关外,还与体积和物质的量有关,则内能不一定相同,C错误,D正确。
故选D。
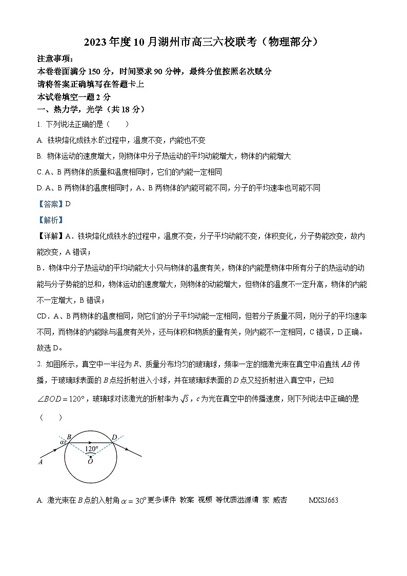
2. 如图所示,真空中一半径为R、质量分布均匀的玻璃球,频率一定的细激光束在真空中沿直线传播,于玻璃球表面的B点经折射进入小球,并在玻璃球表面的D点又经折射进入真空中,已知,玻璃球对该激光的折射率为,c为光在真空中的传播速度,则下列说法中正确的是( )
A. 激光束在B点的入射角更多课件 教案 视频 等优质滋源请 家 威杏 MXSJ663 B. 此激光束在玻璃中穿越的时间为
C. 光在玻璃球中频率比在真空中要小
D. 改变入射角α的大小,细激光束不可能在球表面处发生全反射
【答案】D
【解析】
【详解】A.根据折射率定义有
解得
A错误;
B.根据折射率与波速的关系有
激光束在玻璃中穿越的时间为
解得
B错误;
C.光在传播过程中频率不变,光在玻璃球中频率与真空中的相等,C错误;
D.根据折射光路可知,B位置处的折射角与D位置处的入射角相等,根据光路可逆,可知细激光束不可能在球表面处发生全反射,D正确。
故选D。
3. 有人设计了一种测温装置,其结构如图所示。玻璃泡A内封有一定质量的理想气体,与A连通的B管插在水银槽中。由管内水银面的 A高度x可知A内气体的温度(即环境温度),并可由B管上的刻度直接读出。在标准大气压下,当温度为27°C时, ,将此高度处标记为27°C的刻度线。该温度计在标准大气压下标记好温度后,将其带到海拔很高的高山上测量当地温度。设B管的体积与玻璃泡A的体积相比可忽略。下列说法正确的是( )
A. 在标准大气压下,当温度为27°C时,玻璃泡A内气体的压强
B. 在标准大气压下,为—3°C的刻度线标记在处
C. 由于高山上的真实压强比标准大气压小,则温度的测量值比实际温度高
D. 由于高山上的真实压强比标准大气压小,则温度的测量值比实际温度低
【答案】AC
【解析】
【详解】A.温度时,玻璃泡A内的气体压强
A正确;
B.由于B管的体积与A泡的体积相比可略去不计,因此可认为A泡内气体发生等容变化,由题可知
为—3°C 时
根据查理定律
得
气体末状态压强
解得
即水银面的高度为22cm。B错误;
C D.当管内水银面的高度为x时,地面上标准大气压下温度为T,设高山上压强为,水银密度为,温度为,由查理定律得
高山上压强减小,故温度的测量值比实际温度高。C正确,D错误。
故选AC。
4. 设两分子a、b间距离为时分子间的引力和斥力大小相等,现固定a,将b从与a相距处由静止释放,在b远离a的过程中,下列表述正确的是( )
A. 和均减小,但减小较快
B. 当a、b间距离为时,a、b间的分子势能最小
C. a对b一直做正功
D. 当b运动最快时,a对b的作用力为零
【答案】ABD
【解析】
【详解】A.b从与a相距0.5r0处由静止释放,b远离a的过程中,距离增大,F引和F斥均减小,但F斥减小较快,故A正确;
B.由0.5r0到r0过程中,分子力表现为斥力,距离增大时,分子力做正功,分子势能减小,当r>r0时,分子力表现为引力,分子间距离增大,分子力做负功,分子势能增大,所以r=r0时,ab间的分子势能最小,故B正确;
C.将b从与a相距0.5r0处由静止释放,在b远离a的过程中,分子力先做正功后做负功,故C错误;
D.根据动能定理,分子间的距离从0.5r0增大到r0过程中,动能增加,从r0到无限远,动能减小,所以r=r0时b的动能最大,a对b的作用力为零,故D正确。
故选ABD。
5. 1834年,洛埃利用单面镜得到了光的干涉结果(称洛埃镜实验),光路原理如图所示,S为单色光源,M为一平面镜。S发出的光直接照射到光屏上与通过M反射的光叠加产生干涉条纹,当入射光波长变长,干涉条纹间距_________(选填“变大”“变小”或“不变”);如果光源S到平面镜的垂直距离与到光屏的垂直距离分别为a和L,光的波长为,在光屏上形成干涉条纹间距离_________。
【答案】 ①. 变大 ②.
【解析】
【详解】[1]根据双缝干涉相邻条纹之间的距离公式
当增大,条纹间距增大。
[2]
相邻两条亮纹间距离
。
二、曲线运动与天体运动,动量(共41分)
6. 人们对手机的依赖性越来越强,有些人喜欢躺着玩手机,经常出现手机砸伤眼睛的情况。若手机的质量为,从离人眼约的高度无初速度掉落,砸到眼睛后手机未反弹,眼睛受到手机的冲击时间约为,重力加速度,下列分析正确的是( )
A. 手机与眼睛作用过程中动量变化量约为
B. 手机对眼睛的冲量大小约为
C. 手机和眼睛的碰撞是弹性碰撞
D. 手机对眼睛的作用力大小约为
【答案】D
【解析】
【详解】A.手机从离人眼约的高度自由下落,砸到眼睛前的速度为
砸到眼睛后手机未反弹,可知手机与眼睛作用过程中动量变化量大小为
A错误;
BD.设眼睛对手机的平均作用力大小为,以向上为正方向,根据动量定理可得
解得
眼睛对手机的冲量大小为
根据牛顿第三定律可知,手机对眼睛的作用力大小为,手机对眼睛的冲量大小为,B错误,D正确;
C.由于砸到眼睛后手机未反弹,可知手机和眼睛的碰撞不是弹性碰撞,C错误。
故选D。
7. 若地球半径为R,把地球看作质量分布均匀的球体。“蛟龙号”下潜深度为d,“天宫一号”轨道距离地面高度为h,“蛟龙”号所在处与“天宫一号”所在处的加速度大小之比为(质量分布均匀的球壳对内部物体的万有引力为零)( )
A. B. C. D.
【答案】C
【解析】
【详解】设地球的密度为ρ,则在地球表面,物体受到的重力和地球的万有引力大小相等,有
由于地球的质量为
所以重力加速度的表达式可写成
质量分布均匀的球壳对壳内物体的引力为零,故在深度为d的地球内部,受到地球的万有引力即为半径等于(R-d)的球体在其表面产生的万有引力,故“蛟龙号”的重力加速度
所以有
根据万有引力提供向心力有
G=ma
“天宫一号”所在处的重力加速度为
a=
所以
,
故选C。
8. 图(a)为流水线上的水平皮带转弯机,其俯视图如图(b)所示,虚线ABC是皮带的中线。中线上各处的速度大小均为v=1.0m/s;AB段为直线,长度L=4m,BC段为圆弧,半径R=2.0m,现将一质量m=1.0kg的小物件轻放于起点A处后,小物件沿皮带中线运动到C处,已知小物件与皮带间的动摩擦因数为μ=0.5,设最大静摩擦力等于滑动摩擦力,重力加速度g取10m/s2,下列说法正确的是( )
A. 小物件自A点一直做匀加速直线运动到达B点
B. 小物件运动到圆弧皮带上时滑动摩擦力提供向心力
C. 小物件运动到圆弧皮带上时所受到的摩擦力大小为0.5N
D. 若将中线上速度增大至3m/s,则小物件运动到圆弧皮带上时会滑离虚线
【答案】C
【解析】
【详解】A.设小物件自A点开始做匀加速直线运动的位移为x,则
说明小物件自A点先做匀加速直线运动后做匀速直线运动到达B点,故A错误;
BC.当小物件运动到圆弧皮带上时,有
说明小物件运动到圆弧皮带上时静摩擦力提供向心力,其所受到的摩擦力大小为0.5N,故B错误,C正确;
D.若将中线上速度增大至3m/s,则
说明小物件运动到圆弧皮带上时仍然是静摩擦力提供向心力,不会滑离虚线,故D错误。
故选C。
9. 2022年第24届冬奥会在北京-张家口成功举办,图甲为在张家口的国家跳台滑雪中心“雪如意”, 图乙为跳台滑雪的示意图。质量为m的运动员从长直倾斜的助滑道AB的A处由静止滑下,为了改变运动员的速度方向,在助滑道AB与起跳台D之间用一段弯曲滑道相切衔接,其中最低点C处附近是一段以O为圆心的圆弧,圆弧轨道半径为R。A与C的竖直高度差为H,弯曲滑道末端即起跳台D与滑道最低点C的高度差为h,重力加速度为g。不计空气阻力及摩擦,则运动员( )
A. 到达C点时的动能为mgH
B. 到达C点对轨道的压力大小为
C. 到起跳台D点的速度大小为
D 从C点到D点重力势能增加了mg(H-h)
【答案】AC
【解析】
【详解】A.由A到C机械能守恒,则到达C点时的动能为
Ek=mgH
选项A正确;
B.根据
解得
则到达C点对轨道的压力大小为
选项B错误;
C.从A到D由机械能守恒定律
解得到起跳台D点的速度大小为
选项C正确;
D.从C点到D点重力势能增加了mgh,选项D错误。
故选AC。
10. 宇宙中有一双星系统由P、Q两颗星体组成,这两颗星绕它们连线上的某一点在二者万有引力作用下做匀速圆周运动,测得P星的周期为T。P、Q两颗星的距离为L。P、Q两颗星的轨道半径之差为(P星的轨道半径大于Q星轨道半径),万有引力常量为G,则Q、P两颗星的质量和为______,两颗星的向心加速度之比为______。
【答案】 ①. ②.
【解析】
【详解】[1]根据题意有
解得
[2]根据向心力的公式
11. 如图所示,光滑水平地面上有质量均为M=2kg的甲、乙两辆小车,其中甲车由半径R=1.0m的四分之一光滑圆弧轨道AB和未知长度的光滑水平轨道BC构成;乙车由水平轨道和固定在车右端的轻质弹簧构成,其中水平轨道除EF段粗糙外其余部分均光滑。两车的C、D端等高且接触良好,现已锁定在一起。在甲车的圆弧轨道A端和B端分别有一质量m=1kg可看作质点的滑块,初始状态滑块1和滑块2均静止,现松手让滑块1从圆弧轨道滑下,滑块1和滑块2在甲车的最右端C处发生弹性碰撞,碰撞瞬间两车解除锁定分离,之后滑块2在乙车上运动。已知滑块2在乙车上运动期间弹簧储存的最大弹性势能值是J,弹簧形变始终没有超出最大限度。求:(g=10 m/s2)
(1)两滑块碰撞前,滑块1的速度大小和水平轨道BC部分的长度L;
(2)滑块2第一次经过EF区域时,产生的内能Q;
(3)滑块2最终离开乙车时相对地面的速度大小和方向。
【答案】(1)4m/s,0.25m;(2);(3)2m/s,方向水平向左
【解析】
【详解】(1)设两滑块碰撞前滑块1的速度为v1,甲、乙两车的速度为v2,甲、乙车整体和滑块1在滑块下滑过程中,由水平方向动量守恒以及能量守恒可得
解得
,
滑块1从圆弧A端下滑时,甲、乙车整体和滑块1水平方向动量守恒
代入数据求得
L=0.25m
(2)根据滑块1与滑块2质量相等发生弹性碰撞,速度交换,所以滑块2的速度
之后甲、乙车分离,滑块2与乙车水平方向动量守恒,达到共速时弹簧最短
由m与M动量守恒和总能量守恒
设发热为Q,则有
代入数据求得
(3)滑块2与乙车分离时又经过一次粗糙面,系统机械能减少Q,设滑块离开乙车时对地速度为,乙车速度为,由水平方向动量守恒
由能量守恒
代入数据求得
(不合题意,舍去),
即滑块2最终离开乙车时的速度为2m/s,方向水平向左。
12. 如图所示,竖直平面内由倾角α=60°的斜面轨道AB、半径均为R的半圆形细圆管轨道BCDE和圆周细圆管轨道EFG构成一游戏装置固定于地面,B、E两处轨道平滑连接,轨道所在平面与竖直墙面垂直。轨道出口处G和圆心O2的连线,以及O2、E、O1和B等四点连成的直线与水平线间的夹角均为θ=30°,G点与竖直墙面的距离。现将质量为m的小球从斜面的某高度h处静止释放。小球只有与竖直墙面间的碰撞可视为弹性碰撞,不计小球大小和所受阻力。
(1)若释放处高度h=h0,当小球第一次运动到圆管最低点C时,求速度大小vc及在此过程中所受合力的冲量的大小和方向;
(2)求小球在圆管内与圆心O1点等高的D点所受弹力FN与h的关系式;
(3)若小球释放后能从原路返回到出发点,高度h应该满足什么条件?
【答案】(1),,水平向左;(2)(h≥R);(3)或
【解析】
【详解】(1)机械能守恒
解得
动量定理
方向水平向左
(2)机械能守恒
牛顿第二定律
解得
满足的条件
(3)第1种情况:不滑离轨道原路返回,条件是
第2种情况:与墙面垂直碰撞后原路返回,在进入G之前是平抛运动
其中,,则
得
机械能守恒
h满足的条件
三、机械振动与机械波(共24分)
13. 一列简谐横波在时的波形图如图所示,介质中处的质点沿轴方向做简谐运动的表达式为的单位是,则下列说法正确的是( )
A. 这列波沿轴负方向传播B. 该简谐波的周期为
C. 这列波的波速为D. 时处的质点具有正向最大加速度
【答案】C
【解析】
【详解】A.由质点简谐运动的表达式可知,时刻后极短时间内的位移大于零,说明时刻质点向上运动,由波形平移法可知,波沿轴正方向传播,故A错误;
B.由表达式可知,周期为
故B错误;
C.由波形图知,则由波速为
故C正确;
D.由波形图可看出时处的质点具有正向最大位移,因此具有负向最大加速度,故D错误。
故选C。
14. 如图所示,质量均为的两物体AB用劲度系数为的轻质弹簧拴接,物体C叠放在物体B上,系统处于静止状态。现将C瞬间取走,物体A恰好不离开地面。已知弹性势能的表达式为,其中为弹簧的形变量,重力加速度为。以下说法正确的是( )
A. 物体C的质量为
B. 物体B运动到最高点时的加速度大小为
C. 物体B的最大速度大小为
D. 物体B上升的最大高度为
【答案】C
【解析】
【详解】A.C物体叠加在B物体上面静止时,由二力平衡
kx1=(m+mC)g
拿走C物体后,B物体在弹簧上做简谐运动,其在平衡位置时,弹簧压缩长度为x0,由胡克定律得
kx0=mg
其振幅为
A=x1-x0
当B物体上升到最高点,此时弹簧拉伸长度最长,由于物体A恰好不离开地面,由二力平衡得
kx2=mg
所以由振幅相等
A=x2+x0=x1-x0
解得物体C的质量为
mC=2m
故A错误;
B.B物体在最高点受重力和弹簧弹力,由于物体A恰好不离开地面,由平衡条件得
F弹=mg
B物体在最高点的加速度为a,由牛顿第二定律可得
故B错误;
CD.物体B上升的最大高度为
当B物体经过平衡位置的时候其速度最大,物体B的最大速度大小为vm,B物体从最高点回落到平衡位置的过程中,B物体与弹簧组成的系统机械能守恒,由机械能守恒定律得
解得
故C正确,D错误。
故选C。
15. 如图甲所示,现在的智能手机大多有“双MIC降噪技术”,简单说就是在通话时,辅助麦克风收集背景音,与主麦克风音质信号相减来降低背景噪音。图乙是原理简化图,图丙是理想状态下的降噪过程,实线表示环境噪声,虚线表示降噪系统产生的等幅降噪声波,则下列说法正确的是( )
A. 降噪过程应用了声波的反射原理,使噪声无法从外面进入麦克风
B. 理想状态下降噪声波与环境噪声声波的传播速度大小相等,波长相等
C. 降噪过程应用的是声波的干涉原理
D. 质点P经过一个周期向外迁移的距离为一个波长
E. P点振动减弱点
【答案】BCE
【解析】
【详解】ABC.有图可看出,理想状态下降噪声波与环境声波波长相等,波速相等,则频率相同,叠加时产生干涉,由于两列声波等幅反相,所以振动减弱,起到降噪作用,A错误,BC正确;
D.P点并不随波移动,D错误;
E.从图像可以看出环境噪声波使P点向下振动,而降噪声波使P点向上振动,所以P点振动减弱点,E正确。
故选BCE。
16. t=0时刻简谐横波的波源从坐标原点处起振,t=0.15s时,波形图如图所示,平衡位置位于x=60cm处的质点M开始振动,质点N的位移为则该波在介质中传播的速度大小为___________m/s,质点N的平衡位置坐标为___________cm。
【答案】 ①. 4 ②. 4
【解析】
【详解】[1]0~0.15s内,该波沿x轴正方向传播的距离
Δx=0.6m
则
[2]由图知
0.6m
可知
λ=0.48m
设t=0.15s时波源的相位为,则质点N的相位为,波源O比质点N超前相位,结合
可知
xN=4cm
17. 某同学做“用单摆测重力加速度”的实验,实验装置如图甲所示,在摆球的平衡位置处安放一个光电门,连接数字计时器,记录小球经过光电门的次数。
(1)下列说法中正确的是___________
A.测出摆球做一次全振动的时间作为周期的测量值
B.质量相同的铁球和软木球,应选用铁球作为摆球
C.可将摆球从平衡位置拉开一个任意角度然后释放摆球
D.可以选择有弹性细绳作为摆线
(2)在摆球自然悬垂的情况下,用毫米刻度尺测得从悬点至摆球顶端的长度为L,再用游标卡尺测量摆球直径,结果如图乙所示,则摆球直径d=___________cm;
(3)将摆球从平衡位置拉开一个合适的角度,静止释放摆球,摆球在竖直平面内稳定摆动后,启动数字计时器,摆球通过平衡位置时从1开始计数,同时开始计时,当摆球第n次(为大于3的奇数)通过光电门时停止计时,记录的时间为t,此单摆的周期T=___________(用t、n表示),重力加速度的大小为___________(用L、d和T表示);
(4)实验中该同学测得的重力加速度值经查证明显大于当地的重力加速度值,下列原因可能的是___________。
A.摆线上端未牢固地系于悬点,实验过程中出现松动,使摆线长度增加了
B.计算时用作为单摆的摆长
C.摆球的振幅偏小
D.把n当作单摆全振动的次数
【答案】 ①. B ②. 1.07 ③. ④. ⑤. BD##DB
【解析】
【详解】(1)[1]A.为了减小实验误差应测多次全振动的时间,再求出一次全振动的时间作为周期,根据公式计算重力加速度会增大实验误差,故A错误;
B.为减小实验误差,提高测量精度,相同质量下应选择体积小的铁球做为摆球,故B正确;
C.单摆在摆角小于5°时的振动才是简谐振动,因此单摆的摆角不能过大,故C错误;
D.根据单摆的周期公式
可知,单摆的周期跟摆线与摆球半径之和有关,若使用弹性绳,在摆球下降或是上升的过程中,式中的会不断发生变化,从而导致重力加速度测量不准确,故D错误。
故选B。
(2)[2]该游标游标卡尺的游标尺为10分度值,因此最小精度为0.1mm,则读数可得
(3)[3][4]由题意可知在时间内摆球全振动的次数为,则可得小球做简谐振动的周期为
由单摆的周期公式
其中
可得
(4)[5]A.摆线上端未牢固地系于悬点,实验过程中出现松动,使摆线长度增加了,则实际所测摆线长度偏小,所测重力加速度将偏小,故A不符合题意;
B.若计算重力加速度时用作为单摆的摆长,则摆长比实际偏大,因此计算的得到的重力加速度值比实际偏大,故B符合题意;
C.摆球的振幅偏小不影响重力加速度的测量,故C不符合题意;
D.若把n当作单摆全振动的次数,则会导致测量周期偏小,从而导致所测重力加速度偏大,故D符合题意。
故选BD。
四、电路,交变电流,电场(共22分)
18. 钱学森被誉为中国导弹之父,“导弹”这个词也是他的创作.导弹制导方式很多,惯性制导系统是其中的一种,该系统的重要元件之一是加速度计,如图所示。沿导弹长度方向安装的固定光滑杆上套一质量为m的绝缘滑块,分别与劲度系数均为k的轻弹簧相连,两弹簧另一端与固定壁相连.当弹簧为原长时,固定在滑块上的滑片停在滑动变阻器(电阻总长为L)正中央,M、N两端输入电压为U0,输出电压UPQ=0,系统加速时滑块移动,滑片随之在变阻器上自由滑动,UPQ相应改变,然后通过控制系统进行制导。设某段时间导弹沿水平方向运动,滑片向右移动,UPQ= U0,则这段时间导弹的加速度( )
A. 方向向右,大小为B. 方向向左,大小为
C. 方向向右,大小为D. 方向向左,大小为
【答案】D
【解析】
【详解】滑片向右移动,且
则滑块向右移动的位移为,滑块受到左侧弹簧的向左的弹力为
同时滑块还受到右侧弹簧的向左的弹力
根据牛顿第二定律,加速度
方向水平向左,ABC错误,D正确。
故选D。
19. 如图所示,导体棒ab垂直放在水平面内两根平行固定导轨上,导轨右端与理想变压器原线圈A相连,线圈C接图示电路,线圈A与线圈C的匝数比,不计导体棒、导轨的电阻:两导轨间距为20cm;磁感应强度B为0.2T,方向竖直向上:,,滑动变阻器(阻值0~20Ω),V为理想交流电压表。导体棒在外力作用下做往复运动,其速度随时间变化关系符合。以下说法正确的是( )
A. 电压表示数为
B. 滑动变阻器滑片向下滑动时变压器输入功率减小
C. 滑动变阻器滑片滑到正中间位置,在1min内外力对导体棒做的功为192J
D. 导体棒的最大速度变为,则变压器的输出功率也变为原来的一半
【答案】B
【解析】
【详解】A.感应电动势最大值
变压器原线圈有效值
又
则电压表示数
选项A错误;
B.滑动变阻器滑片向下滑动,变阻器接入电路的电阻增大,变压器输出电流减小,输出功率减小,选项B正确;
C.滑动变阻器滑片滑到中间位置时接入电路的电阻为10Ω,可求得次级电阻为10Ω,则次级消耗的功率
则初级输入功率即导体棒产生的功率
P1=1.6W
在1min内外力对导体棒做的功为
W=P1t=96J
选项C错误;
D.导体棒的最大速度变为,则产生的感应电动势最大值变为原来的一半,有效值变为原来的一半,变压器次级电压有效值变为原来的一半,则根据
变压器次级功率变为原来的,则变压器的输出功率也变为原来的,选项D错误。
故选B。
20. 如图所示的电路中,电流表为理想交流电表。定值电阻的阻值为R,长度为l的金属棒OM可绕O点在竖直面内转动,M端固定一金属小环,长度略大于2l的金属棒PQ穿过小环,可在小环的带动下绕P点在竖直面内转动。t=0时刻,金属棒OM由水平位置开始在外界控制下以角速度ω绕O端逆时针匀速转动,且金属棒OM每次转至水平时立即以大小相等的角速度返回,整个装置处在磁感应强度大小为B、方向垂直于纸面向里的匀强磁场中。两金属棒电阻不计,金属环与金属棒接触良好。下列说法正确的是( )
A. OM每次转至水平返回前后,电流方向都会发生变化
B. 从零时刻开始的一段时间内,回路中磁通量的变化量为
C. OM由零时刻起到第一次转至竖直的过程中,流过定值电阻的电荷量为
D. OM由零时刻起到第一次转至水平的过程中,定值电阻产生的焦耳热为
【答案】ABD
【解析】
【详解】A.OM每次转至水平前,回路中磁通量都在减小,转至水平返回后,磁通量都在增大,根据楞次定律可知,电流方向会发生变化,故A正确;
B.由图可知,闭合回路中能改变磁通量的区域为△OPM的面积,根据几何知识可得磁通量变化量为
故B正确;
C.OM由零时刻起到第一次转至竖直的过程中,流过定值电阻的电荷量
故C错误;
D.根据磁通量变化量随时间变化规律可知产生的是余弦交流电,t=0时刻,感应电动势最大,最大值为
感应电动势的有效值为
感应电流的有效值为
因此OM由零时刻起到第一次转至水平的过程中定值电阻产生的焦耳热为
故D正确。
故选ABD。
21. 光滑绝缘水平面上有一坐标系xOy,半径为R的光滑绝缘圆环固定在坐标系内,圆环圆心位于坐标原点,如图甲所示。圆环内侧A(0,R)处放置一个质量为m、电荷量为+q的带电小球,为了通过电场来控制带电小球的运动,现在圆环内加上水平方向的匀强电场。若小球由静止释放,经时间T沿直线运动到B(R,0)处;若给小球一个沿﹣x方向的初速度,小球恰能做完整的圆周运动。小球可视为质点。
(1)求匀强电场的电场强度E1的大小和方向。
(2)求小球做圆周运动时,通过A点的动能EK。
(3)将原电场更换为图乙所示的交变电场(正、负号分别表示沿y轴负方向和正方向),t=0时刻,小球在A点由静止释放。欲使小球能在一个周期T内不与圆环轨道相碰,试求所加电场强度E2的最大值。
【答案】(1),方向由A指向B;(2);(3)
【解析】
【详解】(1)小球由静止释放,沿直线从A到B,可知电场力方向沿着AB方向指向B,由运动学公式可得
可得
方向由A指向B。
(2)小球最容易脱轨的位置为C点,如下图所示:
小球恰能做完整的圆周运动,可知小球在C点恰好由电场力来提供向心力,则有
从A点到C点利用动能定理
联立方程可得
(3)若加上沿着y轴方向的交变电场,若小球没有碰到轨道,可知小球在第一个内做初速度为零的匀加速直线运动,第二个内做匀减速直线运动,这两个内加速度大小相等,所以位移大小相等,第三个内小球反向做匀加速直线运动,第四个内做匀减速直线运动,所以小球在一个T内返回A点,要使电场强度E2最大,且小球能在一个周期T内不与圆环轨道相碰,可知小球在时刻恰好运动到圆心,由运动学公式可得
可得
五、电磁感应定律,磁场(共45分)
22. 平面OM和平面ON之间的夹角为30°,其横截面(纸面)如图所示,平面OM上方存在匀强磁场,磁感应强度大小为B,方向垂直于纸面向外。一带电粒子的质量为m,电荷量为q(q>0)。粒子沿纸面以大小为v的速度从OM的某点向左上方射入磁场,速度与OM成30°角。已知该粒子在磁场中的运动轨迹与ON只有一个交点,并从OM上另一点射出磁场。不计重力。粒子离开磁场的出射点到两平面交线O的距离为( )
A. B. C. D.
【答案】D
【解析】
【详解】带电粒子在磁场中做圆周运动
轨道半径为
轨迹与ON相切,画出粒子的运动轨迹如图所示,由于
故△AO′D为等边三角形,∠O′DA=60°,而∠MON=30°,则∠OCD=90°,故CO′D为一直线
故选D。
23. 铁路运输中设计的多种装置都运用了电磁感应原理。有一种电磁装置可以向控制中心传输信号以确定火车的位置和运动状态,装置的原理是:将能产生匀强磁场的磁铁安装在火车首节车厢下面,如图甲所示(俯视图)。当它经过固定在两铁轨间的矩形线圈时,线圈便产生一个电信号传输给控制中心,相当于在线圈的始末端点M、N处接入一理想电压表。线圈宽为l1,长为l2,匝数为n。设匀强磁场只分布在一个长方形区域内,该区域的长(沿火车行进方向)为L,磁场宽度大于线圈宽度。当火车首节车厢向右运动通过线圈时,控制中心接收到线圈两端电压u与时间t的关系如图乙所示(ab、cd均为直线),则( )
A. 匀强磁场的长度L一定小于线圈长度l2
B. 在t1~t2时间内,M点电势高于N点电势
C. 在t1~t2时间内,火车加速度大小为
D. 将M、N两点用导线短接,设线圈所在回路的总电阻为R,t1时刻火车速度为v1,则该时刻线圈受到的安培力大小为
【答案】C
【解析】
【详解】A.匀强磁场的长度L可能大于线圈长度l2,当火车前进,线圈相对火车向左运动,当线圈进入磁场时,磁通量增加,产生感应电流,当线圈全在磁场内部时,磁通量不变感应电流为零,当线圈离开磁场时,磁通量减小,产生感应电流,根据右手定则可以判断两次电流方向相反,故A错误;
B.在t1~t2时间内,根据右手定则可以判断N点电势高,故B错误;
C.t1时刻火车速度
t2时刻火车速度
所以加速度
故C正确;
D.感应电动势
感应电流
所以导线受到安培力
故D错误。
故选C。
24. 已知粒子(即氦原子核)质量约为质子的4倍,带正电荷,电荷量为元电荷的2倍。质子和粒子在同一匀强磁场中做匀速圆周运动。下列说法正确的是( )
A. 若它们的动量大小相同,则质子和粒子的运动半径之比约为2:1
B. 若它们的速度大小相同,则质子和粒子的运动半径之比约为1:4
C. 若它们的动能大小相同,则质子和粒子的运动半径之比约为1:2
D. 若它们由静止经过相同的加速电场加速后垂直进入磁场,则质子和粒子的运动半径之比约为1:2
【答案】A
【解析】
【详解】设质子的质量为m,电荷量为q,则粒子的质量为4m,电荷量为2q,它们在同一匀强电场中做匀速圆周运动过程中,洛伦兹力充当向心力,故
解得
A.若它们的动量大小相同,即相同,则
所以运动半径之比为,A正确;
B.若它们的速度相同,则
B错误;
C.若它们的动能大小相同,根据
可得
C错误;
D.若它们由静止经过相同的加速电场加速后垂直进入磁场,根据动能定理可得进入磁场时的速度为
化简得
即
故半径之比为
D错误;
故选A。
25. 如图所示,带电量为Q的小球A固定在倾角为的绝缘光滑的固定斜面底部,在斜面上距A球为l的P点放置一质量为m的带电小球B,小球B恰好处于静止状态,若将另一质量也为m的不带电小球C紧贴着小球B由静止释放,两小球一起运动到M点时速度为v;若将小球C从距P点为d处的N点由静止释放,小球C运动到P点时与小球B粘在一起。已知各小球均可视为质点,重力加速度为g,静电力常量为k,运动过程中小球A、B的电量不变,下列说法正确的是( )
A. 小球B的带电量为
B. 小球C从N点运动到P点与小球B碰前瞬间的速度为
C. 小球C从N点运动到M点时的速度为
D. 小球C从N点运动到M点时的速度为
【答案】AD
【解析】
【详解】A.小球B静止时有
解得
A正确;
B.设小球C到达P点时速度为v1,小球C从N点运动到P点与小球B碰前由动能定理得
解得
B错误;
CD.设PM之间的距离为l1小球C运动到P点与小球B粘在一起的速度为v2小球C运动到P点后与小球B粘在一起到运动至M点的速度为v3,在小球C紧贴着小球B由静止释放至运动到M点的过程中,由动能定理得
小球C与小球B碰撞过程中动量守恒
小球C运动到P点后与小球B粘在一起到运动至M点的过程中,由动能定理得
解得
C错误,D正确;
故选AD。
26. 如图所示,水平粗糙传送带以恒定速度顺时针匀速转动,质量为、边长为的正方形金属线框置于传送带上,在传送带所在区域有一垂直于传送带边界的匀强磁场区域,磁感应强度方向竖直向下。线框在图示位置开始计时,运动过程中边始终与平行,其速度与时间的关系如图所示,时间内为曲线,时间内为直线,重力加速度为,则下列说法正确的是( )
A. 线框进入磁场区域过程中,产生顺时针方向的感应电流
B. 线框进入磁场和穿出磁场过程中通过线框横截面电荷量相等
C. 磁场长度为
D. 整个过程中线框产生的焦耳热为
【答案】BD
【解析】
【详解】A.根据题意,由楞次定律可得,线框进磁场区域过程感应电流方向为逆时针,故A错误;
B.根据题意,由法拉第电磁感应定律有
感应电流为
则电荷量为
由于线框进入磁场和穿出磁场过程中磁通量的变化量相同,则通过线框横截面的电荷量相等,故B正确;
C.根据题意由图可知,时刻线框进入磁场,做加速度减小的减速运动,时刻线框完全进入磁场,线框做匀加速运动,时刻线框与传送带速度相等,在磁场内做匀速运动,时刻线框开始出磁场,做加速度减小的减速运动,时刻,线框完全离开磁场,由上述分析可知,磁场的长度等于线框在时间内的位移之和,线框在时间内的位移为线框的边长,则有
根据图像面积表位移可得,线框在时间内的位移为
线框在时间内的位移为
磁场长度为
故C错误;
D.时间内,设安培力做功的绝对值为,线框与传送带之间的动摩擦因数为,根据动能定理有
在时间内,有
则有
解得
整个过程产生的焦耳热
故D正确。
故选BD。
27. 如图所示为一实验装置的剖面图,左侧为电压可以控制的加速电场。在加速电场右侧有相距为d、长也为d的两平行金属板构成的区域,区域内存在方向垂直纸面向外的匀强磁场,磁感应强度的大小为B,磁场的右边界与荧光屏P之间的距离为2d。荧光屏中点O与加速电极上两小孔S1、S2位于两板的中轴线上。在中轴线正下方d位置有另一块荧光屏Q,两块荧光屏的宽度均为2d。现从S1连续注入质量为m、电荷量为+q且初速可视为零的粒子,经的加速电场后从小孔S2射出再经磁场偏转后,打到荧光屏Q上。不计带电粒子的重力与各粒子间的相互作用。求:
(1)带电粒子打到荧光屏Q的具体位置;
(2)若撤去两平行金属板间的磁场,加上平行纸面且垂直两金属板、电场强度为E0的匀强电场,判断能否使粒子打到荧光屏Q的同一点;
(3)若撤去两平行金属板间的磁场,在三角形ABD区域加上磁感强度大小和方向与两平行金属板间磁场皆相同的磁场,加速电压的数值可在区间中调节,粒子打在荧光屏Q上的距A的最远距离和荧光屏P上的分布区间。
【答案】(1)距离A点;(2)不能;(3)见解析
【解析】
【详解】(1)带电粒子在加速电场中
在磁场中偏转,洛伦磁力提供向心力
解得
由几何知识,可知该粒子离开磁场时,在竖直方向偏转的位移为
即粒子恰好从下极板边缘射出,速度与水平方向夹角α满足
由几何知识,可得打在荧光屏Q上的位置到A点的距离为
(2)根据平抛运动的规律,离开电场时速度的反向延长线过水平位移的中点,若粒子打在相同的位置,满足
则
即已经打到下极板,所以不存在这样的电压值。
(3)a.加速电压的数值可以在位于区间,对应粒子的速度范围为,粒子在三角形ABD磁场中对应的半径区间为,当粒子轨迹和BD相切时,打在Q屏上距离A点最远,由几何关系得
解得此时圆周运动半径为
打在荧光屏Q上距离A点的最远距离为
b.当粒子轨迹半径大于时,粒子射出磁场,打在荧光屏P上。当粒子轨迹半径最大时,粒子打在P上的位置距离B点最远。粒子最大轨迹半径为5d,以AB为x轴,A为原点建立坐标系,圆方程的圆心坐标为(0,-4d),圆方程为
BD所在的直线方程为
y=-x+2d
解出圆与直线的交点
粒子离开磁场后沿直线运动,该直线方程为
x=2d时,可求出荧光屏P上粒子击中区域距离B点的最大距离为
则粒子打在荧光屏P上距离B点以内的区域。
28. 如图所示,等间距的两光滑金属导轨由足够长的水平直轨和倾斜直轨在处平滑连接组成。与导轨垂直,导轨间距为,水平直轨在同一水平面内,处于磁感应强度大小为、方向竖直向上的匀强磁场中。水平直轨左侧有直流电源、电容为的电容器和定值电阻,长度为、质量为、电阻为的金属棒静置在水平直轨上,金属棒距电阻足够远,质量为的绝缘棒被控制静置于倾斜直轨上,绝缘棒距水平轨道高度为,不计金属导轨电阻。开始时,开关断开,将单刀双掷开关接“1”,使电容器完全充电,然后接“2”,金属棒从静止开始加速运动至稳定速度后,当金属棒到的距离为时,立即与“2”断开、同时闭合,金属棒运动至处时,恰好与从倾斜直轨上由静止开始自由下滑的绝缘棒在处发生弹性碰撞,碰撞时间极短可不计,随后绝缘棒能在倾斜直轨上到达的最大高度为。已知以后绝缘棒与金属棒每次再发生碰撞时金属棒均已停止运动,所有碰撞均为弹性碰撞,整个运动过程中,M、N始终与导轨垂直并接触良好,两棒粗细不计,重力加速度为。求:
(1)发生第1次碰撞后瞬时,绝缘棒与金属棒各自速度大小;
(2)直流电源电动势;
(3)发生第1次碰撞后到最终两棒都停止运动的全过程中,金属棒的位移大小。
【答案】(1);方向水平向左;(2);(3)
【解析】
【详解】(1)以水平向左为正方向,设绝缘棒第1次到达处时速度大小为,与金属棒碰撞后瞬时速度大小为;金属棒到达处时速度大小为,与绝缘棒碰撞后瞬时速度为对绝缘棒有
解得
解得
方向水平向右。由于发生弹性碰撞,对绝缘棒和金属棒系统有
,
联立解得
;方向水平向左
(2)电容器完全充电,然后接“2”,金属棒从静止开始加速运动至稳定速度大小为根据动量定理得
即
又
整理得
之后,金属棒从到距离为处运动到处的过程中:根据动量定理得
即
联立解得
(3)发生第1次碰撞后,金属棒向左位移大小为,根据动量定理得
整理得
解得
由题知,绝缘棒第2次与金属棒碰撞前瞬时速度大小为,方向水平向左,与金属棒碰撞后瞬时速度为;金属棒与绝缘棒碰撞后瞬时速度为,由于发生弹性碰撞,对绝缘棒和金属棒系统有
,
联立解得
方向水平向右
发生第2次碰撞后到金属棒停止运动过程中,金属棒向左位移大小为,根据动量定理得
,
可得
同理可知:金属棒与绝缘棒第3次碰撞后瞬时速度为
发生第3次碰撞后到金属棒停止运动过程中,金属棒向左位移大小
可得
以此类推……金属棒与绝缘棒第次碰撞后瞬时速度为
发生第次碰撞后到金属棒停止运动过程中,金属棒向左位移大小
可得
因此,发生第1次碰撞后到最终两棒都停止运动的全过程中,金属棒的位移大小
当取无穷大时
相关试卷
这是一份浙江省四校联盟2023-2024学年高三上学期12月联考物理试题(Word版附解析),共31页。试卷主要包含了可能用到的相关参数,ls时,运动员处于失重状态等内容,欢迎下载使用。
这是一份浙江省湖州市六校联考2023-2024学年高三上学期10月考试物理试题(Word版附解析),共38页。试卷主要包含了热力学,光学,曲线运动与天体运动,动量,机械振动与机械波,电路,交变电流,电场,电磁感应定律,磁场等内容,欢迎下载使用。
这是一份2024届浙江省湖州市湖州中学等六校联盟高三上学期10月联考物理试题 解析版,共39页。试卷主要包含了热力学,光学,曲线运动与天体运动,动量,机械振动与机械波,电路,交变电流,电场,电磁感应定律,磁场等内容,欢迎下载使用。

