北师大版七年级上册5.1 认识一元一次方程教案及反思
展开
这是一份北师大版七年级上册5.1 认识一元一次方程教案及反思,共6页。教案主要包含了学生起点分析,学习任务分析,教学目标等内容,欢迎下载使用。
一、学生起点分析
学生在小学期间已学过等式、等式的基本性质以及方程、方程的解、解方程等知识,经历了分析简单数量的关系,并根据数量关系列出方程、求解方程、检验结果的过程。对方程已有初步认识, 但并没有学习“一元一次方程”准确的理性的概念。
二、学习任务分析
本节从有趣的“猜年龄”游戏入手,通过对五个熟悉的实际问题的分析,学生结合已有知识,能得出一元一次方程。在此过程中,学生逐渐体会方程是刻画现实世界、解决实际问题的有效数学模型.
本节的重点:学生在实际问题中分析、找到等量关系,准确列出方程,并总结所列方程的共同特点,归纳出一元一次方程的概念。
本节的难点:由特殊的几个方程的共同特点归纳一元一次方程的概念。
三、教学目标
1、在对实际问题情境的分析过程中感受方程模型的意义;
2、借助类比、归纳的方式概括一元一次方程的概念,并在概括的过程中体验归纳方法;
3、使学生在分析实际问题情境的活动中体会数学与现实的密切联系。
教学过程设计
环节一:情境引入
内容:与学生共同分析完成课本呈现的五个情境:
(1)如果设小彬的年龄为 x 岁,那么“乘 2 再减 5 ”就是2 x - 5 ,所以得到方程:2 x - 5 = 21
组织活动:四人小组做猜年龄的游戏,每个小组会有几个不同的等式.
如:我的年龄乘2减5等于91,你知道老师多大了吗?
学生算出老师48岁了
(2)小颖种了一株树苗,开始时树苗高为 40 cm,栽种后每周树苗长高约 5 cm,大约几周后树苗长高到 1 m?
如果设 x 周后树苗长高到 1 m,那么可以得到方程: 40 + 5 x = 100
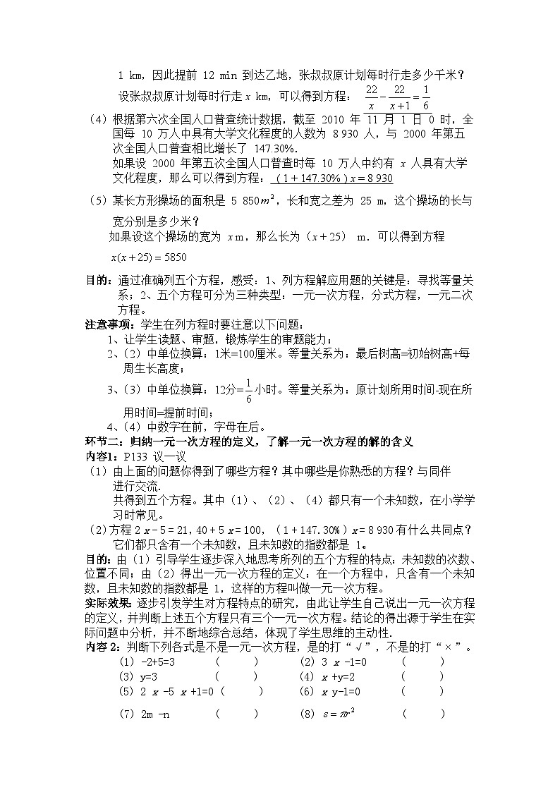
(3)甲、乙两地相距 22 km,张叔叔从甲地出发到乙地,每时比原计划多行走
1 km,因此提前 12 min 到达乙地,张叔叔原计划每时行走多少千米?
设张叔叔原计划每时行走x km,可以得到方程:
(4)根据第六次全国人口普查统计数据,截至 2010 年 11 月 1 日 0 时,全国每 10 万人中具有大学文化程度的人数为 8 930 人,与 2000 年第五次全国人口普查相比增长了 147.30%.
如果设 2000 年第五次全国人口普查时每 10 万人中约有 x 人具有大学文化程度,那么可以得到方程: ( 1 + 147.30% ) x = 8 930
(5)某长方形操场的面积是 5 850,长和宽之差为 25 m,这个操场的长与
宽分别是多少米?
如果设这个操场的宽为 x m,那么长为(x + 25) m.可以得到方程
目的:通过准确列五个方程,感受:1、列方程解应用题的关键是:寻找等量关系;2、五个方程可分为三种类型:一元一次方程,分式方程,一元二次方程。
注意事项:学生在列方程时要注意以下问题:
1、让学生读题、审题,锻炼学生的审题能力;
2、(2)中单位换算:1米=100厘米。等量关系为:最后树高=初始树高+每周生长高度;
3、(3)中单位换算:12分=小时。等量关系为:原计划所用时间-现在所用时间=提前时间;
4、(4)中数字在前,字母在后。
环节二:归纳一元一次方程的定义,了解一元一次方程的解的含义
内容1:P133 议一议
(1)由上面的问题你得到了哪些方程?其中哪些是你熟悉的方程?与同伴
进行交流.
共得到五个方程。其中(1)、(2)、(4)都只有一个未知数,在小学学习时常见。
(2)方程 2 x - 5 = 21,40 + 5 x = 100, ( 1 + 147.30% ) x = 8 930 有什么共同点?
它们都只含有一个未知数,且未知数的指数都是 1。
目的:由(1)引导学生逐步深入地思考所列的五个方程的特点:未知数的次数、位置不同;由(2)得出一元一次方程的定义:在一个方程中,只含有一个未知数,且未知数的指数都是 1,这样的方程叫做一元一次方程。
实际效果:逐步引发学生对方程特点的研究,由此让学生自己说出一元一次方程的定义,并判断上述五个方程只有三个一元一次方程。结论的得出源于学生在实际问题中分析,并不断地综合总结,体现了学生思维的主动性.
内容2:判断下列各式是不是一元一次方程,是的打“√”,不是的打“x”。
(1) -2+5=3 ( ) (2) 3 x -1=0 ( )
(3) y=3 ( ) (4) x +y=2 ( )
(5) 2 x -5 x +1=0 ( ) (6) x y-1=0 ( )
(7) 2m -n ( ) (8) ( )
目的:巩固定义,准确判断一元一次方程的形式。
效果:(2)、(3)、(5)是一元一次方程。学生易出现以下错误:
1、漏掉(3);事实上(3)是最简洁的方程形式;
2、错选(6),次数不满足条件。
内容3:方程的解得含义:使方程左、右两边的值相等的未知数的值,叫做方程的解。
完成随堂练习2题:
x = 2 是下列方程的解吗?
(1)3 x + ( 10 - x ) = 20;
(2)2 + 6 = 7 x
目的:了解方程的解的含义;判断是否为方程的解的方法:将解带入原方程,分别计算左和右,看是否相等。相等则为原方程的解。
实际效果:1、学生有小学的基础,能理解方程的解的含义;
2、学生熟练将方程的解带入方程进行验证,得出结论。
环节三:达标检测
内容1:完成教材上的随堂练习1、根据题意,列出方程:
(1) 在一卷公元前 1600 年左右遗留下来的古埃及纸草书中,记载着一些数学问题.其中一个问题翻译过来是:“啊哈,它的全部,它的,其和等于 19.”
你能求出问题中的“它”吗?
解:设“它”为x,则:
(2) 甲、乙两队开展足球对抗赛,规定每队胜一场得 3 分,平一场得 1 分,负一场得 0 分.甲队与乙队一共比赛了 10 场,甲队保持了不败记录,一共得
了 22 分.甲队胜了多少场?平了多少场?
解:设甲队赢了x场,则乙队赢了(10-x)场。则:
2、达标练习:
如果=8是一元一次方程,那么m = .
下列各式中,是方程的是 (只填序号)
① 2x=1 ② 5-4=1 ③ 7m-n+1 ④ 3(x+y)=4
下列各式中,是一元一次方程的是 (只填序号)
① x-3y=1 ② x2+2x+3=0 ③ x=7 ④ x2-y=0
a的20%加上100等于x . 则可列出方程: .
某数的一半减去该数的等于6,若设此数为x,则可列出方程
一桶油连桶的重量为8千克,油用去一半后,连桶重量为4.5千克,桶内有油多少千克?设桶内原有油x千克,则可列出方程___________________
7、小颖的爸爸今年44岁,是小颖年龄的3倍还大2岁,设小明今年x岁,则可列出方程:___________________
8、 3年前,父亲的年龄是儿子年龄的4倍,3年后父亲的年龄是儿子年龄的3倍,求父子今年各是多少岁?设3年前儿子年龄为x岁,则可列出方程:______ ____
目的:对本节知识进行巩固练习
实际效果:
1、学生基本能很好地对随堂练习的问题给出准确的解答。
2、由同学选自己组的代表发言,对P133随堂练习 1中的各个量及所表示的意义进行说明,加深对背景下的数学模型的理解。
3、达标练习中的题可以有选择的做。
环节四:课堂小结
内容:师生互动,梳理本节内容。(本节课你的收获,你的疑惑)
目的:鼓励学生结合学习本节课本内容及课前的预习,谈谈自己的收获与感想,包括如何调整自己的读书方法.
实际效果:
学生一方面总结出了:
本节给出了四个知识点:等式(回顾巩固),方程(给出描述性定义),一元一次方程及一元一次的解(根).
感觉在解决实际问题时,列方程相比小学算术法,给出的思维方式与途径更具普遍性.
列方程的核心:实际问题“数学化”,关键是找到等量关系。
另一方面:每位同学都在现有程度上,适当调整自己的读书预习方式及自己独立思考问题的途径.
环节五:布置作业
1、习题5.1
2、思考:如何得到所列三个一元一次方程的解?
教学反思:
此阶段的学生有比较强烈的自我发展意识,对与自己的主观经验相冲突的现象,教师只有进行得当合理的诠释方可得到学生的认可。授课时要设法让学生体会运用方程建模的优越性,将能使众多实际问题“数学化”的重要数学模型成为学生学习后续知识的自觉选择。
让学生在简单的背景问题中,一点一滴地体会分析已知量、未知量之间的数量关系,对列方程的帮助,其正做到分解难点、降低难度、突破难点的目的.
学生的读书仍然停留在表面上的阅读,还须继续坚持和及时引导。
2016-2017学年南江中心学校
公
开
课
材
料
教师:何述体
相关教案
这是一份初中数学北师大版七年级上册5.1 认识一元一次方程第2课时教学设计及反思,共6页。
这是一份初中数学5.1 认识一元一次方程第1课时教案,共7页。
这是一份初中数学北师大版七年级上册5.1 认识一元一次方程教学设计,共3页。教案主要包含了情境引入,知识探究,合作交流,小结与作业等内容,欢迎下载使用。

