





所属成套资源:高一上学期期末考试化学试题(含答案解析)
江苏省南京师范大学附属中学2021-2022学年高一上学期期末考试化学试题(含答案解析)
展开
这是一份江苏省南京师范大学附属中学2021-2022学年高一上学期期末考试化学试题(含答案解析),文件包含精品解析江苏省南京师范大学附属中学2021-2022学年高一上学期期末考试化学试题原卷版docx、精品解析江苏省南京师范大学附属中学2021-2022学年高一上学期期末考试化学试题解析版docx等2份试卷配套教学资源,其中试卷共27页, 欢迎下载使用。
本试卷分选择题和非选择题两部分。共100分。考试用时75分钟。
可能用到的相对原子质量:
一、单项选择题:共18题,每题3分,共54分。每题只有一个选项最符合题意。
1. 2021年,“中国天眼”正式对全球开放,它能探测到宇宙边缘的中性氢,重现宇宙早期图像。下列有关说法正确的是
A. 其塔架所用钢材的组成元素都是金属元素
B. 其射电板所用铝合金具有较强的抗腐蚀性
C. 中性氢原子构成氢气有三种同素异形体
D. 其探测到的中性氢不含电子
2. 反应放热且产生气体,可用于冬天石油开采。下列表示反应中相关微粒的化学用语正确的是
A. 中子数为18的氯原子:B. 的结构式:
C. 的结构示意图:D. 水的电子式:
3. 下列物质中既能与稀HCl反应,又能与NaOH溶液反应的是
① ② ③Al ④ ⑤ ⑥
A. ②③④⑥B. ①②③⑥C. ①③④⑤⑥D. 全部
4. 用NA表示阿伏加德罗常数的值,下列说法中正确的是
A. 含0.1 ml/LBaCl2的溶液中Cl-数为0.2NA
B. 标况下,11.2 L CO2所含有的原子数为0.5NA
C. 1.6 g所含有的电子数为0.85NA
D. 标况下NA个CCl4分子所占有的体积约为22.4 L
5. 常温下,下列各组离子在指定溶液中能大量共存的是
A. 强酸性溶液中:、、、
B. 强碱性溶液中:、、、
C. 含有的溶液中:、、、
D. 澄清透明的溶液中:、、、
6. 下列有关钠及其化合物的性质与用途具有对应关系的是
A. 钠单质熔点较低,可用于冶炼金属钛
B. 高铁酸钾具有强氧化性,可用作杀菌消毒
C. 氢氧化钠具有强碱性,可用作干燥剂
D. 碳酸氢钠受热易分解,可用于泡沫灭火器
7. 下列表示对应化学反应的离子方程式正确的是
A. 与浓盐酸反应制:
B. 明矾溶于水产生胶体净水:
C. 溶液与少量溶液反应:
D. 溶于水产生:
8. 某同学用以下装置制备并检验的性质。下列说法正确的是
A. 图Ⅰ:若过量,则浓盐酸可全部消耗完
B. 图Ⅱ:只证明新制氯水具有酸性
C. 图Ⅲ:产生了棕黄色的雾
D. 图Ⅳ:湿润的有色布条褪色
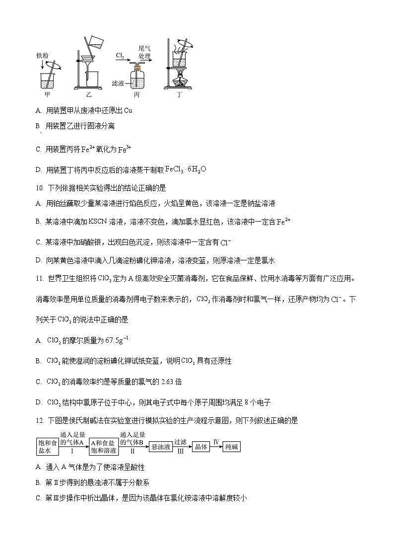
9. 从酸性蚀刻废液(含、、、及)中回收并制,氯化铁受热易升华,下列图示装置和原理不能达到实验目的的是
A. 用装置甲从废液中还原出Cu
B 用装置乙进行固液分离
C. 用装置丙将氧化为
D. 用装置丁将丙中反应后的溶液蒸干制取
10. 下列依据相关实验得出的结论正确的是
A. 用铂丝蘸取少量某溶液进行焰色反应,火焰呈黄色,该溶液一定是钠盐溶液
B. 某溶液中滴加KSCN溶液,溶液不变色,滴加氯水显红色,该溶液中一定含
C. 某溶液中加硝酸银,出现白色沉淀,则该溶液中一定含有
D. 向某黄色溶液中滴入几滴淀粉碘化钾溶液,溶液变蓝,则原溶液一定是氯水
11. 世界卫生组织将定为A级高效安全灭菌消毒剂,它在食品保鲜、饮用水消毒等方面有广泛应用。消毒效率是用单位质量的消毒剂得电子数来表示的,作消毒剂时和氯气一样,还原产物均为。下列关于的说法中正确的是
A. 的摩尔质量为
B. 能使湿润的淀粉碘化钾试纸变蓝,说明具有还原性
C. 的消毒效率约是等质量的氯气的2.63倍
D. 结构中氯原子位于中心,则其电子式中每个原子周围均满足8个电子
12. 下图是侯氏制碱法在实验室进行模拟实验的生产流程示意图,则下列叙述正确的是
A. 通入A气体是为了使溶液呈酸性
B. 第Ⅱ步得到的悬浊液不属于分散系
C. 第Ⅲ步操作中析出晶体,是因为该晶体在氯化铵溶液中溶解度较小
D. 第Ⅳ步操作得到的物质可用来治疗胃酸过多
13. 下列除杂方案错误的是
A. AB. BC. CD. D
14. 向一定量Fe、FeO、的混合物中加入的盐酸,恰好使混合物完全溶解,放出224mL (标准状况)的气体,所得溶液中加入KSCN溶液无红色出现。若用足量的CO在高温下还原相同质量的此混合物,能得到铁的质量是
A. 5.6gB. 8.4gC. 11.2gD. 已知数据不足,无法计算
15. 下列关于化合物、化学键和氢键、范德华力的说法中正确的是
A. 含有阴离子的化合物中一定含有阳离子
B. 氯气分子间的范德华力与氯气分子熔沸点高低无关
C. 水结成冰密度增大与水分子之间能形成氢键有关
D. 化学键的形成一定伴随着电子的得失
16. 短周期主族元素X、Y、Z、W原子序数依次增大,其中只有Y、Z处于同一周期且相邻,Z是地壳中含量最多的元素,W是短周期中金属性最强的元素。下列说法正确的是
A. 原子半径:
B. X、Y、Z三种元素可以组成共价化合物或离子化合物
C. Y的单质的氧化性比Z的强
D. Y的气态氢化物稳定性强于Z气态氢化物
17. 用硫酸渣(主要成分为、)制备铁基颜料铁黄()的一种工艺流程如图。已知:“还原”时,发生反应;、均与不反应。下列有关说法不正确的是
A. “酸溶”时加速搅拌可加快反应速率
B. “过滤Ⅰ”所得滤液中存在的阳离子主要有和
C. “还原”时还原产物与氧化产物的物质的量之比为
D. “氧化”时离子方程式:
18. 溶液中可能含有H+、、Mg2+、Al3+、Fe3+、、中的几种。①加入铝片,产生无色无味的气体;②加入NaOH溶液,产生白色沉淀,且产生的沉淀量与加入NaOH的物质的量之间的关系如图所示。则下列说法正确的是
A. 溶液中一定不含,可能含有
B. 在滴加NaOH物质的量为0.7-0.8 ml时,发生离子反应为Al3++4OH-=+2H2O
C. 溶液中阳离子只有H+、Mg2+、Al3+
D. n(H+):n():n(A13+)=1:2:1
19. 氯化亚铜常用作有机合成工业中的催化剂。氯化亚铜是白色粉末,难溶于水、乙醇。潮湿的氯化亚铜在空气中迅速被氧化呈绿色。现以粗盐水(含、、等杂质)、Cu、稀硫酸、、等为原粒合成氯化亚铜的工艺如下:
(1)反应Ⅰ用于提纯粗盐,加溶液的作用是_______。
(2)反应Ⅱ是电解食盐水的过程,写出反应的化学方程式_______。
(3)写出反应Ⅳ的离子方程式(已知:在反应中做还原剂)_______。
(4)反应Ⅴ中的实际耗用量比理论耗用量大的原因是_______。
(5)反应Ⅲ或反应Ⅴ后,过滤得到CuCl沉淀,_______,将纯净的在真空干燥机内干燥2小时,冷却,密封包装即得产品。沉淀在真空干燥机内干燥的目的是_______。
20. 溴化钙()在医药上用作中枢神经抑制药,实验室用“尿素法”制备溴化钙的主要流程如下:
溴化钙的部分溶解度数值如下:
(1)50~70℃时,尿素(尿素中碳为+4价)将生成的还原为,尿素的氧化为,该反应的化学方程式为_______。
(2)过滤所需的玻璃仪器有_______。
(3)淤积中为什么要加入氢溴酸调至弱酸性?_______。
(4)操作包括:将溶液蒸发浓缩至_______为止,冷却结晶,过滤,洗涤,低温干燥得晶体。
(5)上述流程中可以循环利用的物质是_______。
21. 肼(N2H4)是一种强还原剂,用与反应可用于生产肼(N2H4),其反应化学方程式为:。工业碱性溶液中含有会影响所得肼的产品质量。测定碱性溶液中的含量的方法如下:取碱性溶液试样,加入过量,将完全还原(在酸性条件下具有强氧化性,但碱性条件下几乎无氧化性),加热煮沸,除去过量的,冷却至室温,加入稀硫酸至酸性,再加入溶液,充分反应,将完全还原,再用酸性溶液氧化多余的(被还原为),消耗酸性溶液。
(1)与次氯酸钠反应的离子方程式为_______。
(2)通常不选用盐酸酸化的原因是_______。
(3)计算样品中的含量(以g/L表示),写出计算过程。_______。
22. 铁是目前产量最大、使用最广泛的金属。
(1)铁元素26号元素,位于周期表第四周期第_______族,其原子最外电子层上只有2个电子,次外层上有_______个电子。
(2)写出下列反应的化学方程式或离子方程式。
①高温下,铁跟水蒸气反应的化学方程式是:_______。
②已知锰元素的常见化合价有+7、+6、+4、+2等,则加热条件下,铁、锰合金粉未跟反应的化学方程为:_______、_______。
③已知溶液跟反应有红褐色沉淀生成,且溶液呈棕黄色,则反应的离子方程式为:_______。
(3)与混合后在缺氧条件下焙烧生成和,理论上完全反应消耗的_______,
(4)石墨稀负载的纳米铁活性强,能迅速有效地吸附和还原污水中的,纳米铁还原废水中的可能反应机理如图表示。纳米铁还原生成或的过程可描述为:
①_______,
②吸附在纳米铁表面的得到的电子还原生成,
③_______。选项
被提纯的物质
杂质
除杂试剂
A
FeCl3(aq)
Fe2+
通Cl2
B
AlCl3(aq)
Cu2+
Al粉
C
NaHCO3(aq)
Na2CO3
CO2气体
D
FeCl3(aq)
Cu2+
Fe粉
温度
0℃
10℃
20℃
40℃
60℃
80℃
100℃
溶解度()
125
132
143
213
278
295
312
相关试卷
这是一份江苏省南京师范大学附属中学2022-2023学年高二上学期期末考试化学试题(含答案解析),文件包含精品解析江苏省南京师范大学附属中学2022-2023学年高二上学期期末考试化学试题原卷版docx、精品解析江苏省南京师范大学附属中学2022-2023学年高二上学期期末考试化学试题解析版docx等2份试卷配套教学资源,其中试卷共28页, 欢迎下载使用。
这是一份北京师范大学附属中学2021-2022学年高一上学期期末考试化学试题(含答案解析),文件包含精品解析北京师范大学附属中学2021-2022学年高一上学期期末考试化学试题原卷版docx、精品解析北京师范大学附属中学2021-2022学年高一上学期期末考试化学试题解析版docx等2份试卷配套教学资源,其中试卷共32页, 欢迎下载使用。
这是一份江苏省南京师范大学灌云附属中学2023-2024学年高一上学期期初摸底考试化学试题(Word版含答案),共6页。试卷主要包含了进行化学实验必须注意安全,下列电离方程式中,正确的是,下列说法中正确的是,012kg 中约含有个碳原子等内容,欢迎下载使用。