河北省石家庄二中教育集团2022-2023学年度高一年级上学期期末考试化学试题(含答案解析)
展开可能用到的相对原于质量:H-1 C-12 O-16 Na-23 Mg-24 Al-27 Cl-35.5 Fe-56 Cu-64 I-127
I卷选择题
一、单选题(本题21个小题,每小题只有1个正确选项,1-17题每小题2分;18-21题每小题3分,共46分)
1. 中国诗词既蕴含人文思想,又焕发理性光辉。对下列诗词划线部分化学解释不合理的是
A. 花气袭人知骤暖,喜鹊穿树喜新晴——温度高,分子运动加快
B. 千锤万凿出深山,烈火焚烧若等闲——煅烧石灰石,为氧化还原变化
C. 烟笼寒水月笼沙,夜泊秦淮近酒家——此处的“烟”实为水雾,为一种气溶胶
D. 何意百炼钢,化为绕指柔——生铁经不断煅烧捶打氧化,降低碳的含量,变成钢
2. 设NA为阿伏加德罗常数的数值,下列说法正确的是
A. 0.1mlFeCl3完全水解形成Fe(OH)3胶体的胶粒数为0.1NA
B. 1ml/LK2SO4溶液中所含K+数目为2NA
C. 常温常压下,O3和O2的混合气体16g所含氧原子数为NA
D. 3ml单质Fe与足量水蒸气在高温下完全反应,失去9NA个电子
3. 下列物质的分类组合正确的是
①胆矾、氢氧化铁胶体、豆浆均为混合物
②、AgCl、、均为盐
③、NaOH、、均为碱
④干冰、CO、均为酸性氧化物
⑤金刚石、石墨、互为同素异形体
A. ②⑤B. ③⑤C. ①②③⑤D. ④⑤
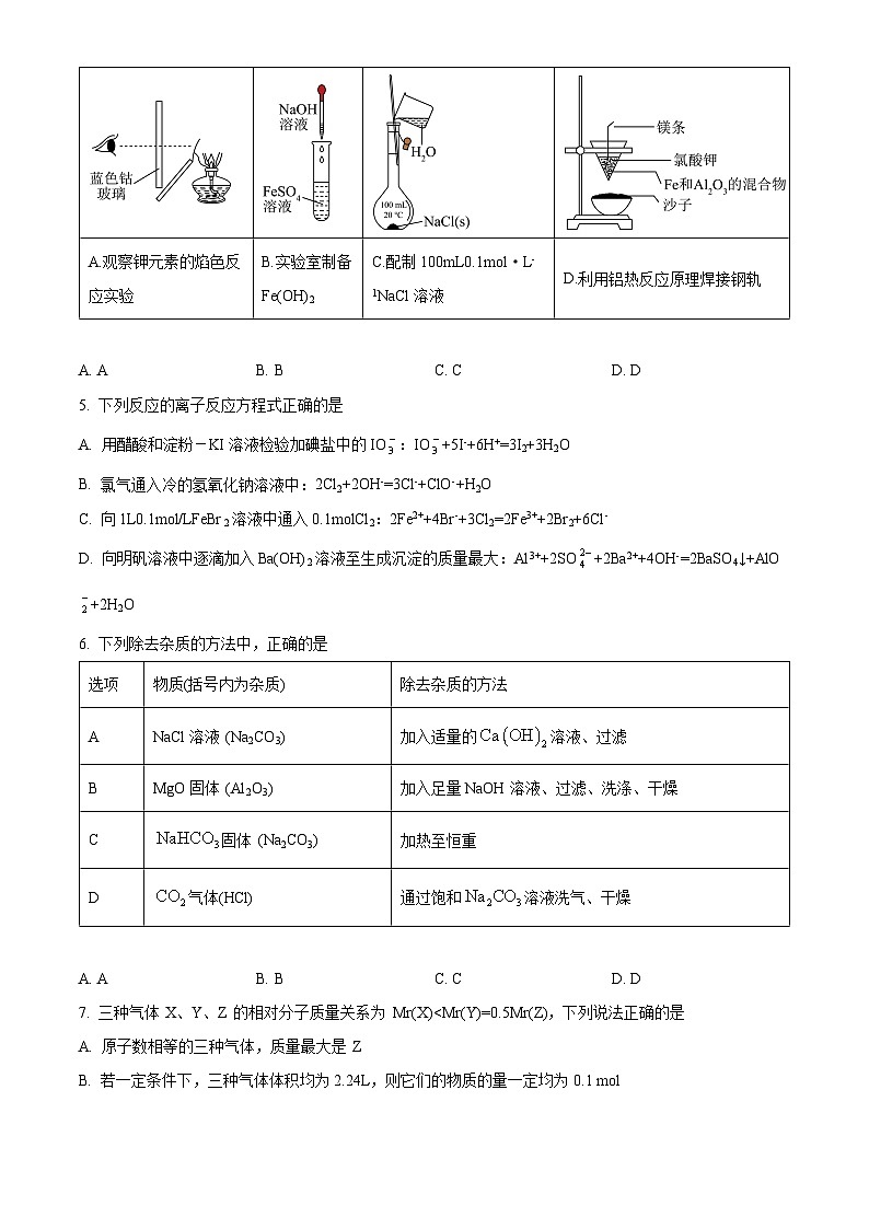
4. 下列实验能达到实验目的的是
A. AB. BC. CD. D
5. 下列反应的离子反应方程式正确的是
A. 用醋酸和淀粉-KI溶液检验加碘盐中的IO:IO+5I-+6H+=3I2+3H2O
B. 氯气通入冷的氢氧化钠溶液中:2Cl2+2OH-=3Cl-+ClO-+H2O
C. 向1L0.1ml/LFeBr2溶液中通入0.1mlCl2:2Fe2++4Br-+3Cl2=2Fe3++2Br2+6Cl-
D. 向明矾溶液中逐滴加入Ba(OH)2溶液至生成沉淀的质量最大:Al3++2SO+2Ba2++4OH-=2BaSO4↓+AlO+2H2O
6. 下列除去杂质的方法中,正确的是
A. AB. BC. CD. D
7. 三种气体 X、Y、Z 的相对分子质量关系为 Mr(X)
B. 若一定条件下,三种气体体积均为2.24L,则它们的物质的量一定均为0.1 ml
C. 同温同压下,同质量的三种气体,气体密度最小的是X
D. 同温下,体积相同的两容器分别充agY气体和2agZ气体,则压强之比为1:2
8. 某同学设计用下图的装置制备少量的 (易水解)。下列说法错误的是
A. B装置中所装试剂为饱和的NaCl溶液,其作用是除去氯气中的HCl
B. 装置C和F中的试剂均为浓硫酸,其作用是防止水蒸气进入E中
C. 用50mL 12 的盐酸与足量的反应,所得氯气可以制取26.7g
D. 实验过程中应先点燃A处的酒精灯,待装置中充满黄绿色气体时再点燃D处的酒精灯
9. 将钠、铝混合物投入足量水(质量为100g)中进行反应,若钠、铝的质量分别为46g和27g,充分反应后,下列说法正确的是
A. 产生H2的物质的量为2.5ml
B. 溶液中的溶质只有NaAlO2
C. 金属未完全溶解
D. NaAlO2的质量分数是×100%
10. 下列对图示的解释不正确的是
A. AB. BC. CD. D
11. 以化合价为纵坐标,物质类别为横坐标的图像称为价类二维图,在地壳中的含量仅次于铝,居第四位的元素价类二维图如图所示,下列说法错误的是
A. a与水常温下几乎不发生反应,但在高温下可发生置换反应
B. b和c可分别与水发生反应生成e和d
C. e在潮湿的空气中容易转变为d
D. h的某种盐是具备净水和消毒双重功能的水处理剂
12. 某学生用NaHCO3和KHCO3组成的某混合物进行实验,测得如下数据(盐酸的物质的量浓度相等),下列分析推理不正确的是
A. 盐酸的物质的量浓度为3.0ml·L-1
B. 根据表中数据不能计算出混合物中NaHCO3的质量分数
C. 加入混合物9.2g时盐酸过量
D. 15.7g混合物未与盐酸完全反应
13. 在下列各溶液中,离子一定能大量共存是
A. 强碱性溶液中:K+、Al3+、Cl-、SO
B. 在透明的溶液中:K+、Cu2+、NO、SO
C. 加入铝片能产生气体的溶液中:Na+、K+、HCO、NO
D. 室温下,强酸性溶液中:Na+、Fe3+、I-、Cl-
14. 在标准状况下,将22.4L HCl完全溶于1L水中(水的密度近似为1g/mL),溶液的密度为ρg/mL,溶液的体积为VmL,溶质的质量分数为w,溶质的物质的量浓度为c ml/L。下列叙述中正确的是
①w=×100%
②V=
③向上述溶液中再加入VmL水后,所得溶液的质量分数大于0.5w
④向上述溶液中再加入等质量水后,所得溶液的浓度小于ml/L
A. ①②③B. ③④C. ①③④D. ①④
15. 索尔维制碱法制备纯碱的制备流程如图所示,其反应原理与候氏制碱法相同。下列说法不正确的是
A. 流程中能循环利用的物质是NH3和CO2
B. 饱和食盐水精制过程需用操作1
C. 吸氨和碳酸化所用NH3和CO2最佳比为1:1
D. 两种制碱法的食盐利用率相同
16. 标准状况下,将3.36L的CO2与一定量的Na2O2粉末充分反应后,得到气体2.24L。下列说法一定正确的是
A. 反应后得到的固体为混合物B. 反应前Na2O2的物质的量为0.2ml
C. 反应后固体增重4.4gD. 标准状况下,反应后生成O21.12L
17. 以太阳能为热源分解H2O,经铁氧化合物循环分解水制H2,其过程如图。
过程I:Fe3O4→FeO+O2(未配平);
过程II:FeO+H2O→H2+Fe3O4(未配平)。
下列说法不正确的是
A. FeO在分解水制H2的过程中作催化剂
B. 过程I的反应中每生成12mlFeO转移8ml电子
C. 过程I的反应中还原产物是FeO
D. 过程II的反应中FeO和H2O的化学计量数之比为3:1
18. 将一定量的Fe、Fe2O3、CuO的混合物放入体积为100mL、浓度为2.2ml/L的H2SO4溶液中,充分反应后生成气体896mL(标准状况),得到不溶固体1.28g。过滤后,滤液中的金属离子只有Fe2+(假设滤液体积仍为10mL)。向滤液中滴加2ml/LNaOH溶液,直至40mL时开始出现沉淀。则下列说法正确的是
A. 1.28g固体成分为Fe和Cu
B. 未滴加NaOH溶液前滤液中FeSO4的物质的量浓度为1.8ml/L
C. 原混合物中Fe与Fe2O3物质的量之比为1:1
D. 原混合物中CuO无法计算
19. 向Na2CO3、NaAlO2的混合溶液中逐滴加入1ml/L的盐酸,测得溶液中的HCO、CO、AlO、Al3+离子的物质的量与加入盐酸溶液的体积变化关系如图所示,则下列说法正确的是
A. b曲线表示的离子方程式为AlO+H++H2O=Al(OH)3↓
B. V1:V2=l:5
C. 原混合溶液中的CO与AlO的物质的量之比为1:1
D. M点时生成的CO2为0.05ml
20. 某混合物可能含有Al、Cu、Fe2O3、Al2O3,为探究该混合物成分,某兴趣小组设计如图分析方案。下列分析错误的是
A. 固体P一定是纯净物
B. 若m2<m1,则原混合物中可能含有Al
C. 蓝绿色溶液中一定含有的金属阳离子为Cu2、Fe2
D. 溶液N中含有Al3+和
21. 化学上常用标准电极电势数据φθ(氧化型/还原型)比较物质氧化能力。φθ值越高,氧化型物质氧化能力越强,φθ值与体系pH有关。利用表格所给数据分析,以下说法错误的是
A. 推测:x<1.49V
B. C3O4与浓盐酸发生反应:C3O4+8H+=C2++2C3++4H2O
C. 若x=0.81V,碱性条件下可发生反应:2C(OH)2+NaClO+H2O=2C(OH)3+NaCl
D. 从图中数据可知氧化剂物质的氧化性随着溶液酸性增强而增强
二、填空题(本题共4小题,共54分)
22. 某班同学用如下实验探究Fe2+、Fe3+的性质。回答下列问题:
(1)在小烧杯中加入20mL蒸馏水,加热至沸腾后,向沸水中滴入几滴饱和FeCl3溶液,继续煮沸至液体是透明的_____色,停止加热,即制得Fe(OH)3胶体。用激光笔照射烧杯中的液体,可以看到_____。
(2)甲组同学通过研究pH对FeSO4稳定性影响,得到如图1所示结果,增强Fe2+稳定性的措施为_____。
(3)乙组同学为探究Fe2(SO4)3与Cu的反应,进行如图2所示实验:
①Fe3+与Cu反应的离子方程式为_____。
②为了探究白色沉淀产生的原因,向学们查阅资料得知:
i.CuSCN是难溶于水的白色固体;
ii.SCN-的化学性质与I-相似;
iii.2Cu2+4I-=2CuI↓+I2
填写实验方案:
Cu与SCN-反应的离子方程式为_____。
(4)市售某种补铁口服液的主要成分是葡萄糖酸亚铁。根据名称认为该糖浆中含有Fe2+,设计方案进行验证。
①方案冲预期现象与实验现象相同,并不能证明补铁口服液中一定含有Fe2+,猜想理由是_____。
②方案ii中现象是_____,则证明口服液中含Fe2+。
23. 铝是地壳中含量最多的金属元素,其单质和化合物广泛应用于日常生活中。
(1)可以用电镀法在钢制品上电镀铝,为测定镀层厚度,用NaOH溶液溶解钢制品表面的铝镀层,当反应消耗2ml NaOH时,所得气体的物质的量为_______ml。
(2)双羟基铝碳酸钠[NaAl(OH)2CO3]是一种常用的抗酸药,它与胃酸反应的化学方程式为_______。
(3)如图是从铝土矿(主要成分为Al2O3,还含有少量SiO2、Fe2O3等杂质)中提取Al2O3并生产AlN的工艺流程:
①“溶解”时,SiO2与NaOH溶液反应生成的硅酸钠与溶液中偏铝酸钠发生反应:,“赤泥”的主要成分为_______(写出化学式)。
②“酸化”时,通入过量CO2与NaAlO2反应,生成滤液的主要成分是_______(写化学式)。
③“还原”时,炭黑在高温下被氧化为CO,反应的化学方程式为_______。
(4)1L某混合溶液,可能含有的离子如下表:
往该溶液中逐滴加入NaOH溶液,产生沉淀的物质的量(n)与加入NaOH溶液的体积(V)的关系如图所示。
①该溶液中一定不含有的离子是_______。
②V1、V2、V3、V4之间的关系为_______。
24. 采用“侯氏制碱法”得到的纯碱中可能含有NaHCO3杂质,欲测定纯碱样品中Na2CO3的含量,设计如下实验:
环节1:配制0.5ml·L-1的H2SO4溶液和0.4ml·L-1NaOH溶液。
(1)用2.0ml·L-1硫酸配制100mL0.5ml·L-1的稀硫酸,须用量筒量取_______mL2.0ml·L-1硫酸。
(2)用NaOH固体配制250mL0.4ml·L-1的NaOH标准溶液。
①称量时应将NaOH固体放在___________中,再放到托盘天平上进行称量。
②配制时下列仪器中不会用到的是___________(填仪器名称)。
③下列操作会使所配溶液浓度偏低的是___________(填字母)。
A.溶解NaOH固体后立即将溶液转移至容量瓶进行定容
B.转移溶液时未洗涤烧杯
C.定容时俯视容量瓶的刻度线
D.容量瓶用蒸馏水洗净后仍残留有蒸馏水
E.定容摇匀后,发现液面低于刻度线,再加水至刻度线
环节2:用环节1中配制的溶液按如下步骤完成测定实验。
①称取纯碱样品4.4g配成100mL溶液A
②取25mL溶液A,加入25mL(过量)0.5ml·L-1H2SO4溶液,充分反应后,得溶液B
③向溶液B中逐滴加入0.4ml·L-1NaOH溶液,直至恰好反应完全,测得加入NaOH溶液体积为V。(不考虑CO2在水中溶解和反应)
再重复上述环节2的②、③实验2次,测得所用NaOH溶液体积数据如下
(3)向纯碱样品溶液A中加入过量H2SO4溶液时发生离子方程式为___________。
(4)根据实验数据计算得纯碱样品中Na2CO3的百分含量为___________(保留1位小数)。
25. 饮用水消毒一直是科学家致力研究课题
(1)Cl2常用于饮用水消毒。Cl2溶于水得到氯水,氯水中HClO的浓度越大杀菌能力越强。已知25℃时,氯水中Cl2(溶于水的氯气分子)、HClO、ClO-三种微粒分别在三者中所占百分数与pH的关系如图。新制饱和氯水pH约为1~2,此时反应的离子方程式为_______,而要达到良好的杀菌效果,Cl2处理饮用水时溶液的pH最佳控制范围是 _______。
(2)已知溴的性质和氯有一定的相似性,臭氧氧化技术被广泛用于饮用水的处理,但当水中含有Br-时也会产生易致癌的 BrO。
①取含 Br-的水样,向其中投加一定量的 H2O2,再经 O3氧化后,水中溴酸盐(BrO)的含量如图所示
投加过氧化氢,其目的是_______,未投加过氧化氢,臭氧投加量在 0~1.0 mg·L-1时,BrO的浓度为 0 的可能原因是_______。
②科研小组在控制其他条件一定时,研究投入H2O2和O3比例 [用n(H2O2)/n(O3)表示]不同时对水样中 Br-浓度的影响,结果如图。在相同时刻,投加 H2O2的反应中 Br-的浓度高于未投加 H2O2的浓度,其可能原因是反应过程中生成的HBrO 被 H2O2还原所致,该反应的化学方程式为_______。
③水中BrO能被活性炭有效去除,其去除机理分为两步,第一步是_______;第二步是BrO被活性炭还原为Br-,其反应方程式(未配平)如下:
≡C+BrO→ BrO-+≡CO2①
≡C+BrO-→ Br-+ ≡CO2②
反应的总方程式为:2BrO+ 3 ≡C = 2Br-+ 3 ≡CO2。
其中≡C 代表活性炭表面,≡CO2代表活性炭表面氧化物。
则反应①与反应②中参加反应的≡C 个数之比为_______。A.观察钾元素的焰色反应实验
B.实验室制备Fe(OH)2
C.配制100mL0.1ml·L-1NaCl溶液
D.利用铝热反应原理焊接钢轨
选项
物质(括号内为杂质)
除去杂质的方法
A
NaCl溶液 (Na2CO3)
加入适量的溶液、过滤
B
MgO固体 (Al2O3)
加入足量NaOH溶液、过滤、洗涤、干燥
C
固体 (Na2CO3)
加热至恒重
D
气体(HCl)
通过饱和溶液洗气、干燥
A
B
C
D
向溶液中加入稀硫酸,溶液导电能力变化
光照过程中氯水的pH变化
NaCl的形成
NaCl溶于水
a时刻溶液与稀硫酸恰好完全中和
pH降低的原因可能是HClO分解
50mL盐酸
50mL盐酸
50mL盐酸
m(混合物)
9.2g
15.7g
27.6g
V(CO2)(标况)
2.24L
3.36L
3.36L
氧化型/还原型
φθ(C3+/C2+)
φθ(HClO/Cl—
酸性介质
1.84V
1.49V
氧化型/还原型
φθ[C(OH)3/C(OH)2]
φθ(ClO—/Cl—)
碱性介质
0.17V
x
实验方案
实验现象
少骤1:取4mL0.2ml/L的FeSO4溶液,向其中滴加3滴0.1m/LKSCN溶液
无明显现象
步骤2:取4mL_____ml/L的CuSO4溶液,向其中滴加3滴0.1mI/LKSCN溶液
产生白色沉淀
方案
试剂X
方案i
1mL1ml/L酸性KMnO4溶液
方案ii
依次加入5滴KSCN溶液。1mL氨水
可能大量含有的阳离子
H+、Mg2+、Al3+、
可能大量含有的阴离子
Cl-、
次数
第一次
第二次
第三次
NaOH溶液体积(V)
15.00mL
15.02mL
14.98mL
河北省石家庄市第二中学2021-2022学年高二上学期期末考试化学试题(含答案解析): 这是一份河北省石家庄市第二中学2021-2022学年高二上学期期末考试化学试题(含答案解析),文件包含精品解析河北省石家庄市第二中学2021-2022学年高二上学期期末考试化学试题原卷版docx、精品解析河北省石家庄市第二中学2021-2022学年高二上学期期末考试化学试题解析版docx等2份试卷配套教学资源,其中试卷共40页, 欢迎下载使用。
【期中真题】河北省石家庄第二中学教育集团2022 -2023学年高一上学期期中考试化学试题.zip: 这是一份【期中真题】河北省石家庄第二中学教育集团2022 -2023学年高一上学期期中考试化学试题.zip,文件包含期中真题河北省石家庄第二中学教育集团2022-2023学年高一上学期期中考试化学试题原卷版docx、期中真题河北省石家庄第二中学教育集团2022-2023学年高一上学期期中考试化学试题解析版docx等2份试卷配套教学资源,其中试卷共28页, 欢迎下载使用。
河北省石家庄市第二中学教育集团2022-2023学年高一化学上学期期中考试试题(Word版附解析): 这是一份河北省石家庄市第二中学教育集团2022-2023学年高一化学上学期期中考试试题(Word版附解析),共19页。试卷主要包含了 下列物质的分类正确的是, 下列离子方程式正确的是, 下列叙述中,正确的是等内容,欢迎下载使用。

