02物质的分离与提纯-上海市2023-2024学年高一化学上学期期末知识点突破练习(沪科版)
展开
这是一份02物质的分离与提纯-上海市2023-2024学年高一化学上学期期末知识点突破练习(沪科版),文件包含广东省部分名校2023-2024学年高三上学期12月联合质量检测数学答案pdf、广东省部分名校2023-2024学年高三上学期12月联合质量检测数学pdf等2份试卷配套教学资源,其中试卷共8页, 欢迎下载使用。
一、单选题
1.(2023上·上海浦东新·高一校考期末)分离两种沸点差异较大且相溶的液体需要用到的仪器是
A.B.C.D.
2.(2023上·上海浦东新·高一校考期末)《本草纲目》“烧酒”写道:“用浓酒和糟,蒸令汽上,用器承取滴露,其清如水,味极浓烈,盖酒露也”。这种分离方法是
A.分液B.升华C.萃取D.蒸馏
3.(2022上·上海浦东新·高一上海市川沙中学校考期末)下列关于使用分液漏斗的说法中错误的是
A.萃取、分液前需对分液漏斗检漏
B.分液漏斗可以把酒精与水分离开来
C.分液前需摇匀、静置
D.进行分液时,分液漏斗中的下层液体从下端流出,上层则从上口倒出
4.(2023·上海静安·高一上海市民立中学校考期末)下列装置所示的实验中,能达到实验目的的是
A.图A是分离碘酒中的碘和酒精
B.图B是除去氯化钠中的氯化铵
C.图C是排水集气法收集 NO
D.图D是除去 Cl2中的HCl
5.(2022上·上海静安·高一上海市第一中学校考期末)利用沸点的不同把两种互溶的液体分开,可以选择的分离方法是
A.蒸馏B.蒸发C.萃取D.过滤
6.(2022上·上海闵行·高一校考期末)下列仪器 ①天平 ②容量瓶 ③蒸馏烧瓶 ④漏斗 ⑤分液漏斗其中常用于物质分离的是
A.①③④B.①②C.③④⑤D.③④
7.(2022上·上海闵行·高一校考期末)从海水提取的粗盐含有Ca2+、Mg2+、SO杂质。除杂时用到的试剂有:①碳酸钠溶液、②氢氧化钠溶液、③稀盐酸、④氯化钡溶液。描述中错误的是
A.试剂滴入顺序:④②①③B.碳酸钠的作用是除去Ca2+
C.加入稀盐酸前必须先过滤D.盐酸用于除去过量氢氧化钠、碳酸钠
8.(2023上·上海杨浦·高一校考期末)下列实验方法正确的是
A.汽油和水可通过分液方法分离
B.常用酒精萃取碘水中的碘
C.用丁达尔效应鉴别NaCl溶液和KCl溶液
D.进行焰色试验操作时,要先将铂丝放在稀硫酸中洗涤
9.(2022上·上海奉贤·高一校考期末)CCl4能萃取碘水中的I2,CCl4与此无关的性质是
A.CCl4的沸点比水低
B.CCl4与水和碘均不反应
C.CCl4与水互不相溶
D.碘单质在CCl4中的溶解度比在水中的大得多
10.(2023上·上海静安·高一上海市回民中学校考期末)除去下列物质中所含杂质(括号内为杂质),所选用试剂及操作方法均正确的一组是
A.AB.BC.CD.D
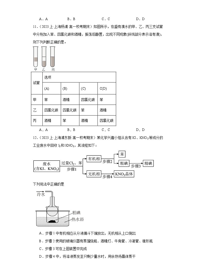
11.(2023上·上海杨浦·高一校考期末)如图所示,在盛有溴水的甲、乙、丙三支试管中分别加入苯、四氯化碳和酒精,振荡后静置,出现不同现象(斜线部分表示溶有溴),则下列判断正确的是。
A.AB.BC.CD.D
12.(2023上·上海浦东新·高一校考期末)某化学兴趣小组从含有KI、KNO3等成分的工业废水中回收I2和KNO3,其流程如下:
下列说法中正确的是
A.步骤1中有机相应从分液漏斗下端放出,无机相从上口倒出
B.步骤2使用的玻璃仪器有蒸馏烧瓶、酒精灯、牛角管、冷凝管、锥形瓶
C.步骤3可在上图装置中完成
D.步骤4中,将溶液蒸发至只剩少量水时,用余热将晶体蒸干
13.(2023上·上海浦东新·高一上海南汇中学校考期末)从海带中提取碘的主要流程如下,下列说法中错误的是
A.海带具有富集碘的能力
B.过滤时用到的玻璃仪器有漏斗、烧杯、玻璃棒
C.用苯萃取碘时,上层呈红棕色,下层几乎无色
D.可以用淀粉检验含碘水溶液中的
二、填空题
14.(2023上·上海奉贤·高一上海市奉贤中学校考期末)如图是中学化学中常用于混合物的分离和提纯的装置,请根据装置回答问题:
(1)从氯化钾溶液中得到氯化钾固体,选择装置 (填写代表装置图的字母,下同):除去氯化钠溶液中的硫酸钡,选择装置 。
(2)分离植物油和水选择装置 ,该分离方法的名称为 。
(3)从乙醇和水的混合物中得到乙醇,选择装置 ,该分离方法的名称 。
三、工业流程题
15.(2023上·上海静安·高一上海市市西中学校考期末)海带具有从海水中富集碘的能力,下面是从海带中提取碘单质的流程:
海带 海带灰悬浊液含 I-的溶液 含 I2的溶液含 I 2的 CCl 4溶液晶体碘
(1)步骤 c 的操作方法名称是 ;除玻璃棒、烧杯外,还需要使用的玻璃仪器是 。
(2)步骤 d 中发生反应的离子方程式 。
(3)步骤 e 中加入 CCl4 振荡、静置后,液体分为两层,下层液体呈 色;步骤 e 的操作方法名称是 ,所用的主要实验仪器 。
(4)鉴别 NaCl、NaBr、NaI 三种溶液,可以选用的试剂的是_______
A.碘水和淀粉溶液B.溴水和汽油
C.氯水和四氯化碳D.稀硝酸和硝酸银
16.(2023上·上海杨浦·高一同济大学第一附属中学校考期末)某芒硝型卤水中主要含有NaCl,还含有少量Na2SO4、CaSO4、MgSO4、CaCl2、MgCl2、FeCl3,用火碱和CO2为原料净化卤水,得到NaCl和Na2SO4的流程如下:
(1)反应器1中主要除去的离子是 ;反应器2中生成沉淀反应的离子方程式是: 。
(2)下图为NaCl和Na2SO4的溶解度曲线。A点的坐标为(34.2,52)
①析盐罐中的蒸发温度应控制在 ℃;检验NaCl和Na2SO4混合溶液中Cl-的实验方法是 。
②为提高Na2SO4纯度,析硝罐中析出Na2SO4,需采用 (填“升温”或“降温”)结晶方法,理由是 。
(3)电解饱和食盐水装置如下图所示。
①总反应的化学方程式为 。
②向两极各加入石蕊溶液,B极附近溶液呈 色。A是 极,检验该极产物的实验方法是 。
17.(2022上·上海杨浦·高一同济大学第一附属中学校考期末)某化学兴趣小组的同学在实验室里用海藻提取碘:
请回答下列问题:
(1)写出操作①、操作③的名称分别为: , 。
(2)加入CCl4的目的是 ,选用CCl4的理由是 (填字母序号)。
A.CCl4不溶于水 B.CCl4的密度比水大
C.碘在CCl4中比在水中溶解度更大 D.CCl4与碘水不反应
(3)用NaOH浓溶液反萃取后再加稀酸,可以分离I2和CCl4,有关化学方程式为:
碱性条件:3I2+6NaOH=5NaI+NaIO3+3H2O
酸性条件:5NaI+NaIO3+3H2SO4=3Na2SO4+3I2+3H2O
以下是反萃取过程的操作,请按要求填空:
①向装有I2的CCl4溶液的 (填仪器名称)中加入少量1ml/LNaOH溶液;
②振荡至溶液的 色消失,静置、分层,则 (填“上”、“下”)层为CCl4;
③将含碘的碱溶液从仪器的上口倒入烧杯中;
④边搅拌边加入几滴1ml/LH2SO4溶液,溶液立即转为棕黄色,并析出 (填现象)。
(4)本实验可以循环利用的物质是 。
18.(2021上·上海静安·高一统考期末)海带具有从海水中富集碘的能力,下面是从海带中提取碘单质的流程:
海带海带灰悬浊液含I-的水溶液含I2的溶液含I2的CCl4溶液晶体碘
(1)步骤c的操作方法是 ;除烧杯外,还需要使用的玻璃仪器是 、 。
(2)最后的蒸馏通常用水浴加热而不是用酒精灯火焰直接加热,其原因为 。
(3)骤e的操作方法叫做 ,所用的主要实验仪器是 ,最初从该仪器流出的液体颜色为 色。
四、实验探究题
19.(2022上·上海闵行·高一统考期末)实验室模拟工业从海藻中提取碘的流程如图:
(1)选择合适实验操作名称填入流程图中:① ,② 。
A.溶解 B.过滤 C.萃取 D.分液
从“含碘的有机溶液”中回收溶剂,并得到碘单质,可选用如图装置完成。
(2)装置中间部分是“冷凝管”,该装置中有一处明显的错误是 。
(3)装置A中,温度计所处的正确位置是 。(选填编号)
20.(2022上·上海金山·高一上海市金山中学校考期末)某同学为了验证海带中含有碘,拟进行如下实验,请回答相关问题
(1)第1步:灼烧海带时,不需要用到的仪器是 (选填编号),试写出a装置的名称 。
a. b. c. d.
(2)第2步;浸泡溶解后,从悬浊液中对溶液的获取。该实验操作的名称是 ,
(3)第3步:氧化。加入适量氧化剂后,反应的离子方程式为: ,
(4)第4步:碘单质的检验。操作是取少量第3步的溶液,滴加淀粉溶液,如果溶液呈 色则证明海带中含碘。
(5)第5步:的提取。向第三步所得溶液中加入少量,振荡后溶液分层,下层呈 色,分离所得溶液所需要的玻璃仪器除锥形瓶外还需要 。
21.(2022上·上海长宁·高一上海市延安中学校考期末)化学是一门以实验为基础的学科,化学所取得的丰硕成果,是与实验的重要作用分不开的。结合如下实验装置图回答下列问题:
(1)实验③的操作名称是 ,操作②中搅拌的作用是 ;
(2)实验时仪器b中冷却水的进水口为 (填“f或“g”);
(3)从氯化钾溶液中得到氯化钾固体,选择装置 (填装置图编号,下同);
(4)分离CCl4和水选择装置 ,该操作方法的名称为 ;
(5)某同学使用实验⑨中的仪器,从碘水中提取碘,主要操作步骤如图:
①仪器e的名称 ;
②通过仔细观察各步实验操作该同学所采用的萃取剂可能是 (填编号);
A.酒精 B.苯 C.四氯化碳 D.水
③甲、乙、丙三步实验操作中,不正确的是 (填“甲”、“乙”或“丙”);
④在乙图的仪器e中,下层液体呈 色。
22.(2022上·上海宝山·高一上海交大附中校考期末)碘元素是我们人体不可或缺的微量元素,某化学兴趣小组在实验室模拟工业提碘,流程图如下,请回答下列问题:
(1)请填写流程图中的操作步骤名称:③ ; ⑤ ;⑧ ;⑩ 。
(2)请填写该操作所需要的重要仪器名称:① ;⑥ 。
(3)步骤①的目的是: 。步骤④⑤⑥⑦⑧的目的是: 。
(4)检验步骤③后的水溶液中是否含有碘离子的方法是 。
(5)请写出步骤⑦发生的离子方程式: 。
(6)为了获得更纯净的碘单质,针对固体碘可以进行的操作是___________。(填写编号)
A.加入干燥剂,加热升华B.蒸馏
C.重结晶D.萃取、分液
选项
物质
选用的试剂
操作方法
A
CaO(CaCO3)
水
溶解、过滤、结晶
B
CO2(CO)
氧气
点燃
C
CuSO4(H2SO4)
氢氧化钠溶液
过滤
D
Cu(CuO)
稀盐酸
溶解、过滤、洗涤、干燥
试管
选项
(A)
(B)
(C)
C(D)
甲
苯
酒精
四氯化碳
苯
乙
四氯化碳
四氯化碳
苯
酒精
丙
酒精
苯
酒精
四氯化碳
参考答案:
1.C
【详解】分离两种沸点差异较大且相溶的液体的操作为蒸馏,蒸馏需要用到的仪器是蒸馏烧瓶、温度计、直形冷凝管、牛角管、酒精灯和锥形瓶,故选C。
2.D
【详解】“用浓酒和糟,蒸令汽上,用器承取滴露,其清如水,味极浓烈,盖酒露也”。这种方法是蒸馏,是利用液体组分沸点不同,通过加热汽化的方法而将物质分离的一种方法;故本题选D。
3.B
【详解】A.萃取、分液前需对分液漏斗检漏,故A正确;
B.酒精与水互溶,混合液不分层,分液漏斗不能把酒精与水分离开来,故B错误;
C.分液前需摇匀、静置,使液体分层,故C正确;
D.进行分液时,分液漏斗中的下层液体从下端流出,上层则从上口倒出,故D正确;
选B。
4.B
【详解】A.碘和酒精是互溶的液体,不能采用分液法来分离,选项A错误;
B.氯化铵受热后分解为氨气和氯化氢,而NaCl较稳定,因此可以采用加热的方法除去氯化钠晶体中混有的氯化铵晶体,能选图中装置,选项B正确;
C.NO不溶于水,导管短进长出,才能用排水法收集NO,选项C错误;
D.氯气、HCl均能与NaOH溶液反应,则不能利用碱来除去氯气中的HCl,选项D错误;
答案选B。
5.A
【详解】A.蒸馏是利用沸点的不同把两种互溶的液体分开的分离方法,A符合题意;
B.蒸发是用加热的方法,将溶液中的溶剂(如水)汽化除去的操作,B不合题意;
C.分离液体互溶物时使用萃取操作,其原理为利用系统中组分在溶剂中溶解度不同进行分离操作,C不合题意;
D.过滤是分离不溶性固体和液态的操作,是利用溶解度的不同,D不合题意;
故答案为:A。
6.C
【详解】①天平是称量药品质量的仪器,故①错误;
②容量瓶是配制一定物质的量浓度的溶液的仪器,故②错误;
③蒸馏烧瓶是用于蒸馏实验的容器,蒸馏是一种分离物质的方法,故③正确;
④漏斗可用于过滤,过滤是一种分离混合物的方法,故④正确;
⑤分液漏斗是分离互不相溶的密度不同的液体的仪器,故⑤正确;
常用于物质分离的有③④⑤,故选C。
7.B
【分析】SO、Ca2+、Mg2+分别与BaCl2溶液、Na2CO3溶液、NaOH溶液反应生成沉淀,再通过过滤除去,需要用Na2CO3溶液除去过量的BaCl2,所以应先加BaCl2再加Na2CO3溶液,NaOH溶液的滴加顺序可前可后,过滤除去沉淀后,最后在滤液中加入过量的稀盐酸,以除去Na2CO3和NaOH,蒸发结晶可得精盐。
【详解】A.根据分析可知,加入试剂的合理顺序可以为②④①③、④②①③或④①②③,A正确;
B.加入过量的碳酸钠溶液目的是除去Ca2+和过量的Ba2+,B错误;
C.加入稀盐酸前必须先过滤,否则生成的沉淀又会重新溶解,不能达到除杂的目的,C正确;
D.过滤后加入稀盐酸以除去过量氢氧化钠和碳酸钠,D正确;
故选B。
8.A
【详解】A.汽油是不溶于水、密度比水小的液体,分离汽油和水,可用分液方法,选项A正确;
B.酒精易溶于水,不能做萃取剂,选项B错误;
C.溶液不具有丁达尔效应,可用焰色试验鉴别,选项C错误;
D.进行焰色试验时,必须用稀盐酸洗涤并灼烧铂丝,然后再进行实验,硫酸不具有挥发性,不能使用稀硫酸洗涤铂丝,选项D错误;
答案选A。
9.A
【详解】A.水分子间存在氢键,因此其沸点比CCl4的高,与萃取无关,A选;
B.萃取剂的要求是不能与其他物质发生化学反应,CCl4能萃取碘水中的I2,原因之一是CCl4与H2O和I2均不反应,B不选;
C.CCl4能萃取碘水中的I2,是因为CCl4与H2O互不相溶,C不选;
D. I2在CCl4中的溶解度比在H2O中大得多,所以可用CCl4萃取碘单质,D不选;
故选:A。
10.D
【详解】A.CaO中混有CaCO3应采用高温加热分解的方法,A错误;
B.CO2中混有的CO的量较少,不能用点燃的方法除去,可通过炽热的CuO除去,B错误;
C.CuSO4中混有H2SO4应该加入CuO来除去,然后过滤即可,C错误;
D.Cu与盐酸不反应,CuO与盐酸反应生成可溶性的CuCl2,故Cu中混有CuO可以加入稀盐酸溶解,然后过滤、洗涤、干燥,D正确;
故选D。
11.A
【分析】溴易溶于苯、四氯化碳,且苯、四氯化碳不溶于水,苯的密度比水的密度小,四氯化碳的密度比水的密度大,溴水与酒精互溶;
【详解】由图可知,甲中分层,且上层为有机色层,则甲加苯;乙中分层,且有机色层在下层,则乙加入的是CCl4;丙中溶液不分层,丙加酒精;
答案选A。
12.C
【详解】A. 步骤1为萃取分液,因为苯的密度比水小,故步骤1中无机相从下口放出,有机相应从分液漏斗上口倒出,选项A错误;
B. 步骤2为蒸馏,使用的玻璃仪器有蒸馏烧瓶、酒精灯、牛角管、直形冷凝管、锥形瓶、温度计,选项B错误;
C. 步骤3通过升华、凝华得到碘单质,故可在所示装置中完成,选项C正确;
D. 步骤4中,KNO3的溶解度随温度变化较大,应该采用蒸发浓缩、冷却结晶的办法获得KNO3晶体,选项D错误;
答案选C。
13.C
【分析】干海带浸泡后过滤,滤液中有碘离子,用氯气氧化碘离子成为碘单质,通过提纯得到单质碘,据此分析。
【详解】A.海带中可以提取碘单质,说明海带具有富集碘的能力,A正确;
B.过滤时放滤纸的容器是漏斗,烧杯用来装过滤后的液体,玻璃棒用来引流,故过滤时用到的玻璃仪器有漏斗、烧杯、玻璃棒,B正确;
C.用苯萃取碘时,由于苯的密度小于水的密度,故有机层在上层,碘单质易溶于有机物,故上层呈紫红色,下层几乎无色,C错误;
D.淀粉遇到变蓝,可以用淀粉检验含碘水溶液中的,D正确;
故本题选C。
14.(1) D C
(2) B 分液
(3) A 蒸馏
【详解】(1)从氯化钾溶液中得到氯化钾固体,采用蒸发结晶的方法,选择装置D;硫酸钡难溶于水,用过滤法除去氯化钠溶液中的硫酸钡,选择装置C。
(2)植物油难溶于水,静止后分层,用分液的方法分离植物油和水的混合物,选择装置B,
(3)乙醇和水互溶是液体,乙醇和水沸点不同,用蒸馏法从乙醇和水的混合物中得到乙醇,选择装置A。
15.(1) 过滤 漏斗
(2)Cl2+2I-=2Cl-+I2
(3) 紫色 萃取 分液漏斗、烧杯、铁架台、铁圈
(4)CD
【分析】海带 海带灰悬浊液含 I-的溶液 含 I2的溶液含 I 2的 CCl 4溶液晶体碘;
【详解】(1)操作c为过滤,除玻璃棒、烧杯外,还需要漏斗;
故答案为:过滤;漏斗。
(2)d中Cl2和I-发生氧化还原反应,Cl2+2I-=2Cl-+I2;
故答案为:Cl2+2I-=2Cl-+I2。
(3)步骤 e 中加入 CCl4 振荡、静置后,液体分为两层, CCl4 密度大在下层,萃取碘后溶液呈紫色,下层为紫色;步骤 e 为萃取;所用的主要实验仪器分液漏斗、烧杯、铁架台、铁圈;
故答案为:紫色;萃取;分液漏斗、烧杯、铁架台、铁圈。
(4)A.碘水不与 NaCl、NaBr、NaI 三种溶液反应,无法鉴别,A错误;
B.溴水只与NaI 反应,碘溶于汽油呈紫红色,溴水不与 NaCl、NaBr反应,无法辨别NaCl、NaBr溶液,B错误;
C.氯水与NaCl不反应,无现象,与NaBr反应生成Br2,溶于四氯化碳橙红色,与NaI 反应生成I2,溶于三四氯化碳呈紫红色,可以区分三种溶液,C正确;
D.硝酸银和NaCl、NaBr、NaI 三种物质反应分别生成白色沉淀、淡黄色沉淀、黄色沉淀,不溶于稀硝酸,可以区分三种溶液,D正确;
故答案为:CD。
16.(1) ;
(2) 34.2 待测液中加稀硝酸,无现象,再加硝酸银溶液,产生白色沉淀,即有氯离子 升温 升温氯化钠溶解度增大,不会析出,硫酸钠的溶解度减小,结晶析出
(3) 蓝色 阳 用湿润的淀粉KI试纸靠近阳极,如果试纸变蓝,说明是Cl2
【分析】卤水中加入过量火碱,除去镁离子和三价铁离子,阳离子还有钠离子和钙离子,由于氢氧化钠是过量的,通入二氧化碳与氢氧根反应会生成碳酸根,碳酸根与钙离子结合为碳酸钙沉淀,从而除去钙离子,泥渣主要成分为碳酸钙、氢氧化镁、氢氧化铁,后续操作得到NaCl和Na2SO4,据此分析。
【详解】(1)根据上述分析,反应器1中主要除去的离子是镁离子和三价铁离子;反应器2中生成沉淀反应的离子方程式是:;答案为:;;;
(2)析盐罐的目的是得到氯化钠晶体,A点时,硫酸钠的溶解度最大,硫酸钠在此温度下几乎不会析出,所以,析盐罐中的蒸发温度应控制在34.2℃;检验NaCl和Na2SO4混合溶液中Cl-的实验方法是:待测液中加稀硝酸溶液,无现象,再加硝酸银溶液,产生白色沉淀,即有氯离子;降温的话氯化钠也可能析出,而升温的话,氯化钠溶解度增大,不会析出,硫酸钠的溶解度减小,结晶析出,所以采用升温结晶的方法。答案为:34.2;待测液中加稀硝酸,无现象,再加硝酸银溶液,产生白色沉淀,即有氯离子;升温;升温氯化钠溶解度增大,不会析出,硫酸钠的溶解度减小,结晶析出;
(3)电解饱和食盐水,会产生氯气、氢气和氢氧化钠,总反应的化学方程式为:;根据图像可知,B极连接电源负极为阴极,电极反应式为:,A极连接电源正极为阳极,电极反应式为:,当向两极各加入石蕊溶液,B极有碱生成,故溶液呈蓝色;检验氯气的方法是:用湿润的淀粉KI试纸靠近阳极,如果试纸变蓝,说明是Cl2;答案为:;蓝色;阳;用湿润的淀粉KI试纸靠近阳极,如果试纸变蓝,说明是Cl2。
17.(1) 过滤 分液
(2) 萃取碘水中碘单质 ACD
(3) 分液漏斗 紫红色 下 紫黑色固体
(4)CCl4
【分析】海藻加水浸泡后得到悬浊液,过滤得到含I-的溶液,通入氯气将I-氧化为碘单质,加入四氯化碳萃取、分液得到I2的CCl4溶液,蒸馏分离得到I2晶体;
【详解】(1)分析流程可知操作①是分离固体和液体,实验操作为过滤,操作③是分离互不相溶的液体,用分液方法分离,实验操作为分液;
(2)操作②选用CCl4是萃取碘水中碘单质,CCl4作萃取剂,其理由是CCl4不溶于水、碘在CCl4中比在水中溶解度更大、CCl4与碘水不反应,与密度无关,故答案为ACD;
(3)①萃取一般在分液漏斗中进行,所以向装有I2的CCl4溶液的分液漏斗中加入少量1ml/LNaOH溶液;
②碘单质溶于四氯化碳时溶液呈紫红色,加入氢氧化钠浓溶液后,振荡碘单质和氢氧化钠反应,至溶液紫红色消失,静置分层,四氯化碳密度大于水,在分液漏斗的下层,从下层放出;
④酸性条件下I-和IO发生归中反应生成碘单质,所以析出紫黑色固体;
(4)蒸馏可以分离碘单质和CCl4,分离出的CCl4可以循环利用。
18.(1) 过滤 玻璃棒 漏斗
(2)防止单质碘升华损失
(3) 萃取分液 分液漏斗和小烧杯 紫红色
【分析】海带经灼烧后得到海带灰,水浸得到悬浊液,过滤得到含I-的水溶液,通入氯气将I-氧化得到含I2的溶液,加入CCl4萃取、分液得到含I2的CCl4溶液,蒸馏得到晶体碘。
【详解】(1)步骤c可从悬浊液中分离得到溶液,所以为过滤;除烧杯外,还需要使用的玻璃仪器是玻璃杯、漏斗;
(2)碘易升华,利用水浴加热可以更好的控制温度,防止单质碘升华损失;
(3)步骤e可以从含I2的溶液得到含I2的CCl4溶液,所以应是萃取分液,所用的主要实验仪器为分液漏斗和小烧杯;CCl4的密度比水大,在下层,分液时先从下口放出,I2的CCl4溶液为紫红色,所以最初从该仪器流出的液体颜色为紫红色。
19.(1) B CD
(2)冷凝水的进出口弄反了
(3)b
【分析】灼烧海藻、加蒸馏水浸泡灰分并过滤除去不溶性杂质、加适量氯气把滤液中碘离子氧化为碘单质、再用四氯化碳等有机溶剂萃取、分液后得到碘的有机溶液,后期通过蒸馏得到碘晶体,据此回答。
【详解】(1)选择合适实验操作名称填入流程图中:据分析,操作①为过滤,选B,操作②为萃取分液,选CD。
(2)冷凝水应该“下进上出”, “冷凝管”装置中有一处明显的错误是:冷凝水的进出口弄反了。
(3)蒸馏时温度计所测为蒸气的温度,则温度计所处的正确位置是b。
20.(1) c 泥三角
(2)过滤
(3)
(4)蓝
(5) 紫 酒精灯、蒸馏烧瓶、温度计、(直形)冷凝管、牛角管
【分析】海带用酒精润湿后先经过灼烧成海带灰后转移到小烧杯,加入蒸馏水经过浸泡,得到悬浊液,再经过过滤得到含有碘离子的溶液,再向经过滤液中加入氧化剂氯气,氧化碘离子得到含碘水溶液,再加入苯或四氯化碳进行萃取分液,得到的有机层中含碘单质,再利用沸点不同,进行蒸馏得到纯净的碘单质,据此分析解答。
【详解】(1)步骤①为灼烧海带,需要用到的仪器是坩埚、泥三角、酒精灯、三脚架、坩埚钳等,用不到的仪器为:烧杯,故答案选c;根据仪器构造可知,仪器a叫泥三角;
(2)第2步;浸泡溶解后,从悬浊液中对溶液的获取。该实验操作的名称是过滤;
(3)第3步:氧化。加入适量氧化剂后,碘离子被氧化为碘单质,反应的离子方程式为:;
(4)第4步:碘单质的检验。因为淀粉遇到碘单质会变蓝,若氧化后的溶液中滴加淀粉溶液,溶液变蓝,则证明有碘单质;
(5)第5步:的提取。向第三步所得溶液中加入少量,振荡后溶液分层,下层呈紫色;再利用沸点不同,进行蒸馏得到纯净的碘单质,蒸馏所需的玻璃仪器主要有酒精灯、蒸馏烧瓶、温度计、(直形)冷凝管、牛角管和锥形瓶,故答案为:
21.(1) 蒸馏 加快蒸发速度并防止液体局部过热,发生飞溅
(2)g
(3)②
(4) ④ 分液
(5) 分液漏斗 C 丙 紫
【详解】(1)实验③中用到的仪器有蒸馏烧瓶、酒精灯、锥形瓶和冷凝管,因此该操作是蒸馏;操作②是蒸发结晶,蒸发结晶过程中用玻璃棒搅拌可以加快蒸发速度并防止液体局部过热,发生飞溅;
(2)仪器b为冷凝管,为了使冷凝更充分,冷却水应从g口进入;
(3)从氯化钾溶液中得到氯化钾固体应采用蒸发结晶的方法,因此应选用装置②;
(4)CCl4和水互不相溶且分层,应采用分液的方法进行分离,即选择装置④进行分液将两者分离;
(5)①由图可知,仪器e为分液漏斗;
②萃取剂与水互不相溶,溶质I2在萃取剂中溶解度应比在水中大,且溶质I2与萃取剂不能发生反应,由图可知,静置后碘在下层,则萃取剂的密度比水大,在题目已知物质中只有四氯化碳符合要求,故答案选C;
③分液时为了避免上、下两层液体混合,应将下层液体从下口放出后再将上层液体从上口倒出,且倾倒时分液漏斗应紧靠烧杯,使液体沿着烧杯内壁流下,由图可知丙操作不合理;
④在乙图的分液漏斗中,下层液体是I2的四氯化碳溶液,呈紫色。
22.(1) 过滤 萃取 分液 蒸馏
(2) 坩埚 分液漏斗
(3) 使海带中的碘离子易溶于水 富集碘元素
(4)取过滤后的溶液少许于试管中,滴加硝酸酸化的硝酸银溶液,若出现黄色沉淀,证明含碘离子
(5)3I2+6OH-=5I-+IO+3H2O
(6)A
【分析】海带干灼烧得到海带灰,放入水中溶解过滤得到含碘离子的水溶液,通入氯气氧化碘离子生成碘单质,加入四氯化碳萃取分液,得到含碘单质的四氯化碳溶液,加入氢氧化钠溶液和碘单质发生反应,分液得到NaI和NaIO3的水溶液,加入稀硫酸酸化发生反应生成碘单质,再加入萃取剂四氯化碳萃取分液得到含碘单质的四氯化碳,蒸馏方法分离得到碘单质,据此回答问题。
【详解】(1)分析可知,流程图中的操作步骤名称:③过滤,⑤萃取,⑧分液,⑩蒸馏,故答案为:过滤;萃取;分液;蒸馏;
(2)操作所需要的重要仪器名称①是灼烧海带,在坩埚中进行,⑥是分液操作,主要仪器是分液漏斗,故答案为:坩埚;分液漏斗;
(3)步骤①的目的是:使海带中的碘离子易溶于水,步骤④⑤⑥⑦⑧的目的是:富集碘元素,故答案为:使海带中的碘离子易溶于水;富集碘元素;
(4)检验步骤③后的水溶液中是否含有碘离子的方法是:取过滤后的溶液少许于试管中,滴加硝酸酸化的硝酸银溶液,若出现黄色沉淀,证明含碘离子,故答案为:取过滤后的溶液少许于试管中,滴加硝酸酸化的硝酸银溶液,若出现黄色沉淀,证明含碘离子;
(5)步骤⑦发生的离子方程式为:3I2+6OH-=5I-+IO+3H2O,故答案为:3I2+6OH-=5I-+IO+3H2O;
(6)为了获得更纯净的碘单质,针对固体碘,利用碘单质易升华的性质,可以进行的操作是升华,故答案为:A。
相关试卷
这是一份07核外电子排布、化学键-上海市2023-2024学年高一化学上学期期末知识点突破练习(沪科版),共32页。试卷主要包含了单选题,多选题,填空题,实验探究题,无机推断题等内容,欢迎下载使用。
这是一份05硫、氮及其重要化合物-上海市2023-2024学年高一化学上学期期末知识点突破练习(沪科版),共23页。试卷主要包含了单选题,填空题,计算题,实验探究题,无机推断题等内容,欢迎下载使用。
这是一份05氮及其重要化合物-上海市2023-2024学年高一化学上学期期末知识点突破练习(沪科版),共21页。试卷主要包含了单选题,填空题,实验探究题,无机推断题等内容,欢迎下载使用。

