


第26讲 动能定理及其应用(讲义)(解析版)—高中物理
展开
这是一份第26讲 动能定理及其应用(讲义)(解析版)—高中物理,共19页。
复习目标
网络构建
考点一 对动能、动能定理的理解
【夯基·必备基础知识梳理】
知识点1 动能
知识点2 动能定理
【提升·必考题型归纳】
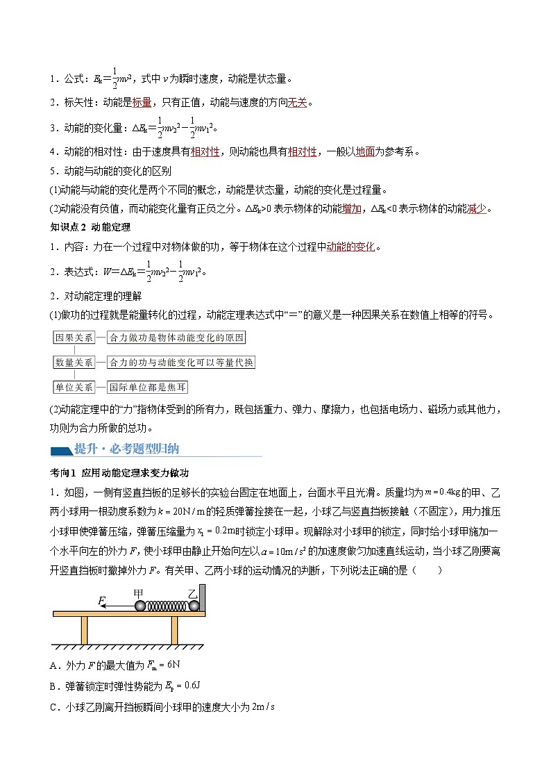
考向1 应用动能定理求变力做功
考向2 在机车启动问题中应用动能定理
考点二 应用动能定理处理多过程问题
【夯基·必备基础知识梳理】
知识点 应用动能定理处理多过程问题解题流程和注意事项
【提升·必考题型归纳】
考向1 多过程直线运动问题
考向2 直线曲线运动相结合的多过程问题
考向3 往复运动的多过程问题
考点三 动能定理的图像问题
【夯基·必备基础知识梳理】
知识点1 四类图像所围“面积”的意义
知识点2 解决动能定理与图像问题的基本步骤
【提升·必考题型归纳】
考向1 v-t图像
考向2 a-t图像
考向3 F-x图像
考向4 P-t图像
真题感更多课件 教案 视频 等优质滋源请 家 威杏 MXSJ663
理解动能动能定理,并会用动能定理处理物理问题。
掌握有关动能定理的图像问题。
考点一 对动能、动能定理的理解
知识点1 动能
1.公式:Ek= eq \f(1,2) mv2,式中v为瞬时速度,动能是状态量。
2.标矢性:动能是标量,只有正值,动能与速度的方向无关。
3.动能的变化量:ΔEk= eq \f(1,2) mv22- eq \f(1,2) mv12。
4.动能的相对性:由于速度具有相对性,则动能也具有相对性,一般以地面为参考系。
5.动能与动能的变化的区别
(1)动能与动能的变化是两个不同的概念,动能是状态量,动能的变化是过程量。
(2)动能没有负值,而动能变化量有正负之分。ΔEk>0表示物体的动能增加,ΔEk
相关试卷
这是一份最新高考物理一轮复习【讲通练透】 第26讲 动能定理及其应用(练透),文件包含第26讲动能定理及其应用练透教师版docx、第26讲动能定理及其应用练透学生版docx等2份试卷配套教学资源,其中试卷共26页, 欢迎下载使用。
这是一份最新高考物理一轮复习【讲通练透】 第26讲 动能定理及其应用(讲通),文件包含第26讲动能定理及其应用讲通教师版docx、第26讲动能定理及其应用讲通学生版docx等2份试卷配套教学资源,其中试卷共36页, 欢迎下载使用。
这是一份(新高考)2024年高考物理复习第26讲 动能定理及其应用(原卷练习+知识讲义)(原卷版+解析),文件包含新高考2024年高考物理复习第26讲动能定理及其应用知识讲义原卷版+解析docx、新高考2024年高考物理复习第26讲动能定理及其应用原卷练习原卷版+解析docx等2份试卷配套教学资源,其中试卷共78页, 欢迎下载使用。