


还剩3页未读,
继续阅读
所属成套资源:统考版2024届高考历史二轮专项分层特训卷(52份)
成套系列资料,整套一键下载
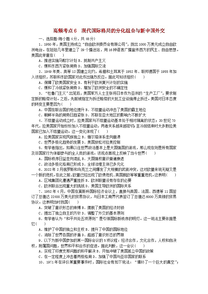
统考版2024届高考历史二轮专项分层特训卷第二部分高频考点专项练6现代国际格局的分化组合与新中国外交
展开
这是一份统考版2024届高考历史二轮专项分层特训卷第二部分高频考点专项练6现代国际格局的分化组合与新中国外交,共6页。试卷主要包含了选择题,非选择题等内容,欢迎下载使用。
相关试卷
统考版高考历史二轮专项分层特训卷第二部分高频考点专项练10现代世界各国经济模式的调整与创新:
这是一份统考版高考历史二轮专项分层特训卷第二部分高频考点专项练10现代世界各国经济模式的调整与创新,共12页。试卷主要包含了选择题,非选择题等内容,欢迎下载使用。
统考版高考历史二轮专项分层特训卷第二部分高频考点专项练6现代国际格局的分化组合与新中国外交:
这是一份统考版高考历史二轮专项分层特训卷第二部分高频考点专项练6现代国际格局的分化组合与新中国外交,共13页。试卷主要包含了选择题,非选择题等内容,欢迎下载使用。
统考版2024届高考历史二轮专项分层特训卷第二部分高频考点专项练13近现代中国思想解放潮流与重大理论成果:
这是一份统考版2024届高考历史二轮专项分层特训卷第二部分高频考点专项练13近现代中国思想解放潮流与重大理论成果,共6页。试卷主要包含了选择题,非选择题等内容,欢迎下载使用。
