


还剩5页未读,
继续阅读
所属成套资源:新教材2024版高中历史部编版选择性必修1课后提能训练
成套系列资料,整套一键下载
- 新教材2024版高中历史第四单元民族关系与国家关系第十三课当代中国的民族政策课后提能训练部编版选择性必修1 试卷 0 次下载
- 新教材2024版高中历史第四单元民族关系与国家关系第十四课当代中国的外交课后提能训练部编版选择性必修1 试卷 0 次下载
- 新教材2024版高中历史第五单元货币与赋税制度第十五课货币的使用与世界货币体系的形成课后提能训练部编版选择性必修1 试卷 0 次下载
- 新教材2024版高中历史第五单元货币与赋税制度第十六课中国赋税制度的演变课后提能训练部编版选择性必修1 试卷 0 次下载
- 新教材2024版高中历史第六单元基层治理与社会保障单元达标检测部编版选择性必修1 试卷 0 次下载
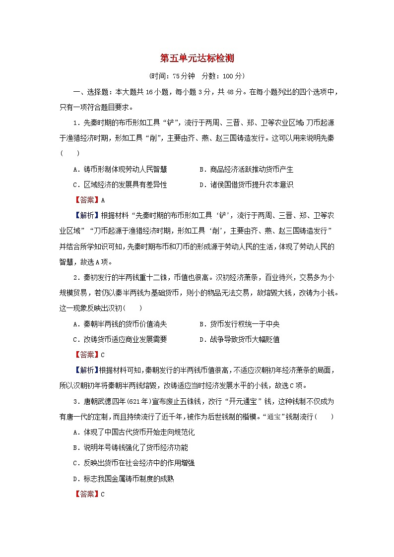
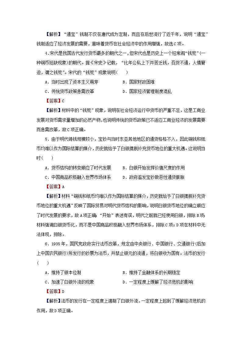
新教材2024版高中历史第五单元货币与赋税制度单元达标检测部编版选择性必修1
展开相关资料
更多