


2021-2022学年天津市西青区九年级上学期化学期末试题及答案
展开
这是一份2021-2022学年天津市西青区九年级上学期化学期末试题及答案,共19页。试卷主要包含了5 K-39, 空气中含量最多的气体是,94%、二氧化碳0, 以下实验操作正确的是, 下列实验现象描述正确的是, C3 N4是一种新型材料等内容,欢迎下载使用。
可能用到的相对原子质量:H-1 C-12 O-16 C-135.5 K-39
一、单选题(本大题共10小题,每小题2分,共20分)
1. 下列过程中,只发生物理变化的是
A. 铁钉生锈B. 矿石粉碎C. 蜡烛燃烧D. 以粮食原料酿酒
【答案】B
【解析】
【详解】A、铁钉生锈生成了主要成分是氧化铁的新物质,属于化学变化,不符合题意;
B、矿石粉碎只是形状的改变,属于物理变化,符合题意;
C、蜡烛燃烧生成二氧化碳和水,属于化学变化,不符合题意;
D、以粮食为原料酿酒有新物质酒精生成,属于化学变化,不符合题意。故选B。
【点睛】搞清楚物理变化和化学变化本质区别是解答本类习题的关键。判断的标准是看在变化中有没有生成其他物质。一般地,物理变化有物质的固、液、气三态变化和物质形状的变化。
2. 空气中含量最多的气体是
A. CO2B. O2C. N2D. 稀有气体
【答案】C
【解析】
【详解】空气中各成分的体积分数:氮气78%、氧气21%、稀有气体0.94%、二氧化碳0.03%、水蒸气和杂质0.03%。
故选C。
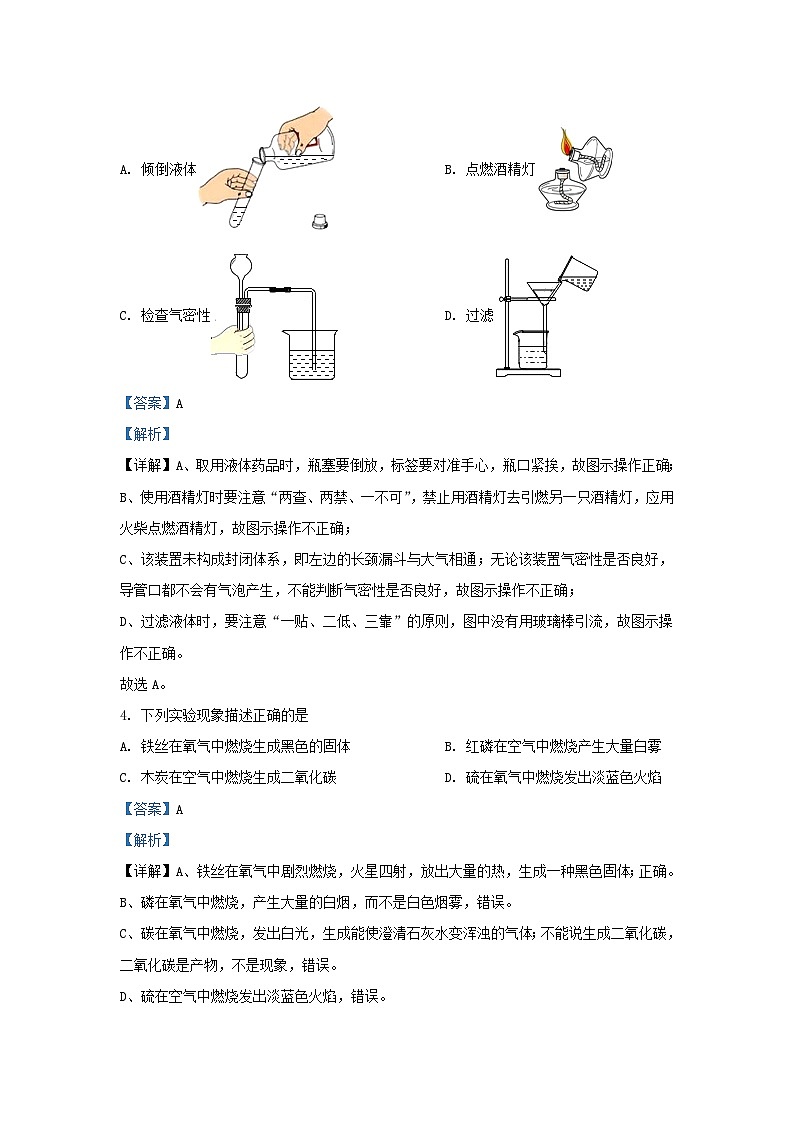
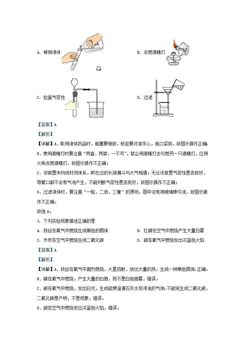
3. 以下实验操作正确的是
A. 倾倒液体B. 点燃酒精灯
C. 检查气密性D. 过滤
【答案】A
【解析】
【详解】A、取用液体药品时,瓶塞要倒放,标签要对准手心,瓶口紧挨,故图示操作正确;
B、使用酒精灯时要注意“两查、两禁、一不可”,禁止用酒精灯去引燃另一只酒精灯,应用火柴点燃酒精灯,故图示操作不正确;
C、该装置未构成封闭体系,即左边的长颈漏斗与大气相通;无论该装置气密性是否良好,导管口都不会有气泡产生,不能判断气密性是否良好,故图示操作不正确;
D、过滤液体时,要注意“一贴、二低、三靠”的原则,图中没有用玻璃棒引流,故图示操作不正确。
故选A。
4. 下列实验现象描述正确的是
A. 铁丝在氧气中燃烧生成黑色的固体B. 红磷在空气中燃烧产生大量白雾
C. 木炭在空气中燃烧生成二氧化碳D. 硫在氧气中燃烧发出淡蓝色火焰
【答案】A
【解析】
【详解】A、铁丝在氧气中剧烈燃烧,火星四射,放出大量的热,生成一种黑色固体;正确。
B、磷在氧气中燃烧,产生大量的白烟,而不是白色烟雾,错误。
C、碳在氧气中燃烧,发出白光,生成能使澄清石灰水变浑浊的气体;不能说生成二氧化碳,二氧化碳是产物,不是现象,错误。
D、硫在空气中燃烧发出淡蓝色火焰,错误。
故选A。
5. 下列解释不正确的是
A. 一滴水中大约有1.67×1021个水分子一一分子很小
B. 闻到远处花香一一分子在不断地运动
C. 水银温度计中的液柱热胀冷缩一一分子的体积变大
D. 氧化汞受热分解一一分子在化学变化中可以再分
【答案】C
【解析】
【详解】A、一滴水中大约有1.67×1021个水分子,可以说明水的质量和体积都很小,正确。
B、闻到远处花香是因为带有花香的分子不断运动,运动到人的鼻子使人闻到气味,正确。
C、水银温度计中的液柱热胀冷缩,是因为汞原子间的间隔随温度的改变而改变,错误。
D、氧化汞受热分解生成汞单质和氧气,可以说明分子在化学变化中可以再分。正确。
故选C。
6. C3 N4是一种新型材料。在C3N4中,C显+4价,则N的化合价是( )
A. +5B. +3C. +1D. -3
【答案】D
【解析】
【详解】在C3N4中,C显+4价,根据化合物中各元素的化合价代数和为零可知,设氮元素化合价为x,则(+4)×3+4x=0,x=-3;
故选:D。
7. 2017年,中国科学院发布了115号元素的中文名将,下列有关该元素的说法正确的是
A. 镆属于非金属元素B. 镆的相对原子质量为403
C. 镆元素符号为MCD. 镆原子核内有115个质子
【答案】D
【解析】
【分析】元素周期表信息图中,元素名称的左上角的数字为元素的原子序数,右上角为元素符号,中间的汉字表示元素名称,下边是元素的相对原子质量。
【详解】A、由镆的汉字结构有“钅”可知,镆属于金属元素,错误;
B、镆的相对原子质量为288,错误;
C、镆元素符号为Mc,元素符号第一个字母大写,第二个字母小写,错误;
D、原子中质子数=原子序数,镆原子核内有115个质子,正确;
故选D。
8. 如图所示甲、乙粒子的结构示意图,下列有关说法正确的是
A. 甲粒子是阳离子B. 两种粒子属于同种元素
C. 乙粒子是原子D. 甲粒子在化学反应中易失去电子
【答案】B
【解析】
【分析】在原子结构示意图中,小圆圈表示原子核,圆圈内的数字表示质子数,质子数决定原子的类别,弧线表示电子层,最外层电子数决定原子的化学性质。
【详解】A、甲中质子数=电子数,为原子,错误;
B、两种粒子中质子数相同,属于同种元素,正确;
C、乙粒子中质子数小于电子数,为离子,错误;
D、甲粒子中最外层电子数为6,大于4,在化学反应中易得到电子,错误;
故选B。
9. 如图是收集干燥气体并对它进行吸收处理的装置,由图中实验装置推测该气体的有关性质,正确的一组是
A. AB. BC. CD. D
【答案】C
【解析】
【详解】收集气体从万能瓶短管进入,先集中在上部。说明气体密度比空气小。处理该气体尾气使用防倒吸装置,并且用水吸收处理,所以该气体极易溶于水。故选C。
10. 在一个密闭容器中有X、Y、Z、Q四种物质,一定条件下充分反应,测得反应前后各物质的质量如下表所示:
已知X和Q两种物质的相对分子质量均为M,下列推理正确的是
A. 反应后物质Z的质量为9gB. 该化学方程式中,物质X与Q的化学计量数之比为3:2
C. 反应生成Y的质量为21gD. 反应中物质Y与Q发生改变的质量之比为11:12
【答案】D
【解析】
【详解】A、根据质量守恒定律可知,设待测质量为x,反应前各物质的质量总和=反应后生成各物质的质量总和,则得:8g+10g+1g+21g=0g+21g+x+9g,解得:x=10g,不符合题意;
B、设反应中X与Q的化学计量数a和c,则依据方程式中物质的质量关系可知,解得:a:c=2:3,则X与Q的计量数之比是2:3,不符合题意;
C、反应后生成Y的质量为21g−10g=11g,不符合题意;
D、反应过程中,Y与Q改变的质量比为(21g−10g):(21g−9g)=11:12,符合题意。
故选D。
二、不定项选择题(本大题共5题,每小题2分,共10分。每小题给出的四个选项中,有1~2个符合题意。只有一个选项符合题意的多选不得分,有2个选项符合题意的只选一个且符合题意得1分,若选2个有一个不符合题意则不得分。)
11. 下列归纳完全正确的一组是
A. AB. BC. CD. D
【答案】AB
【解析】
【详解】A、(1)原子是化学变化中最小的粒子,化学反应前后原子种类、数目、质量不变,正确;
(2)化学反应前后元素种类、质量、物质总质量不变,正确;
正确;
B、(1)原子的表示方法用元素符号表示,表示微粒的个数在微粒前面加对应数字;2C1表示两个氯原子,正确;
(2)硫酸铜是由铜离子和硫酸根离子构成的,化学式为CuSO4,正确;
正确;
C、(1)使用乙醇汽油可减少化石燃料燃烧,可减少汽车尾气污染,正确;
(2)生活中可向硬水中加入肥皂水不会除去水中钙镁离子,不能将硬水软化,错误;
错误;
D、(1)CO具有可燃性,可用作气体燃料,正确;
(2)氧气可以支持燃烧,说明氧气具有助燃性,错误;
错误;
故选AB。
12. 下列叙述不正确的是
A. 蜡烛火焰中温度最高一层是焰心
B. 人体吸入空气中的二氧化碳比呼出气体中少
C. 蜡烛刚熄灭时产生的白烟能被点燃
D. 人体吸入空气中的氧气比呼出气体中少
【答案】A
【解析】
【详解】A、蜡烛火焰中温度最高的一层是外焰,焰心温度最低。错误。
B、呼吸作用消耗氧气,产生二氧化碳,人体吸入空气中的二氧化碳比呼出气体中少,正确。
C、蜡烛刚熄灭时产生的白烟是固态石蜡,具有可燃性,能被点燃。正确。
D、呼吸作用消耗氧气,产生二氧化碳,人体吸入空气中的氧气比呼出气体中少,正确。
故选A。
13. 核电荷数为1-18的元素原子结构示意图等信息如下、下列说法正确的是
A. 原子序数为14的元素是地壳中含量最多的金属元素
B. 原子序数为8和13的两种元素相成化合物的化学式为A1O3
C. 在第三周期中,各原子结构的共同之处是原子核外电子层数相同
D. 原子序数为2和12的两种元素化学性质相似
【答案】C
【解析】
【详解】A、地壳中含量最多的金属元素为13号元素铝元素,错误;
B、8号,13号元素分别是氧元素,铝元素,组成的化合物中氧元素的化合价为-2价,铝元素的化合价为+3价,根据化合物中各元素正负化合价代数和为零,其化学式为Al2O3,错误;
C、元素周期表中,电子层数等于周期数,在第三周期中,各原子结构的共同之处是原子核外电子层数相同,正确;
D、表中2号元素和12号元素分别是氦元素,镁元素,氦原子的最外层电子数为2,但其核外只有一个电子层,属于稀有气体元素的原子,化学性质稳定;镁原子的最外层电子数为2,在化学反应中易失去2个电子而形成阳离子;尽管最外层电子数相同,但它们化学性质不相似,错误。
故选C 。
14. 按如图进行实验,下列分析或结论正确的是
A. 导管口刚有气泡冒出说明反应开始
B. 实验结束应立即倒出粉末
C. 木炭能使氧化铜还原为铜
D. 固体减少的质量一定等于生成二氧化碳质量
【答案】C
【解析】
【详解】A、试管中有空气,导管口刚有气泡冒出的是受热膨胀的空气,不能说明反应开始,不符合题意;
B、实验结束应立即倒出粉末,此时产物铜的温度较高,容易和空气中的氧气发生反应,又产生黑色的氧化铜,所以要等固体冷却后才能倒出,不符合题意;
C、木炭具有还原性,能夺取氧化铜中的氧元素,使氧化铜失去氧,变成单质铜,符合题意;
D、根据质量守恒定律,固体减少的质量等于氧化铜中失去的氧元素的质量和参加反应的碳元素的质量的总和,反应中可能生成一氧化碳,所以固体减少的质量不一定等于生成二氧化碳质量,不符合题意。故选C。
15. 如图是某化学反应的微观示意图,对该图示描述不正确的是
A. 反应前后分子个数没变B. 生成物丁可能是氧化物
C. 反应属于置换反应D. 反应中各物质的分子个数比为1:1:1:1
【答案】AD
【解析】
【分析】 分别记为A、B、C原子。则发生反应的化学方程式可表示为。
【详解】A、由分析可知,反应前后由5个分子变为7个分子,分子个数改变,错误。
B、生成物丁是由两种元素组成的化合物,如果A或C为氧元素的原子,则丁是氧化物,所以生成物丁可能是氧化物,正确。
C、该反应是单质和化合物反应生成单质和化合物的反应,是置换反应。正确。
D、反应中甲、乙、丙、丁的分子个数比为2:3:1:6,错误。
故选AD。
第Ⅱ卷(非选择题 共70分)
可能用到的相对原子质量:H-1 C-12 O-16 Cl-35.5 K-39
三、填空题(本大题共5小题,共16分)
16. 生活中处处有化学。完成下列问题(填字母)·
(1)供给动植物呼吸的是______。
(2)用于人工降雨的是______。
(3)从环境保护角度,最理想的燃料是______。
(4)用于制霓虹灯的是______。
A. 氧气B. 稀有气体C. 氢气D. 干冰
【答案】(1)A (2)D (3)C (4)B
【解析】
【小问1详解】
氧气能支持呼吸,故选A;
【小问2详解】
干冰升华吸热,温度降低,水蒸气冷凝形成降雨,故选D;
【小问3详解】
氢气燃烧只生成水无污染,故选C;
【小问4详解】
稀有气体通电可以发出有颜色的光,可用于制霓虹灯,故选B。
17. 根据下列化学符号中数学“2”所表示的意义,回答下列问题(填序号)。
①Ca2+ ② ③NO2 ④2
(1)表示一个离子所带电荷数的是______。
(2)表示一个分子中所含原子个数的是______。
【答案】(1)① (2)③
【解析】
【小问1详解】
元素符号右上角数字表示离子所带电荷数,所以数学“2”表示一个离子所带电荷数的是①Ca2+。
【小问2详解】
元素符号右下角数字表示1个分子中原子个数,所以数字“2”表示一个分子中所含原子个数的是 ③NO2 。
18. 下列物质分类不正确的是
A. 氧化物:冰、五氧化二磷B. 混合物:空气、盐酸
C. 化合物:氧化汞、高锰酸钾D. 单质:液氧、稀有气体
【答案】D
【解析】
【详解】A、氧化物是含有两种元素一种为氧元素的化合物;冰、五氧化二磷都是氧化物,正确;
B、空气、盐酸都是多种物质组成的,都属于混合物,正确;
C、氧化汞、高锰酸钾都是多种元素组成的纯净物,属于化合物,正确;
D、稀有气体包含氦气、氖气等多种气体,属于混合物,错误;
故选D。
19. 物质的组成及构成关系如图所示,图中①表示的是______,②表示的是______。
【答案】 ①. 原子 ②. 分子
【解析】
【详解】汞是由汞原子构成的,水是由水分子构成的。原子通过得失电子可以变为离子,原子可以构成分子,分子可以分成原子,所以①是原子,②是分子。
20. 写出下列反应的化学方程式。
(1)硫在氧气中燃烧______。
(2)木炭在氧气中充分燃烧______。
(3)锌和稀硫酸反应______。
【答案】(1)
(2)
(3)
【解析】
【小问1详解】
硫与氧气点燃生成二氧化硫,化学方程式为。
【小问2详解】
木炭在氧气中充分燃烧生成二氧化碳,化学方程式为。
【小问3详解】
锌和硫酸反应生成硫酸锌和氢气,化学方程式为。
四、简答题(本大题共3小题,共25分)
21. 水是生命之源!回答下列问题。
(1)用如图1所示装置进行电解水的实验,a、b两玻璃管中收集到的气体体积比为______,该反应的化学方程式为______,该实验证明水是由______组成的:
(2)如图2是自来水厂净化水的主要步骤。有关说法不正确的是______(填字母),
A. 步骤①中可加入明矾作絮凝剂B. X试剂吸附是物理变化
C. 步骤④的作用是消毒杀菌D. 净化后的水为纯净物
【答案】(1) ①. 1:2 ②.
③. 氢元素和氧元素
(2)D
【解析】
【分析】
【小问1详解】
电解水正极生成氧气,负极生成氢气,生成氧气和氢气的体积比为1:2,a中气体较少是氧气,b中气体较多是氢气,所以a、b两玻璃管中收集到的气体体积比为1:2。该反应的化学方程式是。化学反应前后元素的种类不变,所以该实验证明水是由氢元素和氧元素组成的。
【小问2详解】
A、步骤①是沉降,加入明矾可形成胶状物质加速沉降,可加入明矾作絮凝剂。正确。
B、X试剂是活性炭,活性炭疏松多孔具有吸附性,可以吸附色素和异味,没有新物质生成,是物理变化。正确。
C、步骤④是消毒杀菌,除去水中的有害微生物和细菌病毒。正确。
D、净化后的水中还含有部分可溶性的杂质,是混合物。错误。
故选D。
22. 碳元素是组成许多物质的基本元素,回答下列有关问题。
(1)下列如图①②③物质的用途中,利用石墨导电性的是______(填序号,下同),利用金刚石硬度大的是______。
(2)如图金刚石和石墨的物理性质差异较大,原因是它们的原子______不同:
(3)目前人们使用的燃料大多来自化石燃料,如______、石油和天然气等,它们都是______(填“可再生“或“不可再生”)能源。
(4)倡导“低碳“生活,主要为了减少______(填化学式)的排放量。它能使澄清石灰水变浑浊,该反应的化学方程式为______。
(5)二氧化碳是一种宝贵的资源。在一定条件下可以利用二氧化碳制造金刚石,其化学方程式为:,其中X的化学式为______。二氧化碳和氢气在催化剂和加热条件下反应,转化为水和甲烷,该反应的化学方程式为______。
(6)如图是一氧化碳还原氧化铜的装置。玻璃直管中的实验现象是______。
【答案】(1) ①. ③ ②. ①
(2)排列方式 (3) ①. 煤 ②. 不可再生
(4) ①. CO2 ②.
(5) ①. Na2CO3 ②.
(6)黑色固体变红色
【解析】
【小问1详解】
利用石墨导电性的是做电极③,利用金刚石硬度大的是做玻璃刀①。
【小问2详解】
金刚石和石墨的物理性质差异较大,原因是它们的原子排列方式不同。
【小问3详解】
人们使用的燃料大多来自化石燃料,如煤、石油和天然气等,它们都是不可再生能源。
【小问4详解】
“低碳“生活,主要为了减少二氧化碳CO2的排放量。它能使澄清石灰水变浑浊,该反应为二氧化碳与氢氧化钙反应生成碳酸钙沉淀和水:。
【小问5详解】
反应前后原子种类数目不变,反应前碳、氧、钠原子数目分别为3、6、4,反应后碳、氧、钠原子数目分别为1、0、0,则X的化学式为Na2CO3。二氧化碳和氢气在催化剂和加热条件下反应,转化为水和甲烷,该反应的化学方程式为。
【小问6详解】
一氧化碳还原氧化铜生成铜和二氧化碳,玻璃直管中的实验现象是黑色固体变红色。
23. 如下图集气瓶中反应的化学方程式为______;该实验结论为:氧气约占空气总体积的______。
【答案】 ①. ②. 五分之一##
【解析】
【详解】红磷与氧气在点燃的条件下反应生成五氧化二磷,化学方程式为。反应消耗氧气,减少气体的体积为氧气的体积。冷却到室温后打开止水夹,水在气压作用下沿着导管进入集气瓶,进入水的体积约为集气瓶内空气体积的五分之一,进入水的体积与消耗氧气的体积相同,所以该实验结论为:氧气约占空气总体积的五分之一。
五、实验题(本大题共19分)
24. 下图为实验室制取气体两种装置。请回答:
(1)请写出仪器a、b的名称:a______,b______。
(2)若用高锰酸钾制取氧气,可选用装置______(填“甲”或“乙”),其反应的化学方程式为______;若用过氧化氢溶液和二氧化锰制取氧气,其反应的化学方程式为______。
(3)实验室______(填“能”或“不能”)用图乙中所示的方法来制取氢气。
(4)①实验室用大理石和稀盐酸制取二氧化碳,其反应的化学方程式为______;利用制取的二氧化碳探究其能否和水反应,用四朵石蕊溶液染成紫色的干燥小花完成下图四个实验。实验Ⅰ、IV中小花变红,实验Ⅱ、Ⅲ中小花不变色。下列说法不正确的是______。
A.实验Ⅰ、Ⅱ说明醋酸可以使小花变红
B.实验Ⅲ说明二氧化碳不能使小花变红
C.实验Ⅱ、Ⅲ、IV说明二氧化碳能与水发生化学反应
D.上述实验说明二氧化碳和醋酸具有相似的化学性质
②如图实验中,蜡烛火焰从______依次熄灭。说明CO2的性质是密度比空气大且不支持燃烧也______,因此二氧化碳可用于______。
【答案】(1) ①. 试管 ②. 长颈漏斗
(2) ①. 甲 ②.
③.
(3)不能 (4) ①.
②. D ③. 下到上 ④. 不可燃 ⑤. 灭火
【解析】
【分析】
【小问1详解】
a是试管,b是长颈漏斗。
【小问2详解】
高锰酸钾制取氧气需要加热,所以选择甲。高锰酸钾加热分解为锰酸钾、二氧化锰和氧气,化学方程式为。过氧化氢在二氧化锰催化作用下分解为水和氧气,化学方程式为。
【小问3详解】
氢气密度比空气小,应使用向下排空气法收集,不能用向上排空气法收集。所以实验室不能用图乙中所示的方法来制取氢气。
【小问4详解】
①大理石和稀盐酸制取二氧化碳发生的反应是碳酸钙和稀盐酸反应生成氯化钙、水和二氧化碳。化学方程式为。
下列说法:
A、实验Ⅰ、Ⅱ喷的物质分别是醋酸和水,实验Ⅰ纸花变红可以说明醋酸可以使小花变红。正确。
B、实验Ⅲ将干燥的纸花放入二氧化碳,不变色,说明二氧化碳不能使小花变红。正确。
C、实验Ⅱ、Ⅲ说明二氧化碳、水均不能使纸花变色,IV中纸花变色,说明二氧化碳能与水发生化学反应,生成使纸花变色的物质。正确。
D、二氧化碳不能使紫色石蕊变色,醋酸能使紫色石蕊变色,所以具有不同的化学性质。错误。
故选D。
②二氧化碳密度比空气大,不支持燃也不可燃,所以蜡烛火焰从下到上依次熄灭。因为二氧化碳密度比空气大且不支持燃烧也不可燃,所以可用于灭火。
六、计算题(本大题共2小题,共10分)
25. 乙酸的化学武为CH3COOH,回答下列问题:
(1)乙酸的相对分子质量是______。
(2)一个乙酸分子中C、H、O原子个数比为______。
【答案】(1)60 (2)1:2:1
【解析】
【小问1详解】
乙酸相对分子质量是12×2+4+16×2=60。
【小问2详解】
一个乙酸分子由2个碳原子、4个氢原子和2个氧原子构成,因此一个乙酸分子中C、H、O原子个数比为2:4:2=1:2:1。
26. 加热氯酸钾和二氧化锰的混合物13.6g制取氧气。加热至固体质量不再减少时,停止加热,测得剩余固体质量为8.8g,求生成的氯化钾和原混合物中二氧化锰的质量各是多少g?
【答案】解:生成氧气质量13.6-8.8=4.8g
设生成的氯化钾质量为x
答:生成的氯化钾和原混合物中二氧化锰的质量各是7.45g、1.35g。
【解析】
【详解】氯酸钾在二氧化锰催化作用下加热生成氯化钾和氧气逸出,固体总质量的减少就是生成氧气质量13.6-8.8=4.8g,过程见答案。A
B
C
D
密度(与空气比较)
大于
大于
小于
小于
在水中的溶解性
难溶
极易溶
极易溶
难溶
X
Y
Z
Q
反应前的质量/g
8
10
1
21
反应后的质量/g
0
21
待测
9
A.守恒思想
B.化学用语
(1)化学反应前后原子种类、数目、质量不变
(2)化学反应前后元素种类、质量、物质总质量不变
(1)2C1表示两个氯原子
(2)硫酸铜化学式为CuSO4
C.化学与生活
D.性质与用途
(1)减少汽车尾气污染一一使用乙醇汽油
(2)硬水软化一一生活中可向硬水中加入肥皂水
(1)CO具有可燃性一一可用作气体燃料
(2)氧气可以支持燃烧一一氧气具有可燃性
相关试卷
这是一份2022-2023学年天津市西青区九年级上学期化学期末试题及答案,共18页。试卷主要包含了5 Fe 56, 下列发生化学变化的是, 下列实验操作正确的是,0gD, 下列有关甲醇的说法不正确的是, 铁生锈的条件, 下列说法不正确的是等内容,欢迎下载使用。
这是一份2022-2023学年天津市西青区九年级上学期化学期中试题及答案,共17页。试卷主要包含了单选题,选择题,填空题,简答题,实验题,计算题等内容,欢迎下载使用。
这是一份2021-2022学年天津市西青区九年级上学期化学期末试题及答案,共18页。试卷主要包含了5 K-39, 空气中含量最多的气体是,94%、二氧化碳0, 以下实验操作正确的是, 下列实验现象描述正确的是, C3 N4是一种新型材料等内容,欢迎下载使用。
