2023-2024学年湖北省孝感市高一上学期期中历史试题含答案
展开
这是一份2023-2024学年湖北省孝感市高一上学期期中历史试题含答案,共11页。试卷主要包含了选择题的作答,非选择题的作答等内容,欢迎下载使用。
1.答题前,先将自己的姓名、准考证号、考场号、座位号填写在试卷和答题卡上,并将准考证号条形码粘贴在答题卡上的指定位置。
2.选择题的作答:每小题选出答案后,用2B铅笔把答题卡上对应题目的答案标号涂黑。写在试卷、草稿纸和答题卡上的非答题区域均无效。
3.非选择题的作答:用黑色签字笔直接答在答题卡上对应的答题区域内。写在试卷、草稿纸和答题卡上的非答题区域均无效。
一、选择题:本题共15小题,每小题3分,共45分。在每小题给出的四个选项中,只有一项是最符合题目要求的。
1. 目前,中国已发现的新石器时代文化遗存有1万多处,且分布广泛,构成了中华文明的基础。下图是《中国新石器时代文化遗存分布图》。据此可知,中华文明起源呈现出( )
A. 世界领先的特点B. 家国一体的形态
C. 多元一体的格局D. 连绵不断的特征
2. 西周时期的婚姻是事关宗族延续繁衍的大事。西周初将“同姓不婚”定为宗法伦理,自周天子到各级贵族用婚姻关系把自己和异姓贵族结合起来,整个国家宛如一个庞大的家族系统。西周这种婚姻关系的政治目的是( )
A. 巩固政权的统治基础B. 加强周天子对地方的政治统治
C. 重视婚姻程序和礼仪D. 解决阶级内部权力分配的矛盾
3. 1975年在(北京)延庆县西拨子村发现了五十余件青铜器,其中一件口沿饰有重环纹的铜鼎残片,此纹饰可能受到中原文化的影响:出土的铜刀、铜猎钩等,带有明显的游牧民族特色。对此解读最准确的是( )
A. 金属冶炼技术的进步B. 不同地区文化的交流和相互影响
C. 区域经济发展不平衡D. 出土的青铜器类型丰富器型独特
4. 《韩非子·说疑》中记载:“舜逼尧,禹逼舜,汤放桀,武王伐纣,此四王者,人臣弑其君者也。”将尧、舜、禹之间的权力转移描绘成激烈斗争的结果,从侧面反映了韩非子主张( )
A 君主要加强集权统治B. 通过臣弑君实现权力转移
C. 尧舜禹时期礼崩乐坏D. 以法为工具有效控制臣民
5. 有关“秦并有天下”的说法,司马迁在《史记》中反复强调。《秦始皇本纪》和《李斯列传》两次载李斯语“今皇帝并有天下”,“今陛下并有天下”,然而《史记》却不采用董仲舒说“今陛下并有天下”。原因可能是司马迁认为( )
A. “陛下并有天下”有待商榷B. 李斯、董仲舒的时代背景不同
C. 评价皇帝不能从众迎合顺从D. 秦的统一更具重要的历史意义
6. 历史推导能力是历史学科的重要思维能力,下列推导符合逻辑的是( )
A. 汉初吸取秦朝速亡的教训——采取“与民休息”政策——出现“文景之治”
B. 汉初沿袭秦朝制度——在地方推行郡国并行制——出现“七国之乱”
C. 汉武帝设立中朝——尚书令的作用开始减弱——君权得以加强
D. 东汉中期外戚专权——王莽推行社会改革——出现“光武中兴”
7. 作为西域都护府最高军政长官西域都护,政府给予其便宜行事的特权,“都护督察乌孙、康居诸外国动静,有变以闻。可安辑(安抚),安辑之;可击,击之”。由此可知,西域都护府的设立( )
A. 促进了汉朝和西域的交流融合B. 加强了对东南少数民族地区的有效治理
C. 把政治军事作用放在重要位置D. 使得边疆管理呈现与内地一体化的趋势
8. 西晋末年八王之乱时,成都王司马颖招引匈奴贵族刘渊作外援助战,刘渊就以“赴国难”的美名,长驱直入,攻城掠地,蹂躏中原。此事件的社会影响是( )
A. 社会稳定,北方实现统一B. 北方流民南迁,江南得到开发
C 民族友好,交往交融加强D. 门阀士族专权,王与马共天下
9. 北魏前期的祭祀呈现出母权崇拜和自然崇拜的特点,孝文帝改革后在祭祀对象上明显地向以尧舜禹等为主的华夏圣君和儒家先贤倾斜。这种变化一定程度上反映了北魏( )
A. 祭祀内容的丰富性B. 祭祀礼仪的灵活性
C. 政权的封建化进程D. 为隋唐的盛世奠基
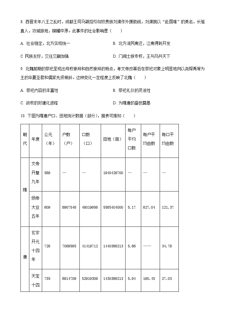
10. 下图为隋唐户口、田地统计数据(部分),据表可推知( )
A. 隋朝农业生产力远高于唐朝B. 曲辕犁的出现大大增加了耕地面积
C. 唐朝时期的商品经济空前繁荣D. 隋炀帝时统计土地数据的浮夸作风
11. 下图为唐代著名画家阎立本的《步辇图》,描绘了唐太宗李世民接见吐蕃使臣的情景。该作品体现了( )
A. 文人意趣与市井风情的杂糅B. 民族之间交流交融频繁
C. 艺术审美与史料价值的统一D. 中外交流巩固盛世局面
12. 在科举制度下,考中进士或举人,就有机会进入宫廷或地方衙门为官作吏;考中秀才,也可在乡村里当教书先生,当一名乡绅。这反映出科举制( )
A. 失去了选拔人才的作用B. 促进了社会阶层的流动
C. 录取依据缺乏公平公正D. 促进了儒学的广泛传播
13. 唐初,除租、调外,男子不去服徭役的可以纳绢或布代役,称为庸。对此解读有误的是( )
A. 不再以人丁为征税之本B. 国家放松了对农民人身控制
C. 保障了政府的赋税收入D. 保证农民有较充分的生产时间
14. 魏晋南北朝时期,道教在民间广为传播,主张贵儒和尊道。佛教在中国盛行,吸收儒道思想,渐趋本土化。儒学开始吸收佛教和道教的精神,有了新的发展。这些现象反映了该时期( )
A. 佛教盛行适应了现实需要B. 儒佛道的“三教合归儒”
C. 中外思想文化交流的盛况D. 思想活跃呈现多元特征
15. 隋朝工匠李春设计建造的赵州桥是世界上现存最古老的石拱桥,唐朝雕版印刷的《金刚经》卷子是世界上现存最早的、有确切日期的雕版印刷品,唐高宗时编修的《唐本草》是世界上最早由国家颁行的药典。据此可知隋唐时期的科技( )
A. 发展达到顶峰B. 受到政府重视C. 走在世界前列D. 忽视理论研究
二、非选择题(本大题包括4小题。第16题14分,第17题14分,第18题15分,第19题12分,共55分)
16. 【华夏认同】阅读下列材料,回答问题。
材料
——摘编自彭丰文《从边缘到中心:秦人认同华夏民族的心理历程及其历史意义》
(1)依据材料并结合所学知识,归纳秦人融入华夏民族的途径有哪些。
(2)依据材料并结合所学知识,概括分析秦人融入并认同华夏民族具有怎样的历史意义。
17. 【区域开发】阅读下列材料,回答问题。
材料一 楚越之地,地广人希(稀),饭稻羹鱼,或火耕而水耨……无积聚而多贫。是故江、淮以南,无冻饿之人,亦无千金之家。
——《史记·货殖列传》
材料二 江南之为国盛矣。……自此以至大明(公元457-464)之季,年逾六纪,民户繁育,将曩时(往时、以前)一矣。地广野丰,民勤本业,一岁或稔(庄稼成熟),则数郡忘饥。
——南朝·《宋书》
材料三 江南的经济开发,从农业始,带动了手工业、商业的发展,带动了集镇的兴起和都市的繁荣,而且改变了传统的经济格局,使南方的经济地位日益重要起来,使全国经济重心开始出现由北向南的转移。
——《中国大通史·魏晋南北朝卷》
(1)依据材料一、二并结合所学知识,概括汉代和南朝时期江南地区的异同。
(2)依据材料三并结合所学知识,指出“传统的经济格局”是什么格局,概括江南的经济开发有何重要意义?
18. 【民族关系和对外交往】阅读下列材料,回答问题。
材料一 《唐朝的民族关系和对外交往示意图》
材料二 隋唐统一之后,汇聚南北内外多种文化,融合创新,成为光芒四射的世界文化中心。周边各国以中华文明为榜样,向隋唐派遣使者和留学生,积极学习并吸收中华文明的成果。中华典章制度、思想文学、生活方式和观念形态深刻渗入日本、朝鲜和越南,最终以中华文明为基础、以汉字为表征形成了东亚文化圈。该文化圈又国汉字所承载的中华文明,也被称为“中国文化图”。
——袁行霈《中华文明史》
(1)依据材料一并结合所学知识,概括唐朝民族关系和对外交往的特点。
(2)依据材料二并结合所学知识,指出隋唐文化的世界地位,分析其形成的主要原因。
19. 【“天下国家”的蜕变】阅读下列材料,回答问题。
材料 公元前3世纪到公元2世纪,中国开始蜕变,从中原的中国不断向四周扩展,成为中国本部的中国。秦汉帝国的制度,建立了“天下国家”体制,而精耕农业、市场网络与文官组织,也成为中国文明的特色。由于普世帝国的稳定性,中国在历经一次又一次与北方游牧民族的冲突对抗后,仍能延续而不崩解。
——许倬云《万古江河》
依据材料并结合所学知识,自拟一个论题,并进行论述。(要求:观点明确,史论结合,表述成文。)
2023年湖北省高一11月期中考试
高一历史试卷
注意事项:
1.答题前,先将自己的姓名、准考证号、考场号、座位号填写在试卷和答题卡上,并将准考证号条形码粘贴在答题卡上的指定位置。
2.选择题的作答:每小题选出答案后,用2B铅笔把答题卡上对应题目的答案标号涂黑。写在试卷、草稿纸和答题卡上的非答题区域均无效。
3.非选择题的作答:用黑色签字笔直接答在答题卡上对应的答题区域内。写在试卷、草稿纸和答题卡上的非答题区域均无效。
一、选择题:本题共15小题,每小题3分,共45分。在每小题给出的四个选项中,只有一项是最符合题目要求的。
【1题答案】
【答案】C
【2题答案】
【答案】A
【3题答案】
【答案】B
【4题答案】
【答案】A
【5题答案】
【答案】D
【6题答案】
【答案】A
【7题答案】
【答案】C
【8题答案】
【答案】B
【9题答案】
【答案】C
【10题答案】
【答案】D
【11题答案】
【答案】C
【12题答案】
【答案】B
【13题答案】
【答案】A
【14题答案】
【答案】D
【15题答案】
【答案】C
二、非选择题(本大题包括4小题。第16题14分,第17题14分,第18题15分,第19题12分,共55分)
【16题答案】
【答案】(1)途径:东迁、迁都;与晋魏等国政治联姻、重用中原诸夏人才、吸收中原文化、兼并战争等。
(2)历史意义:秦人融入华夏民族,促进了华夏民族的发展壮大,分布更为广泛;华夏认同观念的增强,推动了中国古代统一多民族国家的形成和发展;秦人融入华夏民族,体现了华夏文明巨大的包容性和凝聚力;加强了民族交融,以秦为代表的华夏周边民族对华夏文明的发展作出重要贡献。
【17题答案】
【答案】(1)同:地域辽阔。
异:汉代人烟稀少;南朝人口增加。
汉代农业生产落后,物资贫乏;南朝农业发展,物资富足。
(2)格局:经济重心在北方,北方和南方经济发展不平衡。
重要意义:推动南方农业、手工业、商业的发展以及城市的繁荣,南北经济趋向平衡;为经济重心逐渐南移奠定了基础;促进了民族交往交流交融。
【18题答案】
【答案】(1)特点:统治者奉行开明的民族政策;在边疆少数民族地区设置专门管理机构,加强中央对边疆的管理;唐朝对外交通发达,海陆交通线并进,交往范围广泛;中外交往具有双向性;民族交往、对外交往活跃。
(2)世界地位:形成东亚文化圈(或中国文化圈),成为世界文化中心。
主要原因:大一统局面,社会安定;开放包容的对外文化政策;隋唐制度、文化的创新性、先进性;周边各国的学习借鉴;经济繁荣,国力强盛。
【19题答案】
【答案】示例一:
秦汉时期统一多民族国家建立和巩固
公元前230年-前221年,秦灭六国,建立起第一个统一的王朝。随后征服南越地区,击退了北方匈奴的进攻,幅员辽阔。秦朝还通过皇帝制度、三公九卿制、郡县制,以及统一文字、货币、度量衡,颁布法律、编制户籍等措施巩固中央集权的统治。统一中央集权国家的形成是历史发展的必然,促进了各民族的交往交流交融,推动了统一多民族国家的政治、经济、社会的发展。
汉武帝时期,政治上通过推恩令、中外朝制度、察举制、刺史制度加强中央集权。经济上改革币制、铸币权收归中央、盐铁官营等加强对经济的统一管理。思想上尊崇儒术,儒学成为我国封建社会的主流意识形态。汉武帝还在稳固边疆的基础上积极开拓疆域,通过三次大规模战争解除匈奴威胁,设置河西四郡。西汉对东南沿海和西南少数民族地区的治理更加有效。统一多民族封建国家得到巩固加强。
秦汉时期的疆域从中原不断向四周扩展,从“中原的中国”转向“中国的中国”,制度上完成了“封邦建国”向“天下国家”体制的转变。
示例二:
秦汉时期“天下国家”的蜕变
公元前230年-前221年,秦灭六国,建立起第一个统一的王朝。随后征服南越地区,击退了北方匈奴的进攻,幅员辽阔。汉武帝时期,通过三次大规模战争解除匈奴威胁,设置河西四郡,后设置西域都护府,加强对西域的军政管理。西汉还加强对东南沿海和西南少数民族地区的治理。中国从中原的中国不断向四周扩展,成为中国本部的中国。
秦统一后,通过皇帝制度、三公九卿制、郡县制,以及统一文字、货币、度量衡,颁布法律、编制户籍等措施巩固中央集权的统治。汉武帝时期,政治上通过推恩令、中外朝制度、察举制、刺史制度加强中央集权。秦汉从制度上完成了“封邦建国”向“天下国家”的转变。朝代
年度
公元(年)
户数(户)
口数(口)
田地(亩)
每户平均口数
每户平均由数
每口平均由数
隋
文帝开皇九年
589
—
—
1940426700
—
—
—
炀帝大业五年
609
8907546
46019956
5585404000
5.17
627.04
121.37
唐
玄宗开元十四年
726
7069565
41419712
1440386213
5.86
——
34.78
天宝十四年
755
8914709
52919309
1430386213
5.94
160.45
27.03
时间
秦人融入、认同华夏民族的历程
西周时期
秦人肇兴于陇右,偏居于西陲。
春秋时期
秦襄公因护卫周平王东迁洛邑有功,被封为诸侯,秦人由此进入诸侯国之列。此后,秦人一再东迁,势力扩大到关中地区,成为西北地区一个实力强大的诸侯国。
秦穆公在位时期,娶晋国太子申生之姊,秦穆公之女怀嬴嫁给为质于秦的晋太子圉。
但在整个春秋时期,中原诸夏一直将秦人视为夷狄并加以歧视。
战国时期
秦孝公发布求贤令。由此引发了中原诸夏人才西向入秦的高潮。孝公迁都至咸阳,完成了其活动中心由陇右到关中腹地的重大转移。
秦武王娶魏女为王后。
秦庄襄王时,吕不韦成为秦国的相国。吕不韦招募大量宾客游士至门下,合众人之力,编撰《吕氏春秋》。《吕氏春秋》是秦人吸收中原文化的重要文化成果,也是秦人与华夏交融互动的典范。
战国晚期,秦人身上的“戎狄”标签已经淡化,甚至消失。秦国发动的兼并战争,在六国人士心目中不是异族入侵,而是强者对弱者的征服战争。秦与六国之间已经不存在夷夏之别,秦人已经完全融入并认同华夏民族。
相关试卷
这是一份湖北省孝感市一般高中联考协作体2023-2024学年高一上学期期中考试历史试题(Word版附解析),共12页。试卷主要包含了选择题,非选择题等内容,欢迎下载使用。
这是一份湖北省孝感市2023-2024学年高一上学期期中历史试题(Word版附答案),共9页。试卷主要包含了选择题的作答,非选择题的作答等内容,欢迎下载使用。
这是一份湖北省孝感市2023-2024学年高二上学期11月期中考试历史试题,共10页。试卷主要包含了 选择题的作答, 非选择题的作答等内容,欢迎下载使用。

