生物人教版 (2019)第2节 DNA的结构教案及反思
展开一、DNA双螺旋结构模型的构建
1.构建者:美国生物学家沃森和英国物理学家克里克。
2.过程
(1)威尔金斯和富兰克林通过对DNA衍射图谱的有关数据进行分析,得出DNA分子呈螺旋结构( )
(2)沃森和克里克构建的DNA双螺旋结构模型中,脱氧核糖—磷酸骨架排列在螺旋外部,碱基排列在螺旋内部( )
(3)沃森和克里克研究DNA分子的结构时,运用了构建物理模型的方法( )
答案 (1)× (2)√ (3)√
二、DNA的结构
1.DNA的基本组成单位——脱氧核苷酸
结构模式图
2.双螺旋结构特点
(1)DNA是由两条单链组成的,这两条链按反向平行方式盘旋成双螺旋结构。
DNA的一条单链具有两个末端,一端有一个游离的磷酸基团,称作5′-端,另一端有一个羟基(—OH),称作3′-端,两条单链走向相反,一条单链从5′-端到3′-端,另一条单链从3′-端到5′-端。
(2)DNA中的脱氧核糖和磷酸交替连接,排列在外侧,构成基本骨架;碱基排列在内侧。
(3)两条链上的碱基通过氢键连接成碱基对,并且碱基配对具有一定规律:A一定与T配对,G一定与C配对。碱基之间的这种一一对应的关系,叫作碱基互补配对原则。
归纳提升 DNA分子的结构分析
(1)DNA分子结构可简记为“5、4、3、2、1”,即5种元素、4种碱基(脱氧核苷酸)、3种小分子、2条长链、1个双螺旋。
(2)DNA双链分子中磷酸、脱氧核糖和碱基之间的数量比为1∶1∶1。
(1)DNA分子由四种脱氧核苷酸组成,这四种脱氧核苷酸含有的碱基是A、U、C、G( )
(2)DNA分子由两条方向相同的脱氧核苷酸链盘旋而成( )
(3)DNA分子中的碱基一定存在如下数量关系:C=T,A=G( )
(4)DNA单链中的A与T的数量一定相等( )
答案 (1)× (2)× (3)× (4)×
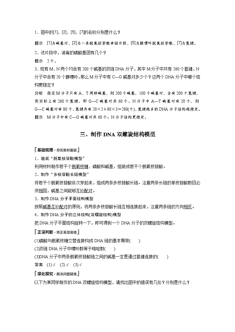
如图是DNA片段的结构图,请据图回答下列问题:
1.图中的[1]、[2]、[5]、[7]的名称分别是什么?
提示 [1]为碱基对、[2]为一条脱氧核苷酸单链片段、[5]为腺嘌呤脱氧核苷酸、[7]为氢键。
2.该片段中,游离的磷酸基团有几个?
提示 2个。
3.现有M、N两个均含有200个碱基的双链DNA分子,其中M分子中共有260个氢键,N分子中含有20个腺嘌呤,那么M分子中有C—G碱基对多少个?这两个DNA分子中哪个结构更稳定?
分析 假设M分子只有A、T两种碱基,则200个碱基,100个碱基对,含有200个氢键,而实际上有260个氢键,即G—C碱基对共60个。N分子中A—T碱基对有20个,则G—C碱基对有80个,氢键共有20×2+80×3=280(个),氢键越多的DNA分子结构越稳定。
提示 M分子中有C—G碱基对共60个;N分子结构更稳定。
三、制作DNA双螺旋结构模型
1.组装“脱氧核苷酸模型”
利用材料制作若干个脱氧核糖、磷酸和碱基,组装成若干个脱氧核苷酸。
2.制作“多核苷酸长链模型”
将若干个脱氧核苷酸依次穿起来,组成两条多核苷酸长链。注意两条长链的单核苷酸数目必须相同,碱基之间能够互补配对。
3.制作DNA分子平面结构模型
按照碱基互补配对的原则,将两条多核苷酸长链互相连接起来,注意两条链的方向相反。
4.制作DNA分子的立体结构(双螺旋结构)模型
把DNA分子平面结构旋转一下,即可得到一个DNA分子的双螺旋结构模型。
(1)磷酸与脱氧核糖交替连接构成DNA链的基本骨架( )
(2)双链DNA分子中嘌呤数等于嘧啶数( )
(3)DNA分子中两条脱氧核苷酸链之间的碱基一定是通过氢键连接的( )
答案 (1)√ (2)√ (3)√
以下为某同学制作的DNA双螺旋结构模型,请找出图中的错误有几处?分别是什么?
提示 4处;核糖应是脱氧核糖、碱基U应为T、磷酸二酯键连接位置及C、G间氢键数错误。
1.1953年,沃森和克里克构建了DNA双螺旋结构模型,其重要意义在于( )
①证明DNA是遗传物质 ②确定DNA是染色体的组成成分 ③发现DNA如何储存遗传信息 ④为DNA复制机制的阐明奠定基础
A.①③ B.②③ C.②④ D.③④
答案 D
解析 DNA双螺旋结构模型的构建为DNA复制机制的阐明奠定了基础;DNA双螺旋结构模型的构建使人们认识到DNA通过碱基对的排列顺序来储存遗传信息,③④正确。
2.下列是脱氧核苷酸的结构图,正确的是( )
答案 D
解析 组成脱氧核苷酸的各种分子间正确的连接方式是磷酸—脱氧核糖—含氮碱基,并且含氮碱基应连接在脱氧核糖的1号碳原子上,磷酸连接在脱氧核糖的5号碳原子上。
3.(2019·滨州高一检测)下面关于DNA分子结构的叙述中,不正确的是( )
A.每个DNA分子中通常都含有四种脱氧核苷酸
B.DNA分子的两条链反向平行
C.DNA两条链上的碱基以氢键相连,且A与T配对,G与C配对
D.DNA分子长链的每个脱氧核糖上均连接着一个磷酸和一个碱基
答案 D
解析 DNA分子长链结束部位的脱氧核糖上连接着一个磷酸和一个碱基,其他脱氧核糖上连接两个磷酸和一个碱基,D项错误。
4.如图是一个DNA分子的片段,从图中不能得到的信息是( )
A.DNA是双螺旋结构 B.碱基严格互补配对
C.嘌呤数等于嘧啶数 D.两条脱氧核苷酸链反向平行
答案 D
解析 由图示可以看出,DNA是双螺旋结构,且两条链之间的碱基严格互补配对,即嘌呤数等于嘧啶数;从题中不能看出两条链的方向。
5.在DNA分子的一条单链中,相邻的碱基A与T是通过下列哪种结构连接起来的( )
A.氢键 B.脱氧核糖—磷酸—脱氧核糖
C.肽键 D.磷酸—脱氧核糖—磷酸
答案 B
解析 DNA分子的基本组成单位是脱氧核苷酸,1分子脱氧核苷酸由1分子磷酸、1分子含氮碱基和1分子脱氧核糖组成,其连接方式如图所示,含氮碱基连接在脱氧核糖的1号碳原子上,因此DNA单链中,相邻碱基应通过两个脱氧核糖和一个磷酸连接。
6.下图是制作DNA双螺旋结构模型的过程图,请回答下面的问题:
(1)在制作模型前进行的设计中,甲处应考虑具备____________________种材料,它们分别是________________________;其中五边形材料表示________________。
(2)乙表示的物质是________________,a位置的元素是____________。制作一个乙用到了__________种材料。
(3)由乙连接成丙的过程,需考虑的主要有:两条链中五边形材料的顶角应呈____________(填“同向”或“反向”)关系;若一条链的下端是磷酸,则另一条链的上端应该是________,这样制作的目的是体现DNA双链____________的特点。
(4)随机将班里某两位同学制作的单链连接成双链,不合理的地方最可能是_______________
_______________________________________________________________________________。
(5)丙到丁过程体现了DNA分子____________的特点,丁中排在外侧的物质是________。
答案 (1)6 磷酸、脱氧核糖、四种碱基 脱氧核糖
(2)脱氧核苷酸 氧 3 (3)反向 磷酸 反向平行 (4)双链间的碱基配对不遵循碱基互补配对原则
(5)(双)螺旋 交替连接的脱氧核糖和磷酸
A组 基础对点练
题组一 DNA双螺旋结构模型的构建
1.威尔金斯、沃森和克里克、富兰克林、查哥夫等人在DNA分子结构构建方面作出了突出的贡献。下列相关说法正确的是( )
A.威尔金斯和富兰克林提供了DNA分子的电子显微镜图像
B.沃森和克里克提出了DNA分子的双螺旋结构模型
C.查哥夫提出了A与T配对,C与G配对的正确关系
D.富兰克林和查哥夫发现A的量等于T的量、C的量等于G的量
答案 B
解析 在DNA分子结构构建方面,威尔金斯和富兰克林提供了DNA衍射图谱,A错误;查哥夫发现了A的量总是等于T的量、C的量总是等于G的量,C、D错误;沃森和克里克在此基础上提出了DNA分子的双螺旋结构模型,B正确。
2.1962年沃森、克里克和威尔金斯三人因什么成果共同获得了诺贝尔生理学或医学奖( )
A.通过肺炎链球菌的体内转化实验证明转化因子的存在
B.通过噬菌体侵染细菌的实验证明遗传物质是DNA
C.提出DNA双螺旋结构
D.确定了基因存在于染色体上
答案 C
解析 格里菲思通过肺炎链球菌的体内转化实验,证明了转化因子的存在;赫尔希和蔡斯通过噬菌体侵染细菌的实验,证明了DNA是遗传物质;沃森、克里克和威尔金斯提出DNA的双螺旋结构,获得诺贝尔生理学或医学奖;摩尔根通过果蝇杂交实验,证明了基因在染色体上。
题组二 DNA的结构
3.(2019·新疆建设兵团二中期中)坐落于北京中关村高科技园区的DNA雕塑,以它简洁而独特的双螺旋造型吸引着过往行人。下列关于DNA结构的叙述,不正确的是( )
A.DNA分子的4种脱氧核苷酸分别含有A、T、C、G四种碱基
B.腺嘌呤(A)的量总是等于胸腺嘧啶(T)的量;鸟嘌呤(G)的量总是等于胞嘧啶(C)的量
C.DNA分子是由两条链组成的,这两条链按反向平行方式盘旋成双螺旋结构
D.DNA分子中的脱氧核糖和碱基交替连接,排列在外侧,构成基本骨架,磷酸排列在内侧
答案 D
解析 DNA分子的基本组成单位是脱氧核苷酸,根据所含碱基的不同分为4种,A项正确;双链DNA分子中碱基互补配对,腺嘌呤(A)的量总是等于胸腺嘧啶(T)的量;鸟嘌呤(G)的量总是等于胞嘧啶(C)的量,B项正确;DNA的两条单链反向平行,并盘旋成双螺旋结构,C项正确;DNA分子中的脱氧核糖和磷酸交替连接,排列在外侧,构成基本骨架,碱基排列在内侧,D项错误。
4.(2019·福建福州八县一中期中)如图为某核苷酸链的局部结构图,下列叙述中正确的是( )
A.图中a或b能构成一个完整的核苷酸
B.各核苷酸之间是通过化学键①连接起来的
C.DNA的稳定性与胞嘧啶的含量成正相关
D.该链可能是组成T2噬菌体遗传物质的一部分
答案 C
解析 图中a能构成一个完整的核苷酸,b不能,A项错误;各核苷酸之间是通过磷酸二酯键(即③)连接起来的,B项错误;DNA分子两条链上的碱基通过氢键相连,腺嘌呤与胸腺嘧啶形成2个氢键,鸟嘌呤与胞嘧啶形成3个氢键。因此,胞嘧啶的含量越多,碱基对的氢键含量越高,DNA的稳定性越高,C项正确;图中有尿嘧啶,说明该链是由核糖核苷酸构成的,而T2噬菌体的遗传物质是DNA,由脱氧核糖核苷酸构成,D项错误。
5.由一对氢键连接的两个脱氧核苷酸,已查明它的结构中有一个腺嘌呤,则它的其他组成应是( )
A.三个磷酸、三个脱氧核糖和一个胸腺嘧啶
B.两个磷酸、两个脱氧核糖和一个胞嘧啶
C.两个磷酸、两个脱氧核糖和一个胸腺嘧啶
D.两个磷酸、两个脱氧核糖和一个尿嘧啶
答案 C
解析 一对氢键连接两个脱氧核苷酸,其中一个含有腺嘌呤,根据碱基互补配对原则可知,另一个碱基为胸腺嘧啶,两个脱氧核苷酸含有两个磷酸和两个脱氧核糖。
6.(2019·辽宁师大附中期中)所谓“DNA指纹”,就是把DNA作为像指纹那样的独特特征来识别不同的人。DNA指纹鉴定技术的依据是不同人的DNA中不同的( )
A.碱基种类 B.脱氧核糖排列顺序
C.磷酸排列顺序 D.碱基排列顺序
答案 D
解析 每个DNA分子中都含有A、T、C、G 4种碱基,即不同DNA分子中的碱基种类相同,A项错误;磷酸、脱氧核糖的排列顺序是不变的,它们交替连接排列在外侧,构成DNA的基本骨架,B、C项错误;每个特定的DNA分子中具有特定的碱基排列顺序,而特定的碱基排列顺序代表着遗传信息,所以每个特定的DNA分子中都储存着特定的遗传信息,这种特定的碱基排列顺序就决定了DNA分子的特异性,也为DNA指纹鉴定技术奠定了基础,D项正确。
7.已知1个DNA分子中有4 000个碱基对,其中胞嘧啶有2 200个,这个DNA分子中应含有的脱氧核苷酸的数目和腺嘌呤的数目分别是( )
A.4 000个和900个 B.4 000个和1 800个
C.8 000个和1 800个 D.8 000个和3 600个
答案 C
解析 双链DNA分子中有4 000个碱基对,则脱氧核苷酸的数目为8 000个。已知胞嘧啶有2 200个,则鸟嘌呤也为2 200个,所以腺嘌呤和胸腺嘧啶的数目都是1 800个。
题组三 制作DNA双螺旋结构模型
8.在制作DNA分子的双螺旋结构模型时,会发现制成的DNA分子的平面结构像一架“梯子”,那么组成这架“梯子”的“扶手”、“扶手”间的“阶梯”、连接“阶梯”的化学键依次是( )
①磷酸和脱氧核糖 ②氢键 ③碱基对 ④肽键
A.①②③ B.①③②
C.③①② D.①③④
答案 B
解析 组成DNA分子平面结构这架“梯子”的“扶手”、“扶手”间的“阶梯”、连接“阶梯”的化学键依次是磷酸和脱氧核糖、碱基对、氢键。
9.(2019·河南豫南九校期中)在制作DNA双螺旋结构模型的实验中,若4种碱基塑料片共30个,其中6个C、10个G、6个A、8个T,脱氧核糖和磷酸之间的连接物18个,脱氧核糖塑料片、磷酸塑料片、代表氢键的连接物、脱氧核糖和碱基之间的连接物等材料均充足,则( )
A.能制作出含30个脱氧核苷酸的DNA分子片段
B.所制作的DNA分子片段最多含12个碱基对
C.能制作出415种不同的DNA分子模型
D.能制作出一个含5个碱基对的DNA分子片段
答案 D
解析 在双链DNA分子中,碱基之间的配对遵循碱基互补配对原则,设制作的DNA分子片段含有n个碱基对,则每条链需要脱氧核糖和磷酸之间的连接物的数目为2n-1,制作的DNA分子片段需要脱氧核糖和磷酸之间的连接物的数目为(2n-1)×2,已知脱氧核糖和磷酸之间的连接物有18个,则n≤5,又4种碱基数目均大于5,其他材料充足,所以题干提供的材料最多能制作出一个含5个碱基对的DNA分子片段,B项错误、D项正确;含5个碱基对的DNA分子片段,含10个脱氧核苷酸,最多能制作出45种不同的DNA分子模型,A、C项错误。
10.下图是DNA分子结构模式图,请据图回答下列问题:
(1)组成DNA的基本单位是[ ]_____________________________________。
(2)图中1、2、6的名称依次为:________、____________、__________。
(3)在双链DNA分子中,嘌呤与嘧啶之间的数量关系可表示为________________________。
(4)DNA分子两条链上的碱基通过[ ]________连接起来。DNA在细胞内的空间结构是__________结构。
(5)如图表示两个脱氧核苷酸之间的连接方式,其中正确的是________。
答案 (1)5 脱氧核苷酸 (2)磷酸 脱氧核糖 碱基对 (3)嘌呤数=嘧啶数(A+G=T+C) (4)7 氢键 双螺旋 (5)B
B组 综合强化练
1~6题为选择题,1~4题中只有一个选项符合题目要求,5、6题中有一个或多个选项符合题目要求。
1.在一个双链DNA分子中,碱基总数为m,腺嘌呤碱基数为n。在碱基A与T之间形成2个氢键,G与C之间形成3个氢键。则下列叙述正确的是( )
①脱氧核苷酸数=磷酸数=碱基总数=m
②碱基之间的氢键数为eq \f(3m,2)-n
③两条链中A+T的数量为2n
④G的数量为m-n
A.①②③④ B.②③④
C.③④ D.①②③
答案 D
解析 每个脱氧核苷酸均由一个磷酸、一个碱基和一个脱氧核糖组成,因此,脱氧核苷酸数=磷酸数=碱基总数=m,①正确;腺嘌呤碱基数为n,则T也为n个,说明有n个A—T碱基对,含有2n个氢键,G—C碱基对之间含有的氢键总数为eq \f(3m-2n,2),因此,该DNA分子含有的氢键总数为eq \f(3m-2n,2)+2n=eq \f(3m,2)-n,②正确;两条链中A+T的数量为2n,③正确;G的数量为eq \f(m-2n,2)=eq \f(m,2)-n,④错误。
2.有3个核酸分子,经分析它们共有5种碱基,8种核苷酸,4条核苷酸链,它们的组成最可能是( )
A.1个DNA分子和2个RNA分子
B.2个DNA分子和1个RNA分子
C.3个DNA分子
D.3个RNA分子
答案 A
解析 根据题意,这3个分子中共有5种碱基、8种核苷酸,说明DNA分子和RNA分子均有,而3个分子共有4条核苷酸链,由于DNA一般是双链结构,而RNA一般是单链结构,则这3个分子最可能是1个DNA分子和2个RNA分子。
3.(2019·河南洛阳一高模拟)用卡片构建DNA平面结构模型,所提供的卡片类型和数量如表所示,以下说法正确的是( )
A.最多可构建4种脱氧核苷酸,5个脱氧核苷酸对
B.构成的双链DNA片段最多有10个氢键
C.DNA中每个脱氧核糖只与1分子磷酸相连
D.最多可构建44种不同碱基序列的DNA片段
答案 B
解析 双链DNA分子中,碱基之间的配对遵循碱基互补配对原则,即A—T、C—G,且互相配对的两种碱基数目彼此相等,结合表中数据可知,这些卡片最多可形成2个A—T碱基对,2个C—G碱基对,即共形成4个脱氧核苷酸对,A错误;这些卡片最多可形成2个A—T碱基对,2个C—G碱基对,而A和T之间有2个氢键,C和G之间有3个氢键,因此构成的双链DNA片段最多有10个氢键,B正确;DNA中绝大多数脱氧核糖与2分子磷酸相连,只有末端的脱氧核糖与1分子磷酸相连,C错误;这些卡片最多可形成2个A—T碱基对,2个C—G碱基对,且碱基对种类和数目确定,因此可构建的DNA种类数少于 44种,D错误。
4.在DNA双螺旋结构模型搭建实验中,如果用一种长度的塑料片代表A和G,用另一长度的塑料片代表C和T,用订书钉代表氢键,由此搭建而成的DNA双螺旋模型( )
A.粗细相同,A与T之间3个钉,C与G之间2个钉
B.粗细相同,A与T之间2个钉,C与G之间3个钉
C.粗细不同,A与T之间3个钉,C与G之间2个钉
D.粗细不同,A与T之间2个钉,C与G之间3个钉
答案 B
解析 在DNA分子中,总是A与T配对,C与G配对,用一种长度的塑料片代表A和G,用另一长度的塑料片代表C和T,则DNA的粗细相同。A与T之间有两个氢键,G和C之间有三个氢键,依题意,A与T之间以及C与G之间分别钉2个钉、3个钉。
5.(2019·山东济南高二上期中)下列有关DNA分子结构的说法,正确的是( )
A.磷酸和脱氧核糖之间通过氢键连接
B.每个磷酸基团上都连着两个五碳糖
C.两条单链呈反向平行,碱基配对遵循A—T、C—G的规律
D.DNA分子中C、G含量越高,DNA分子越稳定
答案 CD
解析 DNA分子中磷酸和脱氧核糖之间的化学键为磷酸二酯键,A项错误;DNA分子两条链末端的磷酸基团上只连有一个五碳糖,B项错误;DNA分子两条单链呈反向平行,碱基配对遵循A—T、C—G的规律,C项正确;在碱基对中,A和T之间形成2个氢键,C和G之间形成3个氢键,故C、G含量越高,DNA分子越稳定,D项正确。
6.下列关于双链DNA的叙述,正确的是( )
A.若一条链上A和T的数目相等,则另一条链上的A和T数目也相等
B.若一条链上A的数目大于T,则另一条链上A的数目小于T
C.若一条链上A∶T∶G∶C=1∶2∶3∶4,则另一条链上A∶T∶G∶C=1∶2∶3∶4
D.若一条链上A∶T∶G∶C=1∶2∶3∶4,则另一条链上A∶T∶G∶C=2∶1∶4∶3
答案 ABD
解析 根据DNA双螺旋结构中的碱基互补配对原则可知,两条链上互补碱基的数量关系是A=T,G=C。若一条链上A和T的数目相等,则另一条链上的A和T数目也相等,A项正确;若一条链上A的数目大于T,则另一条链上A的数目小于T,B项正确;若一条链上A∶T∶G∶C=1∶2∶3∶4,对应另一条链上T∶A∶C∶G=1∶2∶3∶4,调整为A∶T∶G∶C的顺序,应等于2∶1∶4∶3,C项错误、D项正确。
7.(2019·岳阳高一检测)下图为大肠杆菌DNA分子结构图示(片段)。请根据图示分析并回答下列问题:
(1)图中1表示______________,2表示______________,1、2、3结合在一起的结构叫作_________________。
(2)3有____种,中文名称分别是____________________。
(3)DNA分子中3和4是通过________连接起来的。
(4)DNA被彻底氧化分解后,能产生含氮废物的是________。
(5)图中DNA分子片段中,游离的磷酸有______个。若大肠杆菌DNA分子的碱基G有x个,占其碱基总量的比例是y,则该DNA分子的碱基之间的氢键数目是_____________。
答案 (1)磷酸 脱氧核糖 脱氧核苷酸 (2)2 鸟嘌呤或胞嘧啶 (3)氢键 (4)含氮碱基 (5)2 x+eq \f(x,y)
解析 (1)据题图分析可知,图中1表示磷酸,2表示脱氧核糖,3表示含氮碱基,1、2、3结合在一起形成脱氧核苷酸。(2)3表示含氮碱基,由于3与4之间的氢键是3个,因此3可能是鸟嘌呤(G)或胞嘧啶(C)。(3)DNA分子中3和4通过氢键连接形成碱基对。(4)DNA分子的组成成分是磷酸、脱氧核糖和含氮碱基,其中只有含氮碱基内含有氮元素,因此DNA被彻底氧化分解后,能产生含氮废物的是含氮碱基。(5)图中DNA分子片段中,游离的磷酸有2个;该DNA分子中鸟嘌呤数目为x,因此G、C碱基对数目为x,腺嘌呤=胸腺嘧啶=eq \f(x,y)×eq \f(1,2)-x,由于G、C碱基对之间的氢键是3个,A、T碱基对之间的氢键是2个,因此DNA分子的碱基之间的氢键数是3x+2×(eq \f(x,y)×eq \f(1,2)-x)=x+eq \f(x,y)。
8.分析以下材料,回答相关问题:
材料一 在沃森和克里克提出DNA的双螺旋结构模型之前,人们已经证实了DNA分子是由许多脱氧核苷酸构成的长链,自然界中的DNA并不以单链形式存在,而是由两条链结合形成的。
材料二 在1949年到1951年期间,科学家E.Chargaff研究不同生物的DNA时发现,DNA分子中的嘧啶核苷酸的总数始终等于嘌呤核苷酸的总数;A的总数等于T的总数,G的总数等于C的总数,但(A+T)与(G+C)的比值是不固定的。
材料三 根据等人对DNA晶体的X射线衍射分析表明DNA分子由许多“亚单位”组成,且每一层的间距为3.4埃,而且整个DNA分子长链的直径是恒定的。
以上科学研究成果为沃森和克里克提出DNA双螺旋结构模型奠定了基础。请分析回答下列问题:
(1)材料一表明DNA分子是由两条__________________组成的,其基本单位是____________。
(2)嘧啶核苷酸的总数始终等于嘌呤核苷酸的总数,说明_______________________________。
(3)A的总数等于T的总数,G的总数等于C的总数,说明_______________________________。
(4)A与T的总数和G与C的总数的比值不固定,说明__________________________________。
(5)等人提出的DNA分子中的“亚单位”实际上是__________________;亚单位的间距是3.4埃,而且DNA分子的直径是恒定的,这些特征表明_________________________。
(6)基于以上分析,沃森和克里克提出了各对应的碱基之间的关系是_____________________,并成功地构建了DNA分子的双螺旋结构模型。
答案 (1)脱氧核苷酸长链 脱氧核苷酸 (2)DNA分子中嘌呤与嘧啶之间一一对应 (3)A与T一一对应,C与G一一对应 (4)A与T之间的对应和C与G之间的对应互不影响 (5)碱基对 DNA分子的空间结构非常规则 (6)A与T配对,C与G配对
9.某同学用纸片、细线等材料及剪刀、针等工具制作了一个DNA双螺旋结构模型。回答下列与模型制作有关的问题:
(1)下图是该同学剪出来的一些小纸片,若C代表碱基,则A和B分别代表什么?
(2)如果用线段的条数表示碱基对之间氢键的数目,请用线段连接下列碱基对。
(3)请画出含三个脱氧核苷酸的DNA单链图。
答案 (1)磷酸 脱氧核糖
(2)
(3)如图
解析 (1)通常用圆圈表示磷酸,用五边形表示脱氧核糖,而4种碱基形状各不相同。(2)G和C之间靠3个氢键连接,A和T之间有2个氢键。(3)画图时要注意:脱氧核糖的1号碳原子上连碱基,5号碳原子上连磷酸,3号碳原子上连另一个脱氧核苷酸的磷酸。卡片类型
脱氧核糖
磷酸
碱基
A
T
G
C
卡片数量
10
10
2
3
3
2
高中生物人教版 (2019)必修2《遗传与进化》第3节 DNA的复制教学设计: 这是一份高中生物人教版 (2019)必修2《遗传与进化》第3节 DNA的复制教学设计,共12页。教案主要包含了DNA半保留复制的实验证据,DNA复制的过程等内容,欢迎下载使用。
人教版 (2019)必修2《遗传与进化》第2节 DNA的结构教学设计及反思: 这是一份人教版 (2019)必修2《遗传与进化》第2节 DNA的结构教学设计及反思,共12页。教案主要包含了DNA双螺旋结构模型的构建,DNA的结构,制作DNA双螺旋结构模型等内容,欢迎下载使用。
人教版 (2019)必修2《遗传与进化》第1节 DNA是主要的遗传物质教案及反思: 这是一份人教版 (2019)必修2《遗传与进化》第1节 DNA是主要的遗传物质教案及反思,共17页。教案主要包含了肺炎链球菌的转化实验,噬菌体侵染细菌的实验,生物的遗传物质等内容,欢迎下载使用。

