专题03 陆地和海洋(高频选择题50题)-【好题汇编】备战2023-2024学年七年级地理上学期期中真题分类汇编(人教版)(解析版)
展开内容概览
考点01 海陆分布(20题)
考点02 海陆变迁(30题)
海陆分布
(2022秋·广东深圳·七年级校考期中)读下列南北半球图(阴影部分为陆地),完成下面1-2小题。
1.下列对南半球的地理事物,判断正确的是( )
A.①是非洲 B.②是南美洲 C.③是大西洋D.④是太平洋
2.下列对北半球的地理事物,判断正确的是( )
A.M是白令海峡 B.N是土耳其海峡 C.P是巴拿马运河D.R是印度洋
【答案】1.C 2.C
【解析】1.由图可知,①是南美洲,A排除;②是大洋洲,B排除;③处于非洲与南美洲之间,是大西洋,C正确;④是印度洋,D排除;故选C。
2.由图可知,M是苏伊士运河,A排除;N是白令海峡,B排除;P是南美洲于北美洲的分界线巴拿马运河,C正确; R是太平洋,D排除;故选C。
(2022秋·福建厦门·七年级统考期中)图为世界海陆分布图。读图,完成下面3-4小题。
3.图中所示范围( )
A.都在西半球B.都在北半球
C.都在东半球D.都在南半球
4.下列关于①②③④四个大洲的说法,正确的是( )
A.①大洲是世界上面积最小的大洲
B.②大洲是世界上跨经度最广的大洲
C.②大洲与③大洲的分界线是苏伊士运河
D.④大洲位于北半球
【答案】3.C 4.C
【解析】3.读图可知,图示地区全部位于西经20°以东,东经160°以西,全部位于东半球;赤道是南北半球的分界线,所以南北半球都有。故C正确,ABD不正确。根据题意选A。
4.读图可知,①是欧洲,大洋洲是世界上面积最小的大洲,A不正确;②是亚洲,是世界上跨纬度最广的大洲,不是跨经度最广的大洲,B不正确;③大洲是非洲,②大洲与③大洲的分界线是苏伊士运河,C正确;④是大洋洲,大部分位于南半球。D不正确。根据题意选C。
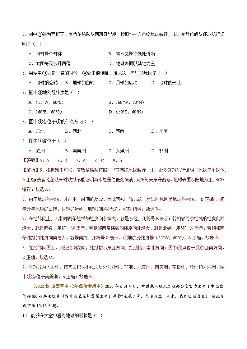
(2022秋·江苏宿迁·七年级统考期中)下图是麦哲伦环球航行示意图。读图回答5-9小题。
5.图中①处为西班牙,麦哲伦船队从西班牙出发,按照“→”方向绕地球航行一周。麦哲伦船队环球航行证明了( )
A.地球是个球体B.海水总是往低处流淌
C.太阳每天东升西落D.地球表面以陆地为主
6.当图中③处是早晨的时候,④处正值傍晚,造成这一差异的原因是( )
A.地球的公转B.地球的自转C.月球的运动D.地球的形状
7.图中④地的经纬度是( )
A.(60°W,60°S)B.(60°W,60°N)
C.(60°E,60°S) D.(60°E,60°N)
8.图中④点位于①的什么方向( )
A.东北B.西北C.西南D.东南
9.图中④点位于( )
A.欧洲B.南美洲C.大洋洲D.非洲
【答案】5.A 6.B 7.A 8.C 9.B
【解析】5.根据题干可知,麦哲伦船队按照“→"方向绕地球航行一周,此次环球航行证明了地球是个球体, A正确;麦哲伦船队环球航线不能证明海水总是往低处流淌、太阳每天东升西落、地球表面以陆地为主,BCD错误;故选A。
6.由于地球的自转,才产生了时间的差异,因此可知,造成这一差异的原因是地球的自转, B正确;时间差异与地球的公转、月球的运动、地球的形状无关,ACD错误;故选B。
7.在经纬网上,若相邻两条经线的经度向东增大,就是东经,用符号E表示;若相邻两条经线的经度向西增大,就是西经,用符号W表示;若相邻两条纬线的纬度向北增大,就是北纬,用符号N表示;若相邻两条纬线的纬度向南增大,就是南纬,用符号S表示。④地的经纬度是(60°W,60°S),A正确,故选A。
8.在经纬网图上,用经纬网定向,纬线指示东西方向,经线指示南北方向;图中④点位于①的西南方向,C正确,故选C。
9.全球分为七大洲,按其面积大小依次划分为亚洲、非洲、北美洲、南美洲、南极洲、欧洲和大洋洲,图中④点位于南美洲,B正确;故选B。
(2022秋·山西晋中·七年级校考期中)2022年6月4日,中国载人航天工程办公室官方发布了中国空间站8K超高清短片《窗外是蓝星》震撼发布!并称“星辰大海,征途万里;未来,我们已经启程!”据此完成下面10-13小题。
10.能够在太空中看到地球的形状是( )
A.天圆地方B.圆柱体C.正方体D.球体
11.如果有同学想知道地球的大小,航天员可以用哪些数据描述( )
①地表海洋深度②地球平均半径③地球表面积④陆地平均海拔
A.①②B.②③C.③④D.①④
12.《窗外是蓝星》,这颗蓝星中的“蓝”代表的是地球上的( )
A.海洋B.陆地C.云层D.森林
13.下列关于在太空中看到的地球海陆分布情况,说法正确的是( )
A.地球上三分海洋,七分陆地B.海洋集中分布在北半球
C.陆半球的陆地面积大于海洋面积D.全球陆地被海洋包围
【答案】10.D 11.B 12.A 13.D
【解析】10.天圆地方不能证实地球是个球体,A错误。1519年到1522年, 麦哲伦环球航行,首次实现了人类环绕地球一周的航行,证实了地球是一个球体,不是圆柱体,也不是正方体,故BC错误、D正确。故选D。
11.科学家经过长期的精密测量,发现地球是一个两极稍扁、赤道略鼓的不规则球体。地球的平均半径为6371千米,地球表面积为5.1亿平方千米,这两个数据可以说明地球的大小,陆地平均海拔和地表海洋深度不能说明地球的大小,故选项B符合题意。故选B。
12.《窗外是蓝星》,这颗蓝星中的“蓝”代表的是地球的海洋,地球约71%被海洋覆盖,有“七分海洋、三分陆地”的说法,故A正确,排除BCD,故选A。
13.地球表面三分是陆地,七分是海洋,A错误。世界海陆分布很不均匀,陆地主要集中在北半球,海洋大多分布在南半球,而南极周围却是一块陆地,B错误。陆半球的陆地面积小于海洋面积,C错误。故全环陆地被海洋包围,故D正确。故选D。
(2022秋·陕西西安·八年级校考期中)读世界水半球和陆半球分布图,完成下面14-15小题。
14.甲、乙两大洲之间的分界线是( )
A.直布罗陀海峡 B.白令海峡C.马六甲海峡D.苏伊士运河
15.以下不濒临丙大洋的大洲是( )
A.非洲 B.南美洲C.亚洲D.南极洲
【答案】14.B 15.A
【解析】14.读图可知,甲北美洲与乙亚洲的分界线是白令海峡,该海峡沟通北冰洋与太平洋,B正确;直布罗陀海峡是非洲与欧洲的分界线,马六甲海峡不是大洲分界线,苏伊士运河是亚洲与非洲的分界线,排除ACD,故选B。
15.由图示信息可知,图中丙为太平洋,位于亚洲、北美洲、南美洲、南极洲、大洋洲之间。由此可判定,选项中不濒临太平洋的大洲是非洲。A正确,BCD错误,故选A。
(2022秋·江苏淮安·七年级统考期中)读“四个大洲轮廓示意图,完成下面16-17小题。
16.中国位于图中哪个大洲( )
A.①大洲B.②大洲C.③大洲D.④大洲
17.关于图中大洲叙述错误的是( )
A.①是世界上跨纬度最广的大洲
B.③大洲与④大洲的分界线是巴拿马运河
C.②大洲濒临三大洋
D.四个大洲按面积由大到小的顺序是②①③④
【答案】16.B 17.A
【解析】16.图中所示各大洲中,①是面积居第二位的非洲,②是世界上面积最大的亚洲,③是面积居第三位的北美洲,④是面积居第四位的南美洲。中国位于②亚洲,B正确,A、C、D错误,故选B。
17.由图可知,①是面积居第二位的非洲,②是世界上面积最大的亚洲,③是面积居第三位的北美洲,④是面积居第四位的南美洲。②亚洲是世界上跨纬度最广的大洲,A错误。③北美洲与④南美洲的分界线是巴拿马运河,B正确。②亚洲濒临太平洋、印度洋和北冰洋三大洋,C正确。①是面积居第二位的非洲,②是世界上面积最大的亚洲,③是面积居第三位的北美洲,④是面积居第四位的南美洲,依据题意,故选A。
(2022秋·河南开封·七年级期中)图中①、②、③、④代表某大洋两岸的四块陆地,读图回答下面18-20小题。( )
18.某大洋是指( )
A.太平洋 B.大西洋C.印度洋D.北冰洋
19.图中既位于西半球又位于北半球的陆地为( )
A.① B.②C.③D.④
20.关于图中大洲、大洋的判断,正确的是( )
A.①是亚洲 B.②北美洲C.③是南美洲D.④是欧洲
【答案】18.B 19.A 20.C
【解析】18.读图可知,20°W经线经过该大洋,且该大洋被赤道穿过,那么该大洋是大西洋,是世界第二大洋,B正确,ACD错误。故选B。
19.据所学知识可知,东西半球的分界线是20°W和160°E组成的经线圈,20°W往东、160°E往西为东半球,20°W往西、160°E往东为西半球;南北半球的分界线是赤道(0°纬线),赤道以北为北半球,赤道以南为南半球。所以①位于西半球,北半球,②位于东半球,北半球,③位于西半球,南半球,④位于东半球,南半球,A正确,BCD错误。故选A。
20.据上题可知,图中①、②、③、④代表大西洋两岸的四块陆地,那么①是北美洲,②是欧洲,③是南美洲,④是非洲,C正确,ABD错误。故选C。
海陆变迁
(2022秋·江苏连云港·七年级校考期中)读“板块运动示意图”,完成下面1-3小题。
1.下列关于板块构造学说的叙述,正确的是( )
A.全球大致分为五个板块B.板块是不断运动的
C.板块内部地壳比较活跃D.板块交界处地壳比较稳定
2.几乎全部是海洋的板块是( )
A.印度洋板块B.太平洋板块C.南极洲板块D.美洲板块
3.下列地理现象解释正确的是( )
A.喜马拉雅山不断长高是因为积雪的原因
B.红海面积不断缩小,是因为处于两大板块挤压地带
C.阿尔卑斯山的形成是板块张裂运动的结果
D.日本多火山地震,是因为处于环太平洋火山地震带
【答案】1.B 2.B 3.D
【解析】1.全球岩石圈大致分为六个板块,板块是不断运动的,板块内部地壳比较稳定,板块交界处地壳比较活跃,多火山地震,故选B。
2.全球岩石圈大致分为六个板块,几乎全部是海洋的板块是太平洋板块,其余板块既有陆地,又有海洋,故选B。
3.喜马拉雅山不断长高是因为亚欧板块和印度洋板块的挤压碰撞,A错误。红海面积不断扩大,是因为处于印度洋板块和非洲板块的张裂处,B错误。阿尔卑斯山的形成是因为亚欧板块和非洲板块的挤压碰撞,C错误。日本多火山地震,是因为处于环太平洋火山地震带,D正确。 故选D。
(2022秋·江苏连云港·七年级校考期中)山西地质博物馆“远古物种”展厅中,展示有三叠纪时期中国北方陆生四足动幼的代表——“中国肯氏兽动物群”的化石标本,肯氏兽的化石在中国、南非以及美洲大陆等地都有发现。肯氏兽原本生活在同样的地理环境中,现在它们的化石却远隔重洋。读“大洲轮廓图”,完成下面4-6小题。
4.能找到肯氏兽化石的大洲可能是( )
A.①③⑤⑦B.①④⑤⑦C.①②④⑦D.①⑤⑥⑦
5.肯氏兽原本生活在同样的地理环境中,现在它们的化石却远隔重洋,可以用于证明( )
A.气候的变化B.大陆漂移C.动物大迁徙D.海平面下降
6.关于七大洲,叙述不正确的是( )
A.大洋洲面积最小B.欧洲位于北半球
C.北美洲西临大西洋D.亚洲地跨热、温、寒三带
【答案】4.B 5.B 6.C
【解析】4.结合图示,①②③④⑤⑥⑦分别是非洲、大洋洲、欧洲、亚洲、北美洲、南极洲、南美洲,根据题干,肯氏兽的化石在中国,南非以及美洲大陆等地也就是①④⑤⑦都有发现,所以综上所述,ACD错误,B正确。故选B。
5.大陆漂移说是德国科学家魏格纳提出的,该学说认为地球上所有大陆在以前是统一的巨大陆块,后来才开始分裂并漂移,逐渐达到现在的位置。肯氏兽原本生活于同样的环境中,现在它们的化石却远隔重洋,可以用于证明大陆漂移,B正确。跟气候的变化、动物大迁徙、 海平面下降无关,ACD错误。故选B。
6.世界七大洲,大洋洲面积最小,欧洲位于北半球,北美洲西临太平洋,亚洲地跨热、温、寒三带,ABD说法正确,C说法错误。故选C。
(2022秋·江苏宿迁·七年级统考期中)读“东非大裂谷图”,运用板块构造学说的观点,完成7-9小题。
7.形成东非大裂谷的原因是( )
A.这里地震频繁造成的B.这里火山活动剧烈造成的
C.地壳板块张裂运动造成的D.地壳板块相碰运动形成的
8.东非大裂谷的形成跟下列哪两个板块有关( )
A.亚欧板块与非洲板块B.亚欧板块与印度洋板块
C.印度洋板块与非洲板块D.太平洋板块与美洲板块
9.东非大裂谷未来的发展趋势是( )
A.几千万年后,可能会成为山脉B.几千万年后,可能会形成盆地
C.几千万年后,可能会形成海洋D.几千万年后,不会有什么变化
【答案】7.C 8.C 9.C
【解析】7.板块运动学说认为,各板块处于不断的运动之中。一般来说,板块的内部比较稳定,板块与板块交界的地带,有的张裂拉伸,有的碰撞挤压,地壳比较活跃。读图可知,东非大裂谷是由于板块的张裂拉伸形成的,故C正确,ABD错误,故选C。
8.由东非大裂谷所处的位置及板块运动的方向判定,东非大裂谷是由于非洲板块与印度洋板块张裂拉伸形成的,故C正确,ABD错误,故选C。
9.东非大裂谷处于板块的张裂处,东非大裂谷未来的发展趋势是其面积越来越大,几千万年后,会形成海洋,故C正确,ABD错误,故选C。
(2022秋·陕西西安·八年级校考期中)读漫画“原来我们曾是一家人啊”,完成下面10-12小题。
10.图中示意的两个大洲分别是( )
A.亚洲、欧洲B.北美洲、南美洲C.南美洲、非洲D.大洋洲、北美洲
11.漫画反映了( )
A.大陆漂移说B.天圆地方说C.大陆静止说D.太阳中心说
12.下列不能作为上题学说证据的是( )
A.大陆轮廓吻合B.古老地层相似C.古生物物种相似D.气候类型相似
【答案】10.C 11.A 12.D
【解析】10.全世界共有七大洲,按面积由大到小排列分别为:亚洲、非洲、北美洲、南美洲、南极洲、欧洲和大洋洲。根据轮廓分析,图中两个大洲分别是南美洲和非洲。排除ABD,故选C。
11.读图可得,魏格纳据此推测提出了大陆漂移假说,所以该漫画反映的是大陆漂移假说。排除BCD,故选A。
12.南美洲东部与非洲大陆西部陆地轮廓吻合,中间被大西洋分隔开来。魏格纳对这一问题进行认真研究提出了大陆漂移假说,该学说的证据除大陆轮廓吻合外,还有古老地层顺序大致相同,古生物化石相似等,气候类型相似与大陆漂移无关。排除ABC,故选D。
(2022秋·陕西西安·八年级校考期中)下图示意某同学的课堂地理演示活动。读图,完成13-14小题。
13.该同学演示的是( )
A.板块挤压B.板块张裂C.大陆漂移D.海陆分布
14.下列地形区的成因,可以用该演示活动解释的是( )
A.科迪勒拉山系B.亚马孙平原C.东非大裂谷D.刚果盆地
【答案】13.A 14.A
【解析】13.由图可知,该同学演示的是板块受到挤压会出现隆起的现象,属于地壳运动的一种情况,A正确,BCD错误。故选A。
14.由上题可知,该同学演示的是地球上板块受到挤压出现隆起的现象,以下四个现象中,可以解释科迪勒拉山系(位于板块的消亡边界附近,由于板块碰撞挤压而隆起)的形成原因,A正确;东非大裂谷是由于板块的张裂形成的,亚马孙平原是河流的冲积形成的,刚果盆地形成于断裂下陷作用,BCD错误。选A。
(2022秋·广东云浮·七年级校联考期中)2023年2月6日,土耳其发生两次7.8级地震,多地建筑被夷为平地,震感遍及亚欧非。读世界局部板块分布示意图,完成下面15-16小题。
15.此次土耳其地震发生的原因是( )
①位于板块交界地带 ②位于环太平洋火山地震带
③位于地中海—喜马拉雅火山地震带 ④位于多个板块内部
A.①②B.①③C.②④D.③④
16.土耳其地处亚欧两大洲,位于土耳其境内的大洲分界线是( )
A.苏伊士运河B.马六甲海峡C.白令海峡D.土耳其海峡
【答案】15.B 16.D
【解析】15.读图可知,土耳其位于亚欧板块、非洲板块和印度洋板块交界处,在地中海—喜马拉雅火山地震带上,地壳活跃,多发地震,①③正确,②④错误,故选B。
16.读图可知,土耳其地处亚欧两大洲,位于土耳其境内的大洲分界线是土耳其海峡,该海峡沟通了黑海和地中海,D正确,ABC错误。故选D。
(2022秋·江西宜春·七年级统考期中)2022年1月15日,汤加王国火山大规模喷发,引发海啸等自然灾害。读“世界板块和汤加海域位置示意图”,完成下面17-19小题。
17.汤加海域所属的大洲是( )
A.南极洲B.南美洲C.北美洲D.大洋洲
18.引起汤加火山喷发的主要原因是( )
A.亚欧板块与太平洋板块碰撞挤压B.太平洋板块与美洲板块碰撞挤压
C.亚欧板块与印度洋板块碰撞挤压D.印度洋板块与太平洋板块碰撞挤压
19.汤加火山大规模喷发后,对汤加王国产生的影响不包括( )
A.引发巨大海啸B.引发雾霾天气C.国土面积变大D.造成财产损失
【答案】17.D 18.D 19.C
【解析】17.汤加位于太平洋中且靠近大洋洲,所以汤加所属的大洲是大洋洲,故选D。
18.汤加位于太平洋板块和印度洋板块的交界处,两大板块在不断的碰撞挤压,所以多火山和地震,故选D。
19.火山喷发以后一些火山碎屑流的密度低于水,会产生覆盖海洋表面的灰烬和浮石层,而另一些则比海水密度大,可以置换大量海水,从而产生海啸,故A项正确;火山喷发以后在空气中会出现大量的灰尘,从而引发雾霾天气,故B项正确;火山喷发会带来大量的火山灰,使得土壤变得肥沃,但是并不会使国土面积变大,故C项错误;火山爆发喷出的大量火山灰和暴雨结合会形成泥石流,能冲毁道路、桥梁,淹没附近的乡村和城市,使得无数人无家可归,造成巨大的财产损失,故D项正确;故选C。
(2022秋·北京大兴·八年级统考期中)1912年德国地球物理学家魏格纳提出“大陆漂移学说”。图为“不同时期世界海陆分布示意图”。读图,完成下面20-22小题。
20.图中表示现代大陆分布状况的是( )
A.①B.②C.③D.④
21.通过不同时期海陆分布变化的状况可以说明地球表面( )
A.有连续而广阔的海洋B.海洋面积大于陆地面积
C.陆地被海洋分割、包围D.海洋和陆地不断的运动和变化
22.下列叙述中,可以作为大陆漂移学说证据的是( )
A.我国东海海域发现河道的遗迹 B.地球表层自古以来是完整一块
C.南美洲东部和非洲西部古老地层顺序大致相同 D.在许多高大的山脉岩层中发现海洋生物的化石
【答案】20.B 21.D 22.C
【解析】20.大陆漂移说认为,地球上所有大陆在中生代以前曾经是统一的巨大陆块,称之为泛大陆或联合古陆,中生代开始分裂并漂移,逐渐达到现在的位置,所以③图所示最早,②图所示最晚,正确排序是③①④②,因此,图中表示现代大陆分布状况的是②,B正确,ACD错误,故选B。
21.地球上有彼此相连的四个大洋,陆地被海洋隔开,海洋面积大于陆地面积,陆地被海洋分割、包围 属于海陆分布的特点,与海陆分布变化关系不大,ABC错误;通过不同时期海陆分布变化的状况可以说明地球表面海洋和陆地不断的运动和变化,D正确。故选D。
22.我国东海海域发现河道的遗迹,能够证明海陆变迁,A错误;地球表层自古以来是完整一块 ,不能证明大陆漂移学说,B错误;大西洋两岸北美洲、非洲、欧洲在地层、岩石、构造上有很大的相似性,说明大西洋两岸原先为同一块大陆,后来由于地壳运动而分离,C正确;在许多高大的山脉岩层中发现海洋生物的化石,能够证明海陆变迁,不能证明大陆漂移学说,D错误。故选C。
(2022秋·江苏镇江·七年级统考期中)2022年09月17日21时41分,在我国台湾台东县(北纬23.05度,东经121.21度)发生了一次6.5级地震,震源深度10千米。不论是震级还是震源深度,都让这次地震产生了比较大的威力。图为“六大板块分布示意图”,结合图文材料完成下面23-25小题。
23.A点所示为台湾省,分析台湾省多地震灾害的原因是( )
A.地处印度洋板块与太平洋板块的交界处B.地处亚欧板块与太平洋板块的交界处
C.地处美洲板块与太平洋板块的交界处 D.地处美洲板块与非洲板块的交界处
24.图中B所示喜马拉雅山脉是由哪两个板块碰撞形成的( )
A.亚欧板块、印度洋板块B.亚欧板块、太平洋板块
C.印度板块、非洲板块D.亚欧板块、非洲板块
25.阿拉伯半岛、大洋洲所在的板块为( )
A.亚欧板块B.太平洋板块C.印度洋板块D.南极洲板块
【答案】23.B 24.A 25.C
【解析】23.结合板块构造示意图可知,我国台湾省位于太平洋板块与亚欧板块的交界地带,地壳运动活跃,多火山地震,B正确,ACD错误,故选B。
24.喜马拉雅山是因位于亚欧板块与印度洋板块的挤压碰撞处而形成的,山脉还在不断升高,A正确,BCD错误,故选A。
25.由六大板块示意图可看出,阿拉伯半岛、大洋洲位于印度洋板块,C正确,ABD错误,故选C。
(2022春·湖南株洲·八年级统考期中)尼罗河全长6600多千米,在非洲东北部的埃及注入地中海。尼罗河沿岸和三角洲地势低平,也是重要的水稻种植区。读“尼罗河位置图”,回答下面26-27小题。
26.对图示区域地理信息描述正确的是( )
A.尼罗河是世界上含沙量最大的河流
B.地中海的面积正在逐渐扩大
C.埃及居民主要属于白色人种
D.全部位于热带
27.尼罗河沿岸和三角洲种植水稻的有利条件是
①地形平坦 ②土壤肥沃 ③雨热同期 ④灌溉便利( )
①②③B.②③④C.①③④D.①②④
【答案】26.C 27.D
【解析】26.尼罗河是世界上最长的河流,世界上含沙值最大的河流是黄河,A错误;地中海位于非洲板块和亚欧板块的碰撞挤压处,因此其面积在不断缩小,B错误;埃及位于北非,以白色种人为主,C正确;热带的纬度范围是23.5°N-23.5°S,图示区域主要位于0°-30°之间,大部分位于热带,D错误。故选C。
27.由材料可知,尼罗河沿岸和三角洲地势低平,地形平坦,尼罗河每年定期泛滥,洪水过后留下一层厚厚的土壤,土壤肥沃,尼罗河沿岸地处沙漠地带,水源短缺,尼罗河为农业生产提供灌溉水源,灌溉便利,①②④符合题意;尼罗河沿岸位于沙漠地带,降水少,三角洲位于地中海气候区,夏季炎热干燥,雨热不同期,③不符合题意;综上,D正确,ABC错误。故选D。
(2022秋·湖南益阳·七年级校联考期中)图示意“大陆漂移假说”中的“泛大陆”分布(局部),图中两条纬线是据澳大利亚大陆现在的位置添加上去的。舌羊齿是早已灭绝的蕨类植物,在温而偏凉环境下生长。据此完成下面28-29小题。
28.图示信息中,支持“大陆漂移假说”的有( )
①海洋包围陆地 ②大陆轮廓嵌合
③生物种类相同 ④古老地层连续
A.①②③B.①②④C.①③④D.②③④
29.与图示澳大利亚大陆的位置相比,能确定现在的澳大利亚大陆位置( )
A.往高纬移动了B.往北移动了
C.往低纬移动了D.往南移动了
【答案】28.D 29.C
【解析】28.结合所学知识,大陆漂移假说是解释大陆和海洋的分布以及大陆之间存在的构造、地质和物理相似性的假说,图中支持“大陆漂移假说”的有大陆轮廓嵌合、生物种类相同和古老地层连续,②③④正确;海洋包围陆地不能做为大陆漂移假说的支撑,①错误。故选D。
29.由图可知,图示的澳大利亚大陆主要位于南半球的高纬度地区,离南极洲十分近,而现在的澳大利亚大陆主要位于中低纬度地区,所以能确定现在的澳大利亚大陆位置往低纬移动了。A、B、D错误,C正确。故选C。
30.(2022秋·黑龙江佳木斯·八年级佳木斯市第五中学校考期中)德国科学家( )提出了大陆漂移学说
A.麦哲伦 B.魏格纳
C.哥伦布 D.徐霞客
【答案】30.B
【解析】30. 德国科学家魏格纳在偶然翻阅世界地图时发现:大西洋的两岸非洲的西海岸遥对南美洲的东海岸,轮廓非常相似,这边大陆的凸出部分正好能和另一边大陆的凹进部分凑合起来,他坚信这不是巧合,便顺着这条思路研究下去,后来提出了大陆漂移假说。麦哲伦环球航行证明地球是圆的,排除A;哥伦布发现了新大陆,排除C;徐霞客是世界上科学考察石灰岩地貌的先驱,排除D。故选B。
专题03 中国的自然环境(高频选择题50题)-【好题汇编】备战2023-2024学年八年级地理上学期期中真题分类汇编(人教版)(解析版): 这是一份专题03 中国的自然环境(高频选择题50题)-【好题汇编】备战2023-2024学年八年级地理上学期期中真题分类汇编(人教版)(解析版),共18页。试卷主要包含了图中数字代表的地形区,正确的是,关于④地形区的说法,正确的是,该景观最可能出现在,下列说法正确的是,读图判断,正确的是,④山脉东西两侧的地形区分别是等内容,欢迎下载使用。
专题01 地球和地图(高频选择题50题)-【好题汇编】备战2023-2024学年七年级地理上学期期中真题分类汇编(人教版)(原卷版): 这是一份专题01 地球和地图(高频选择题50题)-【好题汇编】备战2023-2024学年七年级地理上学期期中真题分类汇编(人教版)(原卷版),共10页。试卷主要包含了图中E点所在的赤道实际长度是,图中虚线ab代表的地理事物是,图中虚线穿过乒乓球的点b,叫做,图中甲点位于,图中关于甲点经纬度位置的是等内容,欢迎下载使用。
专题02 地球和地图(高频非选择题30题)-【好题汇编】备战2023-2024学年七年级地理上学期期中真题分类汇编(人教版)(原卷版): 这是一份专题02 地球和地图(高频非选择题30题)-【好题汇编】备战2023-2024学年七年级地理上学期期中真题分类汇编(人教版)(原卷版),共20页。试卷主要包含了回答问题,读经纬网图,填空,读下面经纬网图,完成下列问题,读图完成下列问题,读下图,完成下列练习等内容,欢迎下载使用。

