


所属成套资源:2024浙江省强基联盟高一上学期12月月考试题-及答案(九科)
2024浙江省强基联盟高一上学期12月月考试题生物含解析
展开
这是一份2024浙江省强基联盟高一上学期12月月考试题生物含解析,共33页。试卷主要包含了选择题,三阶段等内容,欢迎下载使用。
一、选择题(本大题共25小题,每小题2分,共50分。每小题列出的四个备选项中只有一个是符合题目要求的,不选、多选、错选均不得分)
1. 维生素D合成障碍会影响某种无机盐的吸收,进而导致人体身材矮小、骨骼弯曲。这种无机盐是( )
A. I-B. Ca2+C. Na+D. Fe2+
2. “水波蛋”是一种较普遍的家常菜,烹制过程中鸡蛋含有的大量蛋白质在高温下变性凝固。造成鸡蛋蛋白质凝固的主要原因是( )
A. 氨基酸被分解
B. 肽键发生断裂
C. 氨基酸连接方式被改变
D. 多肽的空间折叠被破坏
3. 篮球是一项广受欢迎的运动,运动过程中需要消耗大量能量。下列说法正确的是( )
A. 消耗的能量可由葡萄糖直接提供
B 运动过程中ATP含量明显增加
C. 运动过程中产生ATP的速率加快
D. ATP脱去两个磷酸基团提供能量
4. 1克油脂在体内完全氧化产生约39kJ的能量,而1g糖类却只产生约17kJ。下列叙述正确的是( )
A. 油脂的密度高于糖类,所以含能量更多
B. 油脂中的氧原子比例多于糖类,所以含能量更多
C. 因含能多且不亲水,油脂比糖类更适合作为贮能物质
D. 人体将食物中吸收的糖类转化成油脂,体重会增加
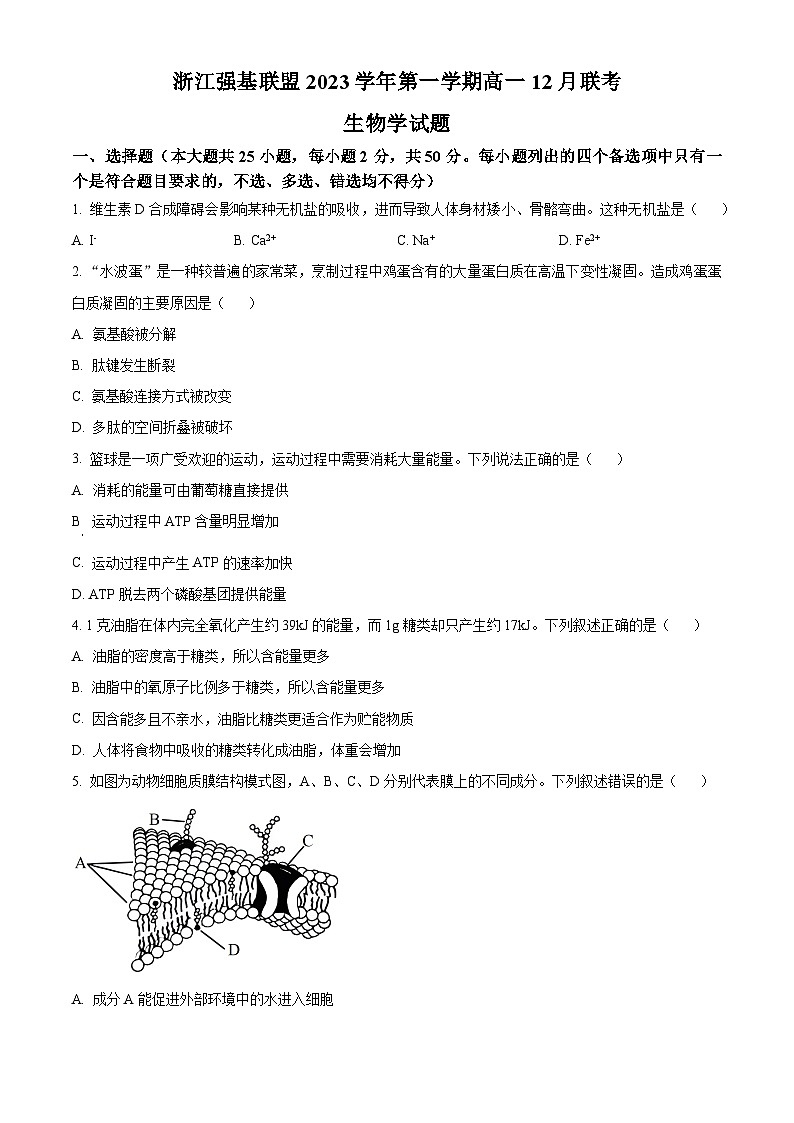
5. 如图为动物细胞质膜结构模式图,A、B、C、D分别代表膜上的不同成分。下列叙述错误的是( )
A. 成分A能促进外部环境中的水进入细胞
B. 成分B能用于细胞间互相识别
C. 成分C能帮助极性分子和离子进入细胞
D. 成分D是胆固醇,可以调节膜的流动性
6. 餐饮店烹饪牛肉时经常会加入嫩肉粉,其主要成分是木瓜蛋白酶,可催化组织中的有机物水解,使牛肉肉质更加鲜嫩。下列关于嫩肉粉的叙述正确的是( )
A. 嫩肉粉的主要成分能提供反应所需的能量
B. 使用嫩肉粉不会降低牛肉的营养价值
C. 应在大火烹饪时加入嫩肉粉
D. 若在制作果汁时加入嫩肉粉可提高出汁率
7. 为检测菜豆种子中的营养成分,某同学进行系列实验如下表。
下列相关叙述正确是( )
A. 实验1中染色后的子叶切片要用蒸馏水反复冲洗
B. 实验2中应将双缩脲试剂混匀后加入菜豆匀浆中
C. 实验3中用滴管向匀浆上清液加入数滴KI-I2试剂
D. 实验4中加入试剂后应将匀浆上清液37℃水浴处理
8. 溶酶体是一种细胞内的小型细胞器,内含多种酸性水解酶。下列叙述正确的是( )
A. 溶酶体的酶原来存在于高尔基体中
B. 溶酶体中含有催化糖类等有机物氧化分解的酶
C. 溶酶体是由脂双层构成的内、外两层膜包被的小泡
D. 正常生理状态下,溶酶体不参与自身细胞结构的降解
9. 一些植物细胞中没有溶酶体,其水解生物大分子的酶主要分布的部位是( )
A. 细胞溶胶B. 液泡C. 内质网D. 叶绿体
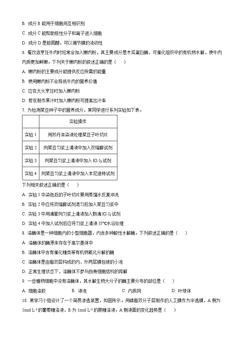
10. 某学习小组设计了一个简易渗透装置,如图所示。用磷脂双分子层制作的人工膜作为半透膜,A侧为1ml·L-1的葡萄糖溶液,B为1ml·L-1的蔗糖溶液。A侧液面的变化趋势是( )
A. 升高B. 降低
C. 先升高后降低D. 不变
11. 伞藻是一种单细胞藻类。将伞藻的“帽”和“柄”依次切除,并将“柄”移植到另一种假根上,一段时间后再生的“帽”形状如图。根据实验结果,下列分析正确的是( )
A. 两种伞藻形态差异的根本原因是蛋白质种类不同
B. 切下的“帽”可在适宜营养条件下长时间存活
C. “柄”中一定不存在遗传物质,不能决定“帽”形状
D. 本实验无法直接证明细胞核控制了伞藻“帽”的形状
12. 影响酶作用的因素有很多,选择合适的材料和检测指标是探究不同因素对酶催化功能的影响的前提。下列相关叙述正确的是( )
A. 选择过氧化氢酶用于探究温度对酶活性的影响
B. 选择本尼迪特试剂用于探究温度对酶活性影响
C. 选择胃蛋白酶用于探究pH对酶活性的影响
D. 选择反应结束时产物的量用于探究环境因素对酶活性的影响
13. 在进行“观察叶绿体”的活动中,先将黑藻放在光照、温度等适宜条件下预处理培养,然后进行观察。图为实验现象模式图。下列叙述正确的是( )
A. 预处理可减少黑藻细胞中叶绿体的数量,便于观察
B. 应选用黑藻的成熟叶片观察,叶绿体的含量较多
C. 在高倍镜下可看到,黑藻具有双层膜结构的叶绿体
D. 图中叶绿体实际位置在液泡左侧,细胞质实际流动方向为逆时针
14. 某学习小组在圆形滤纸片圆心处滴加适量色素滤液,进行光合色素的分离,层析后出现2个同心圆,如图所示。导致图示现象出现的原因最可能是( )
A. 提取色素的材料不合适
B. 研磨时未加入碳酸钙
C. 研磨前未将叶片烘干
D 层析时加入过多层析液
15. 将紫色洋葱鳞片叶外表皮撕下放入一定浓度的KNO3溶液,细胞会发生质壁分离并自动复原。下列细胞结构中与该过程无关的是( )
A. 内质网B. 线粒体C. 液泡D. 细胞膜
阅读下列材料,回答下列小题
2023年,科学家在海洋中发现一种名为Sul furimnas pluma(简称SP)的单细胞微生物。利用电镜观察发现,SP体积比变形虫小得多,其遗传物质聚集在一起但未被膜包被。它既能利用海底的氢气作为电子供体,将二氧化碳还原为有机物,也能直接吸收利用环境中的有机物。因SP不能忍受高含氧量的环境,所以通常分布在深海火山附近。
16. SP细胞膜内可能具有的结构是( )
A. 线粒体B. 核糖体C. 内质网D. 细胞壁
17. 下列关于SP细胞代谢的推测,最合理的是( )
A. SP能进行光合作用,将无机物合成有机物
B. SP与外界环境进行物质交换的效率比变形虫高
C. SP既能进行需氧呼吸也能进行厌氧呼吸
D. SP不能通过细胞增殖实现后代繁殖
18. 线粒体结构模式如图所示。下列叙述正确的是( )
A. 葡萄糖能穿过结构1、2参与细胞呼吸
B. 结构2增大了糖酵解的膜面积
C. 缺氧时,3比2产生更多的ATP分子
D. 结构2、3均可能生成水
19. 将细胞呼吸相关原理运用于生活中,可指导人们进行健康生活或科学生产。下列说法错误的是( )
A. 慢跑等有氧运动可减少乳酸堆积
B. 合理灌溉可减少植物根部酒精毒害
C. 低温、低氧、适宜湿度保存可延长水果保鲜时间
D. 使用透气性强的创可贴防止表皮细胞缺氧死亡
20. 2022年,我国科学家提取菠菜中的类囊体,跨物种注射到衰退的动物细胞中,成功逆转细胞代谢状态。下列关于含有类囊体的动物细胞说法错误的是( )
A. 能利用细胞本身产生的O2
B. 能利用CO2合成有机物
C. 能吸收、传递和转化光能
D. 相比衰退细胞能产生更多ATP用于代谢
21. 如图表示某些大分子物质进出细胞的过程。下列说法错误的是( )
A. a、b过程均消耗ATP
B. 通过a过程进入细胞的大分子可能是有害物质
C. a、b过程均不依赖膜蛋白
D. 通过b过程出细胞的大分子可能具有催化功能
22. 大肠杆菌是一种兼性厌氧型微生物,在无氧和有氧条件下都能发生细胞呼吸。下列说法错误的是( )
A. 有氧条件下,丙酮酸进入大肠杆菌的线粒体进行第二、三阶段
B. 无氧条件下,大肠杆菌产生的[H]在细胞溶胶中消耗
C. 大肠杆菌在有氧呼吸和无氧呼吸过程中的酶不完全相同
D. 有氧呼吸和无氧呼吸过程中都会产生热量
23. 酵母细胞的细胞周期与标准细胞周期相同,但在有丝分裂过程中核膜不发生解聚,染色体在细胞核中发生均分,且处于不同分裂时期的细胞体积与质量存在显著差异。下列叙述正确的是( )
A. 处于间期的细胞,细胞核中合成大量蛋白质
B. 处于前期的细胞,其纺锤体在细胞核中形成
C. 处于中期的细胞,体积通常小于间期的细胞
D. 处于后期的细胞,着丝粒分裂使核DNA加倍
24. 动物细胞有丝分裂过程中,细胞中的染色质(体)反复转变过程如图所示。下列叙述错误的是( )
A. 甲过程发生了DNA复制和蛋白质合成
B. 乙过程中着丝粒分裂需纺锤丝的牵引作用
C. 一个细胞周期中,先发生甲再发生乙过程
D. 甲、乙过程反复,有利于维持亲子代细胞遗传物质稳定
25. 为研究光照强度对植物光合作用强度的影响,某学习小组设计实验装置如图甲所示(密闭小室内的CO2充足,光照不影响温度变化)。将实验装置放置于室温一段时间后,测量小室中的气体释放量,改变光源距离,重复实验,得到实验结果如图乙所示。
下列叙述正确的是( )
A. 光源距离为b和d时,植物的光合速率相等
B. 光源距离位于cd之间时,植物叶肉细胞的光合速率小于呼吸速率
C. 光源距离小于c和大于c时释放的气体不同
D. 光源距离为a时,限制光合速率的因素为光照强度
二、非选择题(本大题共5小题,共50分。)
26. 下图为某动物细胞结构示意图,其中1—8代表细胞不同结构。回答下列问题:
(1)若该细胞为唾液腺上皮细胞,在结构[ ]________中合成的淀粉酶,经加工后由[ ]________分泌到细胞外。若该细胞为骨骼肌细胞,与皮肤细胞相比,最明显的区别是骨骼肌细胞内细胞核数量通常具有_________个,[ ]_________数量也较多。
(2)结构[ ]_________中能合成各类膜结构所需的磷脂。这些磷脂转运至其他膜的转运主要有两种方式:一是以出芽方式,经_________转运至高尔基体、溶酶体和质膜上;二是凭借一种水溶性的载体蛋白在膜间转移磷脂,转移到线粒体或过氧化物酶体上。两种转运方式均体现了膜成分具有_________特点。
(3)细胞有丝分裂前期纺锤体的形成与结构[ ]________有关,分裂过程中线粒体运动及胞质分裂等过程均与细胞中________直接有关。
(4)与图示动物细胞相比,高等植物根尖分生细胞在结构上的主要差异是_________。
27. 图甲是物质A通过细胞膜进入细胞的示意图,图乙表示最适温度下,物质A在细胞内的浓度变化。回答下列问题:
(1)物质A进入细胞方式是_______,除图示条件外,该过程还需要提供_______。
(2)物质B的化学本质是__________,其发挥作用时_______,与物质A结合,使物质A进入细胞。
(3)图示过程中,物质A运输的方向是_______(用I和Ⅱ表示),判断依据是_______。
(4)Q点时细胞内物质A浓度不再增加,与物质B的数量_________(填“有关”或“无关”)。若升高实验温度,到达Q的时间_______。
28. 番茄是日常生活中常见的一种蔬菜,其中的营养价值较高。研究者分别在CK条件(适宜温度和适宜光照)和HH条件(亚高温高光)下培养番茄,5天后的测得番茄植株相关指标数据如下表:
注:Rubisc是催化CO2与五碳糖结合的酶。
回答下列问题:
(1)光照强度是本实验的_________量。光强度直接影响光合作用的光反应,影响产物_______合成,进而影响暗反应中________,从而改变光合速率。
(2)不同光照强度下,植物的叶绿素含量通常会发生改变。若要测定CK条件和HH条件下,叶绿素含量的变化,可用________作为提取液并加入其他物质研磨得到色素提取液,然后测定其对_________光的吸收率计算叶绿素的含量。
(3)由表可知,HH条件下的气孔导度相较CK条件明显减小,推测可能是为了_______。根据表格分析,气孔导度__________(填“是”或“不是”)HH条件下光合作用的限制因素,判断依据是_______。
(4)据表分析,HH条件下番茄净光合速率下降的原因_______。此条件下的短时间内光反应产物在叶绿体中的含量_________(选填“增加”“减少”或“不变”)。
29. 植物根尖是“制作并观察细胞有丝分裂的临时装片”实验的常用材料。回答下列问题;
(1)为尽可能观察到不同时期细胞,应选取_______比值较大的根尖材料并在细胞分裂旺盛的时间段进行实验。实验用的根尖需先用稀盐酸进行处理,其作用包括________(A.破坏胞间层,使细胞粘着性下降;B.杀死细胞,有利于染液进入;C.调节pH,防止蛋白质变性;D.中和碱性染料,有利于染色体着色)。将处理后的根尖置于________(填“清水”或“50%乙醇”)中进行漂洗,再进行染色。制片时,________有利于根尖细胞的分散。
(2)下图甲为某次实验显微镜下观察到的一个视野,M、N、K是三个处于不同分裂时期的细胞,它们分别代表处于______________期、_____________期、_____________期的细胞,若要统计该植物细胞染色体数目,最好选择处于_______________期的细胞。
(3)请在上图中画出一个细胞周期中,细胞内染色体/核DNA比值变化曲线_____。
30. 胰脂肪酶是肠道内脂肪水解过程中的关键酶,板栗壳黄酮可调节胰脂肪酶活性进而影响人体对脂肪的吸收。为探究板栗壳黄酮对胰脂肪酶活性的影响机制,科研人员进行了以下实验:
材料与用具:试管,一系列不同浓度的脂肪溶液,胰脂肪酶溶液,板栗壳黄酮溶液,甘油检测试剂盒等
(要求与说明:甘油检测试剂盒具体操作不做要求)
(1)完善实验思路
①取试管若干,随机均分成甲、乙两组,每组试管中分别加入____________;
②甲组加入_____________,作为对照;乙组加入_________________;
③在____________条件下反应一段时间后,____________;
④统计分析所得实验数据。
(2)分析与讨论
①胰脂肪酶能将脂肪分解成________,因此本实验中酶促反应速率可用____________表示。
②科研人员得到实验结果如图1所示,据图分析,板栗壳黄酮对胰脂肪酶活性具有____________作用。图2中的B和C为板栗壳黄酮对胰脂肪酶作用的两种推测的机理模式图。结合图1曲线分析,板栗壳黄酮的作用机理应为_______(选填“B”或“C”)。
浙江强基联盟2023学年第一学期高一12月联考
生物学试题
一、选择题(本大题共25小题,每小题2分,共50分。每小题列出的四个备选项中只有一个是符合题目要求的,不选、多选、错选均不得分)
1. 维生素D合成障碍会影响某种无机盐的吸收,进而导致人体身材矮小、骨骼弯曲。这种无机盐是( )
A. I-B. Ca2+C. Na+D. Fe2+
【答案】B
【解析】
【分析】无机盐主要以离子的形式存在,其生理作用有:(1)细胞中某些复杂化合物的重要组成成分,如Mg2+是叶绿素的必要成分。(2)维持细胞的生命活动,如Ca2+可调节肌肉收缩和血液凝固,血钙过高会造成肌无力,血钙过低会引起抽搐。(3)维持细胞的酸碱平衡和细胞的形态。
【详解】维生素D是脂质的一种,能够促进人体肠道对钙和磷的吸收,其中该立足不足会导致人体身材矮小、骨骼弯曲,B符合题意。
故选B。
2. “水波蛋”是一种较普遍的家常菜,烹制过程中鸡蛋含有的大量蛋白质在高温下变性凝固。造成鸡蛋蛋白质凝固的主要原因是( )
A. 氨基酸被分解
B. 肽键发生断裂
C. 氨基酸连接方式被改变
D. 多肽的空间折叠被破坏
【答案】D
【解析】
【分析】蛋白质的变性:受热、酸碱、重金属盐、某些有机物(乙醇、甲醛等)、紫外线等作用时蛋白质可发生变性,失去其生理活性。
【详解】ABC、高温不会使氨基酸分解,氨基酸连接的方式是经过脱水缩合形成肽键,而高温不会破坏肽键,也没有改变氨基酸的连接方式,ABC错误;
D、蛋白质凝固是由于在高温下进行烹饪,而高温可使蛋白质变性失活,导致多肽的空间折叠被破坏,D正确。
故选D。
3. 篮球是一项广受欢迎的运动,运动过程中需要消耗大量能量。下列说法正确的是( )
A. 消耗的能量可由葡萄糖直接提供
B. 运动过程中ATP含量明显增加
C. 运动过程中产生ATP的速率加快
D. ATP脱去两个磷酸基团提供能量
【答案】C
【解析】
【分析】ATP又叫腺苷三磷酸,其结构式是:A-P~P~P;A-表示腺苷、T-表示三个、P-表示磷酸基团。“~”表示特殊的化学键。ATP是一种含有特殊的化学键的有机化合物,它的大量化学能就储存在特殊的化学键中。ATP水解释放能量断裂的是末端的那个特殊的化学键。ATP是生命活动能量的直接来源,但本身在体内含量并不高。ATP来源于光合作用和呼吸作用,场所是细胞质基质、叶绿体和线粒体。
【详解】A、ATP是直接的能源物质,细胞内绝大多数需要能量的生命活动都是由ATP直接提供的,A错误;
BC、ATP在细胞内含量很少,同时保持相对稳定,所需要的大量的ATP依靠ATP与ADP的快速转化来提供,B错误、C正确;
D、ATP脱去一个磷酸基团生成ADP的过程提供能量,D错误。
故选C。
4. 1克油脂在体内完全氧化产生约39kJ的能量,而1g糖类却只产生约17kJ。下列叙述正确的是( )
A. 油脂密度高于糖类,所以含能量更多
B. 油脂中的氧原子比例多于糖类,所以含能量更多
C. 因含能多且不亲水,油脂比糖类更适合作为贮能物质
D. 人体将食物中吸收的糖类转化成油脂,体重会增加
【答案】D
【解析】
【分析】油脂(脂肪)是由三分子脂肪酸与一分子甘油发生反应而形成的,作用:①细胞内良好的储能物质;②保温、缓冲和减压作用。
【详解】AB、相对而言,油脂的密度较小,由于油脂(脂肪)中氧原子比例低于糖类,而C和H比例高于糖类,所以含能量更多,AB错误;
C、油脂(脂肪)疏水,而糖类亲水,前者在细胞中所占体积小,在相同情况下能够储存更多的能量,故更适合作为储能物质,C错误;
D、当糖类摄入过多时,人体将食物中吸收的糖类转化成油脂,体重会增加,D正确。
故选D。
5. 如图为动物细胞质膜结构模式图,A、B、C、D分别代表膜上的不同成分。下列叙述错误的是( )
A. 成分A能促进外部环境中的水进入细胞
B. 成分B能用于细胞间互相识别
C. 成分C能帮助极性分子和离子进入细胞
D. 成分D是胆固醇,可以调节膜的流动性
【答案】A
【解析】
【分析】图为动物细胞质膜结构模式图,其中A为磷脂,B为糖链,C为通道蛋白,D为胆固醇。
【详解】A、成分A为磷脂,属于脂质,为非极性物质,会阻碍外部环境中的水进入细胞,A错误;
B、成分B为糖蛋白上的糖链,能用于细胞间互相识别,B正确;
C、成分C为通道蛋白包括水通道蛋白和离子通道蛋白,极性分子溶于水,通道蛋白能帮助极性分子和离子进入细胞,C正确;
D、成分D是胆固醇,可以调节膜的流动性,在温度较高时,胆固醇可以降低膜的流动性。在温度较低时,又可以提高膜的流动性,D正确。
故选A。
6. 餐饮店烹饪牛肉时经常会加入嫩肉粉,其主要成分是木瓜蛋白酶,可催化组织中的有机物水解,使牛肉肉质更加鲜嫩。下列关于嫩肉粉的叙述正确的是( )
A. 嫩肉粉的主要成分能提供反应所需的能量
B. 使用嫩肉粉不会降低牛肉的营养价值
C. 应在大火烹饪时加入嫩肉粉
D. 若在制作果汁时加入嫩肉粉可提高出汁率
【答案】B
【解析】
【分析】酶是由生物活细胞产生的、对作用底物具有高度特异性和高度催化效能的蛋白质或者核糖核酸(RNA)。酶所催化的化学反应一般是在比较温和的条件下进行的,酶促反应需要最适的温度和最适的pH值条件。温度过高或过低,pH值过高或过低都会影响酶的活性,高温、过酸和过碱的条件会使酶永久失活。
【详解】A、嫩肉粉的主要成分是蛋白酶,作用是降低化学反应的活化能,A错误;
B、蛋白质的营养价值指的是氨基酸的种类,使用嫩肉粉不会降低牛肉的营养价值,B正确;
C、酶会因为高温而失去活性,大火会导致嫩肉粉失去作用,C错误;
D、在制作果汁时需要使用果胶酶和纤维素酶,破坏细胞壁,提高出汁率,D错误。
故选B。
7. 为检测菜豆种子中的营养成分,某同学进行系列实验如下表。
下列相关叙述正确的是( )
A. 实验1中染色后的子叶切片要用蒸馏水反复冲洗
B. 实验2中应将双缩脲试剂混匀后加入菜豆匀浆中
C. 实验3中用滴管向匀浆上清液加入数滴KI-I2试剂
D. 实验4中加入试剂后应将匀浆上清液37℃水浴处理
【答案】C
【解析】
【分析】生物组织中化合物鉴定:(1) 本尼迪特试剂可用于鉴定还原糖,在水浴加热的条件下,溶液的颜色变化为红黄色沉淀。(2)蛋白质可与双缩脲试剂产生紫色反应。(3)脂肪可用苏丹皿染液鉴定,呈橘黄色。(4)淀粉遇碘液变蓝。
【详解】A、用苏丹Ⅲ染液对菜豆种子进行油脂检测实验时,需要用吸水纸吸走多余染液,用50%酒精洗去浮色后,还要利用吸水纸吸走酒精溶液,A错误;
B、双缩脲试剂的A液和B液应依次加入,B错误;
C、碘-碘化钾溶液是检测淀粉的,若振荡后溶液显蓝色,说明匀浆中含淀粉,C正确;
D、本尼迪特试剂后需进行50°C到60°℃水浴加热,D错误。
故选C。
8. 溶酶体是一种细胞内的小型细胞器,内含多种酸性水解酶。下列叙述正确的是( )
A. 溶酶体酶原来存在于高尔基体中
B. 溶酶体中含有催化糖类等有机物氧化分解的酶
C. 溶酶体是由脂双层构成的内、外两层膜包被的小泡
D. 正常生理状态下,溶酶体不参与自身细胞结构的降解
【答案】A
【解析】
【分析】在动物、真菌和某些植物细胞中,含有一些由单位膜包被的小泡,称为溶酶体,是高尔基体断裂后形成,其中含有60种以上的水解酶,能催化多糖、蛋白质、脂质、DNA和RNA等的降解。
【详解】A、溶酶体是由高尔基体断裂后的囊泡结构形成,其内包裹着多种水解酶,因此溶酶体的酶原来存在于高尔基体中,A正确;
B、有机物氧化分解发生在细胞质基质和线粒体,故催化糖类等有机物氧化分解的酶位于细胞质基质和线粒体中,溶酶体中不含有催化糖类等有机物氧化分解的酶,B错误;
C、溶酶体是由脂双层构成的单层膜包被的小泡,C错误;
D、正常生理状态下,溶酶体也能分解自身衰老、损伤的细胞器,D错误。
故选A。
9. 一些植物细胞中没有溶酶体,其水解生物大分子的酶主要分布的部位是( )
A. 细胞溶胶B. 液泡C. 内质网D. 叶绿体
【答案】B
【解析】
【分析】溶酶体内有多种酸性水解酶,内部的pH在5.5左右,溶酶体能分解衰老、损伤的细胞器,吞噬并杀死侵入细胞的病毒或病菌。
【详解】在一些植物细胞或真菌中,没有溶酶体,液泡行使溶酶体的功能,液泡中含有多种水解酶,B正确。
故选B。
10. 某学习小组设计了一个简易渗透装置,如图所示。用磷脂双分子层制作的人工膜作为半透膜,A侧为1ml·L-1的葡萄糖溶液,B为1ml·L-1的蔗糖溶液。A侧液面的变化趋势是( )
A. 升高B. 降低
C. 先升高后降低D. 不变
【答案】C
【解析】
【分析】渗透作用,即水分子(或其他溶剂分子)透过半透膜,从低浓度溶液向高浓度溶液的扩散。渗透作用发生的条件是具有半透膜和半透膜两侧的溶液具有浓度差。
【详解】若A侧为1ml·L-1的葡萄糖溶液,B为1ml·L-1的蔗糖溶液,若用磷脂双分子层制作的人工膜作为图乙中的半透膜,由葡萄糖属于单糖,而蔗糖属于二糖,则A侧溶质微粒较多,故液面先升高;由于膜上没有蛋白质,葡萄糖和蔗糖都不能通过半透膜,因二者浓度相同,当两侧液面不再变化时A侧液面等于B侧液面,故A侧液面的变化趋势是先升高后降低,最后维持相对稳定。
故选C。
11. 伞藻是一种单细胞藻类。将伞藻的“帽”和“柄”依次切除,并将“柄”移植到另一种假根上,一段时间后再生的“帽”形状如图。根据实验结果,下列分析正确的是( )
A. 两种伞藻形态差异的根本原因是蛋白质种类不同
B. 切下的“帽”可在适宜营养条件下长时间存活
C. “柄”中一定不存在遗传物质,不能决定“帽”形状
D. 本实验无法直接证明细胞核控制了伞藻“帽”的形状
【答案】D
【解析】
【分析】细胞核是细胞遗传和细胞代谢活动的控制中心,遗传物质能经复制后传给子代,同时遗传物质还能将其控制的生物性状特征表现出来,这些遗传物质绝大部分都存在于细胞核中。
【详解】A、两种伞藻形态差异的根本原因是基因种类不同,A错误;
B、切下的“帽”不可以在适宜营养条件下长时间存活,因为缺少细胞核的控制作用,B错误;
C、本实验说明,“帽”形状跟假根有关,但不能说明“柄”中一定不存在遗传物质,C错误;
D、由于假根中含有少量的细胞质,因此本实验无法直接证明细胞核控制了伞藻“帽”的形状,D正确。
故选D。
12. 影响酶作用的因素有很多,选择合适的材料和检测指标是探究不同因素对酶催化功能的影响的前提。下列相关叙述正确的是( )
A. 选择过氧化氢酶用于探究温度对酶活性的影响
B. 选择本尼迪特试剂用于探究温度对酶活性的影响
C. 选择胃蛋白酶用于探究pH对酶活性的影响
D. 选择反应结束时产物的量用于探究环境因素对酶活性的影响
【答案】D
【解析】
【分析】1、温度会影响过氧化氢的分解,过氧化氢和过氧化氢酶不宜作为实验材料来探究温度对酶活性的影响。
2、酶的特性:高效性、专一性、作用条件较温和。
3、影响酶活性的因素:温度、pH、酶的抑制剂等。实验设置的原则是对照原则、单一变量原则和等量性原则。
【详解】A、过氧化氢的分解受温度影响,所以不能用过氧化氢和过氧化氢酶探究温度对酶活性的影响,A错误;
B、选用本尼迪特试剂检测还原糖时需要水浴加热,会改变实验设置的温度,对实验结果造成影响,B错误;
C、在探究pH值对酶活性的影响实验中,需要设置pH为酸性、中性和碱性条件下的实验组,而胃蛋白酶最适pH值为1.3∼ 1.8,在中性和碱性条件下会失活,所以不能选择胃蛋白酶用于探究pH对酶活性的影响,C错误;
D、可以选择反应结束时产物的量用于探究环境因素对酶活性的影响,D正确。
故选D。
13. 在进行“观察叶绿体”的活动中,先将黑藻放在光照、温度等适宜条件下预处理培养,然后进行观察。图为实验现象模式图。下列叙述正确的是( )
A. 预处理可减少黑藻细胞中叶绿体的数量,便于观察
B. 应选用黑藻的成熟叶片观察,叶绿体的含量较多
C. 在高倍镜下可看到,黑藻具有双层膜结构的叶绿体
D. 图中叶绿体实际位置在液泡左侧,细胞质实际流动方向为逆时针
【答案】D
【解析】
【分析】图中可以看出,细胞质环流方向是逆时针的,并且叶绿体在细胞的右方,显微镜下物像的静态位置与物体的静态位置相反,显微镜下物像的运动方向与物体的运动方向相同。
【详解】A、先将黑藻放在光照、温度等适宜条件下预处理培养,预处理可加快细胞质的流动,保持细胞活性,便于观察,A错误;
B、黑藻的成熟叶片中叶绿体的含量较多,不易观察叶绿体的形态,B错误;
C、黑藻双层膜结构的叶绿体属于亚显微结构,需要电子显微镜才能观察到,高倍镜不能观察到,C错误;
D、视野中一叶绿体位于液泡的右侧,细胞质环流方向为逆时针,由于在显微镜视野下看到的是倒立的虚像,上下颠倒,左右相反,也就是旋转180度,因此叶绿体位于液泡左侧,环流方向依然为逆时针,D正确。
故选D。
14. 某学习小组在圆形滤纸片圆心处滴加适量色素滤液,进行光合色素的分离,层析后出现2个同心圆,如图所示。导致图示现象出现的原因最可能是( )
A. 提取色素的材料不合适
B. 研磨时未加入碳酸钙
C. 研磨前未将叶片烘干
D. 层析时加入过多层析液
【答案】A
【解析】
【分析】绿叶中色素的提取和分离实验,提取色素时需要加入无水乙醇(溶解色素)、石英砂(使研磨更充分)和碳酸钙(防止色素被破坏);分离色素时采用纸层析法,原理是色素在层析液中的溶解度不同,随着层析液扩散的速度不同。
【详解】分离色素时采用纸层析法,原理是色素在层析液中的溶解度不同,随着层析液扩散的速度不同,最后的结果是观察到四条色素带,而图中只有两条色素带,据图可知,只有胡萝卜素和叶黄素,缺少叶绿素a和叶绿素b,最可能是因为选取的材料不合适,选的是黄色叶片而非绿色叶片,A符合题意。
故选A。
15. 将紫色洋葱鳞片叶外表皮撕下放入一定浓度的KNO3溶液,细胞会发生质壁分离并自动复原。下列细胞结构中与该过程无关的是( )
A. 内质网B. 线粒体C. 液泡D. 细胞膜
【答案】A
【解析】
【分析】植物细胞的吸水和失水原理和现象:外界溶液浓度>细胞液浓度→细胞失水→质壁分离外界溶液浓度<细胞液浓度→细胞吸水→质壁分离的复原外界溶液浓度=细胞液浓度→细胞形态不变(处于动态平衡)。
【详解】细胞浸泡在一定浓度KNO3溶液中,细胞先失水发生质壁分离,由于细胞能主动吸收钾离子和硝酸根离子,因此细胞液浓度增大,当细胞液浓度大于外界溶液浓度时,细胞吸水发生质壁分离的复原,由于主动运输需要能量,故涉及线粒体,且该过程中原生质层(包括细胞膜、液泡膜以及两者之间的细胞质)与细胞壁分离,因此,与该过程有关的是线粒体、 液泡、 细胞膜,与该过程无关的是内质网,A符合题意。
故选A。
阅读下列材料,回答下列小题
2023年,科学家在海洋中发现一种名为Sul furimnas pluma(简称SP)的单细胞微生物。利用电镜观察发现,SP体积比变形虫小得多,其遗传物质聚集在一起但未被膜包被。它既能利用海底的氢气作为电子供体,将二氧化碳还原为有机物,也能直接吸收利用环境中的有机物。因SP不能忍受高含氧量的环境,所以通常分布在深海火山附近。
16. SP细胞膜内可能具有的结构是( )
A. 线粒体B. 核糖体C. 内质网D. 细胞壁
17. 下列关于SP细胞代谢的推测,最合理的是( )
A. SP能进行光合作用,将无机物合成有机物
B. SP与外界环境进行物质交换的效率比变形虫高
C. SP既能进行需氧呼吸也能进行厌氧呼吸
D. SP不能通过细胞增殖实现后代繁殖
【答案】16. B 17. B
【解析】
【分析】题干分析:据“SP遗传物质聚集在一起但未被膜包被”,说明SP是一种原核生物;据“它既能利用海底的氢气作为电子供体,将二氧化碳还原为有机物,也能直接吸收利用环境中的有机物”,说明SP既是化能自养型、也是异养型生物。
【16题详解】
根据题干“SP体积比变形虫小得多,其遗传物质聚集在一起但未被膜包被”可知,SP是原核生物,故没有线粒体、内质网,细胞膜内可能具有的结构是核糖体,B正确、ACD错误。
故选B。
【17题详解】
A、SP能利用海底的氢气作为电子供体,将二氧化碳还原为有机物,故不能进行光合作用,A错误;
B、SP体积比变形虫小得多,由于体积越小,与外界环境进行物质交换的效率越高,故SP与外界环境进行物质交换的效率比变形虫高,B正确;
C、SP不能忍受高含氧量的环境,SP不能进行厌氧呼吸,C错误;
D、SP是细胞生物,故SP能通过细胞增殖实现后代繁殖,D错误。
故选B。
18. 线粒体结构模式如图所示。下列叙述正确的是( )
A. 葡萄糖能穿过结构1、2参与细胞呼吸
B. 结构2增大了糖酵解的膜面积
C. 缺氧时,3比2产生更多的ATP分子
D. 结构2、3均可能生成水
【答案】D
【解析】
【分析】图示为线粒体的亚显微结构,1是外膜,2是内膜,3是基质。
【详解】A、葡萄糖不能进入线粒体中氧化分解,A错误;
B、糖酵解指的是葡萄糖分解成丙酮酸的过程,发生在细胞质基质,B错误;
C、缺氧时3处的有氧呼吸第二阶段和2处的有氧呼吸第三阶段都不能发生,C错误;
D、结构3可能发生蛋白质的合成过程,氨基酸脱水缩合的过程中可生成水;结构2可发生有氧呼吸第三阶段,也可生成水,D正确。
故选D。
19. 将细胞呼吸相关原理运用于生活中,可指导人们进行健康生活或科学生产。下列说法错误的是( )
A. 慢跑等有氧运动可减少乳酸堆积
B. 合理灌溉可减少植物根部酒精毒害
C. 低温、低氧、适宜湿度保存可延长水果保鲜时间
D. 使用透气性强的创可贴防止表皮细胞缺氧死亡
【答案】D
【解析】
【分析】细胞呼吸原理的应用:
1、用透气纱布或“创可贴”包扎伤口:增加通气量,抑制破伤风杆菌的无氧呼吸。
2、酿酒时:早期通气--促进酵母菌有氧呼吸,利于菌种繁殖,后期密封发酵罐--促进酵母菌无氧呼吸,利于产生酒精。
3、食醋、味精制作:向发酵罐中通入无菌空气,促进醋酸杆菌、谷氨酸棒状杆菌进行有氧呼吸。
4、土壤松土,促进根细胞呼吸作用,有利于主动运输,为矿质元素吸收供应能量。
5、稻田定期排水:促进水稻根细胞有氧呼吸。
6、提倡慢跑:促进肌细胞有氧呼吸,防止无氧呼吸产生乳酸使肌肉酸胀。
【详解】A、慢跑等有氧运动能防止肌细胞进行无氧呼吸产生乳酸,可减少乳酸堆积,A正确;
B、合理灌溉能防止根部细胞进行无氧呼吸产生酒精,可减少植物根部酒精毒害,B正确;
C、低温能降低酶的活性,能降低呼吸作用;低氧条件下,有氧呼吸较弱,又能抑制无氧呼吸;适宜的湿度能保证水果水分的充分储存,从而保证水果蔬菜肉质鲜美,因此低温、低氧、适宜湿度保存可延长水果保鲜时间,C正确;
D、由于氧气能抑制破伤风杆菌等厌氧菌的无氧呼吸,所以在包扎伤口时,可使用透气性强的创可贴抑制破伤风杆菌等厌氧菌的无氧呼吸,从而防止厌氧菌大量繁殖,而不是避免组织细胞缺氧死亡,D错误。
故选D。
20. 2022年,我国科学家提取菠菜中的类囊体,跨物种注射到衰退的动物细胞中,成功逆转细胞代谢状态。下列关于含有类囊体的动物细胞说法错误的是( )
A. 能利用细胞本身产生的O2
B. 能利用CO2合成有机物
C. 能吸收、传递和转化光能
D. 相比衰退细胞能产生更多ATP用于代谢
【答案】B
【解析】
【分析】叶绿体和光反应:(1)场所:叶绿体的类囊体薄膜上。(2)条件:光照、色素、酶等。(3)物质变化:叶绿体利用吸收的光能,进行水的光解,同时促成ADP和Pi发生化学反应,形成ATP。(4)能量变化:光能转变为ATP中的活跃的化学能。
【详解】A、动物细胞含有类囊体后,可利用自身类囊体产生的氧气,A正确;
B、二氧化碳合成有机物发生在叶绿体基质,不能发生在类囊体,B错误;
C、类囊体发生光反应,可吸收、传递和转化光能,C正确;
D、类囊体会产生ATP,相对于衰退的细胞含有类囊体的动物能产生更多的ATP,D正确。
故选B。
21. 如图表示某些大分子物质进出细胞的过程。下列说法错误的是( )
A. a、b过程均消耗ATP
B. 通过a过程进入细胞的大分子可能是有害物质
C. a、b过程均不依赖膜蛋白
D. 通过b过程出细胞的大分子可能具有催化功能
【答案】C
【解析】
【分析】分析题图:a为胞吞过程,b为胞吐过程。两个过程均利用细胞膜的流动性,均需要ATP供能。注意绝大多数大分子物质通过生物膜的方式为胞吞与胞吐,但某些小分子物质也可通过胞吞、胞吐的方式通过细胞膜。
【详解】A、a为胞吞过程,b为胞吐过程,都是需要消耗能量的,均需要ATP供能,A正确;
B、a为胞吞过程,通过该过程进入细胞的大分子可能是有害物质,如病原体等,B正确;
C、a为胞吞过程,b为胞吐过程,两个过程均利用细胞膜的流动性,二者均需要膜蛋白的参与,但不需要载体蛋白的协助,C错误;
D、b为胞吐过程,如消化酶的分泌,通过该过程出细胞的大分子可能具有催化功能,D正确。
故选C。
22. 大肠杆菌是一种兼性厌氧型微生物,在无氧和有氧条件下都能发生细胞呼吸。下列说法错误的是( )
A. 有氧条件下,丙酮酸进入大肠杆菌的线粒体进行第二、三阶段
B. 无氧条件下,大肠杆菌产生的[H]在细胞溶胶中消耗
C. 大肠杆菌在有氧呼吸和无氧呼吸过程中的酶不完全相同
D. 有氧呼吸和无氧呼吸过程中都会产生热量
【答案】A
【解析】
【分析】有氧呼吸的第一、二、三阶段的场所依次是细胞溶胶、线粒体基质和线粒体内膜。有氧呼吸第一阶段是葡萄糖分解成丙酮酸和[H],释放少量能量;有氧呼吸第二阶段是丙酮酸和水反应生成二氧化碳和[H],释放少量能量;有氧呼吸第三阶段是氧气和[H]反应生成水,释放大量能量。
无氧呼吸的第一、二阶段场所都为细胞溶胶。无氧呼吸第一阶段是葡萄糖分解成丙酮酸和[H],释放少量能量;第二阶段是丙酮酸在不同酶的作用下还原成乳酸或二氧化碳和酒精。
【详解】A、大肠杆菌属于原核生物,没有线粒体,A错误;
B、大肠杆菌是一种兼性厌氧型微生物,在无氧条件下,大肠杆菌进行无氧呼吸,其场所为细胞溶胶,因此无氧条件下,大肠杆菌无氧呼吸第一阶段产生[H],无氧呼吸第二阶段消耗[H],场所都在细胞溶胶,B正确;
C、大肠杆菌在有氧呼吸和无氧呼吸第一阶段过程中的酶相同,在有氧呼吸第二、三阶段和无氧呼吸第二阶段过程中的酶不相同,因此大肠杆菌在有氧呼吸和无氧呼吸过程中的酶不完全相同,C正确;
D、大肠杆菌细胞呼吸所释放的能量大部分以热能形式散失,有氧呼吸和无氧呼吸过程中都会产生热量,D正确。
故选A。
23. 酵母细胞的细胞周期与标准细胞周期相同,但在有丝分裂过程中核膜不发生解聚,染色体在细胞核中发生均分,且处于不同分裂时期的细胞体积与质量存在显著差异。下列叙述正确的是( )
A. 处于间期的细胞,细胞核中合成大量蛋白质
B. 处于前期的细胞,其纺锤体在细胞核中形成
C. 处于中期的细胞,体积通常小于间期的细胞
D. 处于后期的细胞,着丝粒分裂使核DNA加倍
【答案】B
【解析】
【分析】有丝分裂不同时期的特点:①分裂间期:进行DNA的复制和有关蛋白质的合成;②前期:核膜、核仁逐渐解体消失,出现纺锤体和染色体;③中期:染色体形态稳定、数目清晰;④后期:着丝粒分裂,姐妹染色单体分开成为染色体,并均匀地移向两极;⑤末期:核膜、核仁重建,纺锤体和染色体消失。
【详解】A、蛋白质的合成场所在核糖体,位于细胞质,A错误;
B、在有丝分裂过程中核膜不发生解聚,染色体在细胞核中发生均分,所以酵母菌纺锤体在细胞核中形成,B正确;
C、由于酵母菌处于不同分裂时期的细胞体积与质量存在显著差异,中期细胞体积大于间期,C错误;
D、处于分裂后期的细胞,着丝粒分开使染色体数目加倍,核DNA没有加倍,D错误。
故选B。
24. 动物细胞有丝分裂过程中,细胞中的染色质(体)反复转变过程如图所示。下列叙述错误的是( )
A. 甲过程发生了DNA复制和蛋白质合成
B. 乙过程中着丝粒分裂需纺锤丝的牵引作用
C. 一个细胞周期中,先发生甲再发生乙过程
D. 甲、乙过程反复,有利于维持亲子代细胞遗传物质稳定
【答案】B
【解析】
【分析】分析题图:图示为染色体和染色质的相互转化过程,其中甲表示染色质变为染色体,乙表示染色体成为染色质。
【详解】A、甲表示染色质变为染色体,该过程中会发生DNA复制和有关蛋白质合成,A正确;
B、着丝粒的分裂是基因控制的,与纺锤丝的牵引无关,B错误;
C、甲表示染色质变为染色体,乙表示染色体成为染色质,一个细胞周期中,先发生甲(前期)再发生乙过程(末期),C正确;
D、染色体由DNA和蛋白质等组成,甲、乙过程反复,能够使染色体数目保持相对稳定,有利于维持亲子代细胞遗传物质稳定,D正确。
故选B。
25. 为研究光照强度对植物光合作用强度的影响,某学习小组设计实验装置如图甲所示(密闭小室内的CO2充足,光照不影响温度变化)。将实验装置放置于室温一段时间后,测量小室中的气体释放量,改变光源距离,重复实验,得到实验结果如图乙所示。
下列叙述正确的是( )
A. 光源距离为b和d时,植物的光合速率相等
B. 光源距离位于cd之间时,植物叶肉细胞的光合速率小于呼吸速率
C. 光源距离小于c和大于c时释放的气体不同
D. 光源距离为a时,限制光合速率的因素为光照强度
【答案】C
【解析】
【分析】本实验的自变量是光源与植物的距离,因变量是气体的变化量。
【详解】AC、甲图装置液滴的移动实验测的是整个植株气体释放速率,当距离为c时,整个植株的光合速率等于呼吸速率,光照强度为b的时候,光合大于呼吸,释放的气体是氧气,d点时呼吸大于光合,释放的气体是二氧化碳,两点时光合速率不相等,呼吸速率不变,A错误、C正确;
B、当距离为c时,整个植株的光合速率等于呼吸速率,但相当一部分植物细胞不能进行光合作用但可以进行呼吸作用,所以叶肉细胞中的光合速率应大于呼吸速率,B错误;
D、当光源与密闭小室的距离小于a时,光合速率达到最大,限制光合作用的主要因素不再是光照强度,D错误。
故选C。
二、非选择题(本大题共5小题,共50分。)
26. 下图为某动物细胞结构示意图,其中1—8代表细胞的不同结构。回答下列问题:
(1)若该细胞为唾液腺上皮细胞,在结构[ ]________中合成的淀粉酶,经加工后由[ ]________分泌到细胞外。若该细胞为骨骼肌细胞,与皮肤细胞相比,最明显的区别是骨骼肌细胞内细胞核数量通常具有_________个,[ ]_________数量也较多。
(2)结构[ ]_________中能合成各类膜结构所需的磷脂。这些磷脂转运至其他膜的转运主要有两种方式:一是以出芽方式,经_________转运至高尔基体、溶酶体和质膜上;二是凭借一种水溶性的载体蛋白在膜间转移磷脂,转移到线粒体或过氧化物酶体上。两种转运方式均体现了膜成分具有_________特点。
(3)细胞有丝分裂前期纺锤体的形成与结构[ ]________有关,分裂过程中线粒体运动及胞质分裂等过程均与细胞中________直接有关。
(4)与图示动物细胞相比,高等植物根尖分生细胞在结构上的主要差异是_________。
【答案】(1) ①. 7 核糖体 ②. 2 高尔基体 ③. 多 ④. 8 线粒体
(2) ①. 3 光面内质网 ②. 囊泡 ③. 一定的流动性
(3) ①. 1 中心体 ②. 细胞骨架
(4)高等植物根尖分生细胞没有中心体,具有细胞壁
【解析】
【分析】据图分析:1是中心体,2是高尔基体,3是光面内质网,4是核膜,5是核仁,6是粗面内质网,7是核糖体,8是线粒体。
【小问1详解】
若该细胞为唾液腺上皮细胞,其分泌的淀粉酶本质是蛋白质,在7核糖体中合成。之后通过内质网的加工和运输,随囊泡转移至2高尔基体。随后,2高尔基体形成的囊泡包裹着蛋白质向细胞膜移动,将蛋白质分泌至胞外。与皮肤细胞相比,最明显的区别是骨骼肌细胞内细胞核数量通常具有多个,骨骼肌运动需要消耗大量能量,故8线粒体数量也较多。
【小问2详解】
构成生物膜的磷脂由3光面内质网合成。由于生物膜具有一定的流动性,所以各组分间可以通过囊泡相互转化,内质网以出芽的形式形成囊泡,囊泡移动到高尔基体并与其融合。这些磷脂转运至其他膜的转运主要有两种方式:一是以出芽方式,经囊泡转运至高尔基体、溶酶体和质膜上;二是凭借一种水溶性的载体蛋白在膜间转移磷脂,转移到线粒体或过氧化物酶体上。两种转运方式均体现了膜成分具有一定的流动性特点。
【小问3详解】
细胞有丝分裂前期纺锤体的形成与结构1中心体有关。细胞骨架存在于细胞质中,是由蛋白质纤维交错连接的网络结构。细胞骨架给细胞提供一个支架,在维持细胞形态、胞内运输、变形运动等方面发挥着重要的作用。分裂过程中线粒体运动及胞质分裂等过程均与细胞中细胞骨架有关。
【小问4详解】
与图示动物细胞相比,高等植物根尖分生细胞没有中心体,但具有细胞壁等结构。
27. 图甲是物质A通过细胞膜进入细胞的示意图,图乙表示最适温度下,物质A在细胞内的浓度变化。回答下列问题:
(1)物质A进入细胞方式是_______,除图示条件外,该过程还需要提供_______。
(2)物质B的化学本质是__________,其发挥作用时_______,与物质A结合,使物质A进入细胞。
(3)图示过程中,物质A运输的方向是_______(用I和Ⅱ表示),判断依据是_______。
(4)Q点时细胞内物质A浓度不再增加,与物质B的数量_________(填“有关”或“无关”)。若升高实验温度,到达Q的时间_______。
【答案】(1) ①. 主动运输 ②. 能量##ATP
(2) ①. 蛋白质 ②. 空间构象改变
(3) ①. Ⅰ→Ⅱ ②. I侧含有糖蛋白,是细胞膜外
(4) ①. 有关 ②. 延长
【解析】
【分析】1、据图甲分析,物质A从低浓度向高浓度运输,应属于主动运输,其中B物质表示载体;Ⅰ侧含有糖蛋白,表示细胞膜外;
2、根据图乙曲线表示物质运输可逆浓度进行,运输方式是主动运输。
【小问1详解】
从图A看出,A进入细胞是从低浓度至高浓度,需要B载体蛋白的协助,因此运输方式是主动运输,主动运输还需要提供能量或ATP。
【小问2详解】
B是载体蛋白,其化学本质是蛋白质,载体蛋白发挥作用时,在能量的驱动下,空间构象发生改变,与物质A结合,使物质A进入细胞。
【小问3详解】
I侧含有糖蛋白,是细胞膜外,而A是进入细胞,因此运输的方式是从Ⅰ→Ⅱ。
【小问4详解】
从图乙看出,当细胞内的浓度超过细胞外浓度后,还在不断吸收该物质,因此运输方式是主动运输,而在Q点运输A的速率不再增加,与物质B载体蛋白的数量有关,图乙是在最适温度下进行的,如果升高温度,酶的活性降低,运输该物质所需的能量供应速率减慢,因此到达Q(最大运输速率)需要的时间要延长。
28. 番茄是日常生活中常见的一种蔬菜,其中的营养价值较高。研究者分别在CK条件(适宜温度和适宜光照)和HH条件(亚高温高光)下培养番茄,5天后的测得番茄植株相关指标数据如下表:
注:Rubisc是催化CO2与五碳糖结合的酶。
回答下列问题:
(1)光照强度是本实验的_________量。光强度直接影响光合作用的光反应,影响产物_______合成,进而影响暗反应中________,从而改变光合速率。
(2)不同光照强度下,植物的叶绿素含量通常会发生改变。若要测定CK条件和HH条件下,叶绿素含量的变化,可用________作为提取液并加入其他物质研磨得到色素提取液,然后测定其对_________光的吸收率计算叶绿素的含量。
(3)由表可知,HH条件下的气孔导度相较CK条件明显减小,推测可能是为了_______。根据表格分析,气孔导度__________(填“是”或“不是”)HH条件下光合作用的限制因素,判断依据是_______。
(4)据表分析,HH条件下番茄净光合速率下降的原因_______。此条件下的短时间内光反应产物在叶绿体中的含量_________(选填“增加”“减少”或“不变”)。
【答案】28. ①. 自变量 ②. 氧气、ATP和NADPH ③. C3的还原
29. ①. 无水乙醇 ②. 红光和蓝紫光
30. ①. 降低蒸腾作用保护反应 ②. 不是 ③. 气孔导度下降,但胞间CO2浓度却上升
31. ①. Rubisc活性下降会影响CO2的固定,进而引起光合速率降低 ②. 增加
【解析】
【分析】1、光合作用的过程分为光反应和暗反应两个阶段,光反应的场所为类囊体薄膜,包括水的光解生成还原氢和氧气,以及ATP、NADPH的合成;暗反应的场所为叶绿体基质,包括二氧化碳的固定和三碳化合物的还原两个过程。
2、分析表格:实验的自变量是温度和光照强度,表中数据显示亚高温高光组与对照组相比,净光合速率、气孔导度、Rubisc活性都下降,但胞间CO2浓度却上升。
【小问1详解】
根据题干“为研究亚高温高光对番茄光合作用的影响”可知,该实验的自变量是温度和光照强度。光强度直接影响光合作用的光反应,影响产物氧气、ATP和NADPH的合成,进而影响暗反应中CO2的固定和C3的还原两个过程,从而改变光合速率。
【小问2详解】
在色素提取实验中可用无水乙醇作为提取液并加入其他物质研磨得到色素提取液。光合色素包括胡萝卜素、叶黄素、叶绿素a和叶绿素b,胡萝卜素和叶黄素合称类胡萝卜素,主要吸收蓝紫光,叶绿素a和叶绿素b合称叶绿素,主要吸收红光和蓝紫光,可以通过测定提取液对红光和蓝紫光的吸收率计算叶绿素的含量。
【小问3详解】
由表可知,HH条件下的气孔导度相较CK条件明显减小,推测可能是为了降低蒸腾作用的保护反应。表中数据显示亚高温高光组(HH组)与对照组相比,净光合速率、气孔导度、Rubisc活性都下降,但胞间CO2浓度却上升,说明亚高温高光条件下净光合速率的下降并不是气孔因素引起的。
【小问4详解】
由表中数据可知,虽然HH条件下番茄气孔导度降低,但胞间CO2浓度反而升高,因此其净光合速率降低并不是因为气孔关闭。而Rubisc活性下降会影响CO2的固定,进而引起光合速率降低。由于光照强度较强,光反应速率升高,而暗反应速率降低,NADPH和ATP含量会因此增加。
29. 植物根尖是“制作并观察细胞有丝分裂的临时装片”实验的常用材料。回答下列问题;
(1)为尽可能观察到不同时期细胞,应选取_______比值较大的根尖材料并在细胞分裂旺盛的时间段进行实验。实验用的根尖需先用稀盐酸进行处理,其作用包括________(A.破坏胞间层,使细胞粘着性下降;B.杀死细胞,有利于染液进入;C.调节pH,防止蛋白质变性;D.中和碱性染料,有利于染色体着色)。将处理后的根尖置于________(填“清水”或“50%乙醇”)中进行漂洗,再进行染色。制片时,________有利于根尖细胞的分散。
(2)下图甲为某次实验显微镜下观察到的一个视野,M、N、K是三个处于不同分裂时期的细胞,它们分别代表处于______________期、_____________期、_____________期的细胞,若要统计该植物细胞染色体数目,最好选择处于_______________期的细胞。
(3)请在上图中画出一个细胞周期中,细胞内染色体/核DNA比值变化曲线_____。
【答案】29 ①. 分裂期与分裂间期 ②. AB ③. 清水 ④. 用拇指轻轻地压载玻片
30. ①. 中 ②. 后 ③. 前 ④. 中
31.
【解析】
【分析】洋葱根尖装片的制作流程:解离→漂洗→染色→制片。
1、解离:剪取根尖2-3mm(最好每天的10-14点取根,因此时间是洋葱根尖有丝分裂高峰期),立即放入盛有质量分数为15%的HCl溶液和体积分数为95%的酒精溶液的混合液(1:1)的玻璃皿中,在室温下解离3-5min;
2、漂洗:待根尖酥软后,用镊子取出,放入盛有清水的玻璃皿中漂洗约10min;
3、染色:把洋葱根尖放进盛有质量浓度为0.01g/mL或0.02g/mL的龙胆紫溶液的培养皿中,染色3-5min;
4、制片:取一干净载玻片,在中央滴一滴清水,将染色的根尖用镊子取出,放入载玻片的水滴中,并且用镊子尖把根尖弄碎,盖上盖玻片,在盖玻片再加一载玻片。然后,用拇指轻轻地压载玻片。取下后加上的载玻片,既制成装片;
5、观察:低倍镜观察把制成的洋葱根尖装片先放在低倍镜下观察,要求找到分生区的细胞,特点是:细胞呈正方形,排列紧密,有的细胞正在分裂。
【小问1详解】
一个完整的细胞周期包括分裂间期和分裂期,为尽可能观察到不同时期细胞,应选取分裂期与分裂间期比值较大的根尖材料并在细胞分裂旺盛的时间段进行实验。实验用的根尖需先用稀盐酸进行处理,其作用是破坏胞间层,使细胞粘着性下降,杀死细胞,有利于染液进入。将处理后的根尖置于清水中进行漂洗,再进行染色。制片时,用拇指轻轻地压载玻片有利于根尖细胞的分散。
【小问2详解】
据图分析,M细胞中染色体整齐的排在赤道板平面上,表示中期,N细胞中染色体已平均分配到两极,表示后期,K细胞染色体出现,散乱排布,纺锤体出现,核仁已经消失,表示前期,若要统计该植物细胞染色体数目,最好选择处于中期的细胞。
【小问3详解】
细胞内染色体/核DNA比值的变化曲线如图:
30. 胰脂肪酶是肠道内脂肪水解过程中的关键酶,板栗壳黄酮可调节胰脂肪酶活性进而影响人体对脂肪的吸收。为探究板栗壳黄酮对胰脂肪酶活性的影响机制,科研人员进行了以下实验:
材料与用具:试管,一系列不同浓度的脂肪溶液,胰脂肪酶溶液,板栗壳黄酮溶液,甘油检测试剂盒等
(要求与说明:甘油检测试剂盒具体操作不做要求)
(1)完善实验思路
①取试管若干,随机均分成甲、乙两组,每组试管中分别加入____________;
②甲组加入_____________,作为对照;乙组加入_________________;
③在____________条件下反应一段时间后,____________;
④统计分析所得实验数据。
(2)分析与讨论
①胰脂肪酶能将脂肪分解成________,因此本实验中酶促反应速率可用____________表示。
②科研人员得到实验结果如图1所示,据图分析,板栗壳黄酮对胰脂肪酶活性具有____________作用。图2中的B和C为板栗壳黄酮对胰脂肪酶作用的两种推测的机理模式图。结合图1曲线分析,板栗壳黄酮的作用机理应为_______(选填“B”或“C”)。
【答案】(1) ①. 等量的脂肪 ②. 1mL胰脂肪酶溶液 ③. 等量的胰脂肪酶和板栗壳黄酮溶液 ④. 相同且适宜 ⑤. 取甲乙两支试管中等量溶液加入到甘油检测试剂盒中
(2) ①. 甘油和脂肪酸 ②. 单位时间内甘油、脂肪酸的生成量 ③. 抑制 ④. B
【解析】
【分析】1、酶是由活细胞产生的具有催化活性的有机物,其中大部分是蛋白质、少量是RNA。
2、酶的特性:①高效性:酶的催化效率大约是无机催化剂的107~1013倍;②专一性:每一种酶只能催化一种或者一类化学反应;③酶的作用条件较温和:在最适宜的温度和pH条件下,酶的活性最高;温度和pH偏高或偏低,酶的活性都会明显降低。
【小问1详解】
根据实验目的“探究板栗壳黄酮对胰脂肪酶活性的影响机制”,故实验的自变量是有无板栗壳黄酮,因变量是胰脂肪酶活性,其他的是无关变量;同时,对照实验需要遵循单一变量原则。故实验思路是:①取试管若干,随机均分成甲、乙两组,每组试管中分别加入等量的脂肪;②甲组加入1mL胰脂肪酶溶液,作为对照;乙组加入等量的胰脂肪酶和板栗壳黄酮溶液;③在相同且适宜的条件下反应一段时间后,取甲乙两支试管中等量溶液加入到甘油检测试剂盒中;④统计分析所得实验数据。
【小问2详解】
分析与讨论:①胰脂肪酶能将脂肪分解成甘油和脂肪酸,因此本实验中酶促反应速率可用单位时间内甘油、脂肪酸的生成量表示。②科研人员得到实验结果如图1所示,据图分析,板栗壳黄酮对胰脂肪酶活性具有抑制作用。图2中的B的作用机理显示板栗壳黄酮与酶结合后导致酶的空间结构发生改变,进而使脂肪无法与脂肪酶发生结合,从而实现了对酶促反应速率的抑制,该抑制作用会导致脂肪的分解终止,此种抑制不可以通过增加底物浓度而缓解;C图显示的作用机理为板栗壳黄酮和脂肪竞争胰脂肪酶上的活性位点,从而减少了脂肪与胰脂肪酶的结合几率,进而是酶促反应速率下降,此种抑制可以通过增加底物浓度而缓解。据图1可知,加入板栗壳黄酮组的酶促反应速率低于对照组,且增加脂肪浓度,反应速率依然比对照组低,因此板栗壳黄酮的作用机理应为B。实验操作
实验1
用苏丹Ⅲ染液处理菜豆子叶切片
实验2
向菜豆匀浆上清液中加入双缩脲试剂
实验3
向菜豆匀浆上清液中加入KI-I2试剂
实验4
向菜豆匀浆上清液中加入本尼迪特试剂
组别
温度/℃
光照强度/(μml·m-2·s-1)
净光合速率/(μml·m-2·s-1)
气孔导度/(mml·m-2·s-1)
胞间CO2浓度/ppm
Rubisc活性/(U·mL-1)
CK
25
500
12.1
114.2
308
189
HH
35
1000
1.8
31.2
448
61
实验操作
实验1
用苏丹Ⅲ染液处理菜豆子叶切片
实验2
向菜豆匀浆上清液中加入双缩脲试剂
实验3
向菜豆匀浆上清液中加入KI-I2试剂
实验4
向菜豆匀浆上清液中加入本尼迪特试剂
组别
温度/℃
光照强度/(μml·m-2·s-1)
净光合速率/(μml·m-2·s-1)
气孔导度/(mml·m-2·s-1)
胞间CO2浓度/ppm
Rubisc活性/(U·mL-1)
CK
25
500
12.1
114.2
308
189
HH
35
1000
1.8
31.2
448
61
相关试卷
这是一份浙江省强基联盟2023-2024学年高三12月联考生物试题 Word版含解析,共22页。试卷主要包含了考试结束后,只需上交答题卷, ATP是细胞内的“能量通货”等内容,欢迎下载使用。
这是一份浙江省浙江省强基联盟2023-2024学年高一12月月考生物试题(Word版附解析),共22页。试卷主要包含了选择题,三阶段等内容,欢迎下载使用。
这是一份浙江省强基联盟2023-2024学年高一上学期12月月考生物试题(Word版附解析),共33页。试卷主要包含了选择题,三阶段等内容,欢迎下载使用。
