所属成套资源:备战2024年高考生物一轮复习精讲精练(新高考专用)
专题01 走近细胞(串讲)-备战2024年高考生物一轮复习精讲精练(新高考专用)
展开
这是一份专题01 走近细胞(串讲)-备战2024年高考生物一轮复习精讲精练(新高考专用),文件包含专题01走近细胞串讲原卷版docx、专题01走近细胞串讲解析版docx等2份试卷配套教学资源,其中试卷共22页, 欢迎下载使用。
1.生命活动离不开细胞。即使像_________那样没有细胞结构的生物,也只有依赖_____________才能生活。
2._____________是生物体结构和功能的基本单位。
3._____________是地球上最基本的生命系统。
4.生物繁殖和进化的基本单位是_________;生态系统是由__________及其所处的无机环境构成的。
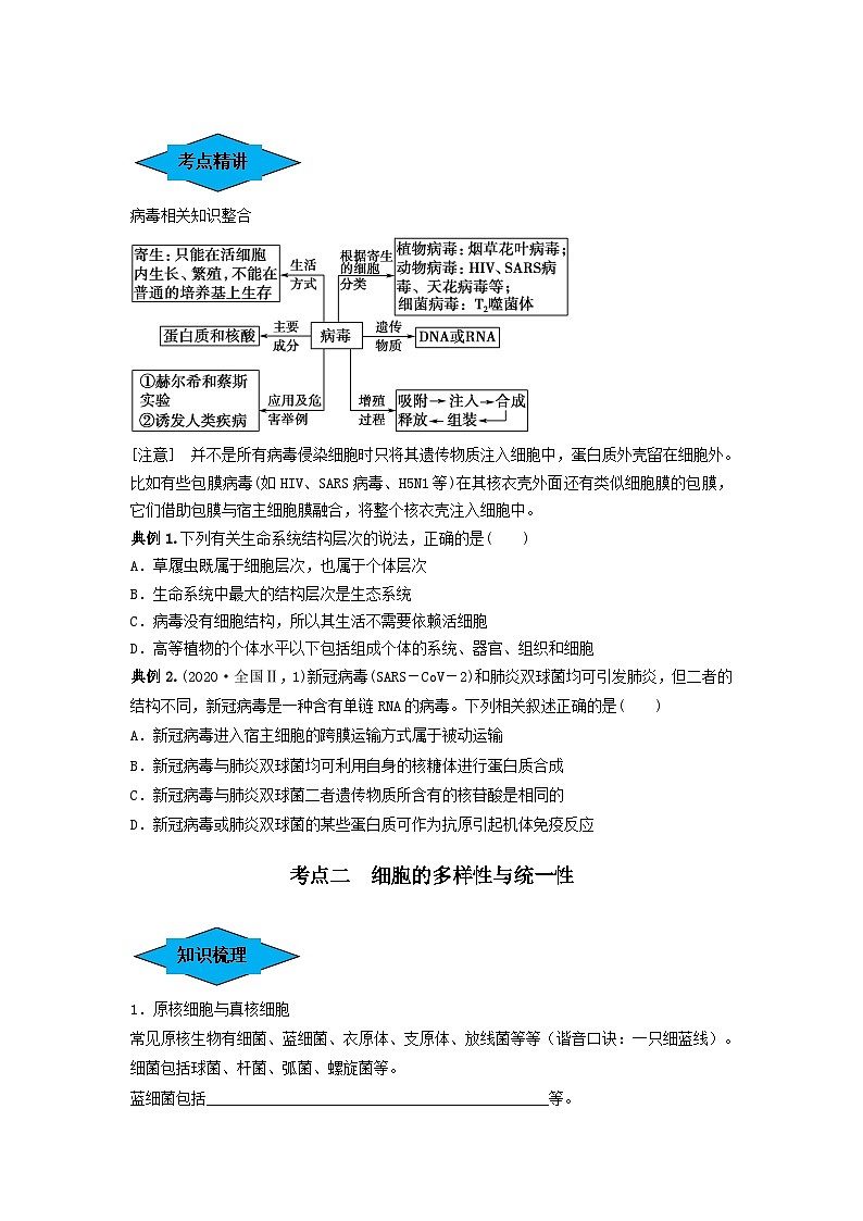
5.病毒不能进行独立的代谢,_____________生命系统的结构层次。但病毒属于生物。病毒的生活方式:_____________;病毒的主要成分:_____________;其遗传物质是:_____________。
病毒的分类:_____________。
病毒增殖的场所:_____________。
病毒相关知识整合
[注意] 并不是所有病毒侵染细胞时只将其遗传物质注入细胞中,蛋白质外壳留在细胞外。比如有些包膜病毒(如HIV、SARS病毒、H5N1等)在其核衣壳外面还有类似细胞膜的包膜,它们借助包膜与宿主细胞膜融合,将整个核衣壳注入细胞中。
典例1.下列有关生命系统结构层次的说法,正确的是( )
A.草履虫既属于细胞层次,也属于个体层次
B.生命系统中最大的结构层次是生态系统
C.病毒没有细胞结构,所以其生活不需要依赖活细胞
D.高等植物的个体水平以下包括组成个体的系统、器官、组织和细胞
典例2.(2020·全国Ⅱ,1)新冠病毒(SARS-CV-2)和肺炎双球菌均可引发肺炎,但二者的结构不同,新冠病毒是一种含有单链RNA的病毒。下列相关叙述正确的是( )
A.新冠病毒进入宿主细胞的跨膜运输方式属于被动运输
B.新冠病毒与肺炎双球菌均可利用自身的核糖体进行蛋白质合成
C.新冠病毒与肺炎双球菌二者遗传物质所含有的核苷酸是相同的
D.新冠病毒或肺炎双球菌的某些蛋白质可作为抗原引起机体免疫反应
考点二 细胞的多样性与统一性
1.原核细胞与真核细胞
常见原核生物有细菌、蓝细菌、衣原体、支原体、放线菌等等(谐音口诀:一只细蓝线)。
细菌包括球菌、杆菌、弧菌、螺旋菌等。
蓝细菌包括_____________________________________________等。
生物总体划分:
原核细胞与真核细胞最主要的区别是_____________________________________________;两类细胞共有的细胞器是________。
蓝细菌没有叶绿体,但也能进行光合作用的原因是其细胞中含有________和________及光合作用所需的酶。
水华是淡水水体富营养化而引起其中的________等微生物异常增殖的一种现象。其主要成因是水体中________等营养物质含量过高,在一定的温度、光照等条件下,造成以________为主的原核生物的大量繁殖。因为这些生物的细胞内多含有藻蓝素和叶绿素,因些它们大量繁殖后一般会使水体呈绿色或蓝色。
2.列表比较原核细胞和真核细胞
2.细胞学说
(1)基本内容
①细胞是一个有机体,一切动植物都由________发育而来,并由________所构成。
②细胞是一个________的单位,既有它自己的生命,又对与其他细胞共同组成的整体的生命起作用。
③新细胞可以从________中产生。
(2)意义:揭示了细胞________和生物体结构统一性;揭示了生物之间存在一定的亲缘关系。
细胞学说建立过程中几位科学家的主要贡献
(1)英国科学家________:发现并命名了“细胞”。
(2)德国科学家________:提出了细胞学说。
(3)德国科学家魏尔肖:修正了细胞学说,提出___________________。
判断“菌”“藻”所属的生物类型
细胞统一性的“五个”表现
(1)细胞的统一性主要体现在不同细胞都有相似的基本结构和物质,即都有细胞膜、细胞质和遗传物质等。
(2)真核细胞与原核细胞的共性:均含有细胞膜、细胞质,其细胞质中都含有核糖体,二者都含有DNA。
(3)真核细胞的共性:都有细胞膜、细胞质、细胞核。
(4)原核细胞的共性:都有细胞膜、细胞质、拟核,细胞质中都含有核糖体。
典例1.(2020·江西省高安中学期中)下列关于酵母菌和乳酸菌、绿藻和蓝藻这两组生物的叙述,正确的是( )
A.酵母菌具有细胞核,而乳酸菌没有核膜但是具有核仁
B.溶菌酶能破坏酵母菌和乳酸菌的细胞壁
C.绿藻和蓝藻都能产生基因突变和染色体变异
D.绿藻和蓝藻都含有与光合作用有关的酶和色素
典例2.下列关于原核生物和真核生物的叙述,正确的是( )
A.没有核膜和染色体的细胞一定是原核细胞
B.含有有氧呼吸酶的生物不可能是原核生物
C.真核生物只进行有丝分裂,原核生物只进行无丝分裂
D.真核生物细胞具有生物膜系统,有利于细胞代谢高效、有序地进行
考点三 用显微镜观察多种多样的细胞
认识显微镜结构
2.显微镜操作步骤
取镜→安放→对光→压片→调焦→低倍镜观察
放大倍数的计算:目镜放大倍数与物镜放大倍数的乘积。
显微镜的放大倍数实际上是长度或宽度的放大倍数。
2.显微镜的目镜和物镜及放大倍数的区分:物镜长的放大倍数大,目镜短的放大倍数大。还可看物镜镜头与玻片标本的距离:放大倍数越大,镜头离玻片标本越近。
3.使用低倍镜与高倍镜观察细胞标本时的不同点
4.显微镜的成像特点和物像移动规律
(1)成像特点:显微镜成放大倒立的虚像,实物与像之间的关系是实物旋转180°,如实物为字母“b”,则视野中观察到的为“q”。
(2)移动规律:在视野中物像偏向哪个方向,则应向哪个方向移动(或同向移动)装片。如物像在偏左上方,则装片应向左上方移动。
5.放大倍数的变化与视野范围内细胞数量变化的推算
若视野中细胞为单行,计算时只考虑长度;若视野中充满细胞,计算时考虑面积的变化。细胞数量与放大倍数的变化规律如表所示:
6.结果观察异常情况分析
(1)视野模糊原因分析
①整个视野模糊——细准焦螺旋未调节好。
②视野一半清晰,一半模糊——观察材料厚薄不均匀,观察材料应薄而透明。
(2)调节视野亮度的操作
①观察染色标本或高倍镜观察——光线宜强。
②观察无色或未染色标本或低倍镜观察——光线宜弱。
③视野一半暗一半亮——应调反光镜。
使用光学显微镜的几点注意事项
(1)调节粗准焦螺旋使镜筒下降时,双眼要从侧面注视物镜与玻片标本之间的距离,到快接近时(距离约为2mm)停止下降。
(2)换用高倍物镜后,不能再转动粗准焦螺旋,只能用细准焦螺旋来调节。
(3)换用高倍物镜后,若视野太暗,应先调节遮光器(换大光圈)或反光镜(用凹面反光镜)使视野明亮,再调节细准焦螺旋。
(4)观察颜色深的材料,视野应适当调亮,反之则应适当调暗。
典例1.(2020·河北衡水市冀州区第一中学开学考试)用普通光学显微镜观察切片,当用低倍物镜看清楚后,转换成高倍物镜却看不到或看不清原来观察到的物体。下列有关原因不可能的是( )
A.低倍镜下物像没有移到视野中央
B.放大倍数变小,看不清物像
C.低倍物镜和高倍物镜的焦点不在同一平面
D.切片放反,盖玻片在下面
典例2.如图所示,甲图中①②表示目镜,③④表示物镜,⑤⑥表示物镜与载玻片之间的距离,乙和丙分别表示不同物镜下观察到的图像。下列相关描述正确的是( )
A.①比②的放大倍数小,③比④的放大倍数小
B.把视野里的标本从图中的乙转为丙时,应选用②,同时提升镜筒
C.若使视野中细胞数目最少,甲图中的组合应是②④⑤
D.从图乙转为丙,正确调节顺序:移动标本→转动转换器→调节光圈→转动细准焦螺旋
(1)(必修1 P5)种群和群落:在一定的区域内,同种生物的所有个体是一个种群;所有的种群组成一个群落。
(2)(必修1 P10)拟核:原核细胞内有一个环状的DNA分子,位于细胞内特定的区域,这个区域叫做拟核。
(3)(必修1 P4)对于多细胞生物而言:生物与环境之间物质和能量交换的基础是细胞代谢;生物生长发育的基础是细胞的增殖、分化;遗传与变异的基础是细胞内基因的传递和变化。
(4)(必修1 P8)科学家根据细胞内有无以核膜为界限的细胞核,把细胞分为真核细胞和原核细胞两大类。
(5)(必修1 P9)蓝藻细胞内含有藻蓝素和叶绿素,是能进行光合作用的自养生物。
(6)(必修1 P10)原核细胞和真核细胞在结构上的统一性表现在都有细胞膜、细胞质与核糖体,遗传物质都是DNA。
(7)(必修1 P10)细胞学说的意义:细胞学说揭示了细胞的统一性和生物体结构的统一性。
1.(2020·北京,3)丰富多彩的生物世界具有高度的统一性。以下对于原核细胞和真核细胞统一性的表述,不正确的是( )
A.细胞膜的基本结构是磷脂双分子层
B.DNA是它们的遗传物质
C.在核糖体上合成蛋白质
D.通过有丝分裂进行细胞增殖
2.(2020·内蒙古包头市北重三中三模)世界卫生组织在2016年2月1日称,南美洲新生儿小头症患者数量猛增很大程度上与寨卡病毒有关,其已经构成了国际卫生紧急事件。寨卡病毒是单股正链RNA病毒,是一种通过蚊虫进行传播的虫媒病毒,会导致人发烧、出疹子、关节痛等。下列叙述正确的有( )
①病毒属于生命系统中最微小的结构层次
②寨卡病毒的RNA位于其拟核中,仅含有核糖体这一种细胞器
③为了研究寨卡病毒的致病机理,可用含有各种营养物质的普通培养基大量培养该病毒
④寨卡病毒虽没有细胞结构,但也能独立完成各项生命活动
A.0项 B.1项
C.2项 D.3项
3.(2021·福建省泉州市安溪一中月考)关于下图中a、b、c三类生物及其共同特征的叙述正确的是( )
A.a中生物都含有2种核酸,遗传物质都是DNA
B.b中只有蓝藻是自养生物,是因为其有能进行光合作用的叶绿体
C.c中生物都有细胞壁,都没有以核膜为界限的细胞核
D.烟草花叶病毒只能寄生于活细胞中,体现了细胞是最基本的生命系统单位
4.(2020·长葛市第一高级中学月考)近年来纳米科技发展进步神速,极精微的各式显微镜,如共轭焦锂射显微镜、定量扫描电子显微镜的发明,使细胞的微细结构被观察得更为清楚。下列有关光学显微镜的描述中错误的是( )
A.放大倍数越大,视野内目镜测微尺每小格所代表的实际长度越小
B.用10倍物镜观察水绵玻片时,玻片与物镜的距离为0.5 cm,若改用30倍物镜观察时,则玻片与物镜的距离应调整为1.5 cm左右
C.当用低倍镜看清楚物像后,转换成高倍镜后却看不到物像,其原因可能是被观察的物像未处于视野中央
D.若视野中有一异物,移动装片和转动物镜后异物不动,则异物应位于目镜上
5.(2019·山东师范大学附属中学三模)据报道,某大学生感染了“网红细菌”——MRSA,该细菌对多种抗生素都毫无反应,患者在医院抢救21天,最终脱离了危险。下列关于MRSA的叙述,正确的是( )
A.“网红细菌”的遗传物质主要分布在染色体上
B.可根据细菌细胞膜的通透性判断细菌的存活情况
C.“网红细菌”是滥用抗生素造成的细菌的抗药性变异
D.“网红细菌”与动物细胞相比最主要的区别是细菌有细胞壁
6.(2019·武汉联考)下列事实中,不支持“生命活动离不开细胞”观点的是( )
A.HIV由蛋白质和核酸组成
B.乙肝病毒依赖人体肝细胞生活
C.草履虫是单细胞动物,它有纤毛可以运动
D.父母通过精子和卵细胞把遗传物质传给下一代
考点分布
重点难点
备考指南
细胞是最基本的生命系统
细胞的多样性与统一性
用显微镜观察多种多样的细胞
原核细胞和真核细胞的异同(Ⅱ)。
2.细胞学说的建立过程(Ⅰ)。
3.实验:用显微镜观察多种多样的细胞。
熟记生命系统的结构层次,理解各个层次的含义。
掌握细胞学说的内容,理解细胞学说建立过程。
会使用显微镜观察细胞。
比较项目
原核细胞
真核细胞
本质区别
细胞内无以________为界限的细胞核
细胞内有以________为界限的细胞核
细胞壁
主要成分为肽聚糖
植物细胞细胞壁的主要成分是________和果胶;动物细胞无细胞壁;大多数真菌细胞壁的主要成分是几丁质
细胞质
有________,无其他细胞器
有核糖体和其他细胞器
细胞核
有拟核,无核膜和核仁
有核膜和核仁
DNA存在形式
裸露存在
核DNA与蛋白质结合形成染色体(质)
转录和翻译
转录、翻译可同时进行
转录主要在细胞核内进行,翻译在细胞质(核糖体)内进行
是否遵循孟德尔遗传定律
不遵循
核基因________,质基因________
可遗传变异类型
________
基因突变、基因重组和染色体变异
细胞分裂
一般为________
有丝分裂、无丝分裂、减数分裂
共性
都有相似的细胞膜、细胞质;遗传物质都是________;都有________
项目
物镜与装
片的距离
视野中的
细胞数目
物像
大小
视野
亮度
视野
范围
低倍镜
远
多
小
亮
大
高倍镜
近
少
大
暗
小
项目
视野中一行细胞数量
圆形视野内细胞数量
低倍镜下放大倍数为a
c
d
高倍镜下放大倍数为na
c×(1/n)
d×(1/n2)
例如
相关试卷
这是一份专题01 走近细胞(串讲)-备战高考生物一轮复习串讲精练(新高考专用),文件包含专题01走近细胞串讲原卷版docx、专题01走近细胞串讲解析版docx等2份试卷配套教学资源,其中试卷共22页, 欢迎下载使用。
这是一份专题25 体液调节(串讲)-备战2024年高考生物一轮复习精讲精练(新高考专用),文件包含专题25体液调节串讲原卷版docx、专题25体液调节串讲解析版docx等2份试卷配套教学资源,其中试卷共29页, 欢迎下载使用。
这是一份专题01 走近细胞(精练)-备战2024年高考生物一轮复习精讲精练(新高考专用),文件包含专题01走近细胞精练原卷版docx、专题01走近细胞精练解析版docx等2份试卷配套教学资源,其中试卷共7页, 欢迎下载使用。

