


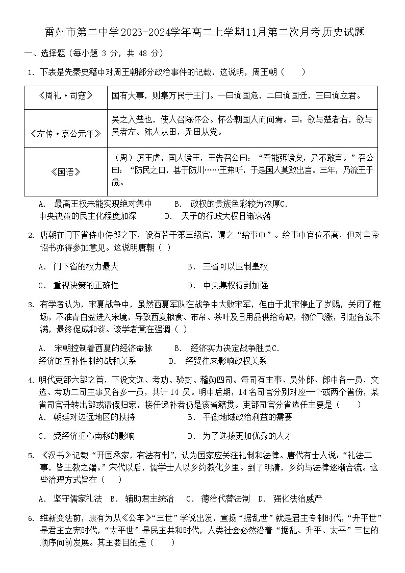
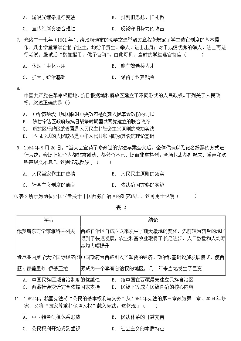
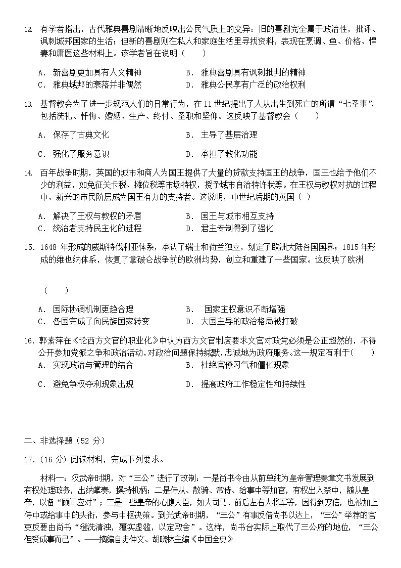
2023-2024学年广东省湛江市雷州市第二中学高二上学期第二次月考历史试题含答案
展开2023-2024学年福建省莆田锦江中学高二上学期第二次月考历史试题含答案: 这是一份2023-2024学年福建省莆田锦江中学高二上学期第二次月考历史试题含答案,共12页。试卷主要包含了选择题,材料解析题等内容,欢迎下载使用。
141,广东省清远市阳山县南阳中学2023-2024学年高二上学期第二次月考历史试题: 这是一份141,广东省清远市阳山县南阳中学2023-2024学年高二上学期第二次月考历史试题,共6页。试卷主要包含了下表为秦汉制度对照表,据表可知,梁启超认为,阅读材料,完成下列要求等内容,欢迎下载使用。
广东省雷州市第三中学2023-2024学年高二上学期第一次月考历史试题: 这是一份广东省雷州市第三中学2023-2024学年高二上学期第一次月考历史试题,共5页。