




所属成套资源:全套粤教版高中物理选择性必修第二册课时分层作业含答案
高中物理粤教版 (2019)选择性必修 第二册第二节 安培力的应用当堂检测题
展开
这是一份高中物理粤教版 (2019)选择性必修 第二册第二节 安培力的应用当堂检测题,文件包含粤教版高中物理选择性必修第二册课时分层作业1安培力安培力的应用含答案docx、粤教版高中物理选择性必修第二册课时分层作业1答案docx等2份试卷配套教学资源,其中试卷共10页, 欢迎下载使用。
A组 基础巩固练
1.A [赤道上空地磁场方向由南向北,由左手定则可确定该导线受到的安培力方向竖直向上,A正确。]
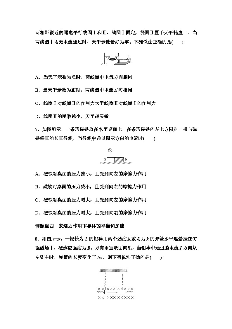
2.C [根据“同向电流相互吸引,异向电流相互排斥”的作用规律可知,左、右两导线与长管中心的长直导线相互吸引,上、下两导线与长管中心的长直导线相互排斥,C正确。]
3.A [根据题意,导线在安培力作用下张紧成半圆,其有效长度等于2L,导线受到两个钉子的弹力和安培力,对导线根据平衡条件2F=BI×2L,解得F=BIL,故选A。]
4.C [方法一:导线有效长度为2l sin 30°=l,根据安培力公式,该V形通电导线受到的安培力大小为BIl。
方法二:由安培力大小公式F=BIL知V形导线每边受力为BIl,方向如图所示,其合力大小为2F sin 30°=F=BIl,C正确。]
5.D [(电流分析方法)如图所示,先分析AB导线中电流产生的磁场方向,再分段找出CD各段所受安培力的方向。设O为AB、CD两导线交点,由左手定则判断,CO段受力向下,DO段受力向上,所以CD导线沿逆时针方向转动,又由于AB、CD两导线电流有同向的趋势,由已知结论可知它们同时相互吸引,故D项正确。(结论法)凡转动,必互相靠近,则两导线转动到电流方向相同为止。]
6.A [当两线圈中电流方向相同时,表现为相互吸引,电流方向相反时,表现为相互排斥,故当天平示数为正时,两线圈相互排斥,电流方向相反,当天平示数为负时,两线圈相互吸引,电流方向相同,A正确,B错误;线圈Ⅰ对线圈Ⅱ的作用力与线圈Ⅱ对线圈Ⅰ的作用力是一对相互作用力,等大反向,C错误;由于线圈Ⅱ放在天平托盘上,线圈Ⅱ受到线圈Ⅰ的作用力为F=N2BI2L,所以线圈Ⅱ的匝数越多,相同情况下的力越大,天平越灵敏,D错误。]
7.C [根据左手定则知导线受磁铁的作用力斜向左上方,故由牛顿第三定律知,导线对磁铁的反作用力应斜向右下方,则一方面使磁铁与桌面的挤压增大,一方面使磁铁产生向右的运动趋势,从而受向左的摩擦力作用,故C正确。]
8.A [由左手定则可知,导体受到向上的安培力作用,弹簧的长度缩短Δx,通电前:mg=2kΔx1;通电后:mg=BIL+2kΔx2,其中Δx=Δx1-Δx2,解得B=2kΔxIL,故A正确。]
9.解析:第一次对导体棒进行受力分析可知
BIL+kx1=mg sin α,
调转电源极性后对导体棒进行受力分析可知
BIL+mg sin α=kx2,
两式联立可得B=kx2-x12IL。
答案:kx2-x12IL
B组 能力提升练
10.AC [由左手定则可知,铜条所受安培力方向竖直向上,故A正确;由牛顿第三定律可知,导体棒对磁铁有向下的作用力,使得电子测力计的示数增加,由平衡知识可知G2-G1=BIl,解得B=G2-G1Il,故C正确,B、D错误。]
11.BCD [根据牛顿第三定律可知,两通电导线间的作用力属于作用力和反作用力,大小相等,A错误;通电直导线所受安培力可以用F=BIL计算,B正确;b导线中的电流大于a导线中的电流,由右手螺旋定则和磁场的叠加原理可知,移走b导线前p点的磁感应强度方向垂直于纸面向里,移走b导线后p点的磁感应强度方向垂直于纸面向外,方向发生改变,C正确;有限空间中磁感应强度为零的位置,两导线产生的磁感应强度一定大小相等、方向相反,满足磁感应强度方向相反的位置就在两导线平面内,所以在离两导线平面有一定距离的有限空间内,不存在磁感应强度为零的位置,D正确。]
12.解析:(1)此时金属棒受到的安培力大小F=BIl=0.16 N。
(2)悬线拉力恰好为零,金属棒沿竖直方向受重力和安培力
由金属棒静止可知安培力F′=mg,
所以此时金属棒中的电流I′=F'Bl=mgBl=2.5 A。
答案:(1)0.16 N (2)2.5 A
13.解析:导体棒MN处于平衡状态,注意题中磁场方向与MN是垂直的,作出其平面图,对MN进行受力分析,如图所示。由平衡条件有Ff=F sin θ,
FN=F cs θ+mg,其中F=BIL,
解得FN=BIL cs θ+mg,Ff=BIL sin θ。
答案:BIL cs θ+mg BIL sin θ
1
2
3
4
5
6
7
8
10
11
A
C
A
C
D
A
C
A
AC
BCD
相关试卷
这是一份教科版 (2019)选择性必修 第二册2 安培力的应用同步测试题,文件包含教科版高中物理选择性必修第二册课时分层作业2安培力的应用含答案docx、教科版高中物理选择性必修第二册课时分层作业2答案docx等2份试卷配套教学资源,其中试卷共12页, 欢迎下载使用。
这是一份高中物理人教版 (2019)选择性必修 第二册1 磁场对通电导线的作用力同步测试题,共9页。
这是一份物理粤教版 (2019)第二节 安培力的应用达标测试,共5页。
