山东省菏泽市巨野县2023-2024学年八年级上学期期中考试生物试题
展开1.黄瓜、石榴等植物,有的未开花下面就有一个小小的“果实”,这种花是( )
A.花序 B. 雄花C.雌花 D. 两性花
2. “采菊东篱下,悠然见南山”,从生物学的角度看,人们所说的一朵菊花是( )
A. 一朵完全花 B. 一朵雌花 C. 一朵单性花 D. 一个花序
3.“樱桃好吃树难栽”。 大樱桃以其艳丽的外观、独特的风味深受人们的喜爱。大樱桃可供食用的部分和种子分别是由什么发育来的( )
A.子房壁 胚珠B. 子房 胚C. 子房壁 珠被D.胚珠 子房
4.在诗句“花褪残红青杏小 ”的描述中,形成小青杏依次经过的生理过程是( )
A.受精→开花→传粉 B.传粉→受精→开花
C.开花→受精→传粉 D.开花→传粉→受精
5. 新疆哈密瓜是中国地理标志产品,早春播种后,农民常常用地膜覆盖地面,这主要是为促进种子萌发提供( )
A. 营养物质 B. 适宜的温度 C. 适量的水分D. 充足的阳光
6.小李家的苹果树枝叶繁茂,却在形成花蕾以后出现落蕾现象,如果你是农技师,建议小李应该给果树施加的化肥是( )
A. 氮肥 B.磷肥 C.钾肥 D.氮肥和钾肥
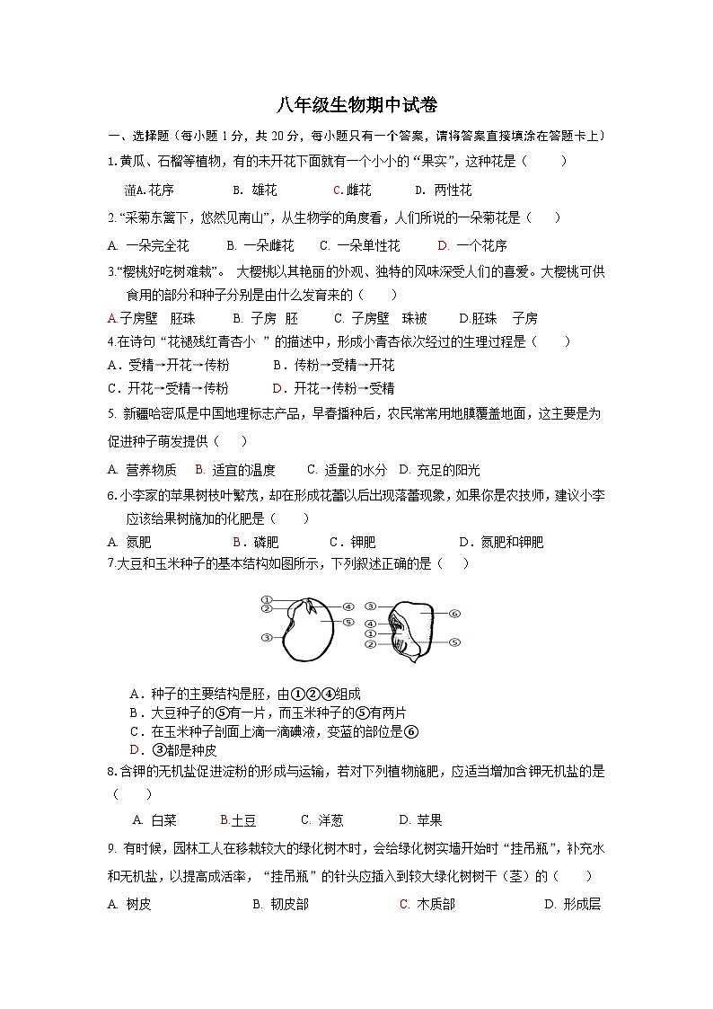
7.大豆和玉米种子的基本结构如图所示,下列叙述正确的是( )
A.种子的主要结构是胚,由①②④组成
B.大豆种子的⑤有一片,而玉米种子的⑤有两片
C.在玉米种子剖面上滴一滴碘液,变蓝的部位是⑥
D.③都是种皮
8.含钾的无机盐促进淀粉的形成与运输,若对下列植物施肥,应适当增加含钾无机盐的是( )
A. 白菜 B.土豆 C. 洋葱D. 苹果
9. 有时候,园林工人在移栽较大的绿化树木时,会给绿化树实墙开始时“挂吊瓶”,补充水和无机盐,以提高成活率,“挂吊瓶”的针头应插入到较大绿化树树干(茎)的( )
A. 树皮B. 韧皮部C. 木质部D. 形成层
10.“有心栽花花不开,无心插柳柳成荫”。从此诗句中看出,柳树的繁殖方式是( )
A. 压条 B. 扦插 C. 嫁接 D.组织培养
11.植物园引进了一种稀有名贵花卉,技术人员想在短时间内将其大量繁殖,比较理想的方法是( )
A.种子繁殖 B.组织培养
C.扦插 D.嫁接
12.下列生产活动中,不是应用顶端优势原理的是( )
A. 修剪果树 B. 棉花打顶 C. 修剪行道树 D. 去掉部分枝叶
13.下列有关生物的生殖和发育的说法,正确的是( )
A.嫁接、植物组织培养、种子繁殖均属于无性生殖
B.飞舞的蝴蝶处于发育中的幼虫阶段
C.家蚕、蜜蜂、蝗虫的发育都要经历卵→幼虫→蛹→成虫4个时期
D.青蛙的生殖和幼体的发育都在水中进行,幼体要经过变态发育才能在陆地生活
14.蝉蜕是一味中药,它是蝉发育过程中蜕掉的一层“皮”,下列有关蝉的正确叙述是( )
A.这层“皮”是蝉的外骨骼
B.蝉的鸣叫是一种觅食行为
C.蝉的发育经历了卵、幼虫、蛹、成虫四个阶段
D.蝉的身体由许多体节构成,属于环节动物
15.关于两栖动物,下列说法错误的是( )
A.两栖动物的生殖和发育必须在水中进行
B.幼体经过变态发育才能在陆地生活
C.幼体和成体的外部形态和内部结构差别很大
D.环境变迁对两栖动物影响不大
16.青蛙的发育过程依次要经历的时期是( )
A.受精卵→幼蛙→成蛙
B.受精卵→幼蛙→蝌蚪→成蛙
C.受精卵→幼蛙→休眠体→成蛙
D.受精卵→蝌蚪→幼蛙→成蛙
17.有关动物生殖发育的叙述,正确的是( )
①蝴蝶和家蚕的发育过程都为完全变态发育
②青蛙为雌雄异体,体内受精,变态发育
③蝗虫的发育过程包括受精卵、幼虫、蛹、成虫四个时期
④果蝇的发育属于不完全变态发育
A.②④ B.① C.①④ D.①③
18.青蛙和大鲵的形态显著不同,但它们都属于两栖动物的原因是( )
A. 成体在水中用鳃呼吸,在陆地上用肺呼吸
B. 成体既能生活在水中,又能生活在陆地上
C. 幼体生活在水中,成体生活在陆地上
D. 幼体生活在水中,用鳃呼吸;成体生活在陆地上或生活在水中,用肺呼吸,皮肤辅助呼吸
19.“穿花蛱蝶深深见”、“青草池塘处处蛙”,诗里描述的蛱蝶和蛙在生殖和发育方面的相似之处是( )
A.无性生殖,变态发育 B.有性生殖,不完全变态发育
C.有性生殖,变态发育 D.无性生殖,完全变态发育
20.下列诗句或成语中,不包含生殖现象的是( )
A.蜻蜓点水
B.稻花香里说丰年,听取蛙声一片
C.螳螂捕蝉,黄雀在后
D.几处早莺争暖树,谁家新燕啄春泥
二、非选择题(本大题共包括5个小题,每空1分,共30分,请将答案填写在答题卡上)21.(7分) “人面不知何处去,桃花依旧笑春风”,春天是桃花盛开的季节,在诗人的眼中,桃花惊艳了整个春天。下图是桃花和桃子的结构示意图,请据图回答下列问题。
(1)根据雌蕊和雄蕊的有无,从甲乙两图中可以看出,桃花属于 。其传粉方式A为 。
(2)图中与果实和种子形成有关的结构是 。(填序号)
(3)“粉面桃花引蝶来”,桃花能吸引蝴蝶的部分是 。
(4)花瓣等结构凋落后,图甲中的[ ] 将发育成桃的果实,图丙中的13是桃的食用部分(人们常说果肉),它是由图乙中的[ ] 发育而来的。
(5)花粉萌发形成花粉管后,精子沿花粉管向下移动,两个精子分别卵细胞和中央细胞融合的现象称作 。
22.(5分) 春天,种子在温暖的土壤里发出嫩芽,下面为菜豆种子及萌发过程的简图,请回答:
(1)菜豆种子中新植物的幼体是由图甲中的 构成的(填序号)。
(2)丙图中结构A是由甲图中[ ] 发育而来。
(3)种子萌发初期需要的营养物质来自甲图的[ ] 。从图甲到图乙的变化中,首先突破种皮的是甲图中的结构[ ] 。
(4)豆苗生长过程中,出现了植株矮小、叶片发黄的现象,此时应该施加含 的无机盐并及时灌溉。
23.(6分)图一表示植物根尖的结构图,图二和图三所示的分别是枝芽的结构及其发育而成的枝条。请据图回答下列问题:
(1)植物生命活动中所需要的水和无机盐,都是通过图一结构中[ ] 吸收的。
(2)根的长度不断增加是因为图一中的[ ] 使细胞数目增多,[ ] 使细胞体积增大。
(3)图二中的[ ] ,将来发育成图三中的③。
(4)图三中的④是由图二中的[ ] 发育来的。如果摘除图三中的顶芽,你预测枝条的发育状况是 。
24.(6分) 生物通过生殖和发育,使得生命在生物圈中世代相传,生生不息。如图是几种生物的生殖和发育过程,据图回答:
(1)上图中,属于有性生殖的是哪几个? (选填①、②、③、④或⑤)。
(2)②图的关键步骤是要确保a、b两部分的 紧密结合,接穗才能成活。
(3)①图表示青蛙的 发育:其幼体生活在水中,用 呼吸,用尾运动;成体水陆两栖,用 和皮肤呼吸,靠四肢运动。
(4)与有性生殖相比,无性生殖的优点除了繁殖速度快,还能 。
25. (6分) 某同学在探究种子萌发的外界环境条件时,设计了如下试验:
(1)1号瓶与2、3、4号瓶都只有_______种条件不同,其他条件都相同。
(2)1号瓶和2号瓶的实验结果说明_______是种子萌发所必需的外界条件。
(3)1号瓶和_______号瓶的实验结果说明充足的空气是种子萌发所必需的外界条件。
(4)1号瓶和4号瓶的实验结果说明_____________________是种子萌发所必需的外界条件。
(5)如果该同学要探究大豆种子的萌发是否需要光,还需要设置5号瓶,5号瓶应放置在______________的环境中,其他条件与_______号瓶相同。
1
2
3
4
处理方式
撒少量清水,使餐巾纸湿润,拧紧瓶盖
不洒水,拧紧瓶盖
倒入较多的清水,使种子淹没,拧紧瓶盖
撒少量清水,使餐巾纸湿润,拧紧瓶盖
放置环境
25℃,有光
25℃,有光
25℃,有光
4℃,有光
实验结果
种子萌发
种子不萌发
种子不萌发
种子不萌发
山东省菏泽市巨野县2023-2024学年八年级上学期期末生物试卷: 这是一份山东省菏泽市巨野县2023-2024学年八年级上学期期末生物试卷,共28页。试卷主要包含了选择题,非选择题等内容,欢迎下载使用。
山东省菏泽市巨野县2023-2024学年九年级上学期期末生物试题: 这是一份山东省菏泽市巨野县2023-2024学年九年级上学期期末生物试题,共8页。
山东省菏泽市巨野县2023-2024学年九年级上学期期末生物试题: 这是一份山东省菏泽市巨野县2023-2024学年九年级上学期期末生物试题,共8页。

