

江西省九江市柴桑区2023-2024学年七年级上学期12月月考生物试题
展开
这是一份江西省九江市柴桑区2023-2024学年七年级上学期12月月考生物试题,共5页。试卷主要包含了单项选择题,综合题等内容,欢迎下载使用。
▶第一单元~第三单元第二章◀
注意:共两大题,25小题,满分50分,作答时间50分钟。
一、单项选择题(本大题共20小题,每小题1分,共20分。在每小题列出的四个选项中,只有一项是符合题目要求的。请把正确选项的代号填在答题框内)
1.青蛙在冬天要进行冬眠,这属于( )
A.环境影响生物B.生物适应环境
C.生物影响环境D.生物躲避敌害
2.“人间四月芳菲尽,山寺桃花始盛开”,造成这一差异的环境因素是( )
A.光B.温度C.湿度D.水
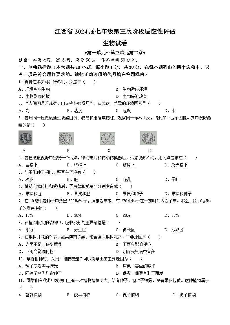
3.若用同一显微镜通过调整目镜、物镜和细准焦螺旋,观察同一标本4次,得到如下四个图像。其中视野最暗的是( )
ABCD
4.若显微镜视野中出现一个污点,移动玻片和转动转换器后,污点仍然不动,则污点应该在( )
A.目镜上B.物镜上C.玻片上D.反光镜上
5.与玉米种子相比,菜豆种子没有( )
A.种皮B.胚C.胚乳D.子叶
6.桃花完成传粉和受精后,子房壁和受精卵分别发育成( )
A.果实和胚B.果皮和胚C.果皮和种子D.果实和种子
7.在10袋小麦种子中选出300粒种子,测定发芽率,有270粒种子在一定时间内发了芽。那么,这10袋种子的发芽率是( )
A.10%B.20%C.80%D.90%
8.在植物根尖的结构中,吸收水分的主要部位是( )
A.根冠B.分生区C.伸长区D.成熟区
9.在果树开花的季节,如果阴雨连绵,常会造成果树减产。主要原因是( )
A.光照不足,缺少营养B.下雨会影响呼吸
C.下雨会影响传粉D.阴雨天气病虫害多
10.早春播种时,采用“地膜覆盖”可以提早出苗主要是因为( )
A.种子萌发需要遮光B.避免了害虫的破坏
C.阻挡了鸟类取食种子D.保温、保湿有利于萌发
11.同学们在秋游中发现山上有一种植物植株高大,结有种子,但种子裸露,没有果皮包被。这种植物属于( )
A.苔藓植物B.蕨类植物C.裸子植物D.被子植物
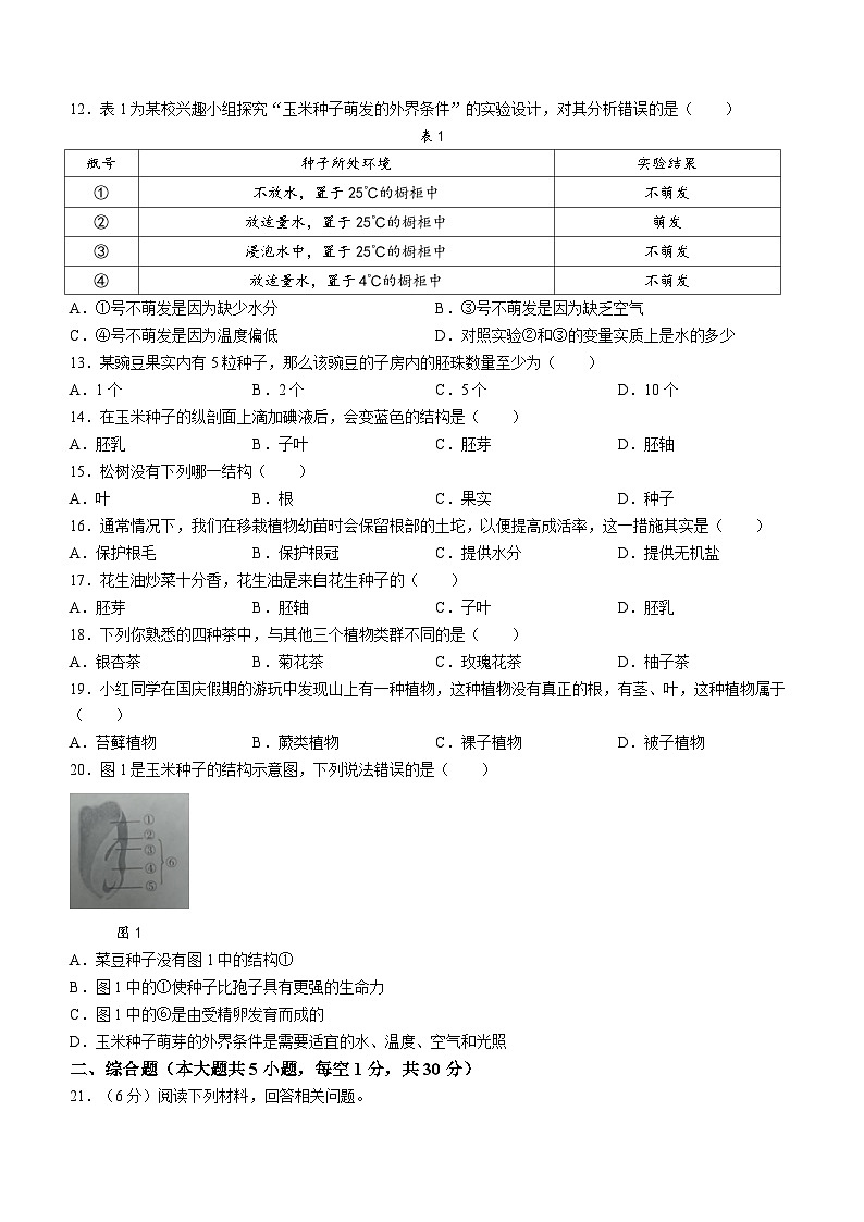
12.表1为某校兴趣小组探究“玉米种子萌发的外界条件”的实验设计,对其分析错误的是( )
表1
A.①号不萌发是因为缺少水分B.③号不萌发是因为缺乏空气
C.④号不萌发是因为温度偏低D.对照实验②和③的变量实质上是水的多少
13.某豌豆果实内有5粒种子,那么该豌豆的子房内的胚珠数量至少为( )
A.1个B.2个C.5个D.10个
14.在玉米种子的纵剖面上滴加碘液后,会变蓝色的结构是( )
A.胚乳B.子叶C.胚芽D.胚轴
15.松树没有下列哪一结构( )
A.叶B.根C.果实D.种子
16.通常情况下,我们在移栽植物幼苗时会保留根部的土坨,以便提高成活率,这一措施其实是( )
A.保护根毛B.保护根冠C.提供水分D.提供无机盐
17.花生油炒菜十分香,花生油是来自花生种子的( )
A.胚芽B.胚轴C.子叶D.胚乳
18.下列你熟悉的四种茶中,与其他三个植物类群不同的是( )
A.银杏茶B.菊花茶C.玫瑰花茶D.柚子茶
19.小红同学在国庆假期的游玩中发现山上有一种植物,这种植物没有真正的根,有茎、叶,这种植物属于( )
A.苔藓植物B.蕨类植物C.裸子植物D.被子植物
20.图1是玉米种子的结构示意图,下列说法错误的是( )
图1
A.菜豆种子没有图1中的结构①
B.图1中的①使种子比孢子具有更强的生命力
C.图1中的⑥是由受精卵发育而成的
D.玉米种子萌芽的外界条件是需要适宜的水、温度、空气和光照
二、综合题(本大题共5小题,每空1分,共30分)
21.(6分)阅读下列材料,回答相关问题。
草原生态系统是我国主要的自然生态系统类型之一。据2022年《中国统计年鉴》资料显示,我国天然草原的面积3.928亿公顷,占世界草原总面积的12%左右。我国的草原类型较多,从整体上看,内蒙古草原以多年生、早生低温草本植物占优势,建群植物主要是禾本科草类,其中以针茅和羊草最具代表性。前者为丛生禾草,后者为根茎禾草,根茎发达,对防风固沙起着重要作用;我国中部为稀疏草原,以大针茅为主;西部为荒漠草原,以丛生戈壁针茅为主。
草原生态系统的消费者主要是擅于奔跑的大型草食动物,如野驴和黄羊。小型动物如草兔、蝗虫的数量很多。另外还有许多营洞穴生活的啮齿类动物,如田鼠、黄鼠、旱獭、鼠兔和纷鼠等。肉食动物有沙狐、鼬和狼。肉食性的鸟类有鹰、隼和鹞等,除此之外的鸟类主要是云雀、百灵、毛腿沙鸡和地鹤。它们之中有些栖居于穴洞之中。
草原退化的标志之一是人类为了经济利益过度放牧导致产草量的下降。据调查,全国各类草原的牧草产量普遍比50年代~60年代下降30%~50%。如新疆乌鲁木齐县,1965年每亩草场平均产草量85千克,到2022年已降至43千克,平均每年减少1.2千克。草原退化的标志之二是牧草质量上的下降,可食性牧草减少,毒草和杂草增加,使牧场的使用价值下降。这是人类对草原不合理利用造成的生态恶果。图2是某草原生态系统中的食物网示意图。
图2
(1)在该生态系统中,有______条食物链,大量地捕杀鹰、狐和蛇,则短时间内______的数量会增加,______的数量会减少,从而导致生态平衡被破坏。
(2)该生态系统中,与鼠有竞争关系的生物是______。
(3)如果该生态系统被不易降解的农药污染了,则体内毒素含量最高的生物是______。
(4)当地牧民为了调整产业结构,想要引进绵羊养殖,既要获得好效益,又要兼顾生态平衡,你认为应该______。
22.(6分)图3是“制作洋葱鳞片叶内表皮细胞临时装片”实验的部分操作步骤示意图,请据图回答下列问题。
图3
(1)按照实验操作过程,将实验步骤①~④进行排序:______→______→______→______。
(2)[②]染色时滴加的液体是______。
(3)①操作不当时容易产生______。
23.(6分)我们的生活离不开植物,我们都直接或者间接以植物为生,图4中这些常见植物你认识它们吗?你能区分它们吗?据图回答下列问题。
图4
(1)在以上植物中,用种子繁殖的植物有______(用字母表示),A和E的不同之处在于A的种子______包被,而E的种子______包被。
(2)可以用孢子繁殖后代的植物是______,其中可以作为检测空气质量指示的植物是______。(用字母表示)
(3)种子中有胚乳的植物是______(用字母表示)。
24.(6分)图5是植物体的某些器官或结构示意图,据图回答下列问题。
图5
(1)图丁种子的结构中最先突破种皮的是[ ]。
(2)图甲中的结构1和结构2是由图丁中的[ ]发育而成的。
(3)图丙中的结构______和______可以使根不断长长。(填字母)
(4)图乙中的结构6将来可发育成图甲中的结构______。(填数字)
(5)图丁中结构①的名称是______。
25.(6分)生物实验活动中,小聪同学想设计一个实验来研究种子萌发所需的外界条件,他先按图6所示,精选3粒籽粒饱满、胚完整的大豆种子A、B、C,将它们用细绳分别系在部分插入烧杯内水中的玻璃棒上a、b、c处。静置在25℃的环境下,经过一段时间后,发现3粒种子中只有种子B萌发,种子A、C都不发芽。请你帮助他分析原因并回答下列问题。
图6
(1)本实验由______组对照实验组成,实验结果说明了种子萌发的外界条件是______。
(2)种子正常萌发还与适宜的______等外界条件有关。
(3)在这些种子萌发的过程中,有机物总量在______(填“增加”、“不变”或“减少”),总质量在增加。
(4)这些种子在萌发中所利用的营养物质主要来自______。
(5)这个实验不足的地方是______。
参考答案
一、单项选择题(本大题共20小题,每小题11分,共20分)
1.B2.B3.C4.A5.C6.B7.D8.D9.C10.D
11.C12.D13.C14.A15.C16.A17.C18.A19.A20.D
二、综合题(本大题共5小题,共30分)
21.(6分)(1)5鼠、兔草(2)兔(3)鹰(4)减少鼠、兔的数量(合理即可)
22.(6分)(1) = 4 \* GB3 ④ = 3 \* GB3 ③ = 1 \* GB3 ① = 2 \* GB3 ②(2)碘液(3)气泡
23.(6分)(1)A、B、E有果皮无果皮(2)C、D、FF(3)B
24.(6分)(1) = 2 \* GB3 ②(2) = 1 \* GB3 ①(3)B C(两空答案可对调)(4)2(5)胚芽
25.(6分)(1)2一定的水分、充足的空气(2)温度(3)减少(4)子叶
(5)实验种子的数量太少(合理即可)
瓶号
种子所处环境
实验结果
①
不放水,置于25℃的橱柜中
不萌发
②
放适量水,置于25℃的橱柜中
萌发
③
浸泡水中,置于25℃的橱柜中
不萌发
④
放适量水,置于4℃的橱柜中
不萌发
相关试卷
这是一份江西省九江市柴桑区五校2022-2023学年八年级下学期5月月考生物试卷,共24页。试卷主要包含了选择题,综合题等内容,欢迎下载使用。
这是一份44,江西省九江市柴桑区2023-2024学年七年级上学期期中生物试题,共19页。试卷主要包含了单选题,非选择题等内容,欢迎下载使用。
这是一份江西省九江市柴桑区2023-2024学年七年级上学期12月月考生物试题,共5页。试卷主要包含了单项选择题,综合题等内容,欢迎下载使用。
