河南省青铜鸣大联考2023-2024学年高三上学期12月月考化学试题
展开
这是一份河南省青铜鸣大联考2023-2024学年高三上学期12月月考化学试题,文件包含精品解析河南省青铜鸣大联考2023-2024学年高三上学期12月月考化学试题原卷版docx、精品解析河南省青铜鸣大联考2023-2024学年高三上学期12月月考化学试题解析版docx、河南省青桐鸣大联考2023-2024学年高三上学期12月月考化学pdf等3份试卷配套教学资源,其中试卷共40页, 欢迎下载使用。
注意事项:
1.答卷前,考生务必将自己的姓名、班级、考场号、座位号、考生号填写在答题卡上。
2.回答选择题时,选出每小题答案后,用铅笔把答题卡上对应题目的答案标号涂黑。如需改
动,用橡皮擦干净后,再选涂其他答案标号。回答非选择题时,将答案写在答题卡上。写在本试卷上无效。
3.考试结束后,将本试卷和答题卡一并交回。
4.全卷满分100分,考试时间90分钟。
可能用到的相对原子质量:H:1 N:14 O:16 S:32 Cl:35.5 Fe:56 Bi:209
一、选择题:本题共14小题,每小题3分,共42分。在每小题给出的四个选项中,只有一项是符合题目要求的。
1. 废物改头换面,服务日常生活。下列说法正确的是
A. 钢管表面镀锌可起到防腐的作用,镀锌层破损后,钢管腐蚀速率加快
B. 生产豆奶产生的豆渣可加工成面粉和饼干,豆渣中含有的纤维素与淀粉互为同分异构体
C. 废弃玻璃磨粉可代替砂子掺入混凝土建造房子,玻璃的生产原料为纯碱、石灰石和石英砂
D. 废旧轮胎制成的橡胶粉可掺入沥青中铺路,橡胶均属于天然有机高分子化合物
【答案】C
【解析】
【详解】A.由于锌比铁活泼,当锌与铁构成电化学腐蚀时,先腐蚀锌,故钢管表面镀锌可起到防腐的作用,即镀锌层破损后,钢管腐蚀速率减慢,A错误;
B.纤维素与淀粉的组成通式虽然都用(C6H10O5)n表示,但是二者的n值不同,即二者分子式不相同,故不互为同分异构体,B错误;
C.玻璃的生产原料为纯碱、石灰石和石英砂,涉及的反应主要为:Na2CO3+SiO2Na2SiO3+CO2↑、CaCO3+SiO2CaSiO3+CO2↑,C正确;
D.橡胶中的天然橡胶属于天然有机高分子化合物,而合成橡胶属于合成有机高分子化合物,D错误;
故答案为:C。
2. 芳香族化合物a、b、c是有机合成的基础原料,下列有关说法错误的是
A. a、b均能与NaOH溶液反应B. a、c均能与b发生酯化反应
C. b的芳香族同分异构体有3种D. 基态碳原子与氧原子核外未成对电子数相等
【答案】C
【解析】
【详解】A.a、b均含有羧基,均能与NaOH溶液反应,故A正确;
B.a中含有羧基和羟基、c中含有羟基,b中含有羧基,能与a、c中的羟基发生酯化反应,故B正确;
C.b的芳香族同分异构体含有苯环,若取代基为醛基和羟基,如,共有3种;若取代基为酯基,如,共有1种;故b的芳香族同分异构体共有4种,故C错误;
D.基态碳原子的电子排布式为:1s22s22p2,有两个未成对电子;基态氧原子的电子排布式为:1s22s22p4,也有2个未成对电子,故D正确;
故答案选:C。
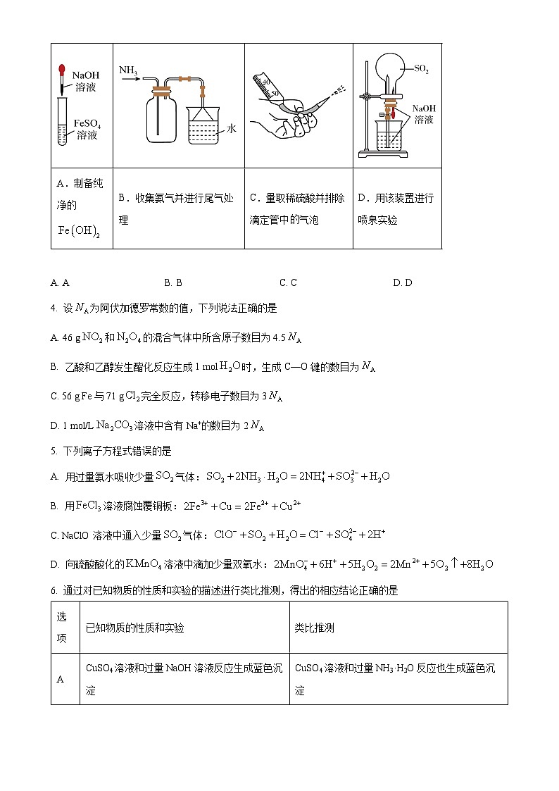
3. 下列关于化学实验的基本操作正确的是
A. AB. BC. CD. D
【答案】D
【解析】
【详解】A.氢氧化亚铁易被空气氧化成氢氧化铁,氢氧化钠溶液悬空滴入硫酸亚铁溶液中,此方法生成的氢氧化亚铁与空气接触,易被氧化,不能制备纯净的氢氧化亚铁,故A错误;
B.氨气密度小于空气,应用向下排空气法收集氨气,集气瓶正放时,氨气应从短管进长管出,故B错误;
C.量取稀硫酸应用酸式滴定管,图中为碱式滴定管,故C错误;
D.挤压胶头滴管中的氢氧化钠溶液进入烧瓶,使二氧化硫与氢氧化钠溶液反应生成亚硫酸钠和水,烧瓶内气压减小,打开长导管的止水夹,就可以形成喷泉,故D正确;
故选D。
4. 设为阿伏加德罗常数的值,下列说法正确的是
A. 46 g和的混合气体中所含原子数目为4.5
B. 乙酸和乙醇发生酯化反应生成1 ml时,生成C—O键的数目为
C. 56 g Fe与71 g完全反应,转移电子数目为3
D. 1 ml/L溶液中含有Na+的数目为2
【答案】B
【解析】
【详解】A.二氧化氮和四氧化二氮的最简式均符合(NO2),46g此混合气体,含有(NO2)的物质的量为1ml,含有原子的数目为3NA,A项错误;
B.乙酸和乙醇酯化反应的方程式为:,其中羧基断裂C-O键,醇中的羟基断裂O-H键,酯中生成C-O键,生成1mlH2O,生成C-O键的数目为1NA,B项正确;
C.根据电子守恒,可得关系式:2Fe~3Cl2~6e-,1ml铁与1ml氯气反应,铁过量,氯气完全反应,转移电子数为2NA,C项错误;
D.溶液的体积未知,无法计算Na+的数目,D项错误。
故选B。
5. 下列离子方程式错误的是
A. 用过量氨水吸收少量气体:
B. 用溶液腐蚀覆铜板:
C. NaClO溶液中通入少量气体:
D. 向硫酸酸化的溶液中滴加少量双氧水:
【答案】C
【解析】
【详解】A.过量氨水吸收二氧化硫生成亚硫酸氨和水,离子方程式为:,故A正确;
B.用氯化铁溶液刻蚀覆铜板,反应生成氯化铜和氯化亚铁,离子方程式为:,故B正确;
C.将少量二氧化硫通入溶液中,发生氧化还原反应,但次氯酸根过量,会有次氯酸生成,离子方程式为:,故C错误;
D.高锰酸钾溶液中滴加少量双氧水,过氧化氢被氧化为O2,高锰酸钾被还原为硫酸锰,离子方程式为,故D正确;
答案选C。
6. 通过对已知物质的性质和实验的描述进行类比推测,得出的相应结论正确的是
A. AB. BC. CD. D
【答案】B
【解析】
【详解】A.CuSO4溶液和过量NaOH溶液反应生成蓝色沉淀,Cu2++2OH-=Cu(OH)2↓,但CuSO4溶液和过量NH3·H2O反应由于形成铜氨络离子而得不到蓝色沉淀,反应原理为:Cu2++4NH3·H2O=[Cu(NH3)4]2++4H2O,A不合题意;
B.NaHCO3溶液与Al2(SO4)3溶液反应有沉淀和气体产生是由于Al3+和发生双水解反应,原理为:Al3++3=Al(OH)3↓+3CO2↑,NaHCO3溶液与Fe2(SO4)3溶液反应也有沉淀和气体产生是由于Fe3+和发生双水解反应,原理为:Fe3++3=Fe(OH)3↓+3CO2↑,B符合题意;
C.向Na2CO3固体中加入少量水,伴随放热现象即Na2CO3固体溶于水时放热,但NaHCO3溶于水时需要吸热,C不合题意;
D.少量CO2通入Ba(OH)2溶液中产生白色沉淀是由于发生反应:Ba(OH)2+CO2=BaCO3↓+H2O,少量CO2通入BaCl2溶液中由于HCl的酸性比H2CO3强,二者不反应,故不能产生白色沉淀,D不合题意;
故答案为:B。
7. 有机物M和N是合成药物的中间体,在一定条件下M可以转化为N,其过程如图所示,下列说法错误的是
A. 该反应类型为消去反应B. 可用金属Na鉴别M和N
C. M的分子式为D. N可使酸性溶液褪色
【答案】C
【解析】
【详解】A.由图可知,醇羟基发生消去反应生成碳碳双键,故A正确;
B.M有羟基和酯基、N有酯基和碳碳双键,Na可以与羟基置换出氢气,可以用Na鉴别M和N,故B正确;
C.由结构简式可知,M的不饱和度为2,M的分子式为C9H16O3,故C错误;
D.N中含有碳碳双键,可以使酸性高锰酸钾溶液褪色,故D正确;
答案选C。
8. 某兴趣小组以铝土矿(主要成分为,还含有少量和)为主要原料制备絮凝剂聚合氯化铝和金属铝的流程如图所示。
已知滤渣a中含有难溶的铝硅酸盐。下列说法正确的是
A. “碱溶”时,所用NaOH溶液可更换为氨水
B. 若滤液a浓度较大,“沉淀”时通入过量有利于减少生成沉淀中的杂质
C. 通过控制沉淀ⅰ、ⅱi的比例可改变聚合氯化铝的组成
D. “操作X”可以是盐酸溶解、结晶、脱水、电解
【答案】C
【解析】
【分析】铝土矿加氢氧化钠溶液,和氢氧化钠溶液的反应生成偏铝酸钠、转化为铝硅酸钠沉淀、不溶,过滤,滤液含偏铝酸钠溶液、通入足量的二氧化碳后反应生成氢氧化铝沉淀,过滤,洗涤干燥后,灼烧氢氧化铝使之分解生成氧化铝,加冰晶石使氧化铝熔融、电解之,就可以得到铝。
【详解】A.具有两性,能与强碱溶液反应,不能溶于弱碱,“碱溶”时与NaOH溶液反应生成Na[Al(OH)4],所用NaOH溶液不能更换为氨水,故A错误;
B.步骤Ⅱ,滤液浓度较大时通入过量CO2生成氢氧化铝和碳酸氢钠,碳酸氢钠溶解度较小,因此会有碳酸氢钠固体从溶液中析出,因此并不有利于减少氢氧化铝固体中的杂质,故B错误;
C.[Al2(OH)aClb]m中a、b可通过控制Al(OH)3和AlCl3的投料比来控制产品盐基度,故C正确;
D.氢氧化铝加盐酸溶解生成氯化铝,但熔融氯化铝不能导电,电解无法得到铝单质,故D错误;
故选C。
9. 化合物M(结构如图所示)具有较大的阴离子,这使得其溶解度较大、电化学稳定性较高,因而被应用于电池电解液中。M的组成元素W、X、Y、Z、L均为短周期主族元素且原子半径依次增大,基态L原子仅s能级上填充电子,基态Y原子s能级上的电子数是p能级上的2倍,W的简单氢化物的沸点高于同主族相邻元素。下列说法正确的是
A. 元素的第一电离能:Y>X>W
B. M中属于p区的元素有4种
C. L形成的单质在X形成的单质中燃烧主要生成
D. M中L和Z元素最外层均不满足结构
【答案】B
【解析】
【分析】由题干信息可知,M的组成元素W、X、Y、Z、L均为短周期主族元素且原子半径依次增大,基态L原子仅s能级上填充电子结合L为+1价离子,故L为Li,基态Y原子s能级上的电子数是p能级上的2倍,且Y能形成4个共价键,半径比Li小,故Y为C,原子半径大小在C和Li之间的元素为Be、B,且Z周围形成4个共价键,则Z为B,W的简单氢化物的沸点高于同主族相邻元素且W的半径最小,则W为F,X可以形成2个共价键,且半径在F和C之间,故X为O,综上分析可知,W、X、Y、Z、L分别为F、O、C、B、Li,据此分析解题。
【详解】A.由分析可知,W为F、X为O、Y为C,根据同一周期元素第一电离能呈增大趋势,ⅡA与ⅢA、ⅤA与ⅥA反常,故元素的第一电离能为F>O>C即W >X>Y,A错误;
B.由分析可知,W、X、Y、Z、L分别为F、O、C、B、Li,故M中出Li属于s区,其余4种元素属于p区,B正确;
C.由分析可知,X为O、L为Li,L形成的单质即Li在X形成的单质O2中燃烧只能生成Li2O即L2X,得不到Li2O2即,C错误;
D.由分析可知,L为Li,Z为B,由题干图示信息可知,Z周围形成4个共价键,即M中L元素即Li+最外层不满足结构,而Z元素即B最外层满足结构,D错误;
故答案为:B。
10. 卤代甲硅烷是一类重要的硅化合物,是合成其他硅烷衍生物的起始原料。三溴甲硅烷(,熔点-73.5℃、沸点111.8℃,易水解、易着火)的合成反应为:,一种合成并提纯的装置如图所示。下列说法正确的是
A. 合成阶段,装置2和6均需冷水浴;提纯阶段,装置6需加热
B. 装置4的作用为吸收未反应的
C. 合成阶段,从装置8逸出的气体可直接排放;提纯阶段,装置9收集满产品后需将缩细处烧封
D. 为提高冷凝效果,可将装置7更换为球形冷凝管
【答案】B
【解析】
【分析】三颈烧瓶中液溴需要热水浴与氢气在管式炉3中化合反应生成溴化氢,通过4中的溴化亚铁除去溴化氢中的溴蒸汽,溴化氢和硅在管式炉5中反应合成,最后通过蒸馏冷凝提纯得到。
【详解】A.合成阶段,装置2需热水浴使液溴挥发溴蒸汽,与氢气在3中化合反应,故A错误;
B.装置4为除去溴化氢中的溴蒸汽,故B正确;
C.合成阶段,从装置8逸出的气体含有溴化氢,不能直接排放,故C错误;
D.蒸馏装置中不能使用球形冷凝管,容易有液体残留,需用直型冷凝管,故D错误;
故选B。
11. 亚铜催化乙酰胺与溴苯偶联反应的机理如图所示,已知Ph为苯基。下列说法错误的是
A. a为反应的催化剂
B. b中Cu的化合价为+1价
C. 反应体系中同时存在极性键和非极性键的断裂和形成
D. 反应的总方程式为PhBr++HBr
【答案】C
【解析】
【详解】A.由反应历程可知,反应前后都存在物质a,则其为催化剂,A正确;
B.a到b过程中,Cu原子成键数目未发生改变,则b中Cu为+1价,B正确;
C.由反应历程可知,反应中无非极性键断裂与形成,C错误;
D.由反应历程可知,a为催化剂,bcdef为中间产物,则反应的总方程式为PhBr++HBr,D正确;
故选C。
12. 微生物燃料电池是一种可以将污水中能量加以利用的技术,它可以通过产电微生物对污水中葡萄糖进行代谢,其工作原理如图所示。研究表明,溶液酸化会导致微生物活性降低,进而导致产电性能下降,其中N极上发生反应的同时还伴随着反硝化反应(转化为),下列说法错误的是
A. 电池工作时,电流应从N极流向M极,且N极电势高
B. 该装置应选择质子交换膜,从左极室移向右极室
C. M极的电极反应为
D. 当N极消耗22.4 L (标准状况下)时,M极生成4 ml
【答案】D
【解析】
【分析】N极O元素化合价由0降低到-2,得电子发生还原反应,N极为正极;M极为负极,葡萄糖被氧化为二氧化碳,根据M极产生H+可知电极反应式为:;
【详解】A.据分析,N为正极,M为负极,电池工作时,电流从N极流向M极,且N极电势高,故A正确;
B.M极产生H+,溶液酸化会使微生物活性降低,离子交换膜应选择阳离子交换膜,H+从左极室流向右极室,故B正确;
C.据分析,M极电极反应为:,故C正确;
D.氧气与电子的关系式为:O2~4e-,消耗1ml氧气,转移4ml电子,但是N极同时有NO转化为N2,这个反应转移的电子数未知,故无法计算M极产生H+的物质的量,故D错误;
答案为D。
13. 已知T℃时,难溶电解质和的饱和溶液中或与溶液pH的关系如图所示,下列说法错误的是
A. x︰y=3︰1
B. T℃时,
C. T℃时,饱和溶液和饱和溶液中:
D. T℃时,若溶液中如a点所示,则加入NaOH可使溶液pH沿水平线向右移动至b点
【答案】A
【解析】
【分析】由图可知,溶液pH为5、6时,X(OH)x饱和溶液中Xx+的浓度分别为10—3ml/L、10—6ml/L,由温度不变,溶度积不变可得:10—3×(10—9)x=10—6×(10—8)x,解得x=3,同理可知,溶液pH为6、7时,Y(OH)y饱和溶液中Yy+的浓度分别为10—4ml/L、10—6ml/L,由温度不变,溶度积不变可得:10—4×(10—8)y=10—6×(10—7)y,解得y=2,则T℃时,X(OH)x、Y(OH)y的溶度积分别为10—3×(10—9)3=10—30、10—4×(10—8)2=10—20。
【详解】A.由分析可知,x、y分别为3、2,则x:y=3:2,故A错误;
B.由分析可知,T℃时,X(OH)x、Y(OH)y的溶度积分别为10—3×(10—9)3=10—30、10—4×(10—8)2=10—20,则X(OH)x的溶度积小于Y(OH)y的溶度积,故B正确;
C.由分析可知,T℃时,X(OH)x、Y(OH)y的溶度积分别为10—3×(10—9)3=10—30、10—4×(10—8)2=10—20,则饱和溶液中,Xx+、Yy+的浓度分别为ml/L、ml/L,所以Xx+的浓度小于Yy+的浓度,故C正确;
D.由图可知,a点为X(OH)x的不饱和溶液、b点为X(OH)x的饱和溶液,则向溶液中加入氢氧化钠固体,溶液中氢氧根离子浓度增大,可以使不饱和溶液转化为饱和溶液,则加入氢氧化钠可使溶液pH沿水平线向右移动至b点,故D正确;
故选A。
14. 将晶体置于真空刚性容器中,升温可发生反应:和,该体系达到平衡状态时的体积分数的关系如图所示。下列说法正确的是
A 700 K前,只发生反应
B. 650 K时,若容器内气体压强为,则
C. b点温度下,分解率为8%
D. 在a点容器中加入催化剂,则b点将向上平移
【答案】A
【解析】
【分析】只发生硫酸亚铁晶体的分解反应时,生成二氧化硫和三氧化硫气体,二氧化硫的体积分数为50%,符合700K之前图中的曲线变化情况;700K之后,发生反应,且升高温度,反应正向移动,二氧化硫的体积分数逐渐增大。
【详解】A.700K之前,二氧化硫的体积分数为50%,说明只发生反应:,故A正确;
B.650K时,容器内气体只有二氧化硫和三氧化硫,且物质的量相等,若容器内气体的压强为P0,则Kp==,故B错误;
C.b点二氧化硫的平衡体积分数为54%,设硫酸亚铁分解产生的二氧化硫和三氧化硫的物质的量均为1ml,三氧化硫的分解率为x,可列三段式:,二氧化硫的平衡体积分数为,解得x=,故C错误;
D.催化剂不会影响化学平衡,加入催化剂,b点不移动,故D错误;
故选A。
二、非选择题:本题共4小题,共58分。
15. 某化学小组利用如图流程在实验室制备硫酸亚铁铵晶体,并对产品纯度进行测定。
回答下列问题:
Ⅰ.晶体制备。
(1)废铁屑进行“碱洗”的目的为___________。
(2)“酸溶”时,判断反应结束的现象为___________;处理尾气的方法为___________。
(3)“抽滤”后,检验滤液中是否含有的试剂为___________;用离子方程式解释滤液中不含的原因为___________。
(4)“系列操作”为水浴加热蒸发至___________,冷却至室温,过滤,用无水乙醇洗涤,再用滤纸反复吸干晶体。
Ⅱ.(M=392 g/ml)晶体纯度测定。
取0.3 g样品放入锥形瓶中,加入30 mL蒸馏水溶解,水浴加热至有热气产生,趁热用0.0100 ml/L酸性标准溶液滴定至终点,平行实验三次,测得平均消耗14.50 mL酸性标准溶液。
(5)滴定终点时的现象为________,反应的离子方程式为___________。
(6)计算该样品的纯度为___________(保留三位有效数字)。
【答案】(1)除去废铁屑表面油污。通过废铁屑制备硫酸亚铁铵晶体,先用碱洗,除去废铁屑表面油污,再用酸溶,抽滤出过量的铁粉和未反应的C粉,溶液中剩余Fe2+,加入硫酸铵溶液制的硫酸亚铁铵晶体。
(2) ①. 不再产生气泡时,证明反应结束。 ②. 处理尾气的方法:用氢氧化钠吸收产生的气体。
(3) ①. KSCN溶液 ②. Fe+2Fe3+=3Fe2+
(4)有晶膜出现时或有大量固体出现时。
(5) ①. 当滴入最后一滴高锰酸钾时,溶液变为浅红色,且30s内不恢复原来的颜色,证明达到滴定终点。 ②. 5Fe2++MnO+8H+=Mn2++5Fe3++4H2O。
(6)94.7%
【解析】
【分析】本题属于无机工艺流程题,由废铁屑制备硫酸亚铁铵晶体,碱洗的目的一般是除去废料表面的油污,酸可以溶解大多数金属及其化合物;抽滤实质上是减压过滤,在滤液中加入硫酸铵固体值得产品,带结晶水的物质通常需要冷却结晶的方式制得。
【小问1详解】
碳酸钠溶液显碱性,在碱性条件下,废铁屑表面油污发生水解,“碱煮”的目的是除去废铁屑表面油污,故答案为:除去废铁屑表面油污;
【小问2详解】
酸溶时发生Fe2O3+3H2SO4=Fe2(SO4)3+3H2O,Fe+Fe2(SO4)3=3FeSO4
H2SO4+Na2CO3=Na2SO4+H2O+CO2↑,所以当反应不再产生气体时,证明反应结束;
用氢氧化钠溶液处理尾气。
【小问3详解】
显色法KSCN溶液检验Fe3+,无红色证明不含Fe3+;其原因是在“酸溶”过程中含有大量的铁单质,可与反应生成的Fe3+发生氧化还原反应,Fe+2Fe3+=3Fe2+
【小问4详解】
蒸发过程的注意事项:有晶膜出现时或有大量固体出现时,停止加热。
【小问5详解】
当滴入最后一滴高锰酸钾时,溶液变为浅红色,且30s内不恢复原来的颜色,证明达到滴定终点;5Fe2++MnO+8H+=Mn2++5Fe3++4H2O。
【小问6详解】
关系式法计算: ,,,样品纯度=×100%=94.7%
16. 一种从废钼钴催化剂中回收有价金属的工艺流程如图甲所示:
已知:Ⅰ.废钼钴催化剂主要成分如表。
Ⅱ.“酸浸”所得溶液中主要含有、、等阳离子。
回答下列问题:
(1)钼酸铵[]中M元素的化合价为___________,其所含非金属元素的电负性由大到小排序为___________。
(2)“碱浸”时需在75℃条件下进行反应,且选择不同碱性试剂钼元素的浸出率随时间变化如图乙所示。则“碱浸”时的最佳条件为___________。
(3)“沉钼酸”时,一般控制反应温度为60℃,温度不宜太高的原因为___________。
(4)“沉铋”时,反应的化学方程式为___________。
(5)“氧化沉钴”时调节溶液pH=4,反应生成COOH和,其离子方程式为___________。
(6)“沉钴”时,选用溶液,而不用溶液的原因为加入会产生杂质,请解释产生的原因:___________。
(7)若通过该流程处理1 kg废钼钴催化剂,得到的质量为0.14 kg,则Bi元素的回收率为___________(保留三位有效数字,Bi元素的回收率)。
【答案】(1) ①. +6 ②. O>N>H
(2)1-碳酸钠溶液、3h
(3)防止硝酸挥发、分解
(4)Bi(NO3)3+2NaOH=BiONO3+2NaNO3+H2O
(5)3C2++4H2O+MnO=3COOH↓+MnO2↓+5H+
(6)C2++CO+H2O=+CO2
(7)79.1%
【解析】
【分析】废钼钴催化剂中加入碳酸钠碱浸,使钴、铋转化为沉淀,过滤后,滤液加入硝酸,生成钼酸,然后经过一系列操作得到钼酸铵;滤渣加入硝酸酸浸,得到含有、、等阳离子的溶液,再加入NaOH溶液沉铋,过滤得到BiONO3,滤液加入高锰酸钾氧化沉钴,调节溶液pH=4,反应生成COOH和,经过精制、还原,然后加入碳酸氢铵,生成CCO3,据此解答。
小问1详解】
钼酸铵[]中铵根离子为+1价,O为-2价,则M元素的化合价为+6价,非金属性越强,电负性越大,其所含非金属元素的电负性由大到小排序为O>N>H。
【小问2详解】
结合图像,则“碱浸”时的最佳条件为1-碳酸钠溶液、3h。
【小问3详解】
硝酸易挥发分解,“沉钼酸”时,一般控制反应温度为60℃,温度不宜太高的原因为防止硝酸挥发、分解。
【小问4详解】
“酸浸”所得溶液中主要含有离子,“沉铋”时,反应的化学方程式为Bi(NO3)3+2NaOH=BiONO3+2NaNO3+H2O。
【小问5详解】
“氧化沉钴”时调节溶液pH=4,反应生成COOH和,其离子方程式为3C2++4H2O+MnO=3COOH↓+MnO2↓+5H+。
【小问6详解】
“沉钴”时,选用溶液,而不用溶液的原因为加入会产生杂质,产生的原因:C2++CO+H2O=+CO2。
【小问7详解】
若通过该流程处理1 kg废钼钴催化剂,得到的质量为0.14 kg,则Bi元素的回收率为≈79.1%。
17. 甲硫醇()是重要的有机化工中间体,可用于合成维生素。通过和合成的主要反应为:
Ⅰ.
Ⅱ.
回答下列问题:
(1)计算反应的ΔH=___________。
(2)时,向恒容密闭容器中充入一定量和发生反应,下列事实能说明反应达到平衡状态的是________ (填选项字母);若按相同比例再充入一定量和,的平衡转化率将________(填“变大”“变小”或“不变”)。
A.容器内气体密度不再发生变化 B.混合气体的平均相对分子质量不再发生变化
C.的体积分数不再发生变化 D.和的物质的量之比不再变化
(3)时,按物质的量之比为1︰2向压强为的恒压密闭容器中充入和发生反应,达到平衡时,的转化率为80%,的体积分数为5%。
①计算的选择性为___________(的选择性)。
②反应Ⅰ的平衡常数___________(是用分压表示的平衡常数)。
(4)在、反应压力为0.7 Mpa条件下,气体按90 mL/min的速率通过催化剂表面发生反应,每分钟反应体系中转化率、选择性随温度的变化如图甲所示,催化机理如图乙所示。
①370℃时,用分压表示的反应速率为___________Mpa/min。
②结合催化机理分析,当温度高于370℃时,转化率随温度升高而降低的原因可能为___________。
③从化学键的角度描述ⅲ→ⅰ脱水的过程:___________。
【答案】(1)b-2a
(2) ①. CD ②. 不变
(3) ①. 62.5% ②. 1.48
(4) ①. 0.1932 ②. 温度过高,催化剂会失去活性 ③. ⅲ中的W—O键和H—S键断开,之后O和H结合在一起形成水
【解析】
【小问1详解】
根据盖斯定律可知,Ⅱ-2Ⅰ=,则ΔH=b-2a;
【小问2详解】
A.所有反应物和产物都是气体,容器恒容,则气体密度不是变量,故容器内气体密度不再发生变化,不能证明反应达到平衡,A错误;
B.结合A分析可知,总质量不变,且反应气体分子数不变的反应,则混合气体的平均相对分子质量不是变量,则当其不变的时候不能证明反应达到平衡,B错误;
C.硫化氢为反应物,随着反应的进行,逐渐减少,当其体积分数不再发生变化,则说明反应达到平衡,C正确;
D.根据题给信息可知,反应Ⅰ、Ⅱ都会生成水,但是只有反应Ⅱ生成,则和的物质的量之比是变量,当其不变的时候,可以证明反应达到平衡,D正确;
故选故选CD;
若按相同比例再充入一定量和,相当于加压,两个反应都是气体分子数不变的反应,则加压平衡不移动,故的平衡转化率将不变;
【小问3详解】
假设通入1ml和2ml,达到平衡时,的转化率为80%,则平衡时参加反应的为0.8ml,的体积分数为5%,则的物质的量为(1ml+2ml)×5%=0.15ml,生成消耗的甲醇的物质的量为0.3ml,则生成消耗的甲醇的物质的量为0.8ml-0.3ml=0.5ml,生成的物质的量为0.5ml
①的选择性为;
②根据①的分析可知,平衡时的物质的量为0.2ml,的物质的量为2ml-0.5ml-0.15ml=1.35ml,的物质的量为0.5ml,的物质的量为0.5ml+0.15ml×2=0.8ml,则反应Ⅰ的平衡常数;
【小问4详解】
①假设通入1ml和2ml,根据图中信息可知,370℃时,每分钟参加反应的甲醇的物质的量为1ml×92%=0.92ml,其中生成的物质的量为0.92ml×90%=0.828ml,其分压为,则用分压表示的反应速率为0.1932 Mpa/min;
②温度过高,催化剂会失去活性,导致转化率降低;
③由图可知ⅲ→ⅰ脱水的过程为:ⅲ中的W—O键和H—S键断开,之后O和H结合在一起形成水。
18. 废旧铅酸蓄电池中含60%以上铅和铅的化合物,对其实施有效回收可实现铅资源的综合有效利用,减少环境污染。回答下列问题:
Ⅰ.火法炼铅:对废旧铅酸蓄电池进行拆解处理,然后用NaOH溶液对铅膏中的预脱硫,将得到的PbO固体与淀粉在700℃下共热得到粗铅。
(1)“预脱硫”反应的化学方程式为___________,淀粉的作用为___________。
Ⅱ.电化学回收:废旧铅酸蓄电池拆解得到的Pb阴极、阳极和膏熔炼获得铅电极,通过如图甲所示装置制备高纯铅。
(2)该装置的能量转化形式为___________。
(3)该离子交换膜应选择___________,M极的电极反应为___________。
Ⅲ.湿法炼铅:用溶液浸泡废铅膏,再用冰醋酸处理制得溶液,经结晶法获得晶体,然后在空气氛围中焙烧醋酸铅获得超细氧化铅产品。
(4)若不考虑碳酸的分解,已知、、、和,则用冰醋酸处理的K=___________(用含a、b、c、d、e的式子表示)。
Ⅳ.利用铅膏中的制备:以铅膏()、和NaOH为原料,通过混合后进行沉淀转化可制得。
已知:ⅰ.的产率(η)随pH的变化如图乙所示。
ⅱ.。
(5)加入NaOH的作用为___________。
(6)加人NaOH不能过量的原因为___________。
【答案】(1) ①. PbSO4+2NaOH=PbO+Na2SO4+H2O ②. 还原剂
(2)化学能转化为电能
(3) ①. 阴离子交换膜 ②. +2e-=Pb+3OH-
(4)
(5)加入NaOH消耗H+,使+H2O2+2H+平衡右移,使变为。
(6)防止生成Pb(OH)2
【解析】
【小问1详解】
根据元素守恒,“预脱硫”反应的化学方程式为PbSO4+2NaOH=PbO+Na2SO4+H2O;由题,PbO变为Pb,化合价降低,则淀粉作用为还原剂;
【小问2详解】
该装置为原电池,是化学能转化为电能;
【小问3详解】
由图可知OH-移向负极,为阴离子交换膜;M极的电极反应为 +2e-=Pb+3OH-
【小问4详解】
由题:、、、、 ,Pb2+用冰醋酸处理PbCO3方程式为2CH3COOH+PbCO3=(CH3COO)2Pb+H2CO3 ,K= =。
【小问5详解】
加入NaOH消耗H+,使 +H2O2+2H+平衡右移,使变为。
【小问6详解】
防止生成Pb(OH)2。A.制备纯净的
B.收集氨气并进行尾气处理
C.量取稀硫酸并排除滴定管中的气泡
D.用该装置进行喷泉实验
选项
已知物质的性质和实验
类比推测
A
CuSO4溶液和过量NaOH溶液反应生成蓝色沉淀
CuSO4溶液和过量NH3·H2O反应也生成蓝色沉淀
B
NaHCO3溶液与Al2(SO4)3溶液反应有沉淀和气体产生
NaHCO3溶液与Fe2(SO4)3溶液反应也有沉淀和气体产生
C
向Na2CO3固体中加入少量水,伴随放热现象
向NaHCO3固体中加入少量水,也伴随放热现象
D
少量CO2通入Ba(OH)2溶液中产生白色沉淀
少量CO2通入BaCl2溶液中也产生白色沉淀
主要成分
CO
质量分数/%
44.61
6.67
14.37
相关试卷
这是一份河南省青桐鸣大联考2023-2024学年高三上学期12月月考化学试题含答案,共26页。试卷主要包含了5 Fe等内容,欢迎下载使用。
这是一份河南省青桐鸣大联考2023-2024学年高三上学期12月月考 化学,共11页。试卷主要包含了5 Fe等内容,欢迎下载使用。
这是一份河南省青桐鸣大联考2023-2024学年高三上学期12月月考化学试题(Word版附解析),共21页。试卷主要包含了5 Fe等内容,欢迎下载使用。

