- 寒假作业(十一)(作业)北师大版六年级上册数学 试卷 0 次下载
- 寒假作业(十二)(作业)北师大版六年级上册数学 试卷 0 次下载
- 寒假作业(七)(作业)北师大版六年级上册数学 试卷 0 次下载
- 寒假作业(六)(作业)北师大版六年级上册数学 试卷 0 次下载
- 寒假作业(九)(作业)北师大版六年级上册数学 试卷 0 次下载
寒假作业(十)(作业)北师大版六年级上册数学
展开1.直接写得数。
2.化简下列各比,并求比值。
(1):0.5
(2)0.52m:13cm
(3)1.5时:45分
3.计算下面各题,能用简便算法的就用简便算法。
二.选择题(共10小题)
4.画一个周长为18.84厘米的圆,则圆规两脚间的距离是( )厘米。
A.2B.3C.4D.6
5.从正面看到的形状是,从上面看到的形状是,下图中符合要求的立体图形是( )
A.B.C.D.
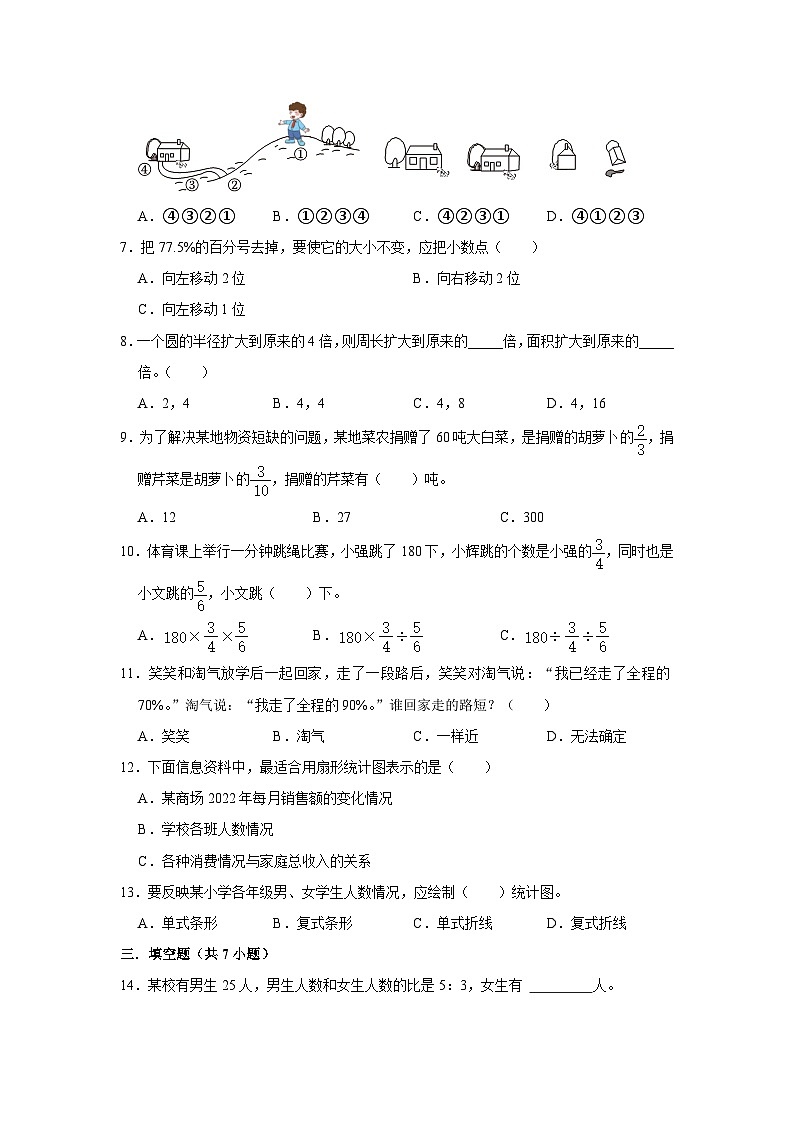
6.如图,天天走在放学回家的路上,右侧的四幅图分别是他在哪个位置看到的?正确的是( )
A.④③②①B.①②③④C.④②③①D.④①②③
7.把77.5%的百分号去掉,要使它的大小不变,应把小数点( )
A.向左移动2位B.向右移动2位
C.向左移动1位
8.一个圆的半径扩大到原来的4倍,则周长扩大到原来的_____倍,面积扩大到原来的_____倍。( )
A.2,4B.4,4C.4,8D.4,16
9.为了解决某地物资短缺的问题,某地菜农捐赠了60吨大白菜,是捐赠的胡萝卜的,捐赠芹菜是胡萝卜的,捐赠的芹菜有( )吨。
A.12B.27C.300
10.体育课上举行一分钟跳绳比赛,小强跳了180下,小辉跳的个数是小强的,同时也是小文跳的,小文跳( )下。
A.B.C.
11.笑笑和淘气放学后一起回家,走了一段路后,笑笑对淘气说:“我已经走了全程的70%。”淘气说:“我走了全程的90%。”谁回家走的路短?( )
A.笑笑B.淘气C.一样近D.无法确定
12.下面信息资料中,最适合用扇形统计图表示的是( )
A.某商场2022年每月销售额的变化情况
B.学校各班人数情况
C.各种消费情况与家庭总收入的关系
13.要反映某小学各年级男、女学生人数情况,应绘制( )统计图。
A.单式条形B.复式条形C.单式折线D.复式折线
三.填空题(共7小题)
14.某校有男生25人,男生人数和女生人数的比是5:3,女生有 人。
15.把米:5分米化成最简整数比是 ,比值是 。
16.李叔叔早上跑步去离家6千米远的皂李湖锻炼,请根据折线统计图回答问题:
(1)如果李叔叔中途不休息,用 分钟就可以跑到皂李湖。
(2)李叔叔在皂李湖休息了 分钟才返回的。
(3)返回时,李叔叔是骑公共自行车的,他返回时骑车的平均速度是每小时 千米。
17.新品推荐会上,所有新品一律九折出售。原价7800元的手机,现价 元。
18.一件上衣打八五折可以省45元,这件上衣的原价是 元。
19. :32=25÷ =0.625=45: = ÷24。
20.填表。
四.应用题(共4小题)
21.某厂原有职工200人,男、女工人数比为7:3,后来招进一些女工,此时女工人数占全厂总数的,招进多少女工?
22.一个水缸的缸口是一个圆形,直径是0.7米。给这个水缸做一个圆形木盖,木盖的半径要比缸口半径大5厘米。木盖的面积是多少平方厘米?
23.甲、乙两车分别从相距550千米的两地同时相对开出,经过5小时相遇。甲、乙两车速度的比是5:6,甲、乙两车的速度各是多少?
24.商店从工厂批发了50台微波炉。
(1)每台进价320元,商店付了多少元给工厂?
(2)商店先按原价每台400元售出35台微波炉后,剩下的按优惠价每台265元销售,如果这批货全部售出,你认为商店是赚钱了还是亏本了?赚(亏)了多少元?
2023-2024学年北师大新版六年级(上)数学寒假作业(十)
参考答案与试题解析
一.计算题(共3小题)
1.直接写得数。
【考点】分数乘除混合运算;分数乘法;分数除法.
【专题】运算能力.
【答案】;4;;;0;;1;18;;。
【分析】根据分数乘除法以及四则混合运算的顺序,直接进行口算即可。
【解答】解:
【点评】本题考查了基本的运算,注意运算数据和运算符号,细心计算即可。
2.化简下列各比,并求比值。
(1):0.5
(2)0.52m:13cm
(3)1.5时:45分
【考点】求比值和化简比.
【专题】计算题.
【答案】(1)3:2,;(2)4:1,4;(3)2:1,2。
【分析】比的基本性质:比的前项和后项同时乘或除以相同的数(0除外),比值不变。如果比的前项和后项的单位不统一,先根据进率换算单位,再利用“比的基本性质”把比化简成最简单的整数比。用比的前项除以比的后项所得的商,叫做比值。根据求比值的方法,用最简比的前项除以比的后项即得比值。
【解答】解:(1):0.5
=:
=(×4):(×4)
=3:2
3:2
=3÷2
=
(2)0.52m:13cm
=(0.52×100)cm:13cm
=52:13
=(52÷13):(13÷13)
=4:1
4:1
=4÷1
=4
(3)1.5时:45分
=(1.5×60)分:45分
=90:45
=(90÷45):(45÷45)
=2:1
2:1
=2÷1
=2
【点评】解决此题关键是根据题意先统一单位,再进一步化简比。进而求比值。
3.计算下面各题,能用简便算法的就用简便算法。
【考点】分数乘除混合运算.
【专题】运算能力.
【答案】30;7;;。
【分析】按照乘法交换律计算;
按照乘法分配律计算;
先算除法,再算减法;
按照从左到右的顺序计算。
【解答】解:
=×27×2
=15×2
=30
=7×(+)
=7×1
=7
=1﹣
=
=×6
=
【点评】本题考查了四则混合运算,注意运算顺序和运算法则,灵活运用所学的运算定律进行简便计算。
二.选择题(共10小题)
4.画一个周长为18.84厘米的圆,则圆规两脚间的距离是( )厘米。
A.2B.3C.4D.6
【考点】圆、圆环的周长.
【专题】运算能力.
【答案】B
【分析】圆规两脚间的距离是圆的半径,利用圆的周长公式:C=2πr计算即可。
【解答】解:18.84÷2÷3.14=3(厘米)
答:圆规两脚间的距离是3厘米。
故选:B。
【点评】本题主要考查圆的周长公式的应用。
5.从正面看到的形状是,从上面看到的形状是,下图中符合要求的立体图形是( )
A.B.C.D.
【考点】从不同方向观察物体和几何体.
【专题】立体图形的认识与计算.
【答案】A
【分析】我们对选项中的四个图形逐一分析,看哪个符合要求.
A、这个图形从正面能看到4个正方形,分两行,上行1个,下行3个,左齐;从上面能看到4个正方形,分两行,上3个,下行1个,左齐.符合题意;
B.这个图形从正面能看到4个正方形,分两行,上行1个,下行3个,左齐;从上面能看到4个正方形,分两行,上3个,下行1个剧中.不符合题意;
C、这个图形从正面能看到4个正方形,分两行,下行3个,上行31个剧中;从上面能看到形状与从正面看到的相同.不符合题意;
D、这个图形从正面能看到4个正方形,分两行,上行1个,下行3个,右齐;从上面能看到形状与从正面看到的相同.不符合题意.
【解答】解:从正面看到的形状是,从上面看到的形状是,下图中符合要求的立体图形是.
故选:A.
【点评】本题是考查作简单图形的三视图,能正确辨认从正面、上面、左面(或右面)观察到的简单几何体的平面图形.
6.如图,天天走在放学回家的路上,右侧的四幅图分别是他在哪个位置看到的?正确的是( )
A.④③②①B.①②③④C.④②③①D.④①②③
【考点】从不同方向观察物体和几何体.
【专题】空间观念.
【答案】A
【分析】根据观察,可知图一是在④处看到的;图二是在③处看到的;图三是在②处看到的;图四是在①处看到的。
【解答】解:如图,天天走在放学回家的路上,右侧的四幅图分别是他在哪个位置看到的?正确的是④③②①。
故选:A。
【点评】根据所站位置的不同,看到的两个物体的相对位置也不同。
7.把77.5%的百分号去掉,要使它的大小不变,应把小数点( )
A.向左移动2位B.向右移动2位
C.向左移动1位
【考点】百分数的意义、读写及应用;小数点位置的移动与小数大小的变化规律.
【专题】综合题;数据分析观念.
【答案】A
【分析】把77.5%的百分号去掉,变成了77.5,相当于把原来数的小数点向右移动了两位,也就是扩大了原来的100倍,所以要使之大小不变,应把小数点向左移动2位;据此解答。
【解答】解:把77.5%的百分号去掉,要使之大小不变,应把小数点向左移动2位。
故选:A。
【点评】由本题得出结论:把一个数的百分号去掉,这个数就扩大了原来的100倍。
8.一个圆的半径扩大到原来的4倍,则周长扩大到原来的_____倍,面积扩大到原来的_____倍。( )
A.2,4B.4,4C.4,8D.4,16
【考点】圆、圆环的面积;圆、圆环的周长.
【专题】综合题;应用意识.
【答案】D
【分析】利用圆的周长=π×半径×2,圆的面积=π×半径×半径,结合题中数据计算即可。
【解答】解:一个圆的半径扩大到原来的4倍,则周长扩大到原来的4倍,面积扩大到原来的16倍。
故选:D。
【点评】本题考查的是圆的周长、面积公式的应用。
9.为了解决某地物资短缺的问题,某地菜农捐赠了60吨大白菜,是捐赠的胡萝卜的,捐赠芹菜是胡萝卜的,捐赠的芹菜有( )吨。
A.12B.27C.300
【考点】分数四则复合应用题.
【专题】应用题;应用意识.
【答案】B
【分析】大白菜重量=捐赠的胡萝卜重量×,捐赠芹菜重量=胡萝卜重量×,结合题中数据计算捐赠的芹菜有多少吨。
【解答】解:60÷×
=90×
=27(吨)
答:捐赠的芹菜有27吨。
故选:B。
【点评】解决本题的关键是找出题中数量关系。
10.体育课上举行一分钟跳绳比赛,小强跳了180下,小辉跳的个数是小强的,同时也是小文跳的,小文跳( )下。
A.B.C.
【考点】分数四则复合应用题.
【专题】应用意识.
【答案】B
【分析】由题意可知,先把小强跳的个数看作单位“1”,则小辉跳的个数为:180×,又因为小辉跳的个数也是小文跳的,这时把小文跳的个数看作单位“1”,单位“1”未知,用小辉跳的个数除以即可。
【解答】解:180×÷
=180××
=162(下)
答:小文跳162下。
故选:B。
【点评】本题主要考查分数乘除法解决问题,找准单位“1”是关键。
11.笑笑和淘气放学后一起回家,走了一段路后,笑笑对淘气说:“我已经走了全程的70%。”淘气说:“我走了全程的90%。”谁回家走的路短?( )
A.笑笑B.淘气C.一样近D.无法确定
【考点】百分数的实际应用.
【专题】推理能力.
【答案】B
【分析】因为笑笑和淘气放学后一起回家,说明两人走路的速度基本相同,走了一段路程后,笑笑对淘气说:“我已经走了全程的70%。”淘气说:“我已经走了全长的90%。”,这一段路程是学校到笑笑家路程的70%,是学校到淘气家路程的90%,说明淘气家近。
【解答】解:根据分析可知:同样一段路程占学校到笑笑家路程的70%,占学校到淘气家路程的90%,说明淘气家离学校近,淘气回家走的路短。
故选:B。
【点评】此题考查的目的是理解掌握百分数的意义及应用。
12.下面信息资料中,最适合用扇形统计图表示的是( )
A.某商场2022年每月销售额的变化情况
B.学校各班人数情况
C.各种消费情况与家庭总收入的关系
【考点】统计图的选择.
【专题】应用意识.
【答案】C
【分析】首先要清楚每一种统计图的特点:条形统计图能很容易看出数量的多少;折线统计图不仅容易看出数量的多少,而且能反映数量的增减变化情况;扇形统计图能反映部分与整体的关系;据此判断即可。
【解答】解:上面信息资料中,最适合用扇形统计图表示的是各种消费情况与家庭总收入的关系。
故选:C。
【点评】此题应根据条形统计图、折线统计图、扇形统计图各自的特点进行解答。
13.要反映某小学各年级男、女学生人数情况,应绘制( )统计图。
A.单式条形B.复式条形C.单式折线D.复式折线
【考点】统计图的选择.
【专题】应用意识.
【答案】B
【分析】首先要清楚每一种统计图的特点:条形统计图能很容易看出数量的多少;折线统计图不仅容易看出数量的多少,而且能反映数量的增减变化情况;扇形统计图能反映部分与整体的关系;据此求解即可。
【解答】解:要反映某小学各年级男、女学生人数情况,应绘制复式条形统计图。
故选:B。
【点评】此题应根据条形统计图、折线统计图、扇形统计图各自的特点进行解答。
三.填空题(共7小题)
14.某校有男生25人,男生人数和女生人数的比是5:3,女生有 15 人。
【考点】比的应用.
【专题】综合填空题.
【答案】15。
【分析】根据男生和女生的人数比可知,男生人数有5份,女生人数有3份。将男生25人除以对应的份数,求出一份的人数,再将一份的人数乘女生人数的份数,即可求出女生人数。
【解答】解:25÷5×3
=5×3
=15(人)
所以,女生有15人。
故答案为:15。
【点评】本题考查了比,掌握比的意义是求出女生人数的关键。
15.把米:5分米化成最简整数比是 4:5 ,比值是 0.8 。
【考点】求比值和化简比.
【专题】计算题.
【答案】4:5;0.8。
【分析】先统一单位,1米=(10分)米,据此将米乘10,将米化成(4分)米,再根据比的基本性质:比的前项和后项同时乘或除以同一个数,比值不变,从而得出最简整数比;将最简整数比的前项除以后项,即可求出比值。
【解答】解:×10=4(分米)
米:5分米
=4分米:5分米
=4:5
4÷5=0.8
所以,把米:(5分)米化成最简整数比是4:5,比值是0.8。
故答案为:4:5;0.8。
【点评】本题考查了比,掌握比的化简和求值是解题的关键。
16.李叔叔早上跑步去离家6千米远的皂李湖锻炼,请根据折线统计图回答问题:
(1)如果李叔叔中途不休息,用 40 分钟就可以跑到皂李湖。
(2)李叔叔在皂李湖休息了 40 分钟才返回的。
(3)返回时,李叔叔是骑公共自行车的,他返回时骑车的平均速度是每小时 18 千米。
【考点】单式折线统计图.
【专题】统计数据的计算与应用;数据分析观念.
【答案】(1)40;(2)40;(3)18。
【分析】(1)观察折线统计图,用李叔叔到达皂李湖的时刻7:00减去出发的时刻6:00,求出一共花费的时间;根据统计图可知,把60分钟平均分成3段,其中一段的时间表示休息的时间,据此求出休息的时间;最后用李叔叔一共花费的时间减去休息的时间,求出如果中途不休息所用的时间;
(2)7:00到达皂李湖,然后休息一段时间后返回,返回时间是8:00,共花费1小时,即60分钟,根据统计图可知,把60分钟平均分成3段,其中2段的时间就是休息的时间,据此解答;
(3)返回所花的时间是60﹣40=20分钟,路程是6千米,根据路程÷时间=速度,代入数据即可得解。
【解答】解:(1)7时﹣6时=1(小时)
1小时=60分钟
60÷3=20(分钟)
60﹣20=40(分钟)
答:如果李叔叔中途不休息,用40分钟就可以跑到皂李湖。
(2)8时﹣7时=1(小时)
1小时=60分钟
60÷3×2=40(分钟)
答:李叔叔在皂李湖休息了40分钟才返回的。
(3)60﹣40=20(分钟)
20分钟=小时
6÷
=6×3
=18(千米/时)
答:他返回时骑车的平均速度是每小时18千米。
故答案为:40;40;18。
【点评】此题考查的目的是理解掌握折线统计图的特点及作用,并且能够根据统计图提供的信息,解决有关的实际问题。
17.新品推荐会上,所有新品一律九折出售。原价7800元的手机,现价 7020 元。
【考点】百分数的实际应用.
【专题】综合填空题.
【答案】7020。
【分析】九折出售,即原价乘0.9,据此解答。
【解答】解:7800×0.9=7020(元)
故答案为:7020。
【点评】本题主要考查了百分率问题,理解九折什么含义轻松解答。
18.一件上衣打八五折可以省45元,这件上衣的原价是 300 元。
【考点】百分数的实际应用.
【专题】综合填空题;应用意识.
【答案】300。
【分析】八五折即85%,节约的钱数=原价×(1﹣85%),用除法列式计算上衣的原价是多少元。
【解答】解:八五折即85%
45÷(1﹣85%)
=45÷0.15
=300(元)
答:这件上衣的原价是300元。
故答案为:300。
【点评】本题考查的是百分数的实际应用。
19. 20 :32=25÷ 40 =0.625=45: 72 = 15 ÷24。
【考点】比与分数、除法的关系.
【专题】综合填空题.
【答案】20;40;72;15。
【分析】根据比与分数、除法之间的关系,并利用商不变的规律、比的基本性质等知识即可得答案。
【解答】解:0.625=20:32=25÷40=45:72=15÷24
故答案为:20;40;72;15。
【点评】此题主要考查商不变的规律、比的基本性质等知识。
20.填表。
【考点】圆、圆环的面积;圆、圆环的周长.
【专题】平面图形的认识与计算;几何直观.
【答案】6,12,113.04;14,43.96,153.86。
【分析】根据圆的周长=π×直径=2π×半径,直径=圆的周长÷π,半径=圆的周长÷2π,直径=2×半径,圆的面积=π×半径×半径,即可解答。
【解答】解:37.68÷÷3.14÷2
=12÷2
=6(cm)
37.68÷3.14=12(cm)
3.14×6×6
=3.14×36
=113.04(cm2)
7×2=14(cm)
3.14×14=43.96(cm)
3.14×7×7
=3.14×49
=153.86(cm2)
故答案为:6,12,113.04;14,43.96,153.86。
【点评】本题考查的是圆的周长和面积,熟记公式是解答关键。
四.应用题(共4小题)
21.某厂原有职工200人,男、女工人数比为7:3,后来招进一些女工,此时女工人数占全厂总数的,招进多少女工?
【考点】比的应用.
【专题】应用题.
【答案】45人。
【分析】某厂原有职工200人,男、女工人数比为7:3,则男工人数占总人数的,根据求一个数的几分之几是多少,用乘法计算,即用200乘即可得到男工人数;后来招进一些女工,男工人数不变,男工人数占全厂总数的(1﹣),根据已知一个数的几分之几是多少,求这个数,用除法计算,即用男工人数除以(1﹣)即可求出招进女工后全厂的总人数,再减去原来职工的总人数即可求出招进多少女工。
【解答】解:200×
=200×
=140(人)
140÷(1﹣)
=140÷
=140×
=245(人)
245﹣200=45(人)
答:招进女工45人。
【点评】本题考查按比分配问题,明确男职工人数不变是解题的关键。
22.一个水缸的缸口是一个圆形,直径是0.7米。给这个水缸做一个圆形木盖,木盖的半径要比缸口半径大5厘米。木盖的面积是多少平方厘米?
【考点】圆、圆环的面积.
【专题】平面图形的认识与计算;应用意识.
【答案】5024平方厘米。
【分析】已知缸口的直径是0.7米,即70厘米,则它的半径是70÷2=35(厘米)。木盖的半径要比缸口半径大5厘米,则木盖的半径是35+5=40(厘米)。圆的面积S=πr2,据此代入数据求出木盖的面积。
【解答】解:0.7米=70厘米
70÷2+5
=35+5
=40(厘米)
3.14×402=5024(平方厘米)
答:木盖的面积是5024平方厘米。
【点评】本题考查的是圆的面积,熟记公式是解答关键。
23.甲、乙两车分别从相距550千米的两地同时相对开出,经过5小时相遇。甲、乙两车速度的比是5:6,甲、乙两车的速度各是多少?
【考点】比的应用.
【专题】应用题.
【答案】甲车的速度是50千米/时,乙车的速度是60千米/时。
【分析】根据甲乙辆车相对开出5小时后相遇,求出甲乙辆车的总速度,再根据甲、乙两车速度的比分别求出甲乙辆车的速度即可求解。
【解答】解:550÷5=110(千米/时)
110×=50(千米/时)
110×=60(千米/时)
答:甲车的速度是50千米/时,乙车的速度是60千米/时。
【点评】本题主要考查比的应用。
24.商店从工厂批发了50台微波炉。
(1)每台进价320元,商店付了多少元给工厂?
(2)商店先按原价每台400元售出35台微波炉后,剩下的按优惠价每台265元销售,如果这批货全部售出,你认为商店是赚钱了还是亏本了?赚(亏)了多少元?
【考点】整数四则混合运算应用题.
【专题】简单应用题和一般复合应用题.
【答案】(1)16000元;(2)赚钱了,1975元。
【分析】(1)根据“总价=单价×数量”,即可解答;
(2)根据“总价=单价×数量”,分别求出按原价和按优惠价销售的总价,再相加,求出一共售出多少元,再与进价比较,即可解答。
【解答】解:(1)320×50=16000(元)
答:商店付了16000元给工厂。
(2)400×35+265×(50﹣35)
=14000+3975
=17975(元)
17975﹣16000=1975(元)
答:商店是赚钱了,赚了1975元。
【点评】本题考查的是整数四则混合运算应用题,理清题中数量关系是解答关键。
考点卡片
1.小数点位置的移动与小数大小的变化规律
【知识点归纳】
(1)小数点向右移动一位,原数就扩大到原来的10倍;小数点向右移动两位,原数就扩大到原来的100倍;小数点向右移动三位,原数就扩大到原来的1000倍;依此类推.按此规律,小数点向右移动n位,则原小数就扩大到原来的10n倍.
小数点向右移动,遇到小数部分的位数不够时,就在末位添0补足,缺几位就补几个0.
(2)小数点向左移动一位,原数就缩小到原来的;小数点向左移动两位,原数就缩小到原来的;小数点向左移动三位,原数就缩小到原来的;依此类推.按此规律,小数点向左移动n位,则原小数就缩小到原来的.
小数点向左移动,遇到整数部分的位数不够时,就在原来整数部分的前面添0补足,缺几位就补几个0,然后,再点上小数点,再小数点的前边再添一个0,以表示整数部分是0.
【命题方向】
常考题型:
例:一个小数,小数点向左移动一位,再扩大到原来的1000倍,得365,则原来的小数是 3.65 .
分析:把365缩小到原来的,即小数点向左移动3位,然后把这个数的小数点再向右移动一位,也就是扩大到原来的10倍,就得原数.
解:365÷1000=0.365,
0.365×10=3.65,
故答案为:3.65.
点评:此题主要考查小数点位置移动引起数的大小变化规律:一个数的小数点向右(向左)移动一位、两位、三位…,这个数就比原来扩大(缩小)到原来的10倍()、100倍()、1000倍()…,反之也成立.
2.百分数的意义、读写及应用
【知识点归纳】
(1)百分数(又叫做百分率或百分比)与分数的意义截然不同.百分数是“表示一个数是另一个数百分之几的数.”它只能表示两数之间的倍数关系,不能表示某一具体数量.如:可以说1米是5米的20%,不可以说“一段绳子长为20%米.”因此,百分数后面不能带单位名称.分数可带具体名称.
(2)百分数的读法:100%不读百分之百,要读百分之一百;32%:百分之三十二; 50%:百分之五十; 1%:百分之一.
(3)百分号的写法注意的地方:%的0是左上右下,不能写在一起.
【命题方向】
常考题型:
例1:把10克的糖放入100克的水中,糖占水的 10% ,糖和糖水的比是 1:11 .
解:糖占水的比值为:10÷100==10%
糖和水的比为:10:(10+100)=1:11
故答案为:10%,1:11.
点评:本题要注意是求比还是求比值.糖占水多少是求比值,糖和糖水的比是求比.
例2:王师傅做98个零件都合格,合格率是98%. × .
分析:根据公式:合格率=×100%,代入数值,解答求出合格率,进而判断即可.
解:×100%=100%;
答:合格率是100%.
故答案为:×.
点评:此题属于百分率问题,解答时都是用一部分数量(或全部数量)除以全部数量乘以百分之百即可.
3.分数乘法
【知识点归纳】
分数乘法的意义与整数乘法的意义相同,就是求几个相同加数和的简便运算.
乘积是1的两个数叫做互为倒数.
分数乘法法则:
(1)分数乘以整数或整数乘以分数:由于任何整数(0除外)都可以化成分母是1的假分数,分数乘以整数或整数乘以分数,都可以转化成分数乘以分数的形式.因此,在计算中,是用分数的分子和整数相乘的积作为分子,分母不变.在乘的过程中,如果有可以约分的数,可以先约分,这样,可以使计算的数字缩小,从而使计算变得简便.
(2)分数乘以分数:用分子相乘的积作为分子,用分母相乘的积作为分母.为了使计算简便,在计算的过程中,能够约分的,要约分.
(3)带分数乘法:先把带分数化成假分数,然后再乘.结果是假分数时,要把假分数化成带分数或整数.
分数乘法的运算定律:
(1)交换律:两个分数相乘,交换分数的位置,它们的积不变.
(2)结合律:三个分数相乘,先把前两个分数相乘,再乘以第三个分数,或者先把后两个分数相乘,再乘以第一个分数,它们的积不变.
(3)乘法分配律:两个分数的和与一个分数相乘所得的积,等于每一个加数分别与这个分数相乘所得的积的和.
【命题方向】
常考题型:
例1:甲数的等于乙数的,那么甲数( )乙数.(甲数乙数不为0)
A、大于 B、小于 C、等于
分析:甲数的等于乙数的.首先把甲数看作‘单位1’乙数是甲数的.
解:把甲数看作‘单位1’,平均分成5份乙数就相当于甲数的.
故选:A.
点评:此题主要考查分数大小的比较.
例2:一个数乘分数的积一定比原来这个数小. × .
分析:本题的说法是错误的:(1)当这个数为零时,积总为零.(2)假分数≥1,当分数为假分数时,积≥这个数.真分数<1,只有当个分数为真分数时,且是一个不为零的数乘以这个真分数,积才一定比原来这个数小.
解答:解:只有当个分数为真分数时,且是一个不为零的数乘以这个真分数,积才一定比原来这个数小.
故答案为:×.
点评:本题从这个数是否为零、真分数、假分数三个方面进行分析.
4.分数除法
【知识点归纳】
分数除法的意义与整数除法的意义相同,就是已知两个因数的积与其中一个因数,求另一个因数的运算.
分数除法法则:
(1)分数除以整数:分数除以整数(0除外),等于分数乘以这个整数的倒数.
(2)一个数除以分数:一个数除以分数,等于这个数乘以分数的倒数.
(3)带分数除法:在分数除法中,如果出现带分数时,不论这个带分数是被除数还是除数,都要先把带分数化成假分数,然后,按照分数除以分数的法则计算.
分数除法的运算性质:与整数除法的运算性质相同
(1)一个数除以几个数的积,等于这个数依次除以积的每个因数.
(2)两个数的积除以一个数,等于用除数先除积的任意一个因数,再与另一个因数相乘.
(3)一个数除以两个数的商,等于这个数先乘以商中的除数,再除以商中的被除数;或者用这个数先除以商中的被除数,再乘以商中的除数.
(4)两个数的商除以一个数,等于商中的被除数先除以这个数,再除以原来商中的除数.
(5)两个数的和除以一个数,等于用除数分别去除这两个数,再把所得的商加起来.
【命题方向】
常考题型:
例1:甲数的是18,乙数的是18,甲数( )乙数.
分析:甲数的是18用除法求出甲数,乙数的是18用除法求出乙数;然后比较大小.
解:18÷,
=18×,
=27;
18÷,
=18×,
=24;
27>24;
所以甲数>乙数;
故选:A.
点评:此题考查了基本的分数除法的运用:已知一个数的几分之几是多少求这个数用除法解答.
例2:一个数(0除外)除以,这个数就( )
A、扩大6倍 B、增加6倍 C、缩小6倍
分析:除以一个数等于乘这个数的倒数,由此解决.
解:设这个数为a,则:
a=6a,a不为0,6a就相当于把a扩大了6倍.
故选:A.
点评:本题运用了分数除法的计算方法来求解,注意扩大6倍和增加6倍的区别.
5.分数乘除混合运算
【知识点归纳】
分数四则混合运算运算法则是:
1、加减:同分母分数相加减,分母不变,分子相加减;
异分母分数相加减,先通分,再分母不变,分子相加减。
2、乘法:先约分,分子乘分子作为积的分子,分母乘分母作为积的分母。
3、除法:除以一个数就等于乘这个数的倒数。
【方法总结】
分数混合运算顺序是:混合计算,先算乘除法再算加减法;
如果有括号,先算括号里面的(先算小括号,再算中括号);
同一级运算,一般从左往右计算。
【常考题型】
计算题。
答案:;
6.比与分数、除法的关系
【知识点归纳】
1.联系:比的前项相当于分数的分子、除法中的被除数;比号相当于分数的分数线、除法中的除号;比的后项相当于分数的分母、除法中的除数;比值相当于分数的分数值、除法中的商.
2.区别:比是一种关系,分数是一种数,除法是一种运算.
【命题方向】
常考题型:
例:=16÷ 20 = 8 :10= 80 %= 八 成.
分析:根据比与分数、除法之间的关系,并利用商不变的规律、比的基本性质等知识即可得答案.
解:=4÷5=16÷20,
=4:5=8:10,
=0.8=80%=八成,
故答案为:=16÷20=8:10=80%=八成
点评:此题主要考查商不变的规律、比的基本性质等知识.
7.求比值和化简比
【知识点归纳】
1.求两个数的比值,就是用比的前项除以比的后项,它的结果是一个数值,这个数值可以是整数,也可以是小数或分数.
2.求比值和化简比的方法:把两个数的比化成最简单的整数比.
(1)整数比化简方法:把比的前项和后项同时除以它们的最大公因数.
(2)分数比化简方法:把比的前项和后项同时乘它们的分母的最小公倍数,变成整数比,再进行化简;利用求比值的方法也可化简分数比,但结果必须写成比的形式.
(3)小数比化简方法:先把比的前项和后项的小数点同时向右移动相同位数,完成整数比,再进行化简.
【命题方向】
常考题型:
例:甲数除以乙数的商是3.2,乙数与甲数的最简整数比是( )
A、16:5 B、5:16 C、3:2 D、2:3
分析:根据甲数除以乙数的商是3.2,可以认为乙数是1份的数,甲数是3.2份的数,进一步写出比并化简比.
解:乙数:甲数=1:3.2=10:32=5:16.
故选:B.
点评:解决此题关键是根据题意先写出比,再进一步化简比.
8.比的应用
【知识点归纳】
1.按比例分配问题的解题方法:
(1)把比看作分得的份数,用先求出每一份的方法来解答.解题步骤:
a.求出总份数;
b.求出每一份是多少;
c.求出各部分相应的具体数量.
(2)转化成份数乘法来解答.解题步骤:
a.先根据比求出总份数;
b.再求出各部分量占总量的几分之几;
c.求出各部分的数量.
2.按比例分配问题常用解题方法的应用:
(1)已知一个数量的各部分的比和其中某一部分的量,求另外几个部分量;
(2)已知两个量或几个量的比和其中两个量的差,求总量.
【命题方向】
常考题型:
例1:一个三角形与一个平行四边形的面积和底部都相等,这个三角形与平行四边形高的比是( )
A、2:1 B、1:2 C、1:1 D、3:1
分析:根据三角形和平行四边形的面积公式可得:三角形的高=面积×2÷底;平行四边形的高=面积÷底,由此即可进行比较,解答问题.
解:三角形的高=面积×2÷底,
平行四边形的高=面积÷底,
当三角形和平行四边形的面积和底分别相等时,三角形的高是平行四边形的高的2倍.
所以这个三角形与平行四边形高的比是2:1.
故选:A.
点评:考查了平行四边形的面积和三角形的面积公式,解题的关键是知道底相等、面积也相等的三角形和平行四边形中三角形的高是平行四边形的高的2倍.
例2:甲、乙两人各走一段路,他们的速度比是3:4,路程比是8:3,那么他们所需时间比是( )
A、2:1 B、32:9 C、1:2 D、4:3
分析:根据题意,把乙的速度看作1,那么甲的速度就为;把甲的路程看作1,那么乙的路程就为;根据时间=路程÷速度,可得甲用的时间为1÷=,乙用的时间为÷1=;进而写出甲和乙所需的时间比,再把比化成最简比即可.
解:把乙的速度看作1,那么甲的速度就为,
把甲的路程看做1,那么乙的路程就为,
甲用的时间为:1÷=,
乙用的时间为:÷1=,
甲乙用的时间比::=(×24):(×24)=32:9;
答:甲乙所需的时间比是32:9.
故选:B.
点评:关键是把速度和路程设出来,然后根据时间=路程÷速度,先求得各自用的时间,再写出所用的时间比并化简比.
9.整数四则混合运算应用题
【知识点归纳】
1、应用题是用语言或文字叙述有关事实,反映某种数量关系,并求解未知数量的题目。每个应用题都包括已知条件和所求问题。
以往,中国的应用题通常要求叙述满足三个要求:无矛盾性,即条件之间、条件与问题之间不能相互矛盾;完备性,即条件必须充分,足以保证从条件求出未知量的数值;独立性,即已知的几个条件不能相互推出。
小学数学中把含有数量关系的实际问题用语言或文字叙述出来,这样所形成的题目叫做应用题。任何一道应用题都由两部分构成。第一部分是已知条件(简称条件),第二部分是所求问题(简称问题)。应用题的条件和问题,组成了应用题的结构。应用题的解题技巧就是根据题目中的等量关系列出对应的式子从而求出未知的量
2、运算顺序
(1)在没有括号的算式里,只有加减法或者只有乘除法,要按照从左到右的顺序依次计算。
(2)在没有括号的算式里,既有乘、除法,又有加、减法,要先算乘、除法,再算加、减法。
(3)在含有小括号的算式里,要先算括号里面的,再算括号外的。
(4)在一个算式里,既有小括号,又有中括号,要先算小括号里面的,再算中括号里面的。
【命题方向】
常考题型:
1.新学期学校需购进一批桌椅,椅子28元,桌子的价格比椅子的4倍多6元,买45套这样的桌椅一共需要多少钱?
解:(28×4+6+28)×45
=146×45
=6570(元)
答:买45套这样的桌椅一共需要6570元。
2.超市运来39箱苹果,已经卖出25箱,每箱40元。
(1)已经卖了多少元?
(2)剩下的按每箱35元售出,还可卖多少元?
解:(1)40×25=1000(元)
答:已经卖了1000元。
(2)(39﹣25)×35
=14×35
=490(元)
答:剩下的按每箱35元售出,还可卖490元。
10.分数四则复合应用题
【命题方向】
常考题型:
例:一瓶油千克,先倒出它的,然后再加千克.现在瓶内的油比原来( )
A、增加 B、减少 C、不变
分析:一瓶油千克,先倒出它的,还剩×(1﹣)=(千克),再加千克,这时油重(+)千克,计算即可.
解:现在油重:
×(1﹣)+,
=×+,
=+,
=(千克);
原来油重:
=(千克);
因为>.
所以增多了.
答:现在瓶内的油比原来增多.
故选:A.
点评:解答此题应分清两个“”的区别,第一个“”表示分率,第二个“”表示数量,在列式时不要混淆.
11.百分数的实际应用
【知识点归纳】
①出勤率=出勤人数÷总人数×100%
发芽率=发芽种子数÷试验种子数×100%
小麦的出粉率=面粉的重量÷小麦的重量×100%
产品的合格率=合格的产品数÷产品总数×100%
职工的出勤率=实际出勤人数÷应出勤人数×100%
②纳税问题:
缴纳的税款叫应纳税款
应纳税额与各种收入的比率叫做税率
税款=应纳税金×税率
③利息问题:
存入银行的钱叫本金;取款时,银行多支付的钱叫做利息
利息与本金的比值叫做利率
利息=本金×利率×时间
【命题方向】
常考题型:
例1:某公司开会,有25人缺席,有100人出席,这个会议的出席率是( )
A、80% B、75% C、100%
分析:出席率是指出席的人数占总人数的百分之几,计算方法为:×100%=出席率,由此列式解答即可.
解:×100%=80%,
答:出席率是80%;
故选:A.
点评:此题属于百分率问题,计算的结果最大值为100%,都是用一部分数量(或全部数量)除以全部数量乘以百分之百.
例2:某商店同时卖出两件商品,每件各得60元,但其中一件赚20%,另一件亏本20%,这个商店卖出这两件商品是赚钱还是亏本?
分析:可以这样想,赚了20%,亏本20%是和谁比较呢?是与原价比较,因此原价是单位“1”,赚了20%就是说原价的(1+20%)是60元,求原价,用除法,60÷(1+20%)=50(元),同理亏本20%就是说原价的(1﹣20%)是60元,求原价,用除法,60÷(1﹣20%)=75(元).
解:[60÷(1+20%)+60÷(1﹣20%)]﹣60×2
=[50+75]﹣120;
=125﹣120;
=5(元);
答:这两件商品亏了5元.
点评:解决这个问题的关键是正确确定单位“1”,找出对应关系.
12.从不同方向观察物体和几何体
【知识点归纳】
视图定义:
当我们从某一角度观察一个实物时,所看到的图象叫做物体的一个视图.
物体的三视图特指主视图、俯视图、左视图.
主视图:在正面内得到的由前向后观察物体的视图,叫做主视图.
俯视图:在水平面内得到的由上向下观察物体的视图,叫做俯视图.
左视图:在侧面内得到的由左向右观察物体的视图,叫做左视图,有时也叫做侧视图.
人在观察目标时,从眼睛到目标的射线叫做视线,眼睛所在的位置叫做视点,有公共视点的两条视线所称的角叫做视角.
我们把视线不能到达的区域叫做盲区.
【命题方向】
常考题型:
例1:一个物体的形状如图所示,则此物体从左面看是( )
分析:这个几何体是由四个小正方体组成的,根据观察物体的方法,从正面看,是三个正方形,下行二个,上行一个位于右面;从上面看,是三个正方形,上行二个,下行一个位于右面;从左面看是三个正方形,下行二个,上行一个位于左面.由此判断.
解:从左面看到的是三个正方形,左边一列二个正方形,右边一个正方形与左边一列下边的一个成一行;
故选:B.
点评:本题是考查从不同方向观察物体和几何图形.是培养学生的观察能力.
13.圆、圆环的周长
【知识点归纳】
圆的周长=πd=2πr,
半圆的周长等于圆周长一半加上直径,即;
半圆周长=πr+2r.
圆环的周长等于两个圆的周长,即:
圆环的周长=πd1+πd2=2πr1+2πr2.
【命题方向】
常考题型:
例1:车轮滚动一周,所行的路程是求车轮的( )
A、直径 B、周长 C、面积
分析:车轮滚动一周,所行的路程就是这个车轮的周长,可采用化曲为直的方法进行计算.
解:车轮滚动一周所行的路程就是车轮一周的长度,即周长.
答:车轮滚动一周,所行的路程是求车轮的周长.
故选:B.
点评:此题主要考查的是利用圆的周长求车轮的所行路程.
例2:如图,一个半圆形的半径是r,它的周长是( )
A、2πr× B、πr+r C、(π+2)r D、πr2.
分析:根据半圆的周长公式:C=πr+2r,可求半圆的周长.
解:πr+2r=(π+2)r.
答:半圆的周长是(π+2)r.
故选:C.
点评:考查了半圆的周长.解题的关键是理解和掌握它们的计算公式,同时不要错误的以为半圆的周长是圆的周长的一半.
【解题思路点拨】
(1)常规题求圆的周长,先求出关键量半径,代入公式即可求得.
14.圆、圆环的面积
【知识点归纳】
圆的面积公式:
S=πr2
圆环的面积等于大圆的面积减去小圆的面积即可得,公式:
S=πr22﹣πr12=π(r22﹣r12)
【命题方向】
常考题型:
例1:因为大圆的半径和小圆的直径相等,所以大圆面积是小圆面积的( )
A、2倍 B、4倍 C、 D、
分析:大圆的半径和小圆的直径相等,说明大圆的半径是小圆的半径的2倍,利用圆的面积公式和积的变化规律即可推理得出正确答案进行选择.
解:大圆的半径和小圆的直径相等,说明大圆的半径是小圆的半径的2倍,
圆的面积=πr2,根据积的变化规律可得,r扩大2倍,则r2就会扩大2×2=4倍,
所以大圆的面积是小圆的面积的4倍.
故选:B.
点评:此题考查了积的变化规律在圆的面积公式中的灵活应用,这里可以得出结论:半径扩大几倍,圆的面积就扩大几倍的平方.
例2:在图中,正方形的面积是100平方厘米,那么这个圆的面积是多少平方厘米?周长呢?
分析:看图可知:正方形的边长等于圆的半径,先利用正方形的面积公式求出正方形的边长,即得出圆的半径,由此根据圆的周长和面积公式即可列式解答.
解:因为10×10=100,
所以正方形的边长是10厘米,
所以圆的面积是:3.14×10×10=314(平方厘米);
周长是:3.14×10×2=62.8(厘米),
答:这个圆的面积是314平方厘米,周长是62.8厘米.
点评:此题考查圆的周长与面积公式的计算应用,关键是结合图形,利用正方形的面积公式求出正方形的边长,即这个圆的半径.
15.单式折线统计图
【知识点归纳】
1.折线统计图:
用一个单位长度表示一定数量,用折线的上升或下降表示数量的多少和增减变化.容易看出数量的增减变化情况.
2.折现统计图制作步骤:
(1)标题:根据统计表所反映的内容,在正上方写上统计图的名称;
(2)画出横、纵轴:先画纵轴,后画横轴,横、纵轴都要有单位,按纸面的大小来确定用一定单位表示一定的数量;
(3)描点、连线:根据数量的多少,在纵、横轴的恰当位置描出各点,然后把各点用线段顺序连接起来.
【命题方向】
常考题型:
例1:如图,电车从A站经过B站到达C站,然后返回.去时B站停车,而返回时不停,去时的车速为每小时48千米,返回时的车速是每小时 72 千米.
分析:从统计图中可知电车从A站到达B站用了4分钟,并在B站休息了1分钟,从B站到达C站用了5分钟,所以电车从A站到达C站共行驶了4+5=9(分钟),根据“速度×时间=路程”求出从A站到C站的距离;电车在C站休息了3分钟,从第13分钟开始行驶到第19分钟返回A站,根据“速度=路程÷时间”即可得出答案.
解:48×(4+5)÷(19﹣13),
=48×9÷6,
=72(千米);
答:汽车从C站返回A站的速度是每小时行72千米.
故答案为:72.
点评:此题首先根据问题从图中找出所需要的信息,然后根据数量关系式:“速度×时间=路程”和“速度=路程÷时间”即可作出解答.
16.统计图的选择
【知识点归纳】
理解三种统计图各自的特点,并能根据不同问题选择适当的统计图描述数据.
(1)条形统计图的特点:
条形统计图能清楚地表示出每个项目的具体数目.
(2)折线统计图的特点:
折线统计图能清楚地反映事物的变化情况.
(3)扇形统计图的特点:
扇形统计图能清楚地表示出各部分在总体中所占的百分比.
注意:1.这三种统计图最后都要写标题.
2.条形统计图、折线统计图都会出现复式统计图,需用不同种类的条形和折线来表示,如﹣﹣与﹣﹣﹣﹣等.
3.制作统计图的目的.
尽可能清楚、有效地描述数据,以利于对数据作出正确的分析,以便进行合理地做出决策.
4.统计图与统计表的区别
统计表所反映的数据准确、易找,但不易看出数据之间的关系或变化情况,而统计图能很直观地表示出变化的情况,但往往不能看出准确的数据.
【命题方向】
常考题型:
例1:三洋电视机厂为了能清楚地表示出上半年月产量的多少与增减变化的情况,应绘制( )
A、条形统计图 B、折线统计图 C、扇形统计图
【分析】根据题意,即能表示数量的多少,又能表示数量的增减变化情况,根据折线统计图的特点和作用,即可做出判断.
解:折线统计图不仅表示数量的多少,而且表示数量的增减变化情况,由此,三洋电视机厂为了能清楚地表示出上半年月产量的多少与增减变化的情况,应绘制折线统计图.
故选B.
【点评】此题考查的目的是理解和掌握折线统计图的特点和作用,并且能够根据其特点和作用解决有关的实际问题.
=
=
=
=
=
=
=
=
=
=
半径(cm)
直径(cm)
周长(cm)
面积(cm2)
37.68
7
=
=
=
=
=
=
=
=
=
=
=
=4
=
=
=0
=
=1
=18
=
=
半径(cm)
直径(cm)
周长(cm)
面积(cm2)
6
12
37.68
113.04
7
14
43.96
153.86
寒假作业(十)(作业)人教版六年级上册数学: 这是一份寒假作业(十)(作业)人教版六年级上册数学,共14页。试卷主要包含了下面表示同一个方向的是,下面的图中, 可以表示,圆内最长的线段是,根据下列图形填空, 的是60,60的是 , 八折 等内容,欢迎下载使用。
寒假作业(十)(作业)北师大版三年级上册数学: 这是一份寒假作业(十)(作业)北师大版三年级上册数学,共29页。试卷主要包含了下面三幅图中,测量方法正确的是等内容,欢迎下载使用。
寒假作业(十)(作业)北师大版五年级上册数学: 这是一份寒假作业(十)(作业)北师大版五年级上册数学,共34页。试卷主要包含了10个百分之一和个十分之一相等,下列字母中不是轴对称图形的是等内容,欢迎下载使用。

