湖南省三湘名校教育联盟2023-2024学年高一上学期11月期中联考物理试题(Word版附解析)
展开
这是一份湖南省三湘名校教育联盟2023-2024学年高一上学期11月期中联考物理试题(Word版附解析),共16页。
注意事项:
1.答题前,考生务必将自己的姓名、准考证号填写在本试卷和答题卡上。
2,回答选择题时,选出每小题答案后,用铅笔把答题卡上对应的答案标号涂黑,如有改动,用橡皮擦干净后,再选涂其他答案;回答非选择题时,将答案写在答题卡上,写在本试卷上无效,
3.考试结束后,将本试卷和答题卡一并交回。
一、选择题:本题共6小题,每小题4分,共24分。在每小题给出的四个选项中,只有一项是符合题目要求的。
1. 下列说法正确的是( )
A. 若物体的速度变化率不变,则任意相等时间间隔内速度的变化量相等
B. 做直线运动的物体,速度方向发生变化的时刻,速度不一定等于0
C. 平均速度的方向与位移的方向相同,加速度的方向与速度的方向一定相同
D. 当速度-时间图像与位移-时间图像是曲线时,表示物体的运动就不是直线运动
【答案】A
【解析】
【详解】A.若物体的速度变化率不变,即加速度不变,根据
则任意相等时间间隔内速度的变化量相等,选项A正确;
B.做直线运动的物体,速度方向发生变化的时刻,速度一定等于0,选项B错误;
C.平均速度等于位移与时间的比值,则平均速度的方向与位移的方向相同;加速度的方向与速度变化的方向一定相同,不一定与速度方向相同,选项C错误;
D.速度-时间图像和位移-时间图像只能描述直线运动,选项D错误。
故选A。
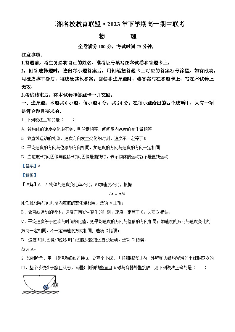
2. 如图所示,用一根轻质细线连接A、B两个小球,再将细线跨过内、外壁和边缘均光滑的半球形容器的口,整个系统处于静止状态,容器外侧细线竖直且B球与容器外壁接触。则下列说法正确的是( )
A. 小球A所受的支持力方向可以不过容器的球心
B. 小球A所受的细线拉力方向可以不沿着细线
C. 小球B所受支持力方向一定过容器的球心
D. 小球B所受的支持力大小为0
【答案】D
【解析】
【详解】AB.由于处处光滑,所以小球A受支持力方向一定垂直接触面,则方向一定过容器球心,细线的拉力沿着细线方向,不可能偏出细线方向,故AB错误;
CD.由于容器外侧细线竖直,则小球B与外壁间接触但无挤压,此时小球B所受支持力大小为零,故C错误,D正确。
故选D。
3. 如图所示,用空矿泉水瓶盛了一瓶实验室配制好的化学溶液,结果发现瓶底有破损,溶液不断地漏出,直到全部漏完为止。在此过程中,有关系统(包括矿泉水瓶和瓶中的化学溶液)的重心位置的判断,下列说法正确的是( )
A. 系统重心先上升后下降B. 系统重心先下降后上升
C. 系统重心位置不变D. 系统重心慢慢下降
【答案】B
【解析】
【详解】重心的位置与物体的质量分布和形状有关,装满溶液的矿泉水瓶和溶液整体的重心在瓶子中心,随着溶液从破损处不断流出,重心位置不断下降,当溶液快要流完时(即溶液质量小于塑料瓶质量时),系统的重心又上升,最后溶液全部流出时,系统重心处于瓶子中心,故系统重心的位置先下降后上升。
故选B。
4. 如图所示,某同学用一种内部有一根小弹簧的圆珠笔的按钮端水平推一本放在水平桌面上的书,当按钮的压缩量为5mm时,书刚好能被推动,已知书的质量为1kg,重力加速度,书与桌面间的动摩擦因数,最大静摩擦力等于滑动摩擦力,不考虑按钮、笔芯和笔杆间的摩擦。则圆珠笔内弹簧的劲度系数为( )
A. 500N/mB. 400N/mC. 250N/mD. 200N/m
【答案】A
【解析】
【详解】已知按钮的压缩量
x=5mm=5×10-3m
当书刚好能被推动时,书受到的静摩擦力达到最大值为
fm=μFN=μmg
由二力平衡,有
kx=fm
联立解得
k=500N/m
故选A。
5. 描述匀变速直线运动物理规律的表达式,可用一次函数图像表示。如图所示的一次函数图像,横轴与纵轴所表示的物理量并未标出,但已知与横轴、纵轴的截距分别为、,下列说法正确的是( )
A. 若横轴表示时间t,纵轴表示物体的速度v,则物体的加速度大小为
B. 若横轴表示时间t,纵轴表示物体的速度v,则时刻物体的速度大小为
C. 若横轴表示位移x,纵轴表示物体速度的平方,则物体的加速度大小为
D. 若横轴表示时间t,纵轴表示物体的平均速度,则物体的加速度大小为
【答案】D
【解析】
【详解】AB.若横轴表示时间t,纵轴表示物体的速度v,则物体的加速度大小为
时刻物体的速度大小为
故AB错误;
C.若横轴表示位移x,纵轴表示物体速度的平方,根据
可得
可知物体的加速度大小为
故C错误;
D.若横轴表示时间t,纵轴表示物体的平均速度,根据
可得
可得物体的加速度大小为
故D正确。
故选D。
6. 如图所示,小球从斜面上的A点由静止开始向下做匀加速直线运动。已知小球在B点的速度等于小球从A点运动到C点的平均速度,且A、B两点间的距离为L,小球从B到C的运动时间为,下列说法正确的是( )
A. 小球从A到B的运动时间大于B. B、C两点间的距离为4L
C. 小球的加速度为D. 小球在B点时的速度大小为
【答案】D
【解析】
【详解】A.根据匀变速直线运动中间时刻的速度等于全程的平均速度知,小球在B点为A点运动到C点的中间时刻,则小球从A到B的运动时间等于,故A错误;
B.根据初速度为0的匀加速直线运动的规律可得
可得B、C两点之间的距离为3L,故B错误;
C.根据匀加速直线运动的规律
可得
故C错误;
D.由运动学公式
可得小球在B点时的速度为
故D正确。
故选D。
二、选择题:本题共4小题,每小题5分,共20分。在每小题给出的四个选项中,有多项符合题目要求。全部选对的得5分,选对但不全的得3分,有选错的得0分。
7. DIS实验系统由传感器、数据采集器、计算机和数据处理软件组成,它可实时采集、处理实验数据,实验结果可用数字、图形等形式显示在屏幕上。如图甲所示,某同学利用DIS实验系统(图中未画出)探究两只力传感器之间的相互作用,获得了它们之间的相互作用力随时间的变化图像如图乙所示,根据图像可知( )
A. 两只力传感器的相互作用力总是大小相等、方向相反
B. 两只力传感器的相互作用力总是大小相等、方向相同
C. 两只力传感器的相互作用力总是同时产生、同时变化、同时消失
D. 两只力传感器的相互作用力性质不相同
【答案】AC
【解析】
【详解】ABC.由题图乙的对称性可知,两只力传感器的相互作用力总是大小相等、方向相反,且同时产生、同时变化、同时消失,故AC正确,B错误;
D.两只力传感器的相互作用力性质一定相同,故D错误。
故选AC。
8. 一质点沿着x轴运动,其位置坐标x随着时间t的变化关系如图所示,下列说法正确的是( )
A. 质点从0时刻至回到出发点的过程中,距出发点的最远距离为4m
B. 质点在3s时速度方向未发生变化
C. 0~7s时间内质点的平均速度为m/s
D. 质点在9s时回到出发点
【答案】BC
【解析】
【详解】A.质点从0时刻到回到出发点的过程中,t=5s时距出发点最远,且最远距离为
s=3m+4m=7m
故A错误;
B.位移―时间图像的斜率表示质点的速度,在3s前后,图像的斜率均为负值,则速度的方向均沿着x轴负方向,速度方向没有发生变化,故B正确;
C.0~7s时间内质点的位移为
x=0-3m=-3m
则平均速度为
故C正确;
D.设t时刻质点回到出发点,则有
解得
t=8.5s
故D错误。
故选BC
9. 人站在一足够深的竖直枯井边,将物体以的初速度竖直向上抛出(物体可以落入井中),不计空气阻力,重力加速度g取,规定竖直向上为正方向,则当物体与抛出点的距离为时,下列说法正确的是( )
A. 物体与最高点之间的距离为B. 物体的运动时间为
C. 物体的速度为D. 物体的平均速度为
【答案】BD
【解析】
【详解】A.上升的最高点与抛出点的距离为
则当物体与抛出点的距离为时,物体在抛出点下方25m处,物体与最高点之间的距离为
故A错误;
B.根据
代入数据有
可得
故B正确;
C.由
可得
故C错误;
D.物体的平均速度为
故D正确。
故选BD。
10. 在一条平直公路上,甲、乙、丙三辆车(均可看作质点)分别在平行的车道上做直线运动,时刻三辆车并排行驶,甲以速度做匀速直线运动,乙做初速度为0的匀加速直线运动,丙做初速度为的匀加速直线运动,如图所示是三辆车的图线,已知时刻三辆车的速度相等,时甲、乙两车相遇,下列说法正确的是( )
A. 三辆车速度相等的时刻为B. 时间内,丙的平均速度为
C. 乙与丙的加速度之差为D. 时间内,甲与丙的位移大小之比为
【答案】CD
【解析】
【详解】A.时甲、乙两车相遇,则有
解得
则三辆车速度相等的时刻为
故A错误;
B.时间内,丙的平均速度等于中间时刻速度,等于时的瞬时速度,即为,故B错误;
C.丙的加速度大小为
则乙与丙的加速度之差为
故C正确;
D.时间内,甲的位移大小为
丙的位移大小
则时间内,甲与丙的位移大小之比为
故D正确。
故选CD。
三、非选择题:本题共5小题,共56分。
11. 某物理兴趣小组成员,在“探究弹簧的弹力与形变量的关系”时测得的几组数据如下表所示,已知弹簧始终处于弹性限度内。
(1)根据测得的数据,在如图所示的坐标纸上作出图像。___________
(2)弹簧的原长 ___________cm。
(3)弹簧的劲度系数 _____________N/m。
【答案】 ①. ②. 5.00 ③. 20
【解析】
【详解】(1)[1]根据描点作图法可得
(2)[2]由图可知弹簧的原长为
(3)F-l图线的斜率即为劲度系数,则有
12. 某同学在测量物块做匀变速直线运动的速度和加速度的实验中,用打点计时器打出一条纸带,并进行数据测量,用刻度尺测出如图所示的两段距离,已知打点计时器的频率为f,图中各点为连续打的点。回答下列问题:
(1)本实验应________________(填“先接通电源再释放物块”或“先释放物块再接通电源”);
(2)B点的速度为________,F点的速度为________,D点的速度________(均用题中和图中所给的已知物理量的符号来表示);
(3)物块的加速度可表示为________(用题中和图中所给的已知物理量的符号来表示)。
【答案】 ①. 先接通电源再释放物块 ②. ③. ④. ⑤.
【解析】
【详解】(1)[1]为了充分利用纸带,本实验应先接通电源再释放物块。
(2)[2][3][4]根据匀变速直线运动中间时刻速度等于该段过程的平均速度,则B点的速度为
F点的速度为
D点的速度为
(3)[5]根据
可得物块的加速度为
13. 如图所示,放在水平桌面上的质量的木块A,右端通过一水平细线跨过一定滑轮与托盘相连.重力加速度,不计滑轮摩擦,最大静摩擦力等于滑动摩擦力,A与滑轮间距足够大。
(1)当所挂的砝码和托盘的总质量时,木块A处于静止状态,求此时A所受的摩擦力大小;
(2)当所挂的砝码和托盘的总质量时,木块A恰好能处于静止状态,求木块A与水平桌面之间的动摩擦因数;
(3)当砝码和托盘的总质量时,且继续增加,试分析木块A与水平桌面间的摩擦力大小的变化情况.
【答案】(1);(2);(3)
【解析】
【详解】(1)木块静止,由平衡条件可知,此时静摩擦力的大小为
(2)此时木块恰好能静止,由平衡条件可知,最大静摩擦力大小为
又有
联立解得
(3)当,继续增大时,木块滑动,此后滑动摩擦力,由于正压力不变,故此后木块与水平桌面间摩擦力大小保持不变。
14. 如图所示,在某次杂技表演中,让甲球从离地高度为H处由静止释放,同时让乙球在甲的正下方的某处由静止释放,乙球与水平地面碰撞后瞬间的速度大小是刚要碰撞前瞬间的k倍(),碰撞前后速度的方向相反。两小球均可视为质点,忽略空气阻力,乙球与地面的碰撞时间忽略不计,重力加速度为g。
(1)若乙球由静止释放时的高度为h,求乙球与地面碰撞后瞬间的速度大小;
(2)若乙球由静止释放时的高度为h,求乙球从静止释放到第一次碰撞后到达最高点的运动时间(乙球到达最高点前没有与甲球发生碰撞);
(3)若要使乙球在第一次上升过程中就能与甲球碰撞,且,求乙球由静止释放时的高度h的取值范围。
【答案】(1);(2);(3)
【解析】
【详解】(1)乙球自由下落过程,有
乙球与地碰后瞬间的速度大小为
v2=kv1
联立解得
(2)由自由落体运动的规律可得
解得
碰撞后乙球上升过程,有
v2=gt2
解得
故乙球从静止释放到再次到达最高点的运动时间
(3)设乙球第一次上升最大高度为h0,则有
假设乙球在第一次上升到最高点正好与甲球碰撞,对甲球,由自由落体运动的规律可得
结合k=0.5,综合解得
乙球静止释放时离地的高度越大,乙球越能在第一次上升过程中与甲球碰撞,则h的范围为
15. 如图甲所示,A、B两辆小车(均可视为质点)在一条平直公路上的两相邻的平行车道上做直线运动,计时开始时,A、B并排(相当于相遇),A做匀速直线运动,B的速度的平方与位移的关系图像如图乙所示(和均为已知量),已知A、B运动的位移为时再次并排行驶,求:
(1)B车在第一段位移内的加速度以及A车的速度大小;
(2)在A车第一段位移的过程中,B车的平均速度大小;
(3)从计时开始,需要运动多长时间,A、B两车之间的距离为。
【答案】(1),;(2);(3)
【解析】
【详解】(1)由可得图像的斜率表示物体的加速度的2倍,由乙图可得
解得
B做匀加速直线运动的时间为
B在相遇过程中,B做匀速运动的时间为
A的速度为
综合计算可得
(2)在A第一段位移的过程中,需要的运动时间为
则B在时间内的位移为
这段时间内B的平均速度大小为
(3)当A在前B在后两者相距时,设A的运动时间为,假设,则有
综合解得
假设成立,当B在前A在后两者相距时,设A的运动时间为,分析可知
则有
综合解得弹簧总长度
5.50
6.00
6.50
7.00
7.50
弹力
0.1
0.2
0.3
0.4
0.5
相关试卷
这是一份湖南省三湘名校教育联盟2024届高三上学期12月第二次大联考物理试题(Word版附解析),共18页。试卷主要包含了 如图甲所示, 下列有关光学现象说法正确的是等内容,欢迎下载使用。
这是一份湖南省三湘名校教育联盟2023-2024学年高二上学期11月期中联考物理试卷(Word版附答案),共11页。
这是一份湖南省三湘名校教育联盟、湖湘名校教育联合体2023-2024学年高三上学期10月大联考物理试卷(Word版附答案),共13页。

