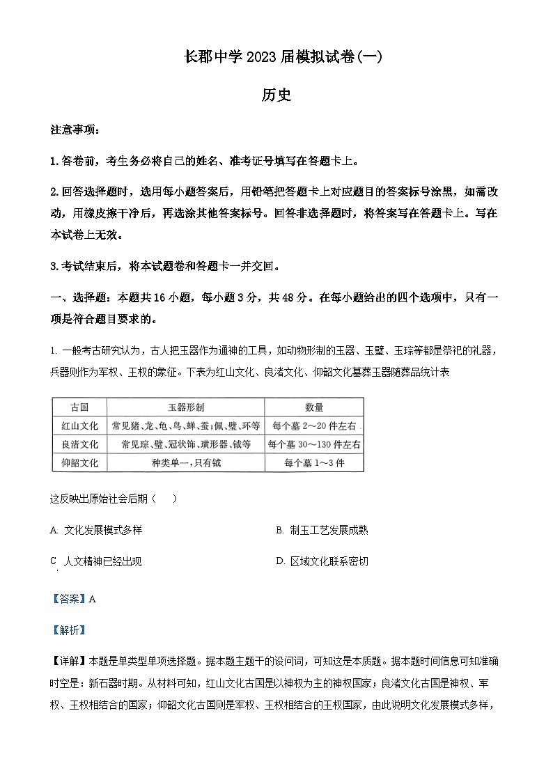
2023届湖南省长沙市长郡中学高三一模历史试题含解析
展开2024届湖南省长沙市长郡中学高三一模历史试题: 这是一份2024届湖南省长沙市长郡中学高三一模历史试题,文件包含长郡历史doc、长郡历史答案pdf等2份试卷配套教学资源,其中试卷共8页, 欢迎下载使用。
湖南省长沙市长郡中学2023届高三考前保温卷历史试题(一)(解析版): 这是一份湖南省长沙市长郡中学2023届高三考前保温卷历史试题(一)(解析版),共12页。试卷主要包含了选择题,非选择题等内容,欢迎下载使用。
2023届湖南省长沙市长郡中学高三一模历史试题含解析: 这是一份2023届湖南省长沙市长郡中学高三一模历史试题含解析,共15页。

