资料中包含下列文件,点击文件名可预览资料内容




还剩3页未读,
继续阅读
所属成套资源:全套2024届高三上学期模拟考试历史试题含答案
成套系列资料,整套一键下载
2024届江苏省南京市六校联合体高三上学期8月调研试题历史PDF版含答案
展开
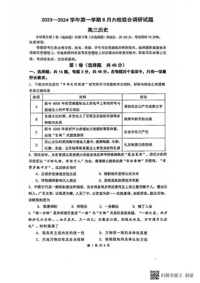
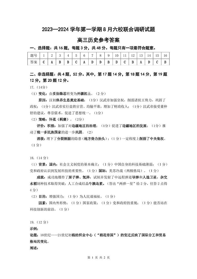
这是一份2024届江苏省南京市六校联合体高三上学期8月调研试题历史PDF版含答案,文件包含2023-2024学年度江苏南京8月六校联考历史pdf、2023-2024学年度江苏南京8月六校联考历史答案pdf等2份试卷配套教学资源,其中试卷共8页, 欢迎下载使用。
相关试卷
江苏省南京市六校2023-2024高三上学期期中调研历史试卷+答案:
这是一份江苏省南京市六校2023-2024高三上学期期中调研历史试卷+答案,共10页。
江苏省南京市六校联合体2023-2024学年高一上学期期中联合调研历史试卷(含答案):
这是一份江苏省南京市六校联合体2023-2024学年高一上学期期中联合调研历史试卷(含答案),文件包含2023-2024学年第一学期期中六校联合调研试题docx、六校联合体2023届高三10月联合调研试题答案docx、历史试题双向细目表docx等3份试卷配套教学资源,其中试卷共14页, 欢迎下载使用。
江苏省南京市六校联合体2024届高三10月联合调研历史试题:
这是一份江苏省南京市六校联合体2024届高三10月联合调研历史试题,共5页。试卷主要包含了选择题,非选择题等内容,欢迎下载使用。
