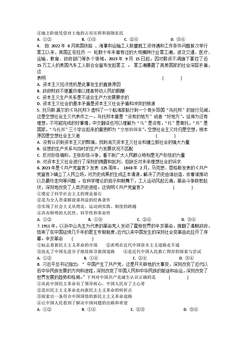
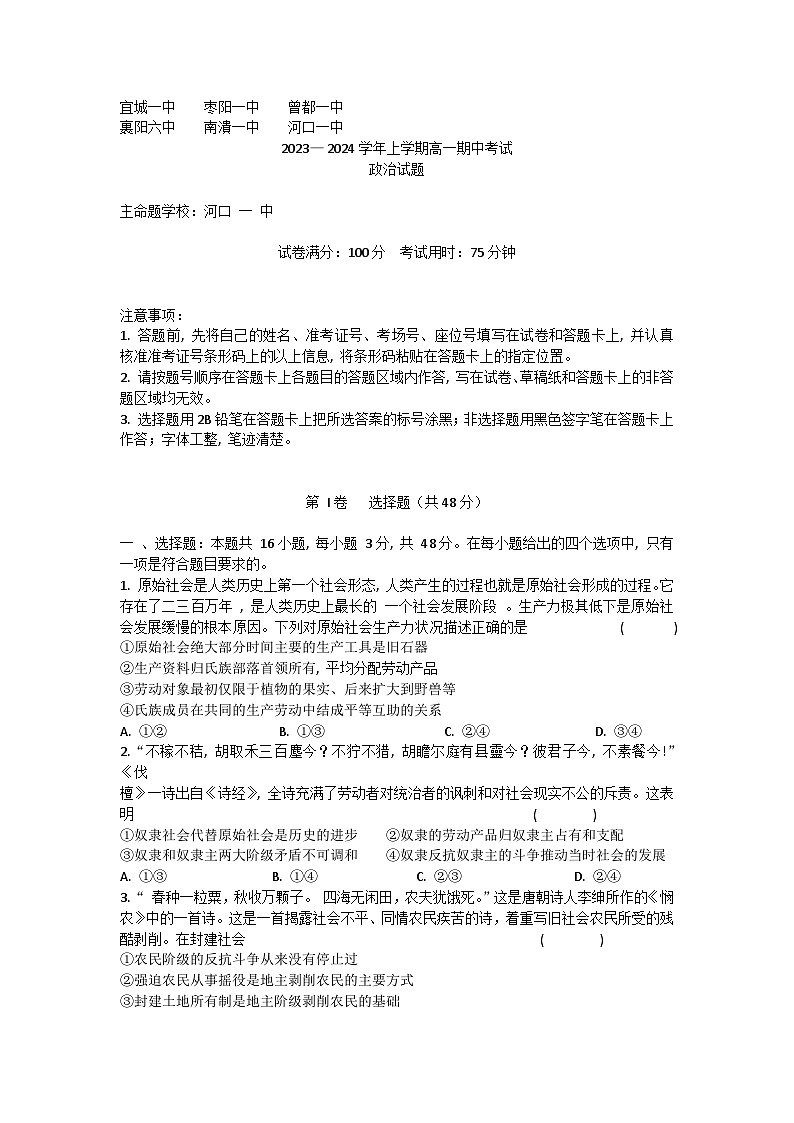
湖北省宜城市第一中学等六校2023-2024学年高一上学期期中联考政治试题(Word版附解析)
展开2023-2024学年湖北省宜城市第一中学等六校高一上学期期中联考政治试题含答案: 这是一份2023-2024学年湖北省宜城市第一中学等六校高一上学期期中联考政治试题含答案,文件包含湖北省宜城市第一中学等六校2023-2024学年高一上学期期中联考政治试题答案pdf、宜城一中枣阳一中曾都一中docx等2份试卷配套教学资源,其中试卷共12页, 欢迎下载使用。
2023-2024学年湖北省宜城市第一中学等六校高二上学期期中联考政治试题含解析: 这是一份2023-2024学年湖北省宜城市第一中学等六校高二上学期期中联考政治试题含解析,共20页。试卷主要包含了9%的得票率赢得总统选举等内容,欢迎下载使用。
安徽省合肥市六校联盟2023-2024学年高一上学期期中联考政治试题(Word版附解析): 这是一份安徽省合肥市六校联盟2023-2024学年高一上学期期中联考政治试题(Word版附解析),共18页。试卷主要包含了单选题,材料分析题等内容,欢迎下载使用。

