





2023年河南省中考语文真题
展开注意事项:
1.本试卷共6页,五个大题,满分120分,考试时间120分钟。
2.本试卷上不要答题,请按答题卡上注意事项的要求,直接把答案填写在答题卡上。答在试卷上的答案无效。
一、积累与运用(共22分)
班级拟召开“家在河南”主题班会,以下是班长小豫准备的部分材料,请你帮他完善。
1. 下面是开场白,其中有些字词小豫拿不准,请帮他判断。
同学们,我们的家乡河南是一片神奇的土地,她哺育了一代代中原儿女,是中华文明的重要发 ① (详 祥)地,是夏、商、周三代的文化核心区,历史上先后有20多个王朝在此建都兴业。历史长河滚滚向前,在中原大地留下星罗 ② (其 棋)布的文化遗迹。守护历史根脉,传承中华文明,就从了解我们的家乡河南开始吧。
(1)语段中三个加点字怎么读?请帮他作出选择( )
A. pǔ xīng mòB. bǔ xìng mòC. bǔ xīng màiD. pǔ xìng mài
(2)语段中两个横线处应分别选用哪个字?请工整书写。
2. 小豫想在下面这张幻灯片中引用一些古诗文名句,请帮他补写。
3. 小豫感觉用文字呈现汉字文化发展史不够直观,请根据下面幻灯片内容帮他完成时间轴。要求:语言简洁,每处不超过15字。
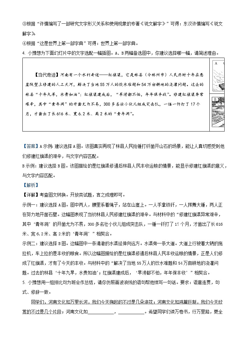
4. 小豫想为下面幻灯片中的文字选配一幅插图。A、B两幅备选图中,你建议选择哪一幅,请简述理由。
5. 小豫想用一组排比句为班会作总结,请你仿照画波浪线的语句帮他续写一句话。要求:语意连贯,句式、修辞一致。
同学们,河南文化如万里长河,我们今天掬起的不过是几朵浪花;河南文化如鸿篇巨制,我们今天欣赏的不过是几个片段;河南文化如____________,____________。希望同学们读万卷书,行万里路,更全面地了解河南,更深刻地理解河南文化。
二、现代文阅读(共28分)
(一)(共16分)
阅读下文,完成下面小题。
老兵和军马
①“老兵”其实并不老,才二十六岁。
②八年前,部队招兵,他报了名。“为什么想当兵?”招兵连长问。“奔出息。”招兵连长打量着他,“考高中、上大学,也可以有出息嘛。”“就是考上了,家里也供不起。”招兵连长凝视他良久,“喜欢马吗?”“喜欢!我家那匹马就是我养大的。我对它像兄弟!”就这样,在城里打了三年短工的他如愿穿上军装,被分到一个军马场。
③像大多数新兵一样,他有一个梦想——留在部队,既出息自己,又荣耀家门。他默默地、执着地接近着他的人生憧憬。由于在家养过马,又能吃苦,他很快成了“专业”最出色的新兵。他知道养好军马就能让骑兵兄弟多一份保障,但仅凭自己那点粗浅经验是不够的,便买来相关书籍学习,并天天坚持记录驯养心得。入伍第二年,他在新兵中第一个当上了副班长,第三年入了党并当上了班长,第五年被授予了“模范班长”的称号。
④有一天,他一个人躲在僻静处默默流泪——家信中说,家里那匹马病死了。那是他用打工的钱买的,买时还是个小马驹。他想,如果自己没参军,那匹马不会死。
⑤他很爱一匹枣红色军马。这匹马跟他家的马一样,额头正中也有一处菱形的白毛,他给这匹军马取名叫“白头心儿”。
⑥“白头心儿”救过他一命。那次军马受惊“炸群”,他从一匹马上摔了下去,眼看就要被受惊的马群踩踏,“白头心儿”冲过来一口将他叼起,紧紧叼住不放,否则他必死无疑。当马群安静下来,他搂着“白头心儿”的脖子涌出了热泪。
⑦慢慢地,他开始被尊称为“老班长”了。可不是“老”嘛!他已经欢送过一批战友退伍了。当年同一批新兵中,只留下了他一个。他感到几分欣慰,几分自信。毕竟已经是班长了,被留下继续服役了,兴许将来真能当上军官。
⑧他入伍的第八年,裁军。因军事装备越来越现代化,军马场接到了解散的命令,所有的军马都要被处理。“白头心儿”被牵走时,眼望着他,四蹄后撑,一动不动。他轻轻拍着它的脖子耳语:“白头心儿啊,乖乖跟人家走吧,我不会忘了你的……”不知不觉,泪水已淌在这位二十六岁“老兵”的脸颊上。
⑨他是最后离开军马场的官兵之一。那是一个冬日的黄昏,他们列队肃立在空荡荡的营房前,营房不远处,是一排排寂静的马厩。连长又给他颁发了“模范班长”的证书,那是对他八年服役最后的嘉奖。连长命令他以“老兵”的身份降下军旗。仰望着在风中飘荡的军旗,他仿佛听到营房中传出了笑声和歌声,仿佛闻到从马厩发出的草料混杂着马粪的那种温热的芳香。如血的夕阳已沉到地平线以下,广袤而苍凉的大草原上夜幕降临了。回望着越来越模糊的营房和马厩,他想——它们也将成为这大草原上光荣与梦想的遗址了。他想——他保存他的“模范班长”证书,一定要比大草原保存那遗迹更长久……
⑩归乡途中,他竟在一个小县城看到了“白头心儿”!它卧在一幢砖房前,旁边挂着一块牌子——“吕记马肉”。他走近“白头心儿”,见它那晶亮的大眼睛里分明地汪着泪。马肉店老板告诉他,那军马拍电影时断了一条腿,废了。他蹲下查看了马腿,请求老板将“白头心儿”转卖给他。老板提出的金额超过了他的复员费。“我白替你打工行不行?”他说,“直到这匹马能站起来为止。”
⑪在他的救治和精心照料下,一个月后,“白头心儿”奇迹般地站了起来。老板被他感动了,没再收他一分钱,允许他将“白头心儿”牵走。因为“白头心儿”,他没法乘车,只能朝行暮宿,向着家乡“长征”。
⑫两个月后,他老母亲看见一个风尘仆仆的人牵着一匹马站在门前。她惊喜地认出了儿子!他抱着瘦小的母亲,“妈,我回来了。你看,咱们又有一匹‘白头心儿’了!”
⑬第二天清晨,他牵着“白头心儿”登上家乡的山头,俯瞰着贫穷的山村,发誓般地说:“‘白头心儿’,咱们一起把家乡彻底变个样吧!”
⑭那一刻,二十六岁的“老兵”似乎顿悟——他从军队获得的,还有比“模范班长”荣誉重要得多的东西……
(作者:梁晓声。有删改)
6. 请从“老兵”的角度简要概括他和军马“白头心儿”之间发生的几件事。
7. 文中两处画横线句都写到老兵流泪,你从中读出了他怎样的心理?请结合上下文简要分析。
8. 文章第9段是如何表现老兵离开部队时的不舍之情的?请从正面描写和侧面描写两个角度简要分析。
9. 文章结尾意蕴丰富,请结合全文探究老兵得到的“重要得多的东西”有哪些。(答出两点即可)
(二)(共12分)
阅读下面两个文本,完成下面小题。
【文本一】
让敦煌壁画再“活”两万年
①科幻大片《侏罗纪公园》讲述了这样一个故事:科学家找到一块有史前蚊子的琥珀,从蚊子血中提取了恐龙的DNA片段,从而让已灭绝6000多万年的恐龙复活了。
②这故事听起来就像天方夜谭,但2022年天津大学的一项有关DNA存储的研究成果让人们离想象又近了一些。他们将10幅敦煌壁画的数字图像存入DNA中,通过加速老化等实验,发现这些壁画信息在实验室常温下可保存千年,在9.4℃下可保存两万年。
③DNA竟然可以存储壁画?其实,这并不奇怪。自有生命以来,大自然一直用DNA来存储信息。纷繁复杂的人类基因组信息,就是记录在比细胞还小得多的DNA上,一代代遗传下来的。通过一根头发附带的DNA信息,就能复原生命体的所有遗传信息。DNA存储了亿万年来无数生物的遗传信息,可谓大自然中最好的存储器。如果能把海量的信息“写”到小小的DNA上存储起来,岂不便利?
④壁画“变身”DNA,需要打破无机与有机的界限,如何才能实现这种“跨界”存储呢?这要从DNA存储的两个步骤——信息写入和信息读取说起。
⑤先说信息写入。DNA含有A、T、C、G四种碱基,如果用数字中的0、1、2、3分别代表一种碱基,就能形成一个四进制碱基序列,然后通过编码转化,实现碱基四进制和计算机二进制的“对话”。据此,将敦煌壁画的数字图像转换成二进制的比特串,再通过编码将其转化为四进制的碱基序列,然后通过DNA合成技术将碱基序列写入DNA,壁画的数字图像就“变”为DNA了。
⑥再说信息读取。正常情况下,可先利用技术手段将DNA存储的壁画数据拷贝出来,再通过专业测序仪器测得其碱基序列,然后通过解码将其转换为二进制数据,从而实现信息读取。
⑦然而,存储了壁画信息的DNA跟天然的DNA一样,长期存放会产生断裂和降解等问题。如何从严重断裂和降解的DNA样本中读取信息,恢复原始的敦煌壁画图像呢?
⑧天津大学团队创新设计了一种序列重建算法来解决这一问题。他们制备了一个DNA水溶液样本,放在70℃的温度下加速其断裂、降解长达十周,这类似于DNA在自然环境下千年万年的降解情形,在此过程中80%以上的DNA片段都发生了断裂错误。然后,团队根据设计的序列重建算法让96.4%以上的片段重新被准确组装和解码。最后,再通过一种编码方式解决了少量片段丢失的问题,最终让原始的敦煌壁画图像完美恢复。
(作者:胡春艳 赵晖。有删改)
【文本二】
①随着大数据时代的到来,人们一直在寻找更海量、更稳定、更安全的数据存储方式,而DNA存储恰能满足这些需求。
②DNA存储的最大优势是存储密度大。在硬盘上存储一个字节要占200纳米的空间,在DNA上则只需0.2-0.3纳米。如今,各大网站存储数据需要多个面积数倍于标准足球场的数据中心,而用DNA存储可能只需一个汽车后备厢就够了。
③DNA存储的另一优势是具有持久性。用传统存储方式,一般10年左右数据就会开始失去完整性,而DNA存储的数据寿命则要长得多,在适当条件下可达数千年、上万年甚至几十万年。
④但DNA存储目前还无法取代硬盘等常规存储载体。DNA读取速度慢,写入速度更慢。用磁盘写入200MB数据用时不到1秒,用DNA则约需三周。此外,DNA写入和读取信息目前都耗资巨大。不过有专家表示,放眼未来,DNA存储方式应用前景广阔。
(摘编自《DNA存储打开想象空间》)
10. 下列对文本一和文本二的理解和分析,不正确的一项是( )
A. 文本一第②段画横线处的语句说明了温度对DNA存储时间长短的影响。
B. 目前DNA无法取代常规存储载体,因为它写入和读取速度慢且耗资巨大。
C. 文本二用作比较等方法来说明DNA相较于传统存储载体的优势与劣势。
D. 两个文本都围绕DNA这一新型存储载体,阐述了它存储的原理和步骤。
11. 同学们在梳理文本一的结构时有两种不同意见,你认为哪一种更合理,请简要分析。
A①②/③/④⑤⑥⑦⑧ B.①②③/④⑤/⑥⑦⑧
12. 文本二说明了DNA存储的两个优势,请从文本一中各找一个例子来佐证它们。
三、古诗文阅读(共15分)
(一)(共11分)
阅读下面两个文段,完成下面小题。
【甲】环滁皆山也。其西南诸峰,林壑尤美,望之蔚然而深秀者,琅琊也。山行六七里,渐闻水声潺潺,而泻出于两峰之间者,酿泉也。峰回路转,有亭翼然临于泉上者,醉翁亭也。作亭者谁?山之僧智仙也。名之者谁?太守自谓也。太守与客来饮于此,饮少辄醉,而年又最高,故自号曰醉翁也。醉翁之意不在酒,在乎山水之间也。山水之乐,得之心而寓之酒也。
若夫日出而林霏开,云归而岩穴暝,晦明变化者,山间之朝暮也。野芳发而幽香,佳木秀而繁阴,风霜高洁,水落而石出者,山间之四时也。朝而往,暮而归,四时之景不同,而乐亦无穷也。
(节选自欧阳修《醉翁亭记》)
【乙】
予家城市,人事丛委①,应酬为劳。老母在堂,于礼不能远离,日惟避喧南园内。园去城二余里,无杂木,柏可三百株,松止有五,计其植日,才四十年,而已成林。松柏之间,有一草庐,岁久敝漏,不蔽风雨,且卑隘②如坐阱中。不得已改作焉。撤草而覆之以瓦,左右置牖③,前后为门,疏朗空洞,落日后犹能辨蝇头字。中设一扁,名以“后知轩”。夫松柏皆后凋材也,必于岁寒然后知;又居之四面通明者为轩,孰谓斯名不情称哉?
(摘选自李开先《后知轩记》)
【注释】①丛委:繁杂,堆积。②卑隘:矮小狭窄。③牖(yǒu):窗户。
13. 根据语境,参考方法提示,解释下列加点词语的意思。
14. 把甲文中画横线的句子翻译成现代汉语。
野芳发而幽香,佳木秀而繁阴。
15. 下面是甲文中画波浪线语句的另一种标点方式,请解说其合理性。
其西南诸峰,林壑尤美望之蔚然而深秀者,琅琊也。
16. 甲乙两文所写亭和轩分别用“醉翁”和“后知”来命名,原因各是什么?请结合文章内容简要回答。
(二)(共4分)
阅读下面一首诗,完成下面小题。
赤壁
杜牧
折戟沉沙铁未销,自将磨洗认前朝。
东风不与周郎便,铜雀春深锁二乔。
17. 下面诗句与“折戟沉沙铁未销,自将磨洗认前朝”暗含的感慨最接近的一项是( )
A. 日暮乡关何处是?烟波江上使人愁。(崔颢《黄鹤楼》)
B. 我寄愁心与明月,随君直到夜郎西。(李白《闻王昌龄左迁龙标遥有此寄》)
C. 怀旧空吟闻笛赋,到乡翻似烂柯人。(刘禹锡《酬乐天扬州初逢席上见赠》)
D. 不畏浮云遮望眼,自缘身在最高层。(王安石《登飞来峰》)
18. “东风不与周郎便,铜雀春深锁二乔”是诗人的假设,这样假设有何用意?
四、名著阅读(5分)
请从下面两个小题中任选一题作答。(5分)
19. 有学者认为《水浒传》有两个主角。第一主角是宋江,争议不大;另一主角呼声较高的有下面两位。请从中任选其一,结合相关情节及你对小说主题的理解谈谈看法。
A.鲁智深 B.林冲
20. 关于《西游记》主人公是唐僧还是孙悟空这一问题,同学们有不同的看法。你认为是谁,请结合小说内容谈谈你的理解。
五、作文(50分)
21. 阅读下面材料,任选一题作文。
每一朵野花都有一张干净的脸/我轻声喊着它们的名字/黄蒿、野菊、小飞蓬……/还有许多我实在喊不出它们的名字/只知道它们都是野花,装扮山野
最后我轻声喊出了自己的名字/我也是它们中的一朵/在天空下,在山坡上尽情开着……
(1)请以“喊出________的名字”为题目,写一篇记叙文。
要求:
①在横线上填写合适内容,把题目补充完整,然后作文。
②表达意图明确,内容具体充实。
③600字左右。
④文中请回避与你有关的人名、校名、地名。
(2)上面的小诗耐人寻味:即使不起眼的小花,也有自己的名字;即使我们是小花,也能在山坡上尽情开着……它能引起你怎样的思考和感悟?请自选角度,自拟题目,写一篇简单的议论文。
要求:
①观点明确,有理有据。
②600字左右。
③文中请回避与你有关的人名、校名、地名。
【诗文传世】河南的文学名家灿若群星。让我们走近他们,一起欣赏他们的锦绣诗文,感受他们的精神情怀。庄子笔下的大鹏起飞时“水击三千里,①______”(《北冥有鱼》),气势何其恢宏!杜甫寄身漏雨的茅屋却为他人疾呼“②_____,③______”(《茅屋为秋风所破歌》),济世情怀令人动容;同样心系百姓的还有白居易,他能体察卖炭翁“④______,⑤_______”(《卖炭翁》)的矛盾心境,实为难得。今天,人们说到家国情怀,依然会感动于李贺的“报君黄金台上意,⑥_______”(《雁门太守行》);赞扬无私奉献精神,依然会使用李商隐的“⑦______,⑧_________”(《无题》)。
【汉字源流】汉字文化源远流长。在舞阳贾湖遗址发现的契刻符号距今约8000年,是目前所知世界最早的文字雏形之一。在安阳殷墟发现的距今3000多年的甲骨文,是我国已知最早的成系统的文字。东汉时期,许慎编写了一部研究文字形义关系和使用现象的专著《说文解字》,这是世界上第一部字典。20世纪八十年代,王永民发明“王码五笔字型”,解决了汉字的电脑输入难题……这些在汉字发展史上具有里程碑意义的大事件都与河南有关。
【当代奇迹】河南有一个水利奇迹——红旗渠,它是林县(今林州市)人民历时十年在悬崖陡壁上修建的人工天河,解决了当地55万人的饮水难题和54万亩耕地的浇灌问题。过去的林县“十年九旱,水贵如油”;红旗渠建成后,“旱涝都不怕,年年保丰收”。修建红旗渠异常艰辛,其中“青年洞”的开凿尤为不易,300多名壮小伙儿组成突击队,一锤一钎打了17个月,才凿出了长616米、宽6.2米、高2米的“青年洞”。
文言语句
方法提示
解释
(1)四时之景不同
词语推断法:四时更替
__________
(2)园去城二余里
查阅词典法:①离开。②距,距离。③赴,前往。④表示行为的趋势。(摘自《古代汉语词典》)
(填序号)_____
(3)岁久敝漏
课内迁移法:余则缊袍敝衣处其间(《送东阳马生序》)
__________
2023年河南省中考语文真题: 这是一份2023年河南省中考语文真题,共9页。试卷主要包含了2-0等内容,欢迎下载使用。
2023年河南省中考语文真题(含解析): 这是一份2023年河南省中考语文真题(含解析),共19页。试卷主要包含了2-0等内容,欢迎下载使用。
2023年河南省中考语文真题: 这是一份2023年河南省中考语文真题,文件包含2023年河南省中考语文真题解析版docx、2023年河南省中考语文真题原卷版docx等2份试卷配套教学资源,其中试卷共28页, 欢迎下载使用。
