年终活动
搜索
    上传资料 赚现金
    英语朗读宝

    新教材适用2023_2024学年高中地理第3章产业区位因素第1节农业区位因素及其变化课时作业新人教版必修第二册

    新教材适用2023_2024学年高中地理第3章产业区位因素第1节农业区位因素及其变化课时作业新人教版必修第二册第1页
    新教材适用2023_2024学年高中地理第3章产业区位因素第1节农业区位因素及其变化课时作业新人教版必修第二册第2页
    新教材适用2023_2024学年高中地理第3章产业区位因素第1节农业区位因素及其变化课时作业新人教版必修第二册第3页
    还剩4页未读, 继续阅读
    下载需要10学贝 1学贝=0.1元
    使用下载券免费下载
    加入资料篮
    立即下载

    高中地理人教版 (2019)必修 第二册第一节 农业区位因素及其变化复习练习题

    展开

    这是一份高中地理人教版 (2019)必修 第二册第一节 农业区位因素及其变化复习练习题,共7页。
    [合格考达标练]
    一、选择题
    云南蒙自市是我国主要的葡萄种植基地之一。近年来该市种植的早熟葡萄品种第一茬在每年5、6月份上市,而通过盖棚、摘心、促花等措施改变了露天葡萄一年一收的现状,实现了第二茬上市,第二茬上市时间在11月份到次年1月份。第二茬葡萄产量比第一茬略低,但甜度较高,经济效益是第一茬的3倍左右。进入11月份,该地的葡萄主要依托电商平台销售,快递企业采用真空充气袋包装后运往全国各地。下图示意蒙自市所在位置。据此完成1~3题。
    1.蒙自市能够实现葡萄一年双收的原因有 ( D )
    ①热量条件好,生长期长
    ②市场需求量大
    ③通过盖棚提高温度,延长生长期
    ④采用农业技术保证了第二茬葡萄的成熟
    A.①②③ B.①②④
    C.②③④ D.①③④
    2.与第一茬葡萄相比,蒙自市第二茬葡萄甜度高的气候条件有 ( B )
    A.地处高原,昼夜温差大
    B.冬季降水少,晴天多,光照条件好
    C.气温较高,糖分积累多
    D.灌溉水源充足
    3.蒙自市第二茬葡萄依托电商平台销往兰州时采用真空充气袋包装,主要是因为 ( A )
    A.保鲜效果好
    B.节约运输成本
    C.减少运输过程中的磨损
    D.缩短运输时间
    [解析] 第1题,蒙自市位于云南省,纬度较低,热量条件好,生长期长,通过盖棚提高温度,延长了生长期,采用摘心、促花等农业技术保证了第二茬葡萄的成熟;市场需求量大促进了蒙自市扩大再生产,但不能够促使葡萄一年双收。故选D。第2题,该地属于季风气候,冬季降水少,晴天多,光照条件好,昼夜温差大,利于糖分积累。地处高原,昼夜温差大是第一茬和第二茬葡萄种植共同的区位条件,灌溉水源不属于气候条件。故选B。第3题,保鲜技术的提高是葡萄实现远距离销售的重要条件,采用真空充气袋包装,保鲜效果好。故选A。
    光伏农业是光伏发电与农业生产相结合,棚顶太阳能发电、棚内发展农业生产的新型光伏系统工程,是现代农业发展的一种新模式。读我国某地光伏农业大棚结构示意图,回答4~5题。
    4.影响光伏农业大棚生产效益的主要自然因素是( C )
    A.地表形态 B.风速大小
    C.天气状况 D.土壤性质
    5.光伏农业大棚内太阳能LED灯的主要作用是( B )
    A.提高大棚夜间温度 B.延长农作物受光时间
    C.捕杀棚内农作物害虫 D.方便农民夜间劳动
    [解析] 第4题,光伏发电主要是利用太阳能产生电能,大棚农作物的生长也要依托太阳能,二者都与太阳能密切相关,故影响光伏农业大棚生产效益的主要自然因素是天气状况。第5题,光伏农业大棚内使用太阳能LED灯,可以在夜间对农作物实施照明,延长农作物的受光时间,缩短农作物生长周期,促使大棚内农作物提前上市。
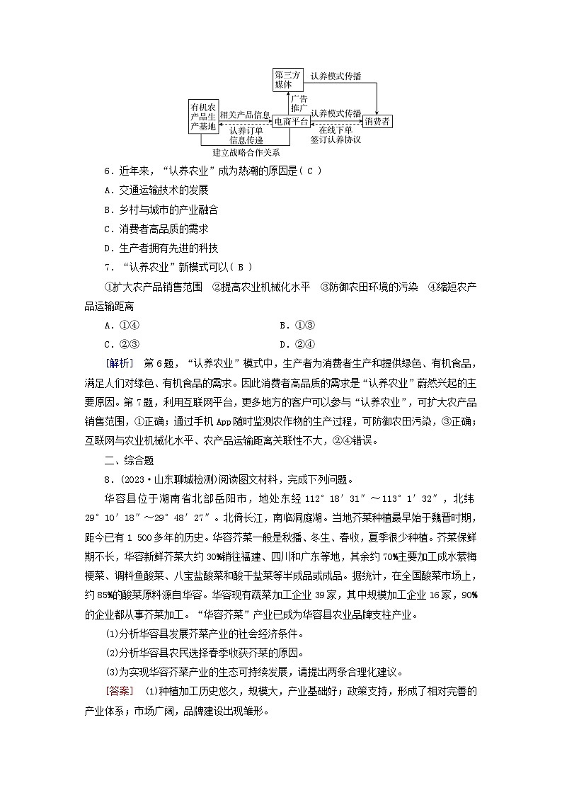
    如今,“认养农业”在网上出现一股热潮。“认养农业”是客户在线下单来认领土地、果蔬的收获权的一种新的农业生产模式。获得收获权的家庭或个体就是农场的共享会员,种植、消费等流程则是由运营商的专业团队去操作。“认养农业”的会员主要选择绿色、有机食品良种,可通过手机App随时监测农作物生产过程,收获后直接配送到会员家中。读电子商务环境下有机农业认养线上交易模式示意图,回答6~7题。
    6.近年来,“认养农业”成为热潮的原因是( C )
    A.交通运输技术的发展
    B.乡村与城市的产业融合
    C.消费者高品质的需求
    D.生产者拥有先进的科技
    7.“认养农业”新模式可以( B )
    ①扩大农产品销售范围 ②提高农业机械化水平 ③防御农田环境的污染 ④缩短农产品运输距离
    A.①④ B.①③
    C.②③ D.②④
    [解析] 第6题,“认养农业”模式中,生产者为消费者生产和提供绿色、有机食品,满足人们对绿色、有机食品的需求。因此消费者高品质的需求是“认养农业”蔚然兴起的主要原因。第7题,利用互联网平台,更多地方的客户可以参与“认养农业”,可扩大农产品销售范围,①正确;通过手机App随时监测农作物的生产过程,可防御农田污染,③正确;互联网与农业机械化水平、农产品运输距离关联性不大,②④错误。
    二、综合题
    8.(2023·山东聊城检测)阅读图文材料,完成下列问题。
    华容县位于湖南省北部岳阳市,地处东经112°18′31″~113°1′32″,北纬29°10′18″~29°48′27″。北倚长江,南临洞庭湖。当地芥菜种植最早始于魏晋时期,距今已有1 500多年的历史。华容芥菜一般是秋播、冬生、春收,夏季很少种植。芥菜保鲜期不长,华容新鲜芥菜大约30%销往福建、四川和广东等地,其余约70%主要加工成水萦梅梗菜、调料鱼酸菜、八宝盐酸菜和酸干盐菜等半成品或成品。据统计,在全国酸菜市场上,约85%的酸菜原料源自华容。华容现有蔬菜加工企业39家,其中规模加工企业16家,90%的企业都从事芥菜加工。“华容芥菜”产业已成为华容县农业品牌支柱产业。
    (1)分析华容县发展芥菜产业的社会经济条件。
    (2)分析华容县农民选择春季收获芥菜的原因。
    (3)为实现华容芥菜产业的生态可持续发展,请提出两条合理化建议。
    [答案] (1)种植加工历史悠久,规模大,产业基础好;政策支持,形成了相对完善的产业体系;市场广阔,品牌建设出现雏形。
    (2)与其他种类蔬菜错开上市时间、价格高、获得更好的经济效益;冬季为其生长期,气温较低,病虫害少;与其他作物轮作,提高土地利用率。
    (3)有效控制化肥、农药使用量,广泛应用生态农业技术;规范标准化腌制池,配套建设相应废水处理车间。
    [解析] 本题目以华容县芥菜种植为背景材料,考查农业社会经济区位及农业可持续发展等相关知识,考查学生获取和解读信息能力及综合思维能力,培养学生的人地协调观、综合思维、区域认知和地理实践力等地理核心素养。第(1)题,“当地芥菜种植最早始于魏晋时期,距今已有1 500多年的历史”,说明种植加工历史悠久;“规模加工企业16家,90%的企业都从事芥菜加工”,规模大,产业基础好;“华容芥菜”产业已成为华容县农业品牌支柱产业,当地政策支持,形成了相对完善的产业体系;“在全国酸菜市场上,约85%的酸菜原料源自华容”,说明市场广阔,“华容芥菜”产业已成为华容县农业品牌支柱产业,品牌建设出现雏形。第(2)题,华容芥菜一般是秋播、冬生、春收,夏季很少种植,其他种类蔬菜一般夏季大量上市,华容芥菜与其他种类蔬菜错开上市时间、价格高、获得更好的经济效益,经济收入高;华容县位于湖南省,冬季气温高于0 ℃,冬季为其生长期,冬季气温较低,病虫害少;夏季种植其他作物,可以与其他作物轮作,提高土地利用率。第(3)题,华容芥菜产业的生态可持续发展要注重环境保护,减少污染,减少对生态环境破坏,可以有效控制化肥、农药使用量,减少污染,使用有机肥,广泛应用生态农业技术,规范标准化腌制池,利用技术改造生产工艺,配套建设相应废水处理车间。
    [等级考过关练]
    一、选择题
    (2023·辽宁模拟预测)和顺县地处山西省东陲、太行山之巅,平均海拔1 300多米,是典型的高寒冷凉山区。近年来,当地冷凉蔬菜深受大众喜爱,畅销全国各地。要实现温室蔬菜的高产、高效,必须设计建造一种采光性好、保温性强、升温快、储存热量高的新型高效节能日光温室。下图示意和顺县地窖式温室坡面结构。据此完成1~3题。
    1.地窖式温室选址应具备的条件有( C )
    ①海拔要高 ②要空旷向阳 ③地势平坦,土壤肥沃 ④靠近林地,水土保持好
    A.①② B.①④
    C.②③ D.③④
    2.与和顺县地窖式温室戗柱(支撑温室的最短木柱,其高度大致与地下挖深相当)高度关联度最大的是( C )
    A.地下水位 B.盛行风风向
    C.正午太阳高度 D.年降水量
    3.当地冷凉蔬菜深受大众喜爱,畅销全国各地的主要原因是( C )
    A.产量大 B.无公害
    C.反季节 D.价格低
    [解析] 第1题,据题意分析可知,日光温室是以最大限度地接纳阳光、保温性好、升温快、储存热量高的温室。该地区平均海拔1 300多米,温室是下沉的,说明需要保温,海拔高是限制因素,①错误;空旷向阳,可以接收更多的光照,符合地窖式温室的条件,②正确;地势平坦,土壤肥沃,耕作条件好,有利于温室的生产,③正确;靠近林地不利于采光,且不需要靠近林地,④错误,故正确选项为C。A、B、D错误。第2题,据材料可知,温室需要接收到更多的阳光,为了不遮挡蔬菜受光,温室戗柱的高度要考虑当地的正午太阳高度角大小,C正确;地下水的水位、盛行风、年降水量与其关联度并不大,A、B、D错误。第3题,据题意分析可知,和顺县冷凉蔬菜深受大众喜爱,畅销全国各地,故该地生产的蔬菜在夏季,夏季其他地区气温高,不适宜生产冷凉蔬菜,该地利用特殊的气候条件生产冷凉蔬菜,进行反季节生产,满足市场需求,C正确;A、B、D错误。
    温室农业是现代农业的重要形式。下图为某设计师设计的“蓄水菜棚”工作原理示意图。和普通大棚相比,“蓄水菜棚”可以将地面蒸发掉的水分收集再次利用。据此完成4~5题。
    4.“蓄水菜棚”主要改变农业生产条件中的( B )
    A.光照和水源 B.热量和水源
    C.热量和土壤 D.光照和土壤
    5.设计师设计“蓄水菜棚”的理念是( B )
    A.回收利用污染物 B.合理利用自然资源
    C.减少废弃物排放 D.保护生态系统平衡
    [解析] 第4题,“蓄水菜棚”对于太阳短波辐射属于透明体,而对于地面辐射属于绝缘体,棚内大气能够强烈吸收地面辐射,然后以大气逆辐射的形式返给地面,起到了保温作用,能改变当地的热量条件。同时由于大棚内可减少水分的蒸发,实现了水资源的重复利用,使其充分利用当地的热量和水分条件发展蔬菜生产。故B项正确。第5题,由材料中可知“蓄水菜棚”和普通大棚相比,可以将地面蒸发掉的水分收集再次利用,因此可合理利用自然资源,故B项正确;蓄水菜棚回收的水分不属于污染物和废弃物,故A、C错误;蓄水菜棚对于生态系统平衡没有影响,故D项错误。
    “黄牛之乡”内蒙古通辽市以科尔沁草原独特的牧业资源为依托,发展认养农业。消费者通过电商认养黄牛,由农户按照纯绿色标准代养被认养的幼牛。消费者可通过电商平台实时监督查看认养牛的成长状况,也可以随时去探视,体验亲自饲养的乐趣,最后由电商提供交易平台及售后保障服务。据此完成6~8题。
    6.促进通辽市认养农业兴起的主要条件是( A )
    A.城市居民高品质的消费需求
    B.农户先进的养殖技术
    C.牧区生态环境的改善
    D.城乡之间便捷的交通
    7.与原有畜牧业相比,认养农业( C )
    A.劳动力成本更低 B.机械化水平更高
    C.附加值更高 D.生产规模更大
    8.当地发展认养农业主要是为了( B )
    A.节约当地劳动力 B.增强市场竞争力
    C.优化农业生产结构 D.完善农业基础设施
    [解析] 第6题,由材料可知,消费者认养的黄牛会按照纯绿色标准由农户代养,且可以体验亲自饲养的乐趣,可推知认养农业兴起的主要条件是城市居民高品质的消费需求,A项正确。农户先进的养殖技术、牧区生态环境的改善、城乡之间便捷的交通都有利于认养农业的发展,但不是其兴起的主要条件。第7题,与原有畜牧业相比,认养农业饲养标准要求高,且能满足消费者的体验需求,经济效益更好,附加值更高,C项正确。认养农业的劳动力成本更高;认养农业与原有畜牧业的机械化水平、生产规模相差不大。第8题,推广认养农业可以提高产业知名度,增强市场竞争力,B项正确。发展认养农业饲养标准要求高,可能需要投入更多劳动力,A项错误;发展认养农业对优化农业生产结构影响不大,C项错误;完善农业基础设施是农业发展的条件,而不是主要目的,D项错误。
    二、综合题
    9.阅读图文材料,回答下列问题。
    材料一 六鳌镇是福建省东南沿海的一个半岛小镇,原为近岸孤岛,后因泥沙淤积而成陆连岛,年平均气温21 ℃,年日照时数2 000~2 300小时。小镇盛产的网红农产品——“六鳌地瓜”,因其粉糯可口、甜中带咸的独特口感而成为地瓜中的佼佼者。与普通地瓜不同,六鳌地瓜种植在海边沙地,皮薄如纸,肉质细嫩,收获时,农民们不用锄头等农具而采用人工手挖的方式。近年来,随着“六鳌地瓜”名气叫响,其他产地的地瓜有的以次充好,致使“六鳌地瓜”的价格一度低迷。目前,“六鳌地瓜”正在申请农产品地理标志登记。
    材料二 六鳌镇位置示意图。
    (1)说明六鳌镇的农民采用人工手挖地瓜的原因。
    (2)分析“六鳌地瓜”粉糯可口、甜中带咸的原因。
    (3)农产品地理标志是指标示农产品来源于特定地域,产品品质特征主要取决于该特定地域的自然生态环境、历史人文因素及特定生产方式,并以地域名称冠名的特有农产品标志。简述“六鳌地瓜”申请农产品地理标志成功后将带来的有利影响。
    [答案] (1)六鳌地瓜皮薄如纸,肉质细嫩,用农具采挖容易破坏地瓜,影响外形;种植在沙地,土质疏松,利于人工手挖。
    (2)沙地土质疏松,透气性好(不会出现土壤结块的现象);日照时间长,光照强;沙地昼夜温差大,有利于地瓜糖分的积累;海边沙地吸收了海水的天然盐分,促使地瓜甜中带咸。
    (3)有利于“六鳌地瓜”形成品牌,提升市场竞争力;规范和保障“六鳌地瓜”的市场秩序;形成规模生产,带动农业产业化发展;有利于提升地瓜产品的质量。
    [解析] 第(1)题,六鳌地瓜皮薄如纸,肉质细嫩,如果用工具挖很容易用力不当,导致地瓜破损;种植在海边沙地,土质疏松,利于人工手挖。第(2)题,由于种植在海边沙地,土壤疏松,透气性好,便于作物与外界交换空气;年日照时数2 000~2 300小时,日照时间长,光合作用积累养分多;沙地晚上温度降低,昼夜温差大,抑制呼吸作用,有利于地瓜糖分的积累;靠近海边,海水渗透进沙子,海水中有盐分,海边沙地吸收了海水的天然盐分,促使地瓜甜中带咸。第(3)题,地理标志是一个品牌效应,知名度提高有利于在市场上与众多同种类型的作物区分,提升市场竞争力;在市场压力和民众的监督下,有利于规范和保障“六鳌地瓜”的市场秩序;促使当地民众种植此作物,形成规模,促进就业,形成产业,带动农业产业化发展;规范化生产有利于提高地瓜质量。

    相关试卷

    高中地理人教版 (2019)必修 第二册第三节 服务业区位因素及其变化课时作业:

    这是一份高中地理人教版 (2019)必修 第二册第三节 服务业区位因素及其变化课时作业,共8页。

    高中地理人教版 (2019)必修 第二册第二节 工业区位因素及其变化复习练习题:

    这是一份高中地理人教版 (2019)必修 第二册第二节 工业区位因素及其变化复习练习题,共8页。

    高中地理人教版 (2019)必修 第二册第三章 产业区位因素第一节 农业区位因素及其变化同步达标检测题:

    这是一份高中地理人教版 (2019)必修 第二册第三章 产业区位因素第一节 农业区位因素及其变化同步达标检测题,共8页。试卷主要包含了产生图中差异的主要影响因素是,后来,玉米能够成熟是因为,民勤地区在砂田种蜜瓜,主要为了等内容,欢迎下载使用。

    • 课件
    • 教案
    • 试卷
    • 学案
    • 其他
    欢迎来到教习网
    • 900万优选资源,让备课更轻松
    • 600万优选试题,支持自由组卷
    • 高质量可编辑,日均更新2000+
    • 百万教师选择,专业更值得信赖
    微信扫码注册
    qrcode
    二维码已过期
    刷新

    微信扫码,快速注册

    手机号注册
    手机号码

    手机号格式错误

    手机验证码 获取验证码

    手机验证码已经成功发送,5分钟内有效

    设置密码

    6-20个字符,数字、字母或符号

    注册即视为同意教习网「注册协议」「隐私条款」
    QQ注册
    手机号注册
    微信注册

    注册成功

    返回
    顶部
    Baidu
    map