还剩6页未读,
继续阅读
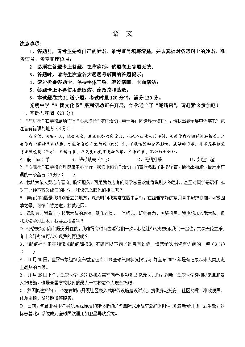
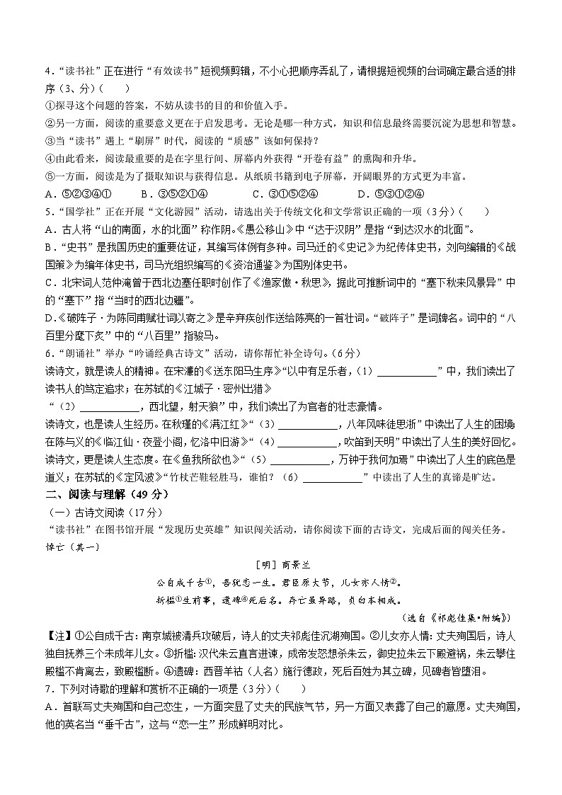
湖南省长沙市长郡双语实验中学2023-2024学年九年级上学期第三次月考语文试题(无答案)
展开相关试卷
2023-2024学年湖南省长沙市长郡梅溪湖中学九年级上学期月考语文试题:
这是一份2023-2024学年湖南省长沙市长郡梅溪湖中学九年级上学期月考语文试题,文件包含湖南省长沙市长郡梅溪湖中学九年级上学期月考语文试题原卷版docx、湖南省长沙市长郡梅溪湖中学九年级上学期月考语文试题解析版docx等2份试卷配套教学资源,其中试卷共29页, 欢迎下载使用。
湖南省长沙市长郡开福中学2023-2024学年九年级上学期12月月考语文试题(无答案):
这是一份湖南省长沙市长郡开福中学2023-2024学年九年级上学期12月月考语文试题(无答案),共7页。试卷主要包含了诗句默写,初中生活即将画上一个完美的句号等内容,欢迎下载使用。
湖南省长沙市长郡双语实验中学2022-2023学年九年级上学期入学考试语文试题:
这是一份湖南省长沙市长郡双语实验中学2022-2023学年九年级上学期入学考试语文试题,共13页。试卷主要包含了积累与运用,阅读与理解,妙行文,谨记方法,主要问题等内容,欢迎下载使用。

