





所属成套资源:2023年人教版数学七年级上册期末专项练习 (2份打包,答案版+教师版)
2023年人教版数学七年级上册期末专项练习《数轴专项复习》(2份打包,答案版+教师版)
展开
这是一份2023年人教版数学七年级上册期末专项练习《数轴专项复习》(2份打包,答案版+教师版),文件包含2023年人教版数学七年级上册期末专项练习《数轴专项复习》教师版doc、2023年人教版数学七年级上册期末专项练习《数轴专项复习》含答案doc等2份试卷配套教学资源,其中试卷共15页, 欢迎下载使用。
一、选择题
1.已知点M,N,P,Q在数轴上的位置如图,则其中对应的数的绝对值最大的点是( )
A.M B.N C.P D.Q
2.实数a,b在数轴上的对应点的位置如图所示,下列式子成立的是( )
A.a>b B.|a|<|b| C.a+b>0 D.eq \f(a,b)<0
3.有关数轴上的数,下面说法正确的是( )
A.两个有理数,绝对值大的离原点远
B.两个有理数,绝对值大的在右边
C.两个负有理数,绝对值大的离原点近
D.两个有理数,绝对值大的离原点近
4.如图所示,已知数轴上点A表示的数为8,点B表示的数为﹣6.动点P从点A出发,以每秒5个单位长度的速度沿数轴向左匀速运动;动点Q从点B出发,以每秒3个单位长度的速度沿数轴向左匀速运动,若点P、Q同时出发,点P运动( )秒追上点Q.
A.5 B.6 C.7 D.8
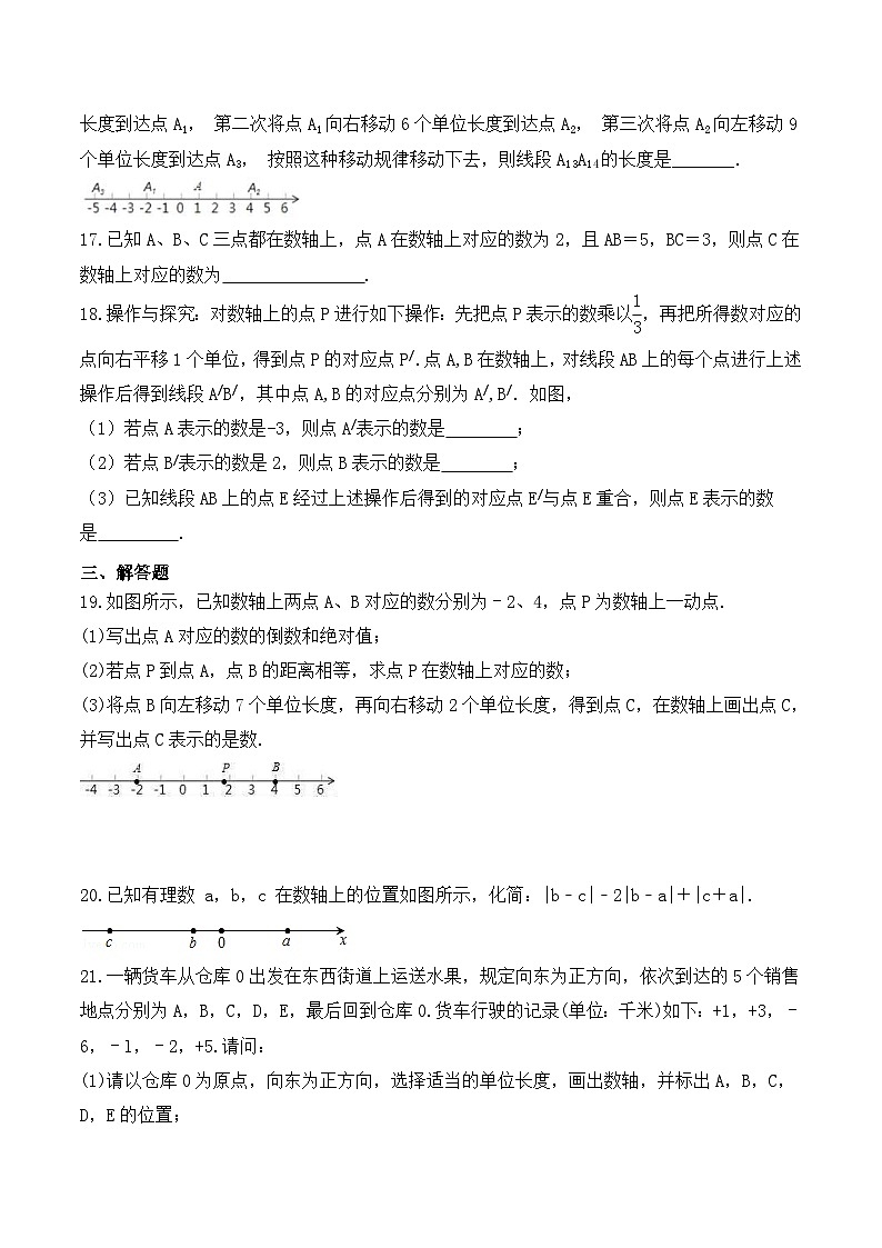
5.点A,B,C在同一条数轴上,其中点A,B表示的数分别为-3,1,若BC=2,则AC等于( )
A.3 B.2 C.3或5 D.2或6
6.点A是数轴上表示-2的点,当点A沿数轴移动4个单位长度到点B时,点B表示的有理数是( )
A.-4 B.-6 C.2或-4 D.2或-6
7.如图,在数轴上点A,B对应的数分别为a,b,则下列结论:①eq \f(b,a)>0;②eq \f(a,b)>0;③eq \f(-b,a)>0;④eq \f(-a,b)>0.其中,正确的有( )
A.1个 B.2个 C.3个 D.4个
8.在数轴上,表示-1与-4两点之间有理数的点有( )
A.3个 B.2个 C.1个 D.无数个
9.小惠在纸上画了一条数轴后,折叠纸面,使数轴上表示1的点与表示﹣3的点重合,若数轴上A、B两点之间的距离为2024(A在B的左侧),且A、B两点经上述折叠后重合,则A点表示的数为( )
A.﹣1012 B.﹣1013 C.﹣1014 D.﹣1015
10.如图,数轴上标出若干个点,每相邻两个点的距离为1个单位,点A、B、C、D对应的数分别为a、b、c、d,且d-2a=10,那么数轴的原点是( )
A. A点 B.B点 C.C点 D.D点
11.不相等的有理数a,b,c在数轴上,对应点分别为A、B、C.若∣a-b∣+∣b-c∣=∣a-c∣,那么点B在( )
A.A、C点右边 B.A、C点左边 C.A、C点之间 D.以上均有可能
12.数轴上的点A和点B所表示的数互为相反数,且点A对应的数是-2,P是到点A或点B距离为3的数轴上的点,则所有满足条件的点P所表示的数的和为( )
A.0 B.6 C.10 D.16
二、填空题
13.数轴上表示﹣2.5和eq \f(7,3)的两点之间的整数是___________.
14.如图,将一刻度尺放在数轴上(数轴的单位长度是1cm),刻度尺上“1cm”和“9cm”分别对应数轴上的﹣3和x,那么x的值为 .
15.数轴上有两个实数a,b,且a>0,b<0,a+b<0,则四个数a,b,﹣a,﹣b的大小关系为 (用“<”号连接).
16.如图,在数轴上点A表示1,现将点A沿x轴做如下移动:第一次点A向左移动3个单位长度到达点A1, 第二次将点A1向右移动6个单位长度到达点A2, 第三次将点A2向左移动9个单位长度到达点A3, 按照这种移动规律移动下去,則线段A13A14的长度是_______.
17.已知A、B、C三点都在数轴上,点A在数轴上对应的数为2,且AB=5,BC=3,则点C在数轴上对应的数为 .
18.操作与探究:对数轴上的点P进行如下操作:先把点P表示的数乘以eq \f(1,3),再把所得数对应的点向右平移1个单位,得到点P的对应点P/.点A,B在数轴上,对线段AB上的每个点进行上述操作后得到线段A/B/,其中点A,B的对应点分别为A/,B/.如图,
(1)若点A表示的数是-3,则点A/表示的数是 ;
(2)若点B/表示的数是2,则点B表示的数是 ;
(3)已知线段AB上的点E经过上述操作后得到的对应点E/与点E重合,则点E表示的数是 .
三、解答题
19.如图所示,已知数轴上两点A、B对应的数分别为﹣2、4,点P为数轴上一动点.
(1)写出点A对应的数的倒数和绝对值;
(2)若点P到点A,点B的距离相等,求点P在数轴上对应的数;
(3)将点B向左移动7个单位长度,再向右移动2个单位长度,得到点C,在数轴上画出点C,并写出点C表示的是数.
20.已知有理数 a,b,c 在数轴上的位置如图所示,化简:|b﹣c|﹣2|b﹣a|+|c+a|.
21.一辆货车从仓库0出发在东西街道上运送水果,规定向东为正方向,依次到达的5个销售地点分别为A,B,C,D,E,最后回到仓库0.货车行驶的记录(单位:千米)如下:+1,+3,﹣6,﹣l,﹣2,+5.请问:
(1)请以仓库0为原点,向东为正方向,选择适当的单位长度,画出数轴,并标出A,B,C,D,E的位置;
(2)试求出该货车共行驶了多少千米?
(3)如果货车运送的水果以l00千克为标准重量,超过的千克数记为正数,不足的千克数记为负数,则运往A,B,C,D,E五个地点的水果重量可记为:+50,﹣l5,+25,﹣l0,﹣15,则该货车运送的水果总重量是多少千克?
22.如图,点A、B分别表示的数是6、﹣12,M、N、P为数轴上三个动点,它们同时都向右运动.点M从点A出发,速度为每秒2个单位长度,点N从点B出发,速度为点M的3倍,点P从原点出发,速度为每秒1个单位长度.
(1)当运动3秒时,点M、N、P分别表示的数是 、 、 ;
(2)求运动多少秒时,点P到点M、N的距离相等?
23.如图,动点A从原点出发向数轴负方向运动,同时动点B也从原点出发向数轴正方向运动.3秒后,两点相距12个单位长度.已知动点A、B的速度比是1:3(速度单位:1个单位长度/秒).
(1)求两个动点运动的速度,并在数轴上标出A、B两点从原点出发运动3秒时的位置;
(2)若A、B两点分别从(1)中标出的位置同时向数轴负方向运动,
①问经过几秒钟,原点恰好处于两个动点的正中间;
②再经过多长时间,OB=2OA?
24.如图,已知数轴上点A表示是数轴上一点,且AB=10.动点P从点O出发,以每秒6个单位长度的速度沿数轴向右匀速运动,设运动时间为t(t﹥0)秒.
(1)写出数轴上点B表示的数 ;当t=3时,OP= .
(2)动点R从点B出发,以每秒8个单位长度的速度沿数轴向右匀速运动,若点P,R同时出发,问点R运动多少秒时追上点P?
(3)动点R从点B出发,以每秒8个单位长度的速度沿数轴向右匀速运动,若点P,R同时出发,问点R运动多少秒时PR相距2个单位长度?
答案
1.D
2.D
3.A
4.C.
5.D
6.D
7.B.
8.D
9.C
10.D
11.C
12.A
13.答案为:﹣2,﹣1,0,1,2.
14.答案为:5.
15.答案为:b<﹣a<a<﹣b
16.答案为:42.
17.答案为:-6或0或4或10.
18.答案为:(1)0;(2)5/3;(3)1.5;
19.解:(1)点A对应的数的倒数是﹣eq \f(1,2),
点A对应的数的绝对值是2;
(2)(﹣2+4)÷2
=2÷2
=1.
故点P在数轴上对应的数是1;
(3)如图所示:点C表示的数是﹣1.
20.解:根据数轴上点的位置得:c<b<0<a,
∴b﹣c>0,b﹣a<0,c+a<0,
则原式=b﹣c+2b﹣2a﹣a﹣c=﹣3a+3b+2c.
21.解:(1如图所示:取1个单位长度表示1千米,
;
(2)1+3+|﹣6|+|﹣1|+|﹣2|+5=18,
答:该货车共行驶了18千米;
(3)100×5+50﹣15+25﹣10﹣15=535(千克),
答:货车运送的水果总重量是535千克.
22.解:设运动时间为t,根据题意可知:
M表示6+2t,N表示﹣12+6t,P表示t,
(1)将t=3代入M、N、P中,可得:
M表示12,N表示6,P表示3,
故答案为:12、6、3.
(2)由运动速度的快慢可知分两种情况:
①P是MN的中点,则t﹣(﹣12+6t)=6+2t﹣t,
解得t=1.
②点M、N重合,则﹣12+6t=6+2t,
解得t=eq \f(9,2).
答:运动1或eq \f(9,2)秒后,点P到点M、N的距离相等.
23.解:(1)设A点运动的速度为x个单位/秒,点B运动的速度为3x个单位/秒.
根据题意得:3(x+3x)=12.解得:x=1.
∴A点运动的速度为1个单位/秒,点B运动的速度为3个单位/秒.
﹣1×3=﹣3,3×3=9.3秒时A、B两点的位置如图所示:
(2)解:①设t秒后,原点在AB的中间.
根据题意得:3+t=9﹣3t.解得:t=eq \f(3,2).
②当点B在原点右侧时,
根据题意得:9﹣3t=2(3+t).解得:t=eq \f(3,5).
当点B在原点的左侧时,
根据题意得:3t﹣9=2(3+t).解得:t=15.
综上所述当t=eq \f(3,5)秒或t=15秒时,OB=2OA.
24.解:(1)OB=AB-OA=10-6=4,
所以数轴上点B表示的数是-4,OP=3×6=18;
(2)设点R运动x秒时上点P,则OC=6x,BC=8x,
∵BC-OC=OB,
∴8x-6x=4,解得:x=2,
∴点R运动2秒时,在点C处追上点P;
(3)设点R运动x秒时,PR情况:
一种情况是当点R在点P的左侧时,8x=4+6x-2即x=1;
另一种情况是当点R在点P的右侧时,8x=4+6x+2即x=3.
相关试卷
这是一份2023年人教版数学七年级上册期末专项练习《数轴动点综合问题》(2份打包,答案版+教师版),文件包含2023年人教版数学七年级上册期末专项练习《数轴动点综合问题》教师版doc、2023年人教版数学七年级上册期末专项练习《数轴动点综合问题》含答案doc等2份试卷配套教学资源,其中试卷共23页, 欢迎下载使用。
这是一份2023年人教版数学七年级上册期末专项练习《绝对值专项复习》(2份打包,答案版+教师版),文件包含2023年人教版数学七年级上册期末专项练习《绝对值专项复习》教师版doc、2023年人教版数学七年级上册期末专项练习《绝对值专项复习》含答案doc等2份试卷配套教学资源,其中试卷共14页, 欢迎下载使用。
这是一份2023年人教版数学七年级上册期末专项练习《解答题基础题型练习》(2份打包,答案版+教师版),文件包含2023年人教版数学七年级上册期末专项练习《解答题基础题型练习》教师版doc、2023年人教版数学七年级上册期末专项练习《解答题基础题型练习》含答案doc等2份试卷配套教学资源,其中试卷共18页, 欢迎下载使用。