所属成套资源:九年级上册期末专题复习(原卷版+答案与解释版)
第1讲 记叙文1 题型梳理、题目含义 作用 (原卷版)2023-2024学年九年级语文上学期专题复习讲义 统编版
展开
这是一份第1讲 记叙文1 题型梳理、题目含义 作用 (原卷版)2023-2024学年九年级语文上学期专题复习讲义 统编版,共8页。
第一讲 记叙文阅读(一)
阅读根题型梳理+标题含义、作用
【学生版】
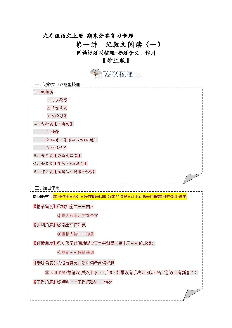
一、概括类
1.内容段落
2.填空填表
3.人物形象
二、赏析类【三角度】
1.修辞
2.描写(外语动心神+环境)
3.词语运用
三、作用类【分角度回答】
四、含义类【表层义+深层义】
五、探究类【双情法:情节+情感】
一、记叙文阅读题型梳理
提问形式:题目作用=妙处=好在哪=以此为题的愿意=可不可换=自取题目并说明理由
【情节角度】①概括全文……内容
②作为线索,贯穿全文
【人物角度】③引出写作对象
④概括人物……形象
【环境角度】⑤交代了时间/地点/天气等背景(写出了……的环境)
⑥奠定……感情基调
【手法角度】⑦设置悬念,吸引读者阅读兴趣
⑧运用比喻/象征/双关/引用……手法(如果没有手法,可以回答“新颖、有新意”)
【主旨角度】⑨点明……主旨/表达……情感
二、题目作用
提问形式:题目含义=对题目的理解=文中指什么
1.表层含义
(1)字面义:字典中可能会怎么解释这个词的
(2)文中义:用自己的话概括相关情节
2.深层含义:
(3)运用手法+分析作用:
(修辞手法、描写手法、表现手法)如比喻、拟人、双关、对比、象征、引用等。
+表达效果(如生动形象)
*如果没有特殊手法,就回答“新颖有诗意”
(4)情感或主旨或人物形象:
表达了作者……感情,赞美了……,揭示了……道理。
三、题目含义
春在溪头荠菜花
张宗子
①正月将过,纽约仍在飘雪,然而春天终究来了。站在窗前向外看,白茫茫的漫天飞絮中,棕红色的玫瑰叶已经快要绽开,而荠菜在这些日子更是随处可见。看见荠菜,再想起吃荠菜,时令便晚了。舒展到巴掌大的野荠菜,即使还没老,味道也差了。
②荠菜容易和几种不能吃的野草相混,和常见的车轴草甚至小蒲公英也酷似。但见多了,无论外形怎么变,还是一眼能认出来,但要告诉别人却不容易。这大概和生活中看人一样,很多感觉是难以言述的。
③荠菜有不同品种,彼此差别很大。叶子有绿的,有铁锈红的,还有叶尖棕色或金属般的灰白色的。叶缘多半呈锯齿状,但有的乖巧妩媚,近乎无齿,有的则天性刁蛮,分裂太深,细长加扭曲,弄得如一团缠丝。
④长在麦田和菜地里的荠菜,地腴水足,借了农人的爱护,免于牲畜的踏踩,养得鲜嫩水灵。叶子上举,回转成伞形,叶面常趴着亮晶晶的水珠,仿佛女子颈上的珠链。这种荠菜绿得油亮,长得肥大,然而味道淡,剁碎就出水,没多少筋骨。荠菜的香主要在根,家养的荠菜植株挺拔,看起来有模有样,根却萎缩得不成比例,又细又短,像阿Q脑后拖着的小辫子。
⑤好吃的荠菜,在房前屋后,菜地外围,以及路边和田埂上。
⑥生在这里的荠菜,天天被践踏。人践踏,牲畜践踏,鸡鸭啄食,牛羊哨啮,驴车的轮子碾过,荠菜便长得异常瘦小,叶子匍匐下去,紧趴在地面上。说趴还不够确切,该说紧紧抓着地面。老叶子在外,新叶子在内,一圈一圈,几乎像个圆,但不整齐,又松散。颜色也很少是绿色,绿中带点铁灰,很枯干的那种,更多是给人红色感觉的铁锈色和棕色。因为必得结实才能生存,它们水分少,干硬,撕开叶子见到筋。麦地里的荠菜伸手便揪起来了,这些荠菜不能,贴地太紧,根特别粗壮,叶子扯碎了,根还扯不出来,要用剪刀往深处剜才行。那么板结的土里,荠菜的根足有一拃长,粗而不肥,凑近鼻孔,香气四溢。
⑦两种荠菜,两种品质,两种命运。这是我童年挖荠菜时留下的印象。
⑧曾经读到唐人郭湜的《高力士外传》,里边记录了高力士亲口所说的一件与荠菜有关的故事。安史之乱,肃宗即位。玄宗从四川还都,做了太上皇,大权旁落,受肃宗猜忌,亲信被一一剪除。忠心耿耿的高力士自不能幸免,垂暮之年被流放巫州。巫州在今天湖南的怀化,荠菜甚多,而当地人不吃。高力士喜欢荠菜,经常采来做羹。日暮途穷,他乡流落,有感于荠菜味道的鲜美,作了一首小诗:“两京秤斤买,五溪无人采。夷夏虽有殊,气味应不改。”怀化远离京都,当时算是化外之地吧。高力士说,虽然地方不同,荠菜的味道仍然没变啊。这首诗朴实无文,读来却能令人反复回味。正如杜甫流落蜀中,怀念长安时的诗作:“江上形容吾独老,天涯风俗自相亲。”无限感伤,尽在诗中。
⑨初到纽约,每发现一种过去见惯的草木虫鸟,都觉得欣喜。第一次看到萤火虫,竟然忍不住惊叫出声。荠菜,在公园里,运动场周围,乃至一些僻静小街的两边,到处都是。拔起闻闻,气味仿佛。儿子出生那年冬天,母亲来帮助照顾孩子,我们一起在附近的草地上挖了很多。包饺子之后,还有剩余,下到面条里吃掉了。
⑩后来几年还挖过几次,感觉却不对了,不仅不香,还有一股腥气,根老,嚼不动,从此便没了兴趣。高力士说虽然夷夏有别,荠菜气味不改,看来适用范围有限。远,要看远到什么程度,太远,所有漂亮的假设都不成立了。
⑪荠菜开花细小而白,杂在草丛中,毫不起眼。反倒是结籽之后,分叉得很好看的细枝条上,缀满扁扁的小种子,摇摇摆摆,风致不亚于狗尾草,都是朴素又让人觉得舒服的。辛弃疾的词中有句:“城中桃李愁风雨,春在溪头荠菜花①。”平平淡淡一首词,这两句大有深意。
注:①[城中桃李愁风雨,春在溪头荠菜花]选自辛弃疾《鹧鸪天·陌上柔桑破嫩芽》。这两句的意思是城里的桃花李花最害怕风雨的摧残,最明媚的春色就在那溪边盛开的荠菜花。
1.围绕荠菜,作者记叙了自己不同阶段的经历与人生体味。请你补写下面的内容。(4分)
①童年时挖荠菜,发现两种荠菜的不同命运。
②____________________________________________________________________________
③____________________________________________________________________________
2.自选角度,赏析划线句(6分)
(1)叶缘多半呈锯齿状,但有的乖巧妩媚,近乎无齿,有的则天性刁蛮,分裂太深,细长加扭曲,弄得如一团缠丝。
______________________________________________________________________________
______________________________________________________________________________
(2)叶子上举,回转成伞形,叶面常趴着亮晶晶的水珠,仿佛女子颈上的珠链。
______________________________________________________________________________
______________________________________________________________________________
(3)人践踏,牲畜践踏,鸡鸭啄食,牛羊啃啮,驴车的轮子碾过……
______________________________________________________________________________
______________________________________________________________________________
3.文章以“春在溪头荠菜花”做标题,有什么妙处。(4分)
______________________________________________________________________________
______________________________________________________________________________
大地的恩典
杜怀超
①在江南,我时常遥望家乡的那片竹林。
②对于竹子,我处于一种远距离的仰望或者审视中。它于我,或如千年的深潭,或如捉摸不透的阵风,空行处唯有水声一般晕染过来:竹林深似海。这也不是雨打竹林的声响,猜不透道不出其中深藏的未知和遮蔽的隐语。
③对于竹子,父亲与我看法截然不同。父亲是从一根竹扁担开始与竹耳鬓厮磨的,磨得光亮的半月型长扁担,与父亲时常纠缠在一起,使得父亲瞬间有了担山填海的力量,一种承担着苍茫大地的力量,养活了一家人的生活。父亲和竹子挨得那么近,皮肤挨着皮肤,骨头连着骨头,以至在手搬肩扛之间,我听到了骨头与竹节的窃窃私语声。当然,父亲总是默不作声,至疼痛处他也只会咧嘴一笑。
④我不理会父亲对竹的迷信和虔诚。在我六岁开始扶起歪歪斜斜的竹毫,在宣纸上战战兢兢地涂抹下重重的一笔后,弃笔逃离。但父亲就像老鹰捉小鸡般又把我抓回来。我老老实实地重新捡起竹毫,继续在宣纸或者红纸上描摹虔诚、图腾和吉祥。
⑤父亲也完全不理会我的委屈,他只纠结我对竹毫的亵渎和无知,以致多多年来,我一直在书桌前,挺直身子,坚守着对竹毫的执笔姿势。父亲呢,在门前的田畴上,种下一片竹林。四季里,把竹子枝条捆扎起来,做一柄扫帚,在旷野里扫荡着秋天。
⑥我是在历史的河流里认识竹简的。最初的文字里,竹简是一座立体凝固的雕塑,在时间的刻刀里留下他们刀砍火烧的背影。父亲不懂竹简,即使竹叶大的象形文字,他也是看不懂的。但这不能阻止他对文字的向往。在我夜晚习字的空闲里,他也会郑重地拿起竹毫,在空中比划一番,那举止与深情,分明是我多年后仰望庙宇般的神圣或对万物生灵般的虔诚。确实也是,一行行端庄的文字,当我们给予它生命,谁能窥尽其中的叱咤风云?在竹简深处,或者说在竹海深处,父亲是无法窥知内部世界的,诸如竹子的暗语与象征,比如它承载着中国传统文化的精髓……对此父亲是一片茫然。
⑦父亲要做的就是怎样从文化的战场转移到生活的舞台上。对文化他没有发言权,而在生活的漩涡里,他就是自己的主宰者。他可以从竹枝上取下一节,打磨成祖母手中的捻线陀,纺麻线、棉线;他可以用竹片打制成厨房里的砧板,甚至可以花上十天半月的时间,用上好的竹青编织成憩息的竹席、躺椅之类。父亲对竹席有着独特的情怀。即使在农历的五月或者秋收正午,只要有了它,疲惫与艰辛就会逃得无影无踪。累了就和衣而睡,醒来则投入劳作。他侍弄庄稼、竹子的模样和我在纸上写生字没有两样。在旷野里不停劳作、奔跑的父亲,正是一棵竹子,一棵在风中奔跑的竹子。在一起十年的光阴里,凄风苦雨,冰刀霜剑都没有折弯它,即使在最黑沉沉的深夜里,依然发出铿锵的回音。
⑧父亲对竹子或竹制的事物,总是有着命里的熟稔和暖温。即使老了,他依然握一支竹质拐杖,继续保持挺拔的身子,在大地上行走。他从老家来江南,看到我书房里摆放一盆花草,我告诉父亲它叫文竹,他竟然不以为然。看着眼前纤弱的盆中之竹,他迷茫的眼神里还有一丝轻蔑。文竹,文竹,这也能算竹?是的,一段文字的力量怎么能比得了一件竹器的重量,也没有春笋从大地深处,穿破一冬的禁锢,直刺云天的竹子。父亲临回老家时,居然在门前给我种上一丛竹子。
⑨心情低谷时,我总会搬一竹椅,陷在里面看父亲种的竹林。当竹子看我时,我不知道父亲是不是在老家也一样地打量着我?父亲曾对我说过,竹子是很神秘的,一夜之间可长高一米呢,最终同大树般高大,它还能开花呢。事实上,见过竹子开花的人并不多,以至于不少人认为竹子根本就不开花。父亲说这话时发出罕见的叹息声。后来我才知道,竹子终身只开一次花,花上数年、数十年的时间积蓄,一朝迸发,然后死去。花期就是死期。对着老家的方向,我泪眼婆娑。
⑩我很少给父亲买什么礼物,一是他会心疼我花钱,二是他的喜好我也不甚清楚。后来我给他寄去产于江南的礼物——一整套用自然生长的竹子提取原生态纤维素制作的衣物,他竟甚是欢喜。父亲一生爱竹,就让竹子从他的手足、皮肤、血脉和骨骼出发,与父亲融为一体吧。父亲来电说,这衣物有竹子的味道呢。我哑然失笑,如果夜晚仔细倾听的话,它还会和你一同呼吸呢!
⑪念及此,我看到一株高大挺拔的竹子,正走向大地上菩萨般的父亲,直至生命深处,随即竹涛涌来……
1.结合文章,用简洁的语言概括文中父亲的形象。(4分)
______________________________________________________________________________
______________________________________________________________________________
2.请从语言运用和情感表达角度赏析第③段画线的句子。(4分)
父亲和竹子挨得那么近,皮肤挨着皮肤,骨头连着骨头,以至在手搬肩扛之间,我听到了骨头与竹节的窃窃私语声。______________________________________________________________________________
______________________________________________________________________________
3.依据文章第⑨段画线句,展开想象,将“我”此刻的心里描写出来。(60字以内)(3分)
______________________________________________________________________________
______________________________________________________________________________
4.联系全文,说说文章第⑩段中“我”为什么给父亲买了一套用竹纤维制作的衣物。(3分)
______________________________________________________________________________
______________________________________________________________________________
5.阅读全文,说说你对文题“大地的恩典”的理解。(5分)
______________________________________________________________________________
______________________________________________________________________________
______________________________________________________________________________
楼下楼上
崔立
①晚上,我从外面进来,听到厨房间有叮咚叮咚的声音。我赶紧走进去。打开灯,一看,我傻眼了,青石板灶台上,溅满了水。再打开上面的橱,橱里面也都是水,橱顶,还有一滴滴的水,直往下掉。
②我赶紧打了物业的电话,一个女人说,明天早上,他们会派一位师傅来。
③一早9点,维修工准时来了。维修工摸出一个电筒,打着灯光看了会,说,我们上楼看看。
④敲门。一个男人打开门,穿着睡衣,头发混乱,刚起来的样子。男人说,有什么事吗?维修工说,我是物业的,他们是你楼下的,楼下厨房间漏水,我们上来看看。男人说,行。门打开,我们进去,厨房间漏水的地方,堆满了杂物,根本看不到。男人说,要不这样,你们先下去,我先整理下,一会,你们再上来看,可以吗?我们互看一眼,人家确实是刚起来。我说,行吧。从厨房走到门口时,卫生间打开,探出一个七八岁男孩子的头,男孩子挺有礼貌,说,叔叔,你们好。我说,小朋友,你好。
⑤走下楼。维修工说,我还要去别的地方,一会你上去看吧,有什么问题,打我电话。我说,可以。
⑥一会,有敲门的声音,我去打开。是楼上的那个男人。男人说,我来看看你这里漏水的地方。我说,可以。我带他进了厨房,男人看了眼,说,这可能是小区管道老化的问题,你也知道,这里是老小区,有些东西都已经使用很久了。男人又指指一根裸露在外锈迹斑斑的水管,说,你看啊,比如说它里面原本有10厘米的空间漏水,一生锈,里面的铁锈越积越多,你可以让维修工,弄一竹竿,从楼顶管道口直接往下捅,这样铁锈就能被捅下去了。男人还说……
⑦男人不停地说话,说出了各种可能漏水的理由。我不得不打断了他,我说,不管是哪个问题,也只能先从你那里寻找原因,对吗?(A)男人愣了下,说,对,对。
⑧下午,我又找来了维修工。楼上的男人,已经清理掉了厨房间的杂物。那里的一根男人自己家的水管,上面有些潮湿,很明显的,是那里渗出的水。维修工对那男人说,是你家水管的问题。维修工又说,你要换根水管,我们物业没有换管子的工具,你还是到外面找人换吧。说完话,维修工走了。我还在那里。
⑨男人看了我一眼,说,要不,换管子的钱,我们一人一半吧。我听了有些吃惊。我说,是你家的水管子出了问题,为什么要一人一半呢?男人开始耍无赖了,说,管子是我的,那我完全可以不换啊。我说,可你影响到了我,我那里是因为你家水管的问题才漏水的。男人摇摇头,一副无所谓的表情。我一看,这要僵掉了,想想,那也只是小钱。我说,行,那就一人一半吧。男人笑了。
⑩我走出去时,男孩子从卧室又探出个头,说,叔叔,你们好。我心里还有些生气,但还是说,小朋友,你好。
⑪一会,外面找的修理工来了。我也上了楼。修理工关掉了阀门,借助工具,卸下了水管,又装上新的水管。修理工说,一共400块。男人掏出了200块。我也掏出了200块。在付钱的时候,男孩子跑了进来,也看到了我付钱。男孩子说,叔叔,不是我家的管子坏了吗?怎么你也要付钱呢?(B)我愣了一下,我说,这是我们两家人合用的水管,所以,叔叔也要付钱的。男孩子哦了一声,蹦蹦跳跳地就出去了。
⑫我下楼没多久,门被敲响了。我打开门,是楼上的男人。男人塞还给我200块钱,很认真地说,谢谢。男人转过身,匆匆上楼了。
1.根据小说的情节,以“我”为陈述对象,完成下列表格。(4分)
2.第⑦段(A)处和第⑪段(B)处加点的“愣”分别表现了人物怎样的心理?请结合上下文分析。(4分)
(A)男人愣了下:______________________________________________________________
______________________________________________________________________________
(B)我愣了一下:______________________________________________________________
______________________________________________________________________________
3.小说第⑫段最后写了楼上的男人来给我“退钱”,还表示感谢,他的行为有些令人意外。请揣摩楼上的男人这样做的原因。(4分)
______________________________________________________________________________
______________________________________________________________________________
4.联系上下文,说说文章以“楼下楼上”为题目有什么作用?(3分)
______________________________________________________________________________
______________________________________________________________________________
______________________________________________________________________________
情节
事件
开端
我发现厨房漏水,与物业的维修工到楼上寻找原因。
发展
①
高潮
②
结局
我回家不久就收到男人退回的钱和感激。
相关试卷
这是一份第1讲 记叙文阅读1——修辞手法 -2023-2024学年七年级语文上册专题复习讲义(统编版),文件包含第1讲记叙文阅读之修辞手法-2023-2024学年七年级语文上册专题复习讲义统编版学生版docx、第1讲记叙文阅读之修辞手法-2023-2024学年七年级语文上册精品复习讲义统编版教师版docx等2份试卷配套教学资源,其中试卷共21页, 欢迎下载使用。
这是一份第3讲 议论文1(原卷版)2023-2024学年九年级语文上学期专题复习 统编版,共8页。试卷主要包含了议论文的三要素,议论文的论证方式,议论文结构,议论文语言等内容,欢迎下载使用。
这是一份第1讲 记叙文1 题型梳理、题目含义 作用 (解析版) 2023-2024学年九年级语文上学期专题复习 统编版,共8页。

