广西壮族自治区河池市东兰县2020-2021学年四年级上学期期中数学试卷
展开1.(3分)570200000读作 ,改写成用“万”作单位的数是 ,省略“亿”位后面的尾数约是 .
2.(2分)一个数由6个百万,5个百和3个十组成,这个数是 位数,写作 .
3.(2分)过两点能画 条直线,过一点可以画 条射线.
4.(4分)在横线上填上“<”“>”或“=”。
700000000 7亿
980009000 980000900
57万 576800
340×20 34×200
5.(2分)
6.(2分)天安门广场的面积约是44 ,河北省的面积约是19万 。
7.(2分)钟面上9时整,时针和分针成 角; 时整,时针和分针成平角。
8.(3分)线段有 个端点,射线有 个端点,直线有 个端点。
9.(2分)305的28倍是 ;380个60相加,和是 。
10.(2分)已知A×B=240,如果A乘3,B不变,积是 如果B除以4,A不变,则积是 。
11.(1分)将465000、456000、400065、60005这四个数,从小到大排列为 。
12.(1分)一架飞机的速度可达每小时850千米,可以写作 。
二、判断题。(对的打“√”,错的打“×”。每小题1分,共7分)
13.(1分)数位顺序表中,两个相邻计数单位间的进率都是10。
14.(1分)460×50积的末尾有2个0。
15.(1分)在5和7之间填上3个0,这个数读作五万零七。
16.(1分)永远不相交的两条直线叫做平行线。
17.(1分)人们将圆平均分成360份,把其中1份所对的角作为角的单位。
18.(1分)所有的八位数一定小于九位数。
19.(1分)两个数相乘,一个因数除以5,要使积不变,另一个因数也要除以5。
三、选择题。(每小题2分,14分)
20.(2分)用一个5倍的放大镜观察15度的角,这个角是( )
A.15度B.75度C.20度
21.(2分)三位数乘两位数,积可能是( )
A.四位数B.五位数
C.四位数或五位数
22.(2分)下列各数中,一个零也不读出来的是( )
A.4009000B.40090000C.40900000
23.(2分)用1、5,3、6、0组成最小的五位数是( )
A.13560B.10356C.65310
24.(2分)比79998多一万的数是( )
A.79999B.179998C.89998
25.(2分)在计算572×26的时候,5×6表示( )
A.500×6B.50×6C.5×6
26.(2分)6□9845000≈7亿,□里最小应填( )
A.9B.5C.4
四、计算题。(共22分)
27.(10分)直接写出得数。
28.(12分)竖式计算。
五、计算和操作题。(6分)
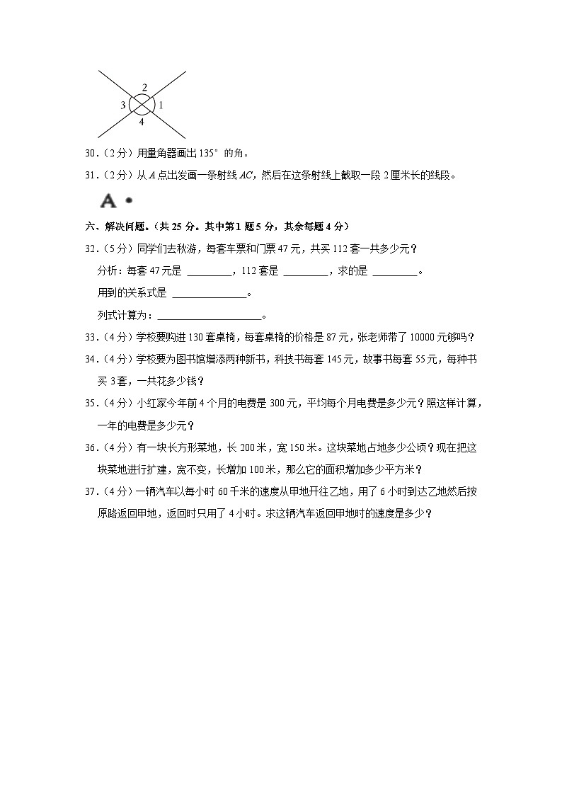
29.(2分)如图中,已知∠1=75°
∠2= ,
∠3= 。
30.(2分)用量角器画出135°的角。
31.(2分)从A点出发画一条射线AC,然后在这条射线上截取一段2厘米长的线段。
六、解决问题。(共25分。其中第1题5分,其余每题4分)
32.(5分)同学们去秋游,每套车票和门票47元,共买112套一共多少元?
分析:每套47元是 ,112套是 ,求的是 。
用到的关系式是 。
列式计算为: 。
33.(4分)学校要购进130套桌椅,每套桌椅的价格是87元,张老师带了10000元够吗?
34.(4分)学校要为图书馆增添两种新书,科技书每套145元,故事书每套55元,每种书买3套,一共花多少钱?
35.(4分)小红家今年前4个月的电费是300元,平均每个月电费是多少元?照这样计算,一年的电费是多少元?
36.(4分)有一块长方形菜地,长200米,宽150米。这块菜地占地多少公顷?现在把这块菜地进行扩建,宽不变,长增加100米,那么它的面积增加多少平方米?
37.(4分)一辆汽车以每小时60千米的速度从甲地开往乙地,用了6小时到达乙地然后按原路返回甲地,返回时只用了4小时。求这辆汽车返回甲地时的速度是多少?
2020-2021学年广西河池市东兰县四年级(上)期中数学试卷
参考答案与试题解析
一、填空题。(每空1分,共26分)
1.(3分)570200000读作 五亿七千零二十万 ,改写成用“万”作单位的数是 57020万 ,省略“亿”位后面的尾数约是 6亿 .
【解答】解:5 7020 0000读作:五亿七千零二十万;
570200000=57020万;
570200000≈6亿.
故答案为:五亿七千零二十万,57020万,6亿.
2.(2分)一个数由6个百万,5个百和3个十组成,这个数是 七 位数,写作 6000530 .
【解答】解:这是一个七位数,写作:6000530.
故答案为:七,6000530.
3.(2分)过两点能画 一 条直线,过一点可以画 无数 条射线.
【解答】解:如图所示:
,
经过任意两点可以画1条直线.
经过一点可以向任何方向画出射线,所以有无数条;
故答案为:一;无数.
4.(4分)在横线上填上“<”“>”或“=”。
700000000 = 7亿
980009000 > 980000900
57万 < 576800
340×20 = 34×200
【解答】解:7亿=700000000,700000000=700000000,所以700000000=7亿;
980009000>980000900
57万=570000,570000<576800,所以57万<576800。
340×20=(340÷10)×(20×10)=34×200
故答案为:=;>;<;=。
5.(2分)
【解答】解:
故答案为:7,200。
6.(2分)天安门广场的面积约是44 公顷 ,河北省的面积约是19万 平方千米 。
【解答】解:天安门广场的面积约是44公顷,河北省的面积约是19万平方千米。
故答案为:公顷;平方千米。
7.(2分)钟面上9时整,时针和分针成 直 角; 6 时整,时针和分针成平角。
【解答】解:钟面上9时整,时针和分针成直角;6时整,时针和分针成平角。
故答案为:直,6。
8.(3分)线段有 2 个端点,射线有 1 个端点,直线有 0 个端点。
【解答】解:线段有2个端点,射线有1个端点,直线有0个端点。
故答案为:2,1,0。
9.(2分)305的28倍是 8540 ;380个60相加,和是 22800 。
【解答】解:305×28=8540
60×380=22800
答:305的28倍是8540;380个60相加,和是22800。
故答案为:8540;22800。
10.(2分)已知A×B=240,如果A乘3,B不变,积是 720 如果B除以4,A不变,则积是 60 。
【解答】解:240×3=720
240÷4=60
答:已知A×B=240,如果A乘3,B不变,积是720,如果B除以4,A不变,则积是60。
故答案为:720;60。
11.(1分)将465000、456000、400065、60005这四个数,从小到大排列为 60005<400065<456000<465000 。
【解答】解:将465000、456000、400065、60005这四个数,从小到大排列为60005<400065<456000<465000。
故答案为:60005<400065<456000<465000。
12.(1分)一架飞机的速度可达每小时850千米,可以写作 850千米/时 。
【解答】解:一架飞机的速度可达每小时850千米,可以写作850千米/时。
故答案为:850千米/时。
二、判断题。(对的打“√”,错的打“×”。每小题1分,共7分)
13.(1分)数位顺序表中,两个相邻计数单位间的进率都是10。 √
【解答】解:数位顺序表中,两个相邻计数单位间的进率都是10。说法正确。
故答案为:√。
14.(1分)460×50积的末尾有2个0。 ×
【解答】解:460×50=23000
积是末尾有3个0,所以原题干说法错误。
故答案为:×。
15.(1分)在5和7之间填上3个0,这个数读作五万零七。 √
【解答】解:5和7之间填上3个0是50007,读作:五万零七。原题说法正确。
故答案为:√。
16.(1分)永远不相交的两条直线叫做平行线。 ×
【解答】解:在同一个平面内,不相交的两条直线叫做平行线,原题说法错误。
故答案为:×。
17.(1分)人们将圆平均分成360份,把其中1份所对的角作为角的单位。 √
【解答】解:人们将圆平均分成360份,把其中1份所对的角作为角的单位。原题说法正确。
故答案为:√。
18.(1分)所有的八位数一定小于九位数。 √
【解答】解:所有的八位数一定小于九位数。
故答案为:√。
19.(1分)两个数相乘,一个因数除以5,要使积不变,另一个因数也要除以5。 ×
【解答】解:两个数相乘,一个因数除以5,要使积不变,另一个因数要乘以5。原题说法错误。
故答案为:×。
三、选择题。(每小题2分,14分)
20.(2分)用一个5倍的放大镜观察15度的角,这个角是( )
A.15度B.75度C.20度
【解答】解:用一块放大5倍的放大镜看一个15度的角,看到这个角仍是15度;
故选:A.
21.(2分)三位数乘两位数,积可能是( )
A.四位数B.五位数
C.四位数或五位数
【解答】解:假设这两个数是999与99或100与10;
999×99=98901;
100×10=1000;
98901是五位数,1000是四位数;
所以,三位数乘两位数,积可能是五位数,也可能是四位数.
故选:C.
22.(2分)下列各数中,一个零也不读出来的是( )
A.4009000B.40090000C.40900000
【解答】解:4009000读作:四百万九千;
40090000读作:四千零九万;
40900000读作:四千零九十万.
故选:A.
23.(2分)用1、5,3、6、0组成最小的五位数是( )
A.13560B.10356C.65310
【解答】解:6>5>3>1>0
答:用1、5,3、6、0组成的最小五位数是10356。
故选:B。
24.(2分)比79998多一万的数是( )
A.79999B.179998C.89998
【解答】解:比79998多一万的数是89998。
故选:C。
25.(2分)在计算572×26的时候,5×6表示( )
A.500×6B.50×6C.5×6
【解答】解:根据分析可知:
在计算572×26的时候,5×6表示500×6。
故选:A。
26.(2分)6□9845000≈7亿,□里最小应填( )
A.9B.5C.4
【解答】解:6□984500≈7亿,□里最小应填5。
故选:B。
四、计算题。(共22分)
27.(10分)直接写出得数。
【解答】解:
28.(12分)竖式计算。
【解答】解:180×70=12600
250×14=3500
73×306=22338
123×75=9225
五、计算和操作题。(6分)
29.(2分)如图中,已知∠1=75°
∠2= 105° ,
∠3= 75° 。
【解答】解:因为∠1+∠2=180°,∠1=75°,
所以∠2=180°﹣75°=105°。
因为∠2+∠3=180°,∠2=105°,
所以∠3=180°﹣105°=75°。
答:∠2=105°;∠2=75°。
故答案为:105°;75°。
30.(2分)用量角器画出135°的角。
【解答】解:作图如下:
31.(2分)从A点出发画一条射线AC,然后在这条射线上截取一段2厘米长的线段。
【解答】解:
六、解决问题。(共25分。其中第1题5分,其余每题4分)
32.(5分)同学们去秋游,每套车票和门票47元,共买112套一共多少元?
分析:每套47元是 单价 ,112套是 数量 ,求的是 总价 。
用到的关系式是 单价×数量=总价 。
列式计算为: 47×112=5264(元) 。
【解答】解:分析:每套47元是单价,112套是数量,求的是总价。
用到的关系式是:单价×数量=总价。
列式计算为:47×112=5264(元)
答:一共5264元。
故答案为:单价、数量、总价、单价×数量=总价、47×112=5264(元)。
33.(4分)学校要购进130套桌椅,每套桌椅的价格是87元,张老师带了10000元够吗?
【解答】解:87×130=11310(元)
11310>10000
答:张老师带10000元不够。
34.(4分)学校要为图书馆增添两种新书,科技书每套145元,故事书每套55元,每种书买3套,一共花多少钱?
【解答】解:(145+55)×3
=200×3
=600(元)
答:一共花600元。
35.(4分)小红家今年前4个月的电费是300元,平均每个月电费是多少元?照这样计算,一年的电费是多少元?
【解答】解:300÷4=75(元)
75×12=900(元)
答:平均每个月的电费是75元,一年的电费是900元。
36.(4分)有一块长方形菜地,长200米,宽150米。这块菜地占地多少公顷?现在把这块菜地进行扩建,宽不变,长增加100米,那么它的面积增加多少平方米?
【解答】解:200×150=300000(平方米)
300000=30公顷
100×150=15000(平方米)
答:这块菜地占地30公顷,它的面积增加15000平方米。
37.(4分)一辆汽车以每小时60千米的速度从甲地开往乙地,用了6小时到达乙地然后按原路返回甲地,返回时只用了4小时。求这辆汽车返回甲地时的速度是多少?
【解答】解:60×6÷4
=360÷4
=90(千米/时)
答:这辆汽车返回甲地时的速度是90千米/时。
70000平方米= 公顷
2平方千米= 公顷
80×7=
40×60=
17×3=
102×2=
213×3=
24×20=
300÷6=
540﹣6=
120×5=
396×11=
180×70=
250×14=
73×306=
123×75=
70000平方米= 7 公顷
2平方千米= 200 公顷
70000平方米=7公顷
2平方千米=200公顷
80×7=
40×60=
17×3=
102×2=
213×3=
24×20=
300÷6=
540﹣6=
120×5=
396×11=
80×7=560
40×60=2400
17×3=51
102×2=204
213×3=639
24×20=480
300÷6=50
540﹣6=534
120×5=600
396×11=4356
180×70=
250×14=
73×306=
123×75=
2021-2022学年广西河池市东兰县五年级(下)期中数学试卷: 这是一份2021-2022学年广西河池市东兰县五年级(下)期中数学试卷,共12页。试卷主要包含了填一填,判断题,选择正确答案的序号填在括号里,计算,按要求做一做,解决问题等内容,欢迎下载使用。
2023年广西河池市东兰县小升初数学试卷: 这是一份2023年广西河池市东兰县小升初数学试卷,共17页。试卷主要包含了仔细推敲,细心判断,反复思考,慎重选择,用心思考,认真填空,注意审题,用心计算,看清要求,动手操作,灵活运用,解决问题等内容,欢迎下载使用。
广西壮族自治区河池市东兰县2022-2023学年六年级下学期期末数学试卷: 这是一份广西壮族自治区河池市东兰县2022-2023学年六年级下学期期末数学试卷,共21页。试卷主要包含了仔细推敲,细心判断,反复思考,慎重选择,用心思考,认真填空,注意审题,用心计算,看清要求,动手操作,灵活运用,解决问题等内容,欢迎下载使用。

