





2023-2024学年四川省内江市威远中学高二上学期第一次月考生物试题含答案
展开一、单选题(每题2.5分,共50分)
1. 内环境的稳态是机体进行正常生命活动的基础,图甲表示肝脏局部结构的内环境模式图,其中①②③④分别代表人体体液中的不同成分,图乙表示人体体液中这几种成分之间进行物质交换的关系,以下描述正确的是( )
A. 图甲中①②③④分别代表图乙中的A、B、C、D
B. B中的大分子蛋白质不能流到C
C. 图甲中③④处的氧气浓度和二氧化碳浓度大小关系应该分别是③<④和③>④
D. 细胞外液渗透压的90%以上来源于K+和Cl-
2. 下列有关内环境的叙述,正确的是( )
A. 草履虫细胞需要通过内环境才能与外部环境进行物质交换
B. 人体细胞无氧呼吸产生的CO2可进入血液中
C. 机体组织水肿时,血浆和组织液中的水分仍可以相互交换
D. 血糖浓度、尿液浓度、细胞外液渗透压的相对稳定都属于内环境的稳态
3. 某同学利用国庆假期,去农村的亲戚家里体验了一下收割玉米的劳动,先用镰刀将玉米一棵棵地割倒,再一穗穗地去皮,该同学尽管戴了手套,手还是很快就磨出了水泡,而且又渴又累,特别是腿酸得都要站不住了,深感劳动的辛苦。下列说法正确的是( )
A. 水泡中的液体主要是组织液,主要是由血浆中的水渗出到组织液形成的
B. 水泡的成分中蛋白质含量较血浆中的高,对水泡不做任何处理也会自行消失
C. 该同学血浆渗透压的大小取决于单位体积内无机盐和小分子有机物的微粒数量
D. 腿酸是骨骼肌细胞进行无氧呼吸产生了过多的乳酸,破坏了内环境的pH所致
4. 稳态失衡是机体病理生理变化之一,下列恢复机体稳态的方法错误的是( )
A. 脑组织水肿患者可使用提高血浆渗透压的药物
B. 急性腹泻患者可输注含特定无机盐的生理盐水
C. 长期进食障碍患者可输注葡萄糖生理盐水
D. 炎症患者可输注无菌的蒸馏水配制的水溶性药物
5. 某研究人员发现:刺激猫支配尾巴的交感神经后可引起尾巴上的毛竖立,同时心脏活动加速;如果将自尾巴回流的静脉结扎,再刺激该交感神经就只能引起尾巴上的毛竖立,而心脏活动不加速。下列对该实验现象的分析,错误的是( )
A. 猫支配尾巴的交感神经末梢释放的化学物质可由静脉回流至心脏
B. 刺激猫支配尾巴的交感神经是刺激反射弧的传出神经
C. 实验猫尾巴上的毛竖立,同时心脏活动加速,副交感神经活动减弱
D. 副交感神经是传入神经,与交感神经的作用往往相反
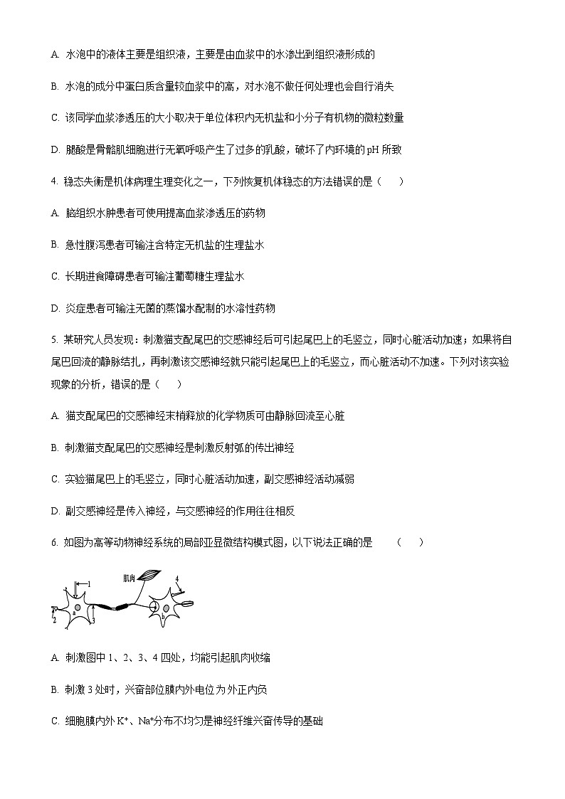
6. 如图为高等动物神经系统的局部亚显微结构模式图,以下说法正确的是 ( )
A. 刺激图中1、2、3、4四处,均能引起肌肉收缩
B. 刺激3处时,兴奋部位膜内外电位外正内负
C. 细胞膜内外K+、Na+分布不均匀是神经纤维兴奋传导的基础
D. 兴奋在反射弧中以神经冲动的方式双向传递
7. 兴奋的产生、传导是发生反射的前提,下列有关叙述正确的是( )
A. 手指接触到针尖引起的缩手反射中,兴奋是由指尖的感受器感受到疼痛而产生的
B. 引起突触后神经元兴奋的过程中,Na+大量进入突触后膜内
C. 神经元释放的递质(乙酰胆碱等)需经血液运输而发挥作用
D. 在反射弧中,兴奋以电流形式沿神经纤维传导,这个过程不涉及任何能量的变化
8. 下图显示小鼠恐惧反射的建立过程(先给予小鼠灯光刺激,随后给予电刺激)。小鼠刚建立该反射后,此时仅给予灯光刺激,测得小鼠心率为P;若小鼠建立该恐惧反射后,反复给予小鼠灯光刺激而不给予电刺激,一段时间后再给灯光刺激,测得的小鼠心率为Q。下列叙述错误的是( )
A. 灯光刺激为条件刺激,电刺激为非条件刺激
B. 小鼠的恐惧反射属于条件反射,正常机体条件反射的数量可以是无限的
C. 小鼠恐惧反射的神经中枢在大脑皮层,条件反射的消退不需要大脑皮层参与
D. P>Q
9. 用橡皮锤轻轻敲击股四头肌的肌梭,受刺激的神经末梢会发生神经冲动,从而导致伸肌收缩、屈肌舒张,完成膝跳反射,该反射的反射弧如图所示。该反射发生的过程中需要中间神经元的参与,依据释放的神经递质不同,中间神经元可分为兴奋性中间神经元和抑制性中间神经元。下列分析正确的是( )
注:“+”表示兴奋,“﹣”表示抑制。
A. 刺激A点与刺激肌梭都会产生膝跳反射
B. 做过膝跳反射测试的同学,可通过大脑皮层抑制反射的发生
C. 刺激A引起抑制性中间神经元释放神经递质,下一神经元的膜电位不变
D. 分别刺激A点和B点,通过观察伸肌的反应证明兴奋在突触处单向传递
10. 在t1、t2、t3时刻分别给予某神经纤维三次强度相同的甲刺激,测得神经纤维电位变化如图所示,请据图判断,以下说法正确的是( )
A. 甲刺激强度过小,无法引起神经纤维上Na+通道打开
B. 适当提高细胞内K+浓度,测得的静息电位可能位于-65~-55 mV
C. 一定条件下的甲刺激可以累加并引起神经纤维产生动作电位
D t4~t5时间段,细胞K+通道打开,利用ATP将K+运出细胞恢复静息状态
11. 某生物实验小组研究兴奋在神经纤维上的传导以及在神经元a、b之间传递的情况(说明:L1和L2距离相等,电流计①两微电极的中点为a3,电流计②两微电极分别位于a、b神经元上)。下列相关叙述正确的是( )
A. 分别适宜刺激神经元a上四点,电流计①的指针均发生2次方向相反的偏转
B. 分别适宜刺激神经元a上的四点,电流计②的指针均发生2次方向相反的偏转
C. 适宜刺激a4点时,指针发生第二次偏转的时间为电流计①的晚于电流计②
D. a1点受适宜刺激后,兴奋在神经元a与b之间发生电信号→化学信号的转化
12. 如图是兴奋在神经元之间的传递过程,下列有关叙述正确的是
A. 神经递质的释放和在突触间隙处的移动均需消耗能量
B. 兴奋引起神经递质的释放是电信号变为化学信号的过程
C. 神经递质的本质都为蛋白质,因此能被灭活神经递质的酶分解
D. 神经递质小泡起源于溶酶体,能与神经递质受体进行特异性结合
13. 下图表示痛觉产生过程的示意图,神经元A、B与痛觉传入有关。神经元C能释放神经递质内啡肽,内啡肽与A神经元上的阿片受体结合后,能够抑制A神经元的活动。吗啡是一种阿片类毒品,也是麻醉中常用的镇痛药。下列叙述错误的是( )
A. 痛觉中枢位于大脑皮层,突触结构决定了神经元之间的兴奋传递只能是单向的
B. 神经元C释放的内啡肽与A神经元上的阿片受体结合,体现了细胞膜具有信息交流的功能
C. 吗啡镇痛的原理可能是与内啡肽竞争性结合阿片受体,使内啡肽失去作用
D. 长期使用吗啡易成瘾,原因是一旦突然停止使用,A神经元递质释放可能增加
14. 神经科医生常对患者做如下检查:手持钝物自足底外侧从后向前快速轻划至小趾根部,再转向拇趾侧。成年人的正常表现是足趾向跖面屈曲,称巴宾斯基征阴性。如出现拇趾背屈,其余足趾呈扇形展开,称巴宾斯基征阳性,是一种病理性反射。婴儿以及成年人在深睡状态下,也都可出现巴宾斯基征阳性。下列有关推理分析错误的是( )
A. 巴宾斯基征阴性有完整的反射弧,但巴宾斯基征阳性没有
B. 巴宾斯基征的初级控制中枢位于脊髓,但受大脑皮层的控制
C. 正常人巴宾斯基征阴性体现了神经系统的分级调节特点
D. 推测巴宾斯基征阳性成年人患者可能是大脑皮层相关区域有损伤
15. 下列关于神经系统的调节的叙述,正确的是( )
A. 颅腔内的脑属于中枢神经系统,脊髓位于脊柱椎管内,属于外周神经系统
B. 学习和记忆是只有人脑才有的高级功能
C. 体内外刺激作用于机体后,产生的兴奋只有传到大脑皮层,机体才能产生感觉
D. 抽血时,看见针刺而缩手是不需要大脑皮层参与的非条件反射
16. 同学进行“模拟生物体维持pH的稳定”实验,部分结果如下图。相关叙述错误的是( )
A. 加入0.1ml/L的NaOH的实验结果与上图基本相同
B. 两种生物材料均表现出一定的维持pH稳定的能力
C. 据结果推测生物体可能通过缓冲物质维持pH稳定
D. 机体维持pH的稳定有利于酶正常地发挥催化作用
17. 下列有关人脑高级功能的叙述,错误的是( )
A. 某人能看懂文字但不能听懂别人的谈话,可能是H区受损所致
B. 饮酒过量会使人语无伦次,对应受影响的区域是大脑皮层
C. 大脑皮层代表区的位置与躯体各部分的关系是倒置的
D. 脑干中有呼吸中枢,还与生物节律的控制有关
18. 人用手提着不同质量的重物时,上肢肌肉的长度不变,而肌肉的张力不同。科研人员利用蛙的坐骨神经腓肠肌标本,研究电刺激坐骨神经对肌肉张力的影响。已知腓肠肌每个肌细胞至少受1个运动神经末梢的支配,运动神经元兴奋时,其支配的肌细胞一定能兴奋且都达到最大张力。实验结果如下。下列叙述错误的是( )
A. 随着刺激强度的增加,产生兴奋的神经纤维数目持续增加
B. 引起每根神经纤维产生兴奋的最低刺激强度是不相同的
C. 给予0.27 V的刺激强度时,腓肠肌所有肌细胞均已兴奋
D. 若将该标本放于较高Na+浓度溶液中并给予0.29 V的刺激,则肌肉张力等于12.00 g
19. 如图表示用电表测量神经纤维膜内外电位差示意图,图示为神经纤维未受刺激时的状态。下列相关叙述错误的是( )
A. 神经纤维受刺激兴奋时,兴奋传导方向与膜外局部电流方向相反
B. 有效刺激强度越大,电表指针通过0电位时的速度越大
C. 若该神经纤维膜外溶液中钠离子浓度增大,图示神经纤维受刺激兴奋时电表指针右偏幅度增大
D. 神经纤维从静息状态受刺激产生兴奋到恢复静息状态,电表指针两次通过0电位
20. 用去脑的牛蛙为材料进行①——⑤步骤的反射实验。下列说法正确的是( )
①浸水的小纸片放右后肢趾尖 ②沾有0.5%HCl的小纸片放右后肢趾尖
③沾有0.5%HCl的小纸片放腹部 ④剥去右后肢趾尖皮肤后,重复步骤②
⑤破坏脊髓后,重复步骤②、③
A. 步骤③可观察到牛蛙发生曲腿反射
B. 步骤②、③、⑤可验证传入神经是反射弧不可缺少的部分
C. 步骤①、②可说明反射活动的发生需要有适宜的刺激
D. 步骤④验证了感受器在反射中的重要性,而步骤①是其对照实验
二、非选择题(共50分)
21. 人体与外界环境之间进行物质交换离不开内环境。图甲表示人体内细胞与外界环境之间进行物质交换的过程,A、B、C、D表示直接与内环境进行物质交换的几种器官,Ⅰ、Ⅱ是有关的生理过程。图乙为人体组织局部示意图,②④所在位置是某些管道的横切面。回答问题:
(1)图甲中的D表示______。葡萄糖从体外进入肝脏细胞至少需要通过____层磷脂分子。
(2)图甲中的a对应图乙中的________ (填序号),与③相比,①含有更多的_________ (化学物质)。①中该物质减少会引起组织水肿,原因是_______________。
(3)下表为人体内几种不同体液的物质组成和含量的测定数据,则该表ABCD中与图乙中⑤和①相对应的字母分别是________。
(4)正常人的血浆pH值是____________,血浆pH值之所以能保持相对稳定,主要与其中含有很多缓冲对有关,其中最重要的是______________其次还有__________________等。
(5)血浆中每种成分的参考值都有一个变化范围,说明内环境的稳态是___________。体检时,通过检查血浆的_______________两方面来预示机体是否处于健康状态。正常机体通过_________________调节机制使得各个器官、系统协调活动,共同维持内环境稳态。
22. 排尿是高等动物正常的生理活动。请回答下列问题:
(1)成人会有意识的憋尿,而婴儿则会尿床,二者控制排尿的神经中枢分别是____________、_________。
(2)大白鼠高位截瘫(脊髓高位损伤)后无法自主排尿,原因是_________。
(3)大白鼠脊髓损伤后无法自主控制排尿,研究人员用截瘫平面以上健存的神经重新建立人工膀胱反射弧,如图所示,其中S1和S2表示神经纤维连接处。该项研究有望实现截瘫患者自主性排尿。据图分析,在重建的人工膀胱反射弧中,膀胱属于_____________。根据图中的反射弧,请用数字和箭头的方式描述排尿反射的过程:_____________________。
(4)进行实验处理后,某只大白鼠不能正常排尿,可能原因是S1或S2连接处异常。实验小组在反射弧的b、c处连接灵敏电流计,然后刺激a点,发现b处的电流表偏转,c处的电流表不偏转。则推测可能的原因是________________。
23. 神经和肌肉之间兴奋的传递是通过神经—肌肉接头实现的,神经—肌肉接头的结构由接头前膜、接头间隙和接头后膜(肌细胞膜)组成,回答下列问题:
(1)兴奋在神经—骨骼肌接头处传递的过程如上图所示:兴奋以_______形式传导至接头前膜→接头前膜电位逆转→_________→突触小泡向接头前膜移动并释放乙酰胆碱→乙酰胆碱与接头后膜受体结合→Na+__________ (填“内流”或“外流”)→肌肉收缩。
(2)当兴奋在迷走神经—心肌接头处传递时,迷走神经末梢释放的乙酰胆碱,与接头后膜的受体结合,促进K+__________ (填“内流”或“外流”),使心肌细胞收缩减弱。
(3)轴突末梢膨大并嵌入由骨骼肌或心肌细胞膜形成的凹陷中,骨骼肌或心肌细胞膜进一步形成许多皱褶,推测这种皱褶的作用是____________,从而有利于兴奋在神经—肌肉接头处的传递。
(4)下图a部位为神经纤维与肌细胞接头,将2个微电极置于图中b、c两处神经细胞膜外,并与灵敏电流计正负两极相连。刺激e处,肌肉收缩且电流计指针偏转,说明e处位于反射弧的________上,此时电流计指针的偏转次数和方向情况为_____________。在b、c、d、e、f处施加刺激,能够证明兴奋在神经纤维上双向传导的是_______处。
24. 针灸是我国传承千年、特有的治疗疾病的手段。针刺是一种外治法,以外源性刺激作用于身体特定的部位(穴位)引发系列生理学调节效应,远程调节机体功能。2021年科学家揭示了低强度电针刺激小鼠后肢穴位“足三里”可以激活迷走神经肾上腺抗炎通路,其过程如图所示。已知细菌脂多糖可引|起炎症反应,请据图回答问题:
(1)穴位在被针刺时感到疼痛,但并不会缩回,这属于_________(填“条件”或“非条件”)反射。反射形成的条件是____________________和足够强度的刺激。研究发现,在电针刺激“足三里”位置时,会激活一组位于四肢节段的Prkr2感觉神经元,结合示意图,其延伸出去的突起部分可以将后肢的感觉信息通过________传向大脑的特定区域。在针灸治疗过程中,兴奋在神经纤维上的传导是______(填“单向”或“双向”)的。
(2)已知细胞外Ca2+对Na+存在“膜屏障作用” (即钙离子在膜上形成屏障,使钠离子内流减少)请结合图示分析,临床上患者血钙含量偏高,针灸抗炎疗效甚微的原因是________。
(3)研究人员利用同等强度的电针刺激位于小鼠腹部的天枢穴,并没有引起相同的抗炎反应,原因是__________________。这也为针灸抗炎需要在特定穴位刺激提供了解释。
(4)请以健康小鼠为材料设计实验,验证低强度电针刺激激活迷走神经肾上腺抗炎通路是通过Prkr2神经元进行传导的。
实验思路:____________________。刺激强度/V
0.17
0.19
0.21
0.23
0.25
0.27
0.29
张力/g
0.00
0.40
2.11
9.25
11.54
12.00
12.00
成分(mml/L)
Na+
K+
Ca+
Mg+
Cl﹣
有机酸
蛋白质
A
B
142
5.0
2.5
1.5
103.3
6.0
16.0
C
147
4.0
1.25
1.0
114.0
7.5
1.0
D
10
140
2.5
10.35
25
﹣
47
四川省内江市威远中学2023-2024学年高二上学期期中生物试题(Word版附解析): 这是一份四川省内江市威远中学2023-2024学年高二上学期期中生物试题(Word版附解析),共25页。试卷主要包含了单选题(25x2=50分),三道防线具有特异性等内容,欢迎下载使用。
2023-2024学年四川省内江市威远中学校高二上学期期中生物试题含答案: 这是一份2023-2024学年四川省内江市威远中学校高二上学期期中生物试题含答案,文件包含四川省内江市威远中学校2023-2024学年高二上学期期中生物试题Word版含解析docx、四川省内江市威远中学校2023-2024学年高二上学期期中生物试题Word版无答案docx等2份试卷配套教学资源,其中试卷共45页, 欢迎下载使用。
四川省内江市威远中学2023-2024学年高二生物上学期第一次月考试题(Word版附解析): 这是一份四川省内江市威远中学2023-2024学年高二生物上学期第一次月考试题(Word版附解析),共22页。试卷主要包含了单选题,非选择题等内容,欢迎下载使用。