还剩4页未读,
继续阅读
所属成套资源:九年级政治上册月考试卷
成套系列资料,整套一键下载
2023-2024学年江西省新余市分宜县九年级上册道德与法治11月月考模拟试题(附答案)
展开相关试卷
2023-2024学年江西省南昌市九年级上册期末质量检测道德与法治模拟试卷(附答案):
这是一份2023-2024学年江西省南昌市九年级上册期末质量检测道德与法治模拟试卷(附答案),共9页。试卷主要包含了本卷满分为160分等内容,欢迎下载使用。
江西省吉安市2023-2024学年九年级上册11月期中道德与法治模拟试卷(附答案):
这是一份江西省吉安市2023-2024学年九年级上册11月期中道德与法治模拟试卷(附答案),共15页。试卷主要包含了单选题,分析说明题等内容,欢迎下载使用。
江苏省连云港市2023-2024学年九年级上册12月月考道德与法治模拟试题(附答案):
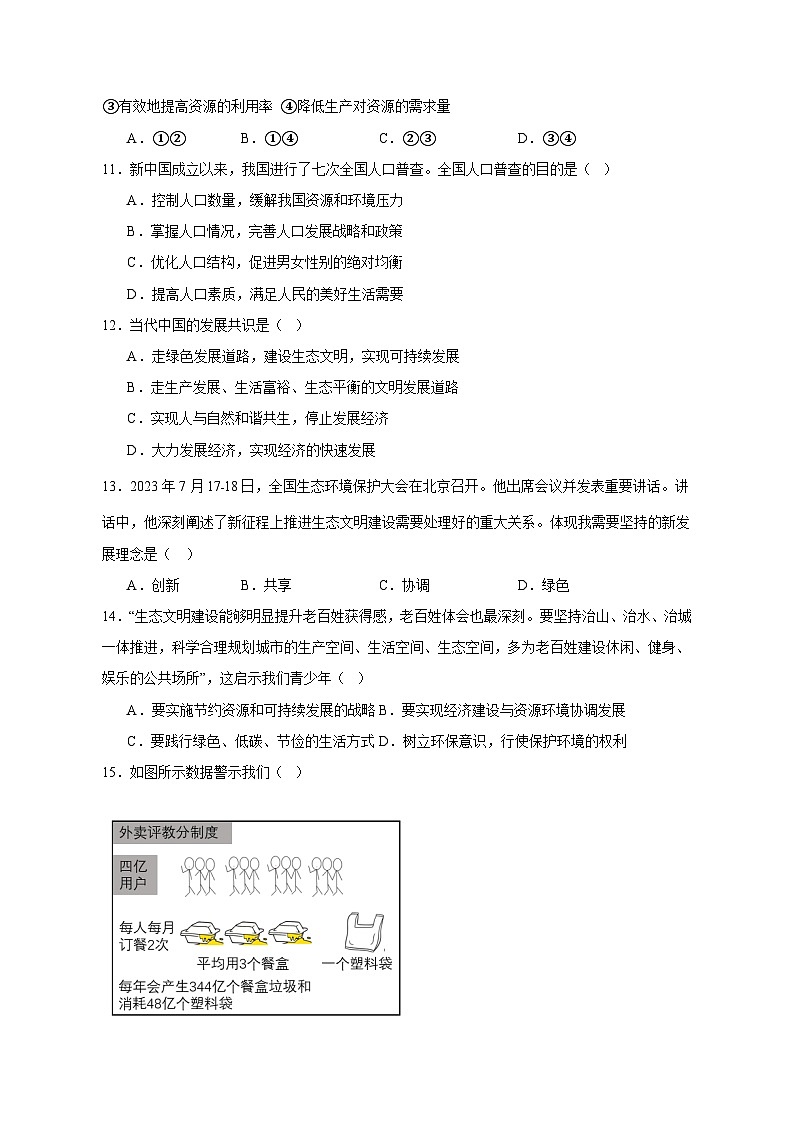
这是一份江苏省连云港市2023-2024学年九年级上册12月月考道德与法治模拟试题(附答案),共7页。

