贵州省贵阳市南明区第一实验中学2023-2024学年八年级上学期12月期中道德与法治试题
展开同学你好!答题前请认真阅读以下内容:
1.本试卷共4页,共 17小题,满分100 分,答题时间60分钟。答题形式为闭卷。
2.一律在答题卡相应位置作答,在试题卷上答题视为无效。
第Ⅰ卷(选择题 共40分)
一、选择题:本大题共 12题,第 1-8 小题每小题3分;第9-12小题每小题4分,共40分。下列各题的备选答案中,只有一项是正确或符合题意的答案。
1.2023年9月23日,第 19 届亚运会在中国杭州举行。本届亚运会主题口号既表达各国人民在亚运会大舞台上用心交融,相互包容,同时寄托着面向未来,共建亚洲和人类命运共同体的良好愿望。其主题口号为
A. 心心相融,爱达未来 B.精于求精,创造佳绩
C.精彩亚运,志愿你我 D. 融合多彩,共创精彩
2.2023年10月31日,神舟十六号航天员乘组平安抵京,三位航天员桂海潮、朱杨柱和景海鹏都表示“回家的感觉真好”。从社会关系的角度来看,三位航天员之间的关系是
A. 血缘关系 B. 法律关系 C. 地缘关系 D. 业缘关系
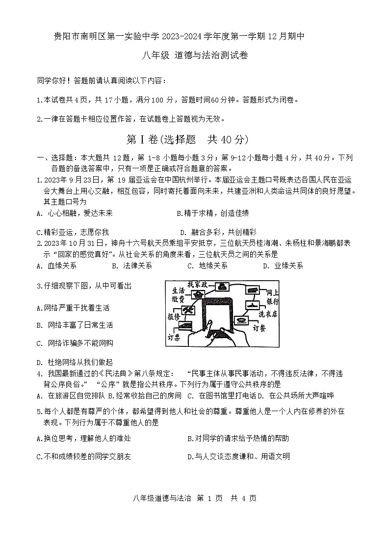
3.仔细观察下图,从中可看出
A.网络严重干扰着生活
B. 网络丰富了日常生活
C. 网络诈骗多不能网购
D. 杜绝网络从我们做起
4. 我国最新通过的《民法典》第八条规定: “民事主体从事民事活动,不得违反法律,不得违背公序良俗。” “公序”就是指公共秩序。下列行为属于遵守公共秩序的是
A. 在旅游区自觉排队 B.经常收拾自己的房间 C. 在图书馆里打电话D. 在公共场所大声喧哗
5.每个人都是有尊严的个体,都希望得到他人和社会的尊重。尊重他人是一个人内在修养的外在表现。下列行为属于不尊重他人的是
A.换位思考,理解他人的难处 B.对同学的请求给予热情的帮助
C.不和成绩较差的同学交朋友 D.与人交谈态度谦和、用语文明
八年级道德与法治 第 1 页 共 4 页6.2020年5月28日,十三届全国人大三次会议表决通过了《中华人民共和国民法典》,它是新中国历史上第一部法典化的法律,规范了平等的社会成员之间的关系。下列情景中,属于违反《中华人民 共和国民法典》相关规定的是
A. 殴打他人致其严重伤害 B. 拾到他人财物拒绝归还
C. 未成年人携带管制刀具 D. 拨打报警电话谎报险情
7. 以下哪个机构能够依据法律和事实证明合同、遗嘱、亲属关系、身份、学历、出生日期、婚姻状况等的真实性、合法性。
A. 法律服务所 B. 律师事务所 C. 公证处 D. 法律援助中心
8. “核潜艇之父” “国家最高科学技术奖”及“共和国勋章”获得者——黄旭华院士,他在一个无名小岛隐姓埋名几十年,为我国核潜艇事业奉献了毕生精力。我们能从黄旭华事迹中得到的感悟有
A. 被动承担,履行责任 B. 主动承担,推卸责任
C. 积极承担,索取回报 D. 勇于承担,无怨无悔
9. 预防未成年人犯罪需要家庭、学校、政府部门、司法部门等通力合作,共同监管,这些是对未成年人的外在保护。如果说未成年人更需要内在保护,它应是
①珍惜美好生活 ②加强自我防范 ③违法不必追责 ④ 树立法治意识
A. ①②③ B. ①②④ C. ①③④ D. ②③④
10. 超市里有琳琅满目的商品,我经常在里面购买生活用品;博物馆里有丰富的文物展品,我经常周末去里面探寻历史:图书馆里有各种各样的藏书,我喜欢在里面阅读文学……这些表明
①我们要放弃学习,积极投身社会 ②我们要主动融入社会生活中
③我们要感受社会生活的丰富多彩 ④我们要树立积极的生活态度
A. ①②③ B. ①②④ C. ①③④ D. ②③④
11. 有些人在自己熟悉的团体内谦恭有礼,一旦置身于陌生环境就“放飞自我”。如在众人面前讲卫生,独自一人时就随地吐痰;有警察时遵守交通规则,一旦路口无人值守就闯红灯。这些现象告诉我们
①在小事上也要严格要求自己 ②要学会“慎独”自觉遵守规则
③在生活中学会树立规则意识 ④只能通过他律来约束不良行为
A.①②③ B.①②④ C.①③④ D.②③④
12. 根据《民法典》相关规定,故意高空抛物,将按以危险方法危害公共安全罪、故意伤害罪或故意杀人罪论处,这警示我们要
①学习法律,知道违法行为要承担相应责任 ②胆大心细,抛物时要看清是否有行人
③珍视生命,不做危害他人生命安全的事情 ④依法办事,养成尊法守法用法的习惯
A.①②③ B.①②④ C.①③④ D.②③④
八年级道德与法治 第 2 页 共 4 页第Ⅱ卷(非选择题 共60分)
二、非连续性文本:第 13 小题,本题8分。根据图表,回答问题。
13.观察漫画, 回答下列问题。
(1) 请列举一项与漫画中一样的行为(2分)
(2)联系生活实际,列举养成该行为的途径。 (3点即可,6分)
三、阅读与思考:第14-15 小题,本题20分。阅读材料,简明扼要回答问题。
14.对下列典型案例进行分析并回答
(1)根据违反法律的不同,以上案例分别属于哪种违法行为?(6分)
(2)面对不法侵害,我们可以通过哪些方式维护自己的合法权益?(两种即可,4分)
15.阅读材料,回答问题。
【勇担责任】有一种深情表白,叫作“清澈的爱,只为中国”。这份深沉的爱,是戍边战士寸土不让的守护、是医务人员逆行出征的勇毅,是科研人员披星戴月的攻关,是农民兄弟风雨无阻的劳作,也是扶贫干部日复一日的坚守。山河无恙,岁月静好,只因千千万万奋斗者负重前行,担当尽责。
请结合所学知识回答:
(1)不同身份,不同责任。请你列举2个生活中扮演的角色及相应承担的责任。 (4分)
(2)作为新时代的青少年,我们应该如何向他们学习,做一个负责任的入? (3点即可,6分)
八年级道德与法治 第 3页 共 4 页典型案例再现
违法行为类别
湖北女子陈某让孩子在公交车上的垃圾桶内小便,遭司机指责后拉拽行驶途中的司机案件判决,陈某被判有期徒刑3年。
①
贵阳交警巡查到李某在高速公路和城市快速路上驾驶小汽车不系安全带,给予罚款50元、记2分的处罚。
②
照相馆没有经过杨某的同意,将她的艺术照片展出,以招徕顾客。杨某要求照相馆撤除照片,并赔礼道歉。
③
四、判断与分析:第16 小题,本题12分。联系材料,判断分析。
16.在学校里,要遵守《中学生守则》 《中学生日常行为规范》; 走路时,要遵守交通规则; 作为国家公民要遵守法律法规:这些都是社会公共生活的规则。井然有序的社会生活离不开社会规则的维系。有人说:社会生活有秩序,维护秩序必须死守成规。
阅读材料,结合所学知识对以上观点进行评析。
五、实践与探究:第 17 小题,本题20分。按要求完成任务。
17. 阅读材料,回答问题。
材料一:根据2022年度“文明在行动·满意在贵州”活动综合测评结果,贵阳市以综合得分91.63分的成绩位列全省9个市(州)第一名,观山湖区以综合得分94.68分位列全省88个县(市、区)第一名,取得了“双第一”的好成绩,为争创全国文明城市“五连冠”奠定了坚实基础。
材料二:杭州第19届亚运会的志愿者们以东道主的身份礼待八方来客,他们通过文明的举止和礼仪,让运动员和观众感受到热情和友善。他们用一次及时的伸手、一声贴心的问候、一抹灿烂的微笑,迎接四海宾朋,传递文明的温度。
材料三:近几年来,社会信用体系建设取得了突破性的进展,讲诚信、 守信用的社会氛围日益浓厚。涌现出一大批讲诚信、守信用的“中国好人”,如诚信创业带动村民致富的黑龙江妇女杨洪彦;上海企业家赵春阳以诚信嬴商机,用工匠精神打响世界品牌。
(1)文明行为是城市亮丽的名片,作为文明城市的一员,在下列场景中,你的正确做法是: (6分)
①进入学校时,
②乘坐公交车时,
③在图书馆看书时,
(2)请结合材料二,对亚运会志愿者礼待八方来客的行为进行点评。 (4分)
(3)诚信中国的建设需要你我共同参与,共同努力。请你结合诚信的相关知识完成活动设计。 (10分)
八年级道德与法治 第 4 页 共 4 页
母时间:11月29日
地点:贵阳市某中学
活动主题:
活动目的:
活动形式:
倡导行为:①
②
2023年贵州省贵阳市南明区第一实验中学中考三模道德与法治试题: 这是一份2023年贵州省贵阳市南明区第一实验中学中考三模道德与法治试题,共5页。试卷主要包含了选择题,非连续性文本,阅读与思考,判断与分析,实践与探究等内容,欢迎下载使用。
贵州省贵阳市南明区第一实验中学2023-2024学年七年级上学期12月期中道德与法治试题: 这是一份贵州省贵阳市南明区第一实验中学2023-2024学年七年级上学期12月期中道德与法治试题,共4页。试卷主要包含了著名作家龙应台曾告诫儿子说,习近平总书记指出等内容,欢迎下载使用。
贵州省贵阳市南明区第一实验中学2023-2024学年七年级上学期12月期中道德与法治试题: 这是一份贵州省贵阳市南明区第一实验中学2023-2024学年七年级上学期12月期中道德与法治试题,共4页。

