所属成套资源:新教材适用2024版高考生物二轮总复习训练题(20份)
新教材适用2024版高考生物二轮总复习第3部分高考题型专练非选择题规范练2遗传与变异
展开
这是一份新教材适用2024版高考生物二轮总复习第3部分高考题型专练非选择题规范练2遗传与变异,共7页。试卷主要包含了4~1等内容,欢迎下载使用。
(2023·湖南卷)基因检测是诊断和预防遗传病的有效手段。研究人员采集到一遗传病家系样本,测序后发现此家系甲和乙两个基因存在突变:甲突变可致先天性耳聋;乙基因位于常染色体上,编码产物可将叶酸转化为N5-甲基四氢叶酸,乙突变与胎儿神经管缺陷(NTDs)相关;甲和乙位于非同源染色体上。家系患病情况及基因检测结果如图所示。不考虑染色体互换,回答下列问题:
(1)此家系先天性耳聋的遗传方式是_常染色体隐性遗传病__。Ⅰ-1和Ⅰ-2生育一个甲和乙突变基因双纯合体女儿的概率是_1/32__。
(2)此家系中甲基因突变如下图所示:
正常基因单链片段5′-ATTCCAGATC……(293个碱基)……CCATGCCCAG-3′
突变基因单链片段5′-ATTCCATATC……(293个碱基)……CCATGCCCAG-3′
研究人员拟用PCR扩增目的基因片段,再用某限制酶(识别序列及切割位点为)酶切检测甲基因突变情况,设计了一条引物为5′-GGCATG-3′,另一条引物为_CCAGAT__(写出6个碱基即可)。用上述引物扩增出家系成员Ⅱ-1的目的基因片段后,其酶切产物长度应为_305(和8)__bp(注:该酶切位点在目的基因片段中唯一)。
(3)女性的乙基因纯合突变会增加胎儿NTDs风险。叶酸在人体内不能合成,孕妇服用叶酸补充剂可降低NTDs的发生风险。建议从可能妊娠或孕前至少1个月开始补充叶酸,一般人群补充有效且安全剂量为0.4~1.0 mg·d-1,NTDs生育史女性补充4 mg·d-1。经基因检测胎儿(Ⅲ-2)的乙基因型为-/-,据此推荐该孕妇(Ⅱ-1)叶酸补充剂量为_4__mg·d-1。
【解析】 (1)由遗传系谱图可知,由于Ⅰ-1与Ⅰ-2均表现正常,他们关于甲病的基因型均为+/-,而他们的女儿Ⅱ-4患病,因此可判断甲基因突变导致的先天性耳聋是常染色体隐性遗传病,由Ⅰ-1、Ⅰ-2和Ⅱ-3关于乙病的基因可以推出乙基因突变导致的遗传病也是常染色体隐性遗传病,所以Ⅰ-1和Ⅰ-2生出一个甲和乙突变基因双纯合体女儿的概率为1/4×1/4×1/2=1/32。(2)由于题中给出的引物与模板DNA的3′端碱基互补,由一条引物序列与题图正常基因3′端的碱基互补推知,正常基因互补链的3′端的碱基序列为TAAGGTCTAG,因此另一条引物为5′-CCAGAT-3′,由限制酶的识别序列和切割位点可知,Ⅱ-1的目的基因被切割后,产生的产物长度为2+293+10=305(bp)和8。(3)Ⅲ-2关于乙的基因型为-/-,有患NTDs的可能,因此推荐该孕妇(Ⅱ-1)叶酸补充剂量为4 mg·d-1。
变式应对
1.已知某种雌雄异株的植物(XY型,2N=16)的叶柄颜色由位于常染色体上的一组复等位基因E+(红色)、E(黄色)、e(棕色)控制,显隐性关系是E+>E>e,E+E+个体在胚胎期致死。另一对等位基因B,b影响叶柄的颜色,只有基因B存在时,上述颜色才能表现,否则表现为灰色。回答下列问题:
(1)科学家在对该植物的基因组进行测序时,应测定_9__条染色体,该植物的正常配子中有_8__条染色体。
(2)若基因B、b仅位于X染色体上时,红色叶柄雌株的基因型有_4__种。
(3)若基因B、b位于常染色体上,让红色叶柄植株(甲)与灰色叶柄植株(乙)杂交,F1叶柄有红色、黄色和棕色,则亲本的基因型为_E+eBB×Eebb__。
(4)为进一步确定上述F1红色叶柄个体的基因型及两对基因的位置关系,取F1中一株红色叶柄植株与F1中一株棕色叶柄植株杂交。若F2一旦出现黄色叶柄(不考虑基因突变),则可确定该红色叶柄植株的基因型为_E+EBb__。实验结果F2出现了黄色叶柄。若继续分析,发现如果F2表型及比例为_红∶黄∶灰=3∶3∶2__,证明两对基因位于两对同源染色体上;如果F2表型及比例为_红∶黄∶灰=1∶2∶1__,证明E+和b基因位于一条染色体上。
【解析】 (1)该雌雄异株的植物2N=16,进行基因组测序时,需要测定7条常染色体、X染色体、Y染色体共9条染色体。配子是减数分裂产生的,其正常配子中有8条染色体。(2)若B、b仅位于X染色体上,则红色雌株的基因型是E+_XBX-,即第一对基因可能是E+E+(致死)、E+E、E+e,第二对基因有XBXB、XBXb,两对基因组合后共有4种。(3)若基因B、b位于常染色体上,让红色叶柄植株(甲)(E+_B_)与灰色叶柄植株(乙)(_ _bb)杂交,F1叶柄有红色(E+_B_)、黄色(E_B_)、棕色(eeB_),F1的第一对基因有E+_、E_、ee,则亲本是E+e、Ee,第二对基因是B_,则亲本是BB、bb,则亲本是E+eBB×Eebb。(4)取F1中一株红色叶柄植株(E+_Bb)与F1中一株棕色叶柄植株(eeBb)杂交,若F2出现黄色叶柄(E_B_),则红色叶柄植株的基因型是E+EBb。若两对基因位于两对同源染色体上,则第一对基因E+E、ee的子代是E+e∶Ee=1∶1,第二对基因的子代是B_∶bb=3∶1,自由组合后是红∶黄∶灰=3∶3∶2。若E+和b基因位于一条染色体上,则E+EBb产生的配子是E+b、EB,eeBb产生的配子是eB、eb,雌雄配子随机结合后是红∶黄∶灰=1∶2∶1。
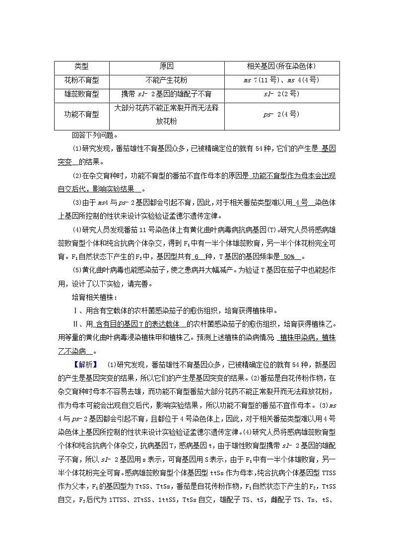
2.番茄是自花传粉作物,其果实营养丰富、广受人们喜爱。虽观察到杂交优势明显,但因不易去雄而难获得杂交品种。研究人员发现了番茄三种雄性不育类型,具体情况如下:
回答下列问题。
(1)研究发现,番茄雄性不育基因众多,已被精确定位的就有54种,它们的产生是_基因突变__的结果。
(2)在杂交育种时,功能不育型的番茄不宜作母本的原因是_功能不育型作为母本会出现自交后代,影响实验结果__。
(3)由于ms4与ps- 2基因都会引起不育,因此,对于相关番茄类型难以用_4号__染色体上基因所控制的性状来设计实验验证孟德尔遗传定律。
(4)研究人员发现番茄11号染色体上有黄化曲叶病毒病抗病基因(T)。研究人员将感病雄蕊败育型个体和纯合抗病个体杂交,得到F1中有一半个体雄蕊败育,另一半个体花粉完全可育。F1自然状态下产生的F2中,基因型共有_6__种,T基因的基因频率是_50%__。
(5)黄化曲叶病毒也能感染茄子,使之患病并大幅减产。为验证T基因在茄子中也能起作用,设计了以下实验,请完善。
培育相关植株:
Ⅰ、用含有空载体的农杆菌感染茄子的愈伤组织,培育获得植株甲。
Ⅱ、用_含有目的基因T的表达载体__的农杆菌感染茄子的愈伤组织,培育获得植株乙。用等量的黄化曲叶病毒浸染植株甲和植株乙。预测上述植株的染病情况:_植株甲染病,植株乙不染病__。
【解析】 (1)研究发现,番茄雄性不育基因众多,已被精确定位的就有54种,新基因的产生是基因突变的结果,所以它们的产生是基因突变的结果。(2)番茄是自花传粉作物,在杂交育种时母本不容易去雄,而功能不育型番茄大部分花药不能正常裂开而无法释放花粉,作为母本可能会出现自交后代,影响实验结果,所以功能不育型的番茄不宜作母本。(3)ms 4与ps- 2基因都会引起不育,且都位于4号染色体上,因此,对于相关番茄类型难以用4号染色体上基因所控制的性状来设计实验验证孟德尔遗传定律。(4)研究人员将感病雄蕊败育型个体和纯合抗病个体杂交,抗病基因T,感病基因t,由于雄性败育型携带sl- 2基因的雄配子不育,所以sl- 2基因用s表示,可育基因用S表示,由于F1中有一半个体雄败育,另一半个体花粉完全可育。感病雄蕊败育型个体基因型ttSs作为母本,纯合抗病个体基因型TTSS作为父本,F1的基因型为TtSS、TtSs,番茄是自花传粉作物,F1自然状态下产生的F2,TtSS自交,F2后代为1TTSS、2TtSS、1ttSS,TtSs自交,雄配子TS、tS,雌配子TS、Ts、tS、ts,F2后代为1TTSS、2TtSs、1TTSs、2TtSS、1ttSS、1ttSs,基因型共有6种。只考虑T/t,F1全为Tt,Tt自交,F2中1TT、2Tt、1tt,T基因的基因频率是1/2(或50%)。(5)用含有空载体的农杆菌感染茄子的愈伤组织,培育获得植株甲。用含有重组质粒(目的基因)的农杆菌感染茄子的愈伤组织,培育获得植株乙。用等量的黄化曲叶病毒侵染植株甲和植株乙。由于植株乙中含有T基因,植株乙不感染黄化曲叶病,所以预测上述植株的染病情况:植株甲染病,植株乙不染病。
3.果蝇(2n=8)的Ⅰ号染色体为性染色体,Ⅱ、Ⅲ、Ⅳ号染色体为常染色体。野生型翅脉对网状翅脉为显性,控制该对性状的基因用N、n表示;短粗翅与正常翅受等位基因D、d控制。体细胞中缺失一条染色体的果蝇可以存活,并能正常繁殖后代,缺失纯合体则无法存活。假设下列杂交子代数量均足够多,回答下列问题。
(1)选网状翅脉果蝇与纯合野生型翅脉果蝇进行正反交,根据F1表型_不能__(填“能”或“不能”)判断该对基因位于常染色体上,理由是_基因位于常染色体与位于XY同源区段时正反交结果都相同__。
(2)现有染色体分别缺失一条的野生型翅脉与网状翅脉果蝇及染色体数目正常的野生型翅脉与网状翅脉果蝇若干,请设计杂交实验,根据F1的表型确定N、n基因位于几号常染色体上。写出杂交实验思路,并预期实验结果及结论。_实验思路:选染色体数目正常的网状翅脉该昆虫,分别与Ⅱ、Ⅲ、Ⅳ号染色体缺失一条的野生型翅脉该昆虫杂交,观察并统计F1表型。预期结果及结论:若某组F1中出现网状翅脉,其他两组均未出现,则N基因就位于该组个体缺失染色体的同源染色体上__。
(3)若已确定N、n基因位于Ⅱ号常染色体上。纯合正常翅网状翅脉与纯合短粗翅野生型翅脉果蝇杂交,F1表型为正常翅野生型翅脉,可推断_正常翅__为显性性状。
①F1相互交配得到F2,若F2表型及比例为_正常翅网状翅脉∶正常翅野生型翅脉∶短粗翅野生型翅脉=1∶2∶1__,可推断D、d基因也位于Ⅱ号常染色体上。若D、d基因位于Ⅱ号常染色体上,选F2中野生型翅脉雌雄果蝇相互交配得到F3,则F3中短粗翅野生型翅脉果蝇占的比例为_4/9__。
②选杂合的短粗翅野生型翅脉果蝇与杂合的正常翅网状翅脉果蝇杂交,根据子代表型_不能__(填“能”或“不能”)确定D、d基因也位于Ⅱ号常染色体上,理由是_无论D、d基因是否位于Ⅱ号染色体上,子代都有四种表型,且比例为1∶1∶1∶1__。
【解析】 (1)若基因位于常染色体上,选网状翅脉果蝇与纯合野生型翅脉果蝇进行正反交,亲本的基因型是NN和nn,子代都是显性;若基因位于XY同源区段,亲本的基因型是XNXN和XnYn或XnXn和XNYN,子代都是显性,故不能判断该对基因位于常染色体上,因为基因位于常染色体与位于XY同源区段时正反交结果都相同。(2)若想设计杂交实验,根据F1的表型确定N、n基因位于几号常染色体上,必须选测交,即能出现N0和nn杂交的情况,故选染色体数目正常的网状翅脉该昆虫,分别与Ⅱ、Ⅲ、Ⅳ号染色体缺失一条的野生型翅脉该昆虫杂交,观察并统计F1表型,若基因位于该对染色体,则为N0和nn杂交,若不位于该染色体,则为NN和nn的杂交,因此若某组F1中出现网状翅脉,其他两组均未出现,则N基因就位于该组个体缺失染色体的同源染色体上。(3)已知野生型翅脉为显性性状,纯合正常翅网状翅脉与纯合短粗翅野生型翅脉果蝇杂交,F1表型为正常翅野生型翅脉,说明正常翅为显性性状。①若两对基因都位于Ⅱ号染色体上,纯合正常翅网状翅脉的基因型是DDnn,纯合短粗翅野生型翅脉的基因型是ddNN,F1的基因型是DdNn,但D和n、d和N在一对同源染色体的两条染色体上,故产生Dn、dN的两种配子,F2的表型是正常翅网状翅脉DDnn∶正常翅野生型翅脉DdNn∶短粗翅野生型翅脉ddNN=1∶2∶1。选F2中野生型翅脉雌雄果蝇有正常翅野生型翅脉DdNn∶短粗翅野生型翅脉ddNN=2∶1,DdNn产生Dn、dN的两种比例相等的配子,ddNN产生dN的配子,即F2产生的配子为Dn∶dN=1∶2,相互交配得到F3中短粗翅野生型翅脉果蝇为ddNN=2/3×2/3=4/9。②选杂合的短粗翅野生型翅脉果蝇ddNn与杂合的正常翅网状翅脉果蝇Ddnn杂交,无论D、d基因是否位于Ⅱ号染色体上,子代都有四种表型,比例为1∶1∶1∶1,因此不能判断基因的位置。
4.为获得抗病豌豆植株,某实验室利用生物技术将两个抗病基因H导入某种豌豆细胞并整合到染色体上,进行培养后得到甲、乙、丙三种不同的豌豆植株,为探究这三种豌豆植株中抗病基因的分布情况,该实验室设计了实验,实验设计及结果如下表所示。已知1个H基因表现为一般抗病,2个H基因表现为高抗病,3个及3个以上H基因表现为强抗病。不考虑基因突变,回答下列问题:
注:⊗代表自交。
(1)实验组_二、三__可证明两个抗病基因分别整合到了两条染色体上。若该种豌豆的同源染色体上均为等位基因且只考虑抗病基因所在的同源染色体,则实验组三的F1中,强抗病个体有_3__种基因型,其中含3个H基因的个体占_4/5__(用分数表示)。
(2)已知豌豆的7号染色体上存在t基因,该基因存在即可抑制同一条染色体上H基因的表达,T基因无此功能。若将两个H基因分别整合到了基因型为Tt的豌豆植株的两条7号染色体上,则该植株自交后得到的子代的表型及比例为_高抗病∶一般抗病∶不抗病=1∶2∶1。子代中具有抗病性状的植株并不都能稳定遗传,请设计实验将具有能够稳定遗传的抗病性状的植株筛选出来,要求实验尽可能简便: 将得到的子代植株进行自交,后代中没有性状分离的植株,则为具有能够稳定遗传的抗病性状的植株 。
【解析】 (1)实验二,三可证明,两抗病基因分别整合到了两条染色体上,实验二自交后代全抗病,实验三子一代比例5∶6∶4∶1,加和为16,说明遵循自由组合定律。设一对同源染色体上是H1h1,另一对是H2h2,则丙为H1h1H2h2,自交后代为H1H1H2H2∶H1h1H2H2∶H1H1H2h2∶H1h1H2h2∶H1h1h2h2∶H1H1h2h2∶h1h1H2H2∶h1h1H2h2∶h1h1h2h2=1∶2∶2∶4∶2∶1∶1∶2∶1,所以强抗病个体共有3种基因型(H1H1H2H2∶H1h1H2H2∶H1H1H2h2),比例为1∶2∶2,计算后可知强抗病个体中有3个H的个体占4/5。(2)两个H整合到Tt的两条7号染色体上,所以HHTt自交,HHTT∶HHTt∶HHtt=1∶2∶1,所以高抗病∶一般抗病∶不抗病=1∶2∶1。为选择出HHTT,所以将得到的子代植株进行自交,后代中没有性状分离的植株,则为具有能够稳定遗传的抗病性状的植株。
5.我国科技工作者经过多年努力,在提高水稻产量和改善品质方面作出了卓越贡献。水稻胚乳中含直链淀粉和支链淀粉,两者的含量会影响稻米的最高黏度、崩解值和成糊温度等蒸煮品质。Wx基因(等位基因有Wxa、Wxb和wx)编码直链淀粉合成酶GBSS,Wxb、wx都由Wxa基因突变产生。S基因(等位基因有SⅠ和SⅡ)则与支链淀粉的合成密切相关。现有三种水稻品系:甲(WxaWxaSⅠSⅠ)、乙(WxbWxbSⅡSⅡ)、丙(wxwxSⅠSⅠ),已知乙品系的直链淀粉含量为15%~18%。用甲品系和乙品系杂交后得到F1,F1自交得F2。对F2群体的基因组合类型(不考虑互换)及稻米的蒸煮品质进行了分析,结果如下表所示。
回答下列问题;
(1)Wxb基因控制合成的成熟mRNA序列不变但含量减少,导致GBSS合成量降低。推测Wxb基因产生过程中突变的区域_不编码__(填“编码”或“不编码”)GBSS的氨基酸序列。Wxb基因控制合成的多肽链明显变短,无法合成GBSS,其原因可能是_翻译时终止密码子提前出现__。甲、乙、丙品系水稻中直链淀粉含量由高到低依次为 甲、乙、丙 。
(2)据F2群体的基因组合类型推测,Wx基因和S基因的位置关系为_位于非同源染色体__。若F2与丙品系杂交,则后代基因型有_4__种。
(3)据上表分析,Wx基因和S基因是如何相互作用影响稻米蒸煮品质的?_Wx基因和S基因共同控制稻米蒸煮品质;当Wxa存在时SⅠ和SⅡ对稻米蒸煮品质的控制无差别;当Wxa不存在(或仅有Wxb存在)时SⅠ和SⅡ对稻米蒸煮品质的控制有差别__。
(4)研究表明直链淀粉含量介于8%~10%的水稻,米饭具有软而不烂、富有弹性、甜润爽口等特点。GRISPR/Cas9系统可实现对细胞基因定点编辑。请根据Wx基因突变的原理,在甲、乙、丙三个品系中选择合适的材料,利用GRISPR/Cas9系统培育食用品质佳的水稻新品种。请简要写出主要技术流程_用CRISPR/Cas9系统对乙品系细胞的Wxb基因进行编辑,利用改造后乙品系细胞进行植物组织培养获得水稻植株,通过检测种子中直链淀粉的含量进行筛选__。(GRISPR/Cas9系统对细胞基因定点编辑的具体过程不作要求。)
【解析】 (1)结合题干“Wxb基因控制合成的成熟mRNA序列不变但含量减少”,成熟mRNA序列不变,mRNA是根据编码区转录出来的,故推测Wxb基因产生过程中突变的区域不编码GBSS的氨基酸序列;成熟mRNA序列不变,成熟mRNA作为翻译的模板,Wxb基因控制合成的多肽链明显变短,无法合成GBSS,其原因可能是翻译时终止密码子提前出现,翻译不出所需的肽链,从而无法合成GBSS;支链淀粉具有非线性分支能在水溶液中结合更多水分子溶胀,物理表征为直链淀粉固化坚硬如玉米,支链淀粉固化比较柔软如绿豆和豌豆。糊化是一种溶胀非完全溶解状态,支链淀粉易糊化温度比直链淀粉要低一些且有较好抑菌效力使酸败变慢,表格中含WXa基因的组合类型成糊温度高于含Wxb基因的组合类型,意味着含WXa基因的组合类型含直链淀粉含量较多些,故甲、乙、丙品系水稻中直链淀粉含量由高到低依次为甲、乙、丙。(2)用甲品系(WxaWxaSⅠSⅠ)和乙品系(WxbWxbSⅡSⅡ)杂交后得到F1,F1自交得F2,不考虑互换,F2中Wxa能与非等位基因SⅠ、SⅡ能自由组合,Wxb也能与非等位基因SⅠ、SⅡ自由组合,说明Wx基因和S基因位于非同源染色体上(非同源染色体上的非等位基因自由);若F2(WxaSⅠ、WxaSⅡ、WxbSⅠ、WxbSⅡ)与丙品系(wxwxSⅠSⅠ)杂交,后代基因型有:WxawxSⅠSⅠ、WxawxSⅠSⅡ、WxbwxSⅠSⅠ、WxbwxSⅠSⅡ,共4种。(3)分析表格可知:当Wxa存在时,存在SⅠ和存在SⅡ对应的稻米的最高黏度、崩解值和成糊温度等蒸煮品质数据相当,即当Wxa存在时SⅠ和SⅡ对稻米蒸煮品质的控制无差别;而当只有Wxb存在时,含有SⅠ的基因组合类型的稻米的最高黏度、崩解值远大于含有SⅡ的基因组合类型的稻米。(4)结合题干“已知乙品系的直链淀粉含量为15%~18%”与目标植株“直链淀粉含量介于8%~10%的水稻”较为相近,可以利用乙品系进行基因突变,要将发生基因突变的细胞培育成完整植株,需要用到植物组织培养技术,故利用GRISPR/Cas9系统培育食用品质佳的水稻新品种主要技术流程为用CRISPR/Cas9系统对乙品系细胞的Wxb基因进行编辑,利用改造后乙品系细胞进行植物组织培养获得水稻植株,通过检测种子中直链淀粉的含量进行筛选。类型
原因
相关基因(所在染色体)
花粉不育型
不能产生花粉
ms 7(11号)、ms 4(4号)
雄蕊败育型
携带sl- 2基因的雄配子不育
sl- 2(2号)
功能不育型
大部分花药不能正常裂开而无法释放花粉
ps- 2(4号)
P
F1
实验组一
甲⊗
强抗病∶高抗病∶不抗病=1∶2∶1
实验组二
乙⊗
全为高抗病
实验组三
丙⊗
强抗病∶高抗病∶一般抗病∶不抗病=5∶6∶4∶1
基因组
合类型
最高黏度
PKV/RVU
崩解值
BDV/RVU
成糊温度
PaT/℃
Wxa
SⅠ
285.5
87.1
78.6
SⅡ
285.9
86.5
79.0
Wxb
SⅠ
299.1
113.2
78.2
SⅡ
256.5
73.2
72.4
相关试卷
这是一份新教材适用2024版高考生物二轮总复习第3部分高考题型专练选择题精准练3,共10页。
这是一份新教材适用2024版高考生物二轮总复习第3部分高考题型专练选择题精准练3,共10页。
这是一份新教材适用2024版高考生物二轮总复习第3部分高考题型专练选择题精准练2,共10页。试卷主要包含了 细胞增殖和凋亡受多种蛋白调控等内容,欢迎下载使用。

