新教材适用2024版高考生物二轮总复习第1部分核心考点突破专题7生命活动的调节
展开专题七 生命活动的调节
基础达标测试
一、选择题(每道题只有一个最合理的答案。)
1. (2023·亳州市模拟)多细胞生物是一个有序而可控的细胞社会,这种社会性的维持依赖于信息交流。下列关于信息分子的叙述,正确的是( C )
A.激素、神经递质、抗体均属于信息分子
B.信息分子定向运输到特定部位发挥作用
C.信息分子与细胞膜上或胞内受体结合传递信息
D.相同的信息分子作用于不同细胞,引起相同的生物学效应
【解析】 抗体不是信息分子,A错误;激素是信息分子,但激素不会定向运输,激素通过体液运输到身体各个部位,只作用于靶器官、靶细胞,B错误;人体细胞之间的通讯多数是通过信息分子传递的。有些信号分子作用于细胞表面的受体,有些则作用于胞内受体,C正确;相同的信息分子作用于不同的细胞会引起不同的生物学效应,D错误。故选C。
2. (2023·焦作市模拟)近年来经常有媒体报道学生在军训过程中晕倒送医,引发人们对学生乃至青少年体质的讨论。检测体质好坏的一个重要标准是内环境是否维持正常水平。在日常生活中,很多因素会引起内环境发生变化。下列相关叙述中错误的是( C )
A.剧烈运动中有乳酸的产生,内环境的pH有下降趋势
B.长期营养不良会导致血浆蛋白含量下降,进而引起组织水肿
C.人体高烧不退时,无汗液蒸发,机体水分仍能保持平衡
D.人体刚进入寒冷环境时,机体散热量会大于产热量
【解析】 剧烈运动中有乳酸的产生,由于内环境中缓冲物质的存在,pH有下降趋势,但不会有明显变化,A正确;长期营养不良会导致血浆蛋白含量下降,血浆渗透压下降,水渗透到组织液,进而引起组织水肿,B正确;人体高烧不退时,使无汗液蒸发,通过皮肤表面散失的水分也会增加,若不及时补充水分,机体水分可能会失衡,对机体造成严重损害,C错误;人体刚进入寒冷环境时,机体散热量会大于产热量,随着机体的调节作用,机体散热量等于产热量,维持体温的相对稳定,D正确。
3. (2023·珠海市模拟)下列有关动物水盐平衡调节的叙述,正确的是( D )
A.机体脱水时,下丘脑渗透压感受器受到的刺激减弱
B.原尿中的水分在抗利尿激素的作用下,会通过主动运输进入肾小管上皮细胞
C.汗液的蒸发是调节水平衡的主要途径
D.从30 ℃的环境中进入0 ℃的环境中,抗利尿激素分泌减少,尿量增加
【解析】 机体脱水时,细胞外液渗透压升高,下丘脑渗透压感受器受到的刺激增强,A错误;水进出细胞的方式是自由扩散或协助扩散,B错误;排尿是人体水平衡调节的主要途径,C错误;从30 ℃的环境中进入0 ℃的环境中,外界温度降低,汗液分泌减少,细胞外液渗透压降低,因此抗利尿激素分泌会减少,尿量增加,D正确。
4. (2023·绵阳市模拟)动物受到惊吓刺激时,兴奋经过反射弧中的传出神经作用于肾上腺髓质,使其分泌肾上腺素;兴奋还通过传出神经作用于心脏。下列相关叙述错误的是( D )
A.兴奋是以电信号的形式在神经纤维上传导的
B.惊吓刺激可以作用于视觉、听觉或触觉感受器
C.神经系统可直接调节、也可通过内分泌活动间接调节心脏活动
D.肾上腺素分泌增加会使动物警觉性提高、呼吸频率减慢、心率减慢
【解析】 兴奋在神经纤维上是以电信号的形式传导的,A正确;惊吓刺激可以是画面、声音、触感,因此惊吓刺激可以作用于视觉、听觉或触觉感受器,B正确;神经系统可以通过反射弧直接调节心脏活动,也可以通过调节内分泌活动(如肾上腺素的分泌)间接调节心脏活动,C正确;肾上腺素能够提高神经系统兴奋性,使动物警觉性提高,呼吸频率和心率变快,D错误。
5. (2023·南昌市模拟)关于内分泌腺及对应激素的叙述,正确的是( B )
A.小肠黏膜分泌的促胰液素能促进胰岛素的分泌
B.垂体既是内分泌腺又是内分泌物作用的靶器官
C.胰腺也不含有导管,但能分泌胰高血糖素等激素
D.促甲状腺激素分泌过多时会负反馈抑制下丘脑的活动
【解析】 促胰液素能促进胰液的分泌,而不能促进胰岛素的分泌,A错误;垂体既可以作为内分泌腺分泌激素,也能作为激素的靶器官,比如甲状腺激素能作用于垂体,B正确;胰腺可以分泌胰液,含有导管,属于外分泌腺,C错误;促甲状腺激素没有反馈调节作用,不能作用于下丘脑,D错误。
6. (2023·咸宁市模拟)下列属于高等动物神经调节与体液调节共同特点的是( D )
A.调节速度快
B.作用时间长
C.作用部位准确
D.需要传递信息的分子参与
【解析】 体液调节速度缓慢,A错误;神经调节准确、迅速,B错误;体液调节作用范围广泛,C错误;高等动物神经调节与体液调节都需要传递信息的分子参与,D正确。
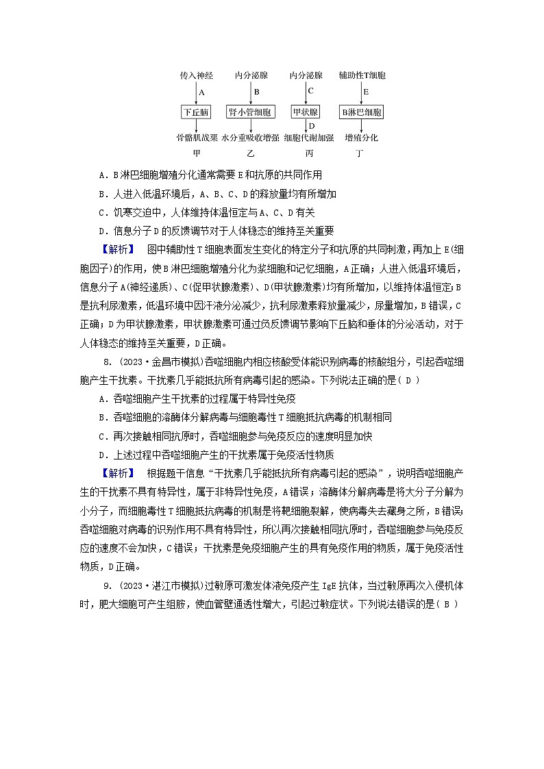
7. (2023·宜宾市模拟)人体内环境稳态是神经—体液—免疫调节网络调控的结果,如图是人体内某些生命活动的调节过程。A~E表示信息分子,下列叙述错误的是( B )
A.B淋巴细胞增殖分化通常需要E和抗原的共同作用
B.人进入低温环境后,A、B、C、D的释放量均有所增加
C.饥寒交迫中,人体维持体温恒定与A、C、D有关
D.信息分子D的反馈调节对于人体稳态的维持至关重要
【解析】 图中辅助性T细胞表面发生变化的特定分子和抗原的共同刺激,再加上E(细胞因子)的作用,使B淋巴细胞增殖分化为浆细胞和记忆细胞,A正确;人进入低温环境后,信息分子A(神经递质)、C(促甲状腺激素)、D(甲状腺激素)均有所增加,以维持体温恒定;B是抗利尿激素,低温环境中因汗液分泌减少,抗利尿激素释放量减少,尿量增加,B错误,C正确;D为甲状腺激素,甲状腺激素可通过负反馈调节影响下丘脑和垂体的分泌活动,对于人体稳态的维持至关重要,D正确。
8. (2023·金昌市模拟)吞噬细胞内相应核酸受体能识别病毒的核酸组分,引起吞噬细胞产生干扰素。干扰素几乎能抵抗所有病毒引起的感染。下列说法正确的是( D )
A.吞噬细胞产生干扰素的过程属于特异性免疫
B.吞噬细胞的溶酶体分解病毒与细胞毒性T细胞抵抗病毒的机制相同
C.再次接触相同抗原时,吞噬细胞参与免疫反应的速度明显加快
D.上述过程中吞噬细胞产生的干扰素属于免疫活性物质
【解析】 根据题干信息“干扰素几乎能抵抗所有病毒引起的感染”,说明吞噬细胞产生的干扰素不具有特异性,属于非特异性免疫,A错误;溶酶体分解病毒是将大分子分解为小分子,而细胞毒性T细胞抵抗病毒的机制是将靶细胞裂解,使病毒失去藏身之所,B错误;吞噬细胞对病毒的识别作用不具有特异性,所以再次接触相同抗原时,吞噬细胞参与免疫反应的速度不会加快,C错误;干扰素是免疫细胞产生的具有免疫作用的物质,属于免疫活性物质,D正确。
9. (2023·湛江市模拟)过敏原可激发体液免疫产生IgE抗体,当过敏原再次入侵机体时,肥大细胞可产生组胺,使血管壁通透性增大,引起过敏症状。下列说法错误的是( B )
A.过敏原诱发人体产生抗体的过程属于体液免疫
B.组胺使组织液渗透压降低从而引起组织水肿
C.肥大细胞的细胞膜上有特异性结合IgE的受体
D.二次过敏原与肥大细胞表面的IgE抗体结合
【解析】 过敏原是再次入侵人体的同种抗原,其诱发人体产生抗体的过程属于体液免疫,A正确;组胺能增大血管壁的通透性,使组织液渗透压升高引起组织水肿,B错误;当过敏原初次接触机体时,产生的抗体吸附在肥大细胞的表面,说明肥大细胞的细胞膜上有特异性结合IgE的受体,C正确;当机体再次接触相同的过敏原时,肥大细胞表面的IgE与之特异性结合,引起过敏反应,D正确。
10. (2023·荆州市模拟)下列有关植物激素的说法,错误的是( B )
A.生长素对根生长的作用是低浓度促进、高浓度抑制
B.用一定浓度的生长素处理二倍体西瓜,可以获得四倍体无籽西瓜
C.在芦苇生长期用一定浓度的赤霉素处理可使芦苇增产
D.植物激素一般不直接参与细胞代谢,而是为细胞代谢的调节提供信息
【解析】 生长素的作用具有低浓度促进生长、高浓度抑制生长的特点,A正确;用一定浓度的生长素处理未受粉的二倍体西瓜,可得到无籽西瓜(二倍体),B错误;芦苇收获的是茎秆,而赤霉素可促进茎秆的生长,C正确;激素的功能是传递信息,起调节作用,不直接参与细胞代谢,D正确。
11. (2023·济宁市模拟)植物生长调节剂广泛应用于农业生产。下列相关叙述符合实际的是( A )
A.茄子、尖椒开花期连逢阴雨,可喷洒适宜浓度的NAA防止减产
B.适宜浓度的2,4-D可用于清除农田中的单子叶和双子叶杂草
C.为使瓜果提早上市,可先对瓜果喷施脱落酸,然后进行套袋处理
D.用一定浓度的赤霉素溶液处理芦苇、水稻等作物能增加经济效益
【解析】 受粉时节,连遇阴雨天会影响传粉,对只需要收获果实而不需要种子的作物来说,喷施适宜浓度的生长素类调节剂,如NAA,可有效防止减产,A正确;双子叶植物比单子叶植物对生长素更敏感,利用高浓度2,4-D可抑制单子叶作物田中的双子叶杂草,B错误;脱落酸不能催熟,C错误;赤霉素能促进细胞伸长,从而引起植株增高,用一定浓度的赤霉素溶液处理芦苇会增加收益,但处理对水稻会造成水稻疯长,植株过高易倒伏,影响经济效益,D错误。
12. (2023·遵义市模拟)植物生命活动的正常进行主要是多种激素相互作用、共同调节的结果,下列关于植物激素的叙述,正确的是( D )
A.同一浓度生长素作用的发挥不会因细胞的成熟情况、植物的种类等而出现差异
B.用赤霉素处理小麦种子,可延长其休眠时间,以利于贮存
C.乙烯广泛存在于植物的多种组织中,主要作用是促进果实的发育
D.脱落酸具有抑制细胞分裂,促进叶和果实的衰老和脱落等作用
【解析】 与成熟细胞相比较,幼嫩的细胞对生长素更为敏感,与单子叶植物相比较,双子叶植物对生长素更为敏感,所以同一浓度生长素作用的发挥会因细胞的成熟情况和植物的种类等而有较大差异,A错误;赤霉素的主要作用是打破种子休眠,促进种子萌发,B错误;乙烯的主要作用是促进果实的成熟,C错误;脱落酸具有抑制细胞分裂,促进叶和果实的衰老和脱落等作用,D正确。
二、非选择题
13. (2023·洛阳市质检)常规体检时,通常要做血液生化六项的检查,以了解肝功能、肾功能、血糖、血脂等是否正常。下表是某男子血液生化六项检查的化验单,请分析回答:
(1)血液的生化指标可以反映机体健康状况,作为诊断疾病的依据,原因是 当某项生理功能出现障碍时,血液中其代谢产物的含量会发生变化 。化验单显示血液中每种成分的参考值都有一个变化范围,说明健康人的血液中每一种成分都处于 动态平衡 中。
(2)肌酐是人体肌肉代谢的产物,属小分子物质,可通过肾小球滤过,全部随尿液排出。根据此化验单中肌酐的数值可推测,该男子 肾脏 (器官)的功能可能损伤,严重时可进一步引起 水(盐) 平衡的失调。
(3)根据化验单中血清葡萄糖的数值可以判定该男子可能患 糖尿 病。检测血糖最好在空腹时进行,其理由是 排除进食引起血糖升高的干扰 。长效胰岛素注射的部位是 皮下 (填“静脉”或“皮下”)。
(4)科学家用化学分析的方法测得人体血浆的化学组成中,血浆蛋白含量为6.9%,无机盐含量不足1%,但血浆渗透压的大小主要取决于无机盐,原因是 血浆中虽然含有大量的蛋白质,但蛋白质相对分子质量大,单位体积溶液中蛋白质微粒数目少,产生的渗透压小 。
(5)某人一次吃糖过多,肾小管腔内液体的渗透压升高,其尿量会 增加 。取尿液用 斐林试剂 鉴定,会出现砖红色沉淀。
【解析】 (1)机体内的组织细胞都处于细胞外液中,需要不断地与细胞外液进行物质交换,故正常机体血液中的组分及其含量处于动态平衡之中。当某项生理功能出现障碍时,血液内其代谢产物的含量会发生变化,故血液的生化指标可以反映机体健康状况,作为诊断疾病的依据。化验单显示血液中每种成分的参考值都有一个变化范围,说明健康人的血液中每一种成分都处于动态平衡中。(2)肌酐是人体肌肉代谢的产物,属于小分子物质,可通过肾小球滤过,全部随尿液排出。化验单中肌酐的数值超过了正常范围,可推测该男子肾脏的功能可能损伤,严重情况下可进一步引起水盐平衡的失调。(3)化验单中血清葡萄糖的浓度过高,超过了肾小管的重吸收能力,可以判定该男子可能患糖尿病。为了排除进食引起血糖升高的干扰,检测血糖最好在空腹时进行。长效胰岛素的注射部位是皮下。(4)科学家用化学分析的方法测得人体血浆的化学组成中,血浆蛋白含量为6.9%,无机盐含量不足1%,但血浆渗透压的大小主要取决于无机盐,这是因为蛋白质的相对分子质量大,单位体积溶液中蛋白质微粒数目少,产生的渗透压小。(5)某人一次吃糖过多,肾小管腔内液体的渗透压升高,导致肾小管和集合管对水的重吸收减少,其尿量会增加。取尿液用斐林试剂鉴定,可出现砖红色沉淀。
14. (2023·襄樊市模拟)根据下列材料回答问题:
材料1 毒性弥漫性甲状腺肿是一种自身免疫病。患者血清中存在着甲状腺刺激性抗体,该抗体是一种促甲状腺激素受体抗体,可以与甲状腺细胞膜上的促甲状腺激素受体结合,从而刺激甲状腺肿大,增强其功能,是导致毒性弥漫性甲状腺肿的主要病因,临床可表现为甲状腺功能亢进。
材料2 肾上腺由皮质和髓质构成,分别分泌不同的激素。糖皮质激素能够促进非糖物质的转化和抑制葡萄糖的氧化分解,例如静脉注射0.1 μg促肾上腺皮质激素释放激素可引起垂体释放1 μg促肾上腺皮质激素,进而引起肾上腺皮质分泌40 μg糖皮质激素,从而增加约6 000 μg糖原储存。
(1)正常情况下,促甲状腺激素的分泌受 促甲状腺激素释放 激素和 甲状腺 激素的调控;突然降温后人体甲状腺激素一般不会分泌过多是因为存在 负反馈调节 机制调节激素的分泌。
(2)推测毒性弥漫性甲状腺肿出现甲状腺功能亢进的原因是 当抗体与促甲状腺激素受体结合后可导致甲状腺激素分泌过多,引起甲状腺功能亢进 ;临床上可通过检测血液中的 甲状腺刺激性抗体 的含量以确诊毒性弥漫性甲状腺肿。
(3)材料2可体现出激素调节 微量、高效,通过体液运输,作用于靶器官、靶细胞 的特点(至少答两条);推测在血糖调节中糖皮质激素的作用是 升高血糖 。
【解析】 (1)促甲状腺激素的分泌受下丘脑分泌的促甲状腺激素释放激素和甲状腺分泌的甲状腺激素的调控;受到降温刺激后,人体甲状腺激素的分泌一般不会过多,因为甲状腺激素的分泌调节过程中存在负反馈调节机制。(2)题意显示毒性弥漫性甲状腺肿患者血清中存在着一种抗体,该抗体是一种促甲状腺激素受体抗体,该抗体与甲状腺细胞膜上的促甲状腺激素受体结合后,促进了甲状腺激素分泌,进而使机体出现甲状腺功能亢进;根据患者的致病机理可推测,检测血液中的甲状腺刺激性抗体的含量能确诊毒性弥漫性甲状腺肿。(3)材料2可体现激素调节具有微量、高效,随体液运输,作用于靶细胞、靶器官的特点;根据糖皮质激素能够促进非糖物质的转化和抑制葡萄糖的氧化分解的信息可知在血糖调节中糖皮质激素能使血糖浓度上升。
15. (2023·商丘市模拟)为探究不同波长的光对大麦胚芽鞘向光性的影响,研究者选择长度相同、生长状况相近的两组大麦胚芽鞘,分别用红光和蓝光进行单侧光照射,随后在不同时间测量胚芽鞘向光侧和背光侧的长度增加值(mm),结果如表。
(1)蓝光照射的30分钟内,大麦胚芽鞘 没有 (填“有”或“没有”)表现出向光性,原因是 生长素的运输和引起生理作用需要一定的时间 。单侧蓝光照射60分钟后,大麦胚芽鞘两侧的长度增加值不同,这是由该激素在胚芽鞘两侧的分布不同引起的,经研究发现 背光 侧的生长素浓度高。
(2)由实验结果可知,单侧红光照射不能使大麦胚芽鞘表现出向光性,理由是 无论单侧红光照射多长时间,背光侧的生长素浓度始终和向光侧相等 。若在单侧红光照射处理的同时,在大麦胚芽鞘的向光侧涂抹适宜浓度的脱落酸,该胚芽鞘将 向光 (填“向光”或“背光”)弯曲生长,从细胞水平分析,该过程中脱落酸的作用是 抑制细胞分裂(或抑制细胞生长) 。
(3)如果在单侧红光照射处理的同时,在大麦胚芽鞘的向光侧涂抹某浓度的生长素,结果胚芽鞘表现为向光性,可能的原因是 涂抹后向光侧生长素浓度过高,生长受抑制,结果胚芽鞘向光弯曲生长 。
【解析】 (1)蓝光照射的30分钟内,大麦胚芽鞘没有表现出向光性,说明生长素的运输和引起生理作用需要一定的时间。单侧蓝光照射60分钟后大麦胚芽鞘两侧的长度增加值不同,这是由该激素在胚芽鞘两侧的浓度不同引起的,背光侧生长快,背光侧浓度较高。(2)由实验结果可知,无论单侧红光照射多长时间,背光侧的生长素浓度始终和向光侧相等,因此单侧红光照射不能使大麦胚芽鞘表现出向光性。若在单侧红光照射处理的同时,在大麦胚芽鞘的向光侧涂抹适宜浓度的脱落酸,脱落酸能抑制细胞分裂(生长),因此该胚芽鞘将向光弯曲生长。(3)如果在单侧红光照射处理的同时,在大麦胚芽鞘的向光侧涂抹某浓度的生长素,涂抹后可能向光侧生长素浓度过高,生长受抑制,结果胚芽鞘表现为向光性。
能力达标测试
一、选择题(每道题只有一个最合理的答案。)
1. (2023·湘潭市模拟)图中甲、乙、丙分别表示三种人体细胞外液,其中Ⅰ、Ⅱ、Ⅲ分别表示生活在甲、乙、丙中的细胞。下列分析正确的是( C )
A.甲的渗透压主要来自蛋白质,无机盐的浓度对其影响不大
B.若乙中有神经递质,则Ⅱ可表示神经元,淋巴细胞都生活在丙中
C.若Ⅱ表示肝细胞,则乙中的葡萄糖浓度不一定高于甲
D.正常情况下,甲与乙中的物质都能通过①②相互渗透
【解析】 根据题图可以判断,甲为血浆,乙为组织液,丙为淋巴液。甲的渗透压主要与无机盐、蛋白质有关,A错误;若乙中有神经递质,则Ⅱ可表示神经元,淋巴细胞生活在甲、丙中,B错误;若Ⅱ表示肝细胞,一般情况下,乙中的葡萄糖浓度与甲中的葡萄糖浓度相当,在饥饿状态下,肝糖原分解补充血糖,乙中的葡萄糖浓度高于甲,C正确;正常情况下,甲与乙中的某些物质能通过①②相互渗透,但是甲中的大分子蛋白质一般不会渗透到乙中,D错误。
2. (2023·南昌市模拟)为探究运动对海马脑区发育和学习记忆能力的影响,研究者将实验动物分为运动组和对照组,运动组每天进行适量的有氧运动(跑步/游泳)。数周后,研究人员发现运动组海马脑区发育水平比对照组提高了1.5倍,靠学习记忆找到特定目标的时间缩短了约40%。根据该研究结果可得出( B )
A.有氧运动不利于海马脑区的发育
B.规律且适量的运动促进学习记忆
C.有氧运动会减少神经元间的联系
D.不运动利于海马脑区神经元兴奋
【解析】 据题中“数周后,研究人员发现运动组海马脑区发育水平比对照组提高了1.5倍”的信息可知,有氧运动有利于海马脑区的发育,A错误;据题中“靠学习记忆找到特定目标的时间缩短了约40%”的信息可知,规律且适量的运动能促进学习记忆,B正确;学习记忆主要与神经元的活动及神经元之间的联系有关,结合题中运动组“靠学习记忆找到特定目标的时间缩短了约40%”的信息可知,有氧运动有利于学习记忆,即运动有利于海马脑区神经元兴奋,不会减少神经元间的联系,C、D错误。
3. (2023·永州模拟)下图表示人体排尿反射过程。当膀胱被尿液充盈时,膀胱内牵张感受器受到刺激产生兴奋,使人产生尿意,引起膀胱的逼尿肌收缩排出尿液,逼尿肌收缩又进一步刺激牵张感受器兴奋。下列叙述正确的是( D )
A.成年人的排尿活动只受大脑皮层的调节
B.若P处受损,膀胱将无法排出尿液
C.人体产生尿意的过程属于非条件反射
D.排尿活动的调节属于正反馈调节
【解析】 成年人能适时排尿,体现神经系统的分级调节,即脊髓的低级排尿中枢受脑中相应高级中枢的调控,A错误;若P处受损,则排尿反射失去大脑皮层的控制,但是因为脊髓中存在排尿反射的低级中枢,故仍然能完成排尿反射,B错误;人体产生尿意的过程不属于反射,C错误;当膀胱被尿液充盈时,膀胱内牵张感受器受到刺激产生兴奋,使人产生尿意,引起膀胱的逼尿肌收缩排出尿液,逼尿肌收缩又进一步刺激牵张感受器兴奋,最终将尿液排尽,故排尿活动的调节属于正反馈调节,D正确。
4. (2023·承德市模拟)离体神经纤维某一部位受到适当刺激时,受刺激部位细胞膜两侧会出现暂时性的电位变化,产生神经冲动。图1表示该部位神经细胞的细胞膜结构示意图,图2表示该部位受刺激前后膜两侧电位差的变化。下列有关叙述错误的是( B )
A.A点时,K+从细胞膜②侧向①侧移动,静息电位的形成可能与膜上的Ⅱ有关
B.C→D过程中,细胞膜①侧由正电位变为负电位
C.A→C过程中,大量Na+从细胞膜①侧移动到②侧
D.细胞外高Na+有利于神经细胞产生兴奋
【解析】 A点时,细胞膜处于静息电位状态,K+从细胞膜内(②侧)向膜外(①侧)移动,为协助扩散,需要借助通道蛋白,所以静息电位的形成可能与膜上的Ⅱ有关,A正确;C→D为恢复静息电位的过程,膜外由负电位变为正电位,B错误;A→C过程中,Na+通道打开,Na+内流,所以大量Na+从细胞膜①侧移动到②侧,C正确;Na+内流产生动作电位,Na+内流属于协助扩散,因此细胞外高Na+有利于神经细胞产生兴奋,D正确。
5. (2023·潍坊模拟)褪黑素是由哺乳动物和人的松果体产生的激素,它能缩短入睡时间、延长睡眠时间,从而起到调整睡眠的作用。褪黑素的部分分泌调节过程如图所示,下列说法错误的是( D )
A.该过程不能体现激素的分级调节
B.长时间光照会使褪黑素的分泌减少
C.该过程中褪黑素的分泌存在反馈调节
D.微量注射褪黑素作用于下丘脑能促进动物睡眠
【解析】 激素的分级调节是一种分层控制的方式,比如甲状腺激素分泌的分级调节,图示过程并没有体现激素的分级调节,A项正确;图中显示暗信号能促进褪黑素的分泌,可推出长时间光照会使褪黑素的分泌减少,B项正确;下丘脑可以通过传出神经促进松果体分泌褪黑素,而褪黑素分泌过多会反过来抑制下丘脑的相关活动,这说明褪黑素的分泌存在负反馈调节,C项正确;微量注射褪黑素作用于下丘脑,会抑制褪黑素的分泌,不利于睡眠,D项错误。
6. (2023·忻州模拟)人在不同状态下,其血糖浓度会有所变化。如图表示在不同“模拟活动时段”中人体的血糖浓度变化情况。据图分析,以下说法正确的是( B )
A.曲线ab段,人体内的胰岛A细胞分泌的胰高血糖素会增多
B.引起曲线bc段变化的主要途径有血糖转化为非糖物质、合成糖原等
C.曲线ef段,人体内的肝糖原和肌糖原会直接分解为葡萄糖以补充血糖
D.曲线fg段的变化情况是人体内胰岛素和胰高血糖素协同作用的结果
【解析】 曲线ab段是吃饭后食物的消化、吸收使血糖浓度升高,此时胰岛素分泌增加,而胰高血糖素分泌减少,A错误;引起曲线bc段变化(血糖降低)的主要途径有血糖转化为非糖物质、氧化分解、合成糖原等,B正确;曲线ef段,人体内的肝糖原会直接分解为葡萄糖以补充血糖,但肌糖原不会,C错误;胰岛素和胰高血糖素的作用相抗衡,D错误。
7. (2023·山东卷改编)神经细胞的离子跨膜运输除受膜内外离子浓度差影响外,还受膜内外电位差的影响。已知神经细胞膜外的Cl-浓度比膜内高。下列说法正确的是( A )
A.静息电位状态下,膜内外电位差一定阻止K+的外流
B.突触后膜的Cl-通道开放后,膜内外电位差一定减小
C.动作电位产生过程中,膜内外电位差始终促进Na+的内流
D.静息电位→动作电位→静息电位过程中,不会出现膜内外电位差为0的情况
【解析】 静息电位状态下,K+外流导致膜外为正电位,膜内为负电位,膜内外电位差阻止了K+的继续外流,A正确;静息电位时的电位表现为外正内负,突触后膜的Cl-通道开放后,Cl-内流,导致膜内负电位的绝对值增大,则膜内外电位差增大,B错误;动作电位产生过程中,膜内外电位差促进Na+的内流,当膜内变为正电时则抑制Na+的继续内流,C错误;静息电位→动作电位→静息电位过程中,膜电位由外正内负变为外负内正,再变为外正内负,这个过程中会出现膜内外电位差为0的情况,D错误。故选A。
8. (2023·威海模拟)毒性弥漫性甲状腺肿(GD)的病因是机体产生了“促甲状腺激素受体刺激性抗体(TSAb)”,该抗体能持续刺激甲状腺分泌过多的甲状腺激素。该病由遗传因素和环境诱因(放射、碘摄入、压力、环境毒物等)相互作用引起。下列有关推测错误的是( D )
A.从免疫学角度分析,GD是一种自身免疫病
B.TSAb的作用是与促甲状腺激素受体结合,起到类似促甲状腺激素的作用
C.GD患者临床可表现为甲状腺功能亢进,体重一般会较轻
D.与GD患者相比,地方性甲状腺肿患者的促甲状腺激素含量明显更低
【解析】 毒性弥漫性甲状腺肿(GD)的病因是机体产生了“促甲状腺激素受体刺激性抗体”,该抗体作用于自身的组织细胞,从免疫学角度分析,GD是一种自身免疫病,A正确;TSAb能持续刺激甲状腺分泌过多的甲状腺激素,故TSAb的作用是与促甲状腺激素受体结合,起到类似促甲状腺激素的作用,B正确;GD患者的甲状腺激素分泌过多,临床可表现为甲状腺功能亢进,体重一般会较轻,C正确;GD患者的甲状腺激素分泌过多,反馈调节作用使垂体分泌促甲状腺激素减少,地方性甲状腺肿患者的病因是缺碘导致甲状腺激素分泌减少,垂体分泌促甲状腺激素偏高,与GD患者相比,地方性甲状腺肿患者的促甲状腺激素含量明显更高,D错误。
9. (2023·苏州模拟)在人类进化过程中,像SARS-CV-2这类病毒一直处于“缺席”状态。人体虽然有强大的特异性免疫,能产生上百万种抗体,但适应能力也是有一定限度的。研究表明,S蛋白是SARS-CV-2与宿主细胞表面ACE2受体结合、进而介导病毒侵入宿主细胞的关键表面蛋白,是疫苗研发的重要靶点。下列相关叙述正确的是( C )
A.当病毒侵染机体后,上百万种B淋巴细胞能接受该种病毒的刺激
B.注射康复者的血清提取物救治患者与疫苗的防治作用原理相同
C.T淋巴细胞接受该病毒疫苗刺激后能分泌细胞因子,增强淋巴细胞的免疫能力
D.利用ACE2受体制作疫苗产生抗体与抗原结合,可以抑制SARS-CV-2病毒与受体结合
【解析】 免疫细胞中,除吞噬细胞不能特异性识别抗原、浆细胞不能识别抗原外,其余免疫细胞均有特异性识别功能,病毒只能被相对应的B淋巴细胞识别,A错误;注射康复者的血清提取物是直接注射抗体,属于免疫治疗,而注射疫苗是为了引起人体的免疫反应,在体内产生抗体和记忆细胞,进而获得了对该抗原的抵抗能力,属于免疫预防,B错误;T淋巴细胞接受刺激后能释放细胞因子,细胞因子的作用是增强淋巴细胞的免疫功能和促进B淋巴细胞的分裂分化,C正确;利用ACE2受体制作疫苗产生的抗体与机体自身的ACE2受体结合,而不是与抗原结合,D错误。
10. (2023·杭州模拟)油菜素内酯(BR)是植物体内产生的调节生长发育的重要物质,为探究油菜素内酯(BR)对生长素(IAA)生理作用的影响,研究人员利用相应浓度的BR和IAA处理番茄萌发的种子,观察其对主根伸长的影响,结果如图所示。下列相关叙述合理的是( B )
A.BR的主要作用是抑制主根的伸长
B.BR可影响IAA作用浓度的最适点
C.从题中信息可判断BR不属于植物激素
D.乙组数据说明BR的作用具有低浓度促进生长,高浓度抑制生长的特点
【解析】 由曲线只能得出浓度为100 nml·L-1的BR抑制主根的伸长,A错误;据图分析可知,不用BR处理时,IAA促进主根伸长的最适浓度约为100 nml·L-1,用100 nml·L-1的BR处理后,IAA促进主根伸长的最适浓度大于或等于1 000 nml·L-1,B正确;植物激素是由植物体内产生,能从产生部位运送到作用部位,对植物的生长发育有显著影响的微量有机物,由题意可知,BR属于植物激素,C错误;乙组数据是BR和生长素共同作用的结果,并不能说明BR的作用具有低浓度促进生长,高浓度抑制生长的特点,D错误。
11. (2023·衡阳市模拟)干旱可促进植物体内脱落酸(ABA)的合成,取正常水分条件下生长的某种植物的野生型和ABA缺失突变幼苗,进行适度干旱处理,测定一定时间内茎叶和根的生长量,结果如图所示,据图分析下列说法错误的是( B )
A.干旱条件下,ABA对野生型幼苗的作用是抑制茎叶生长,促进根生长
B.若给干旱处理的突变体幼苗施加适量的ABA,推测植物叶片的蒸腾速率会增加,以对环境的变化作出反应
C.ABA在植物体中的主要合成部位有根冠、萎蔫的叶片
D.经历干热之后的大雨天气,小麦植株出现“穗上发芽”现象,是由小麦种子中的ABA在高温下分解,水分充足导致的
【解析】 分析题图可知,与突变体(不能合成ABA)相比,野生型(能合成ABA)植株茎叶的生长量小,根的生长量大,故干旱条件下,ABA对野生型幼苗的作用是抑制茎叶生长,促进根生长,A正确;若给干旱处理的突变体幼苗施加适量的ABA,根生长加快,从土壤吸收水分增多,茎叶生长减慢,植物叶片的蒸腾速率会减慢,水分散失减少,以对环境的变化作出反应,B错误;ABA在植物体中的主要合成部位有根冠、萎蔫的叶片,C正确;脱落酸能够抑制种子萌发,经历干热之后的大雨天气,小麦植株出现“穗上发芽”现象,是由小麦种子中的ABA在高温下分解,水分充足导致的,D正确。
12. (2023·信阳市模拟)激动素是一种细胞分裂素类植物生长调节剂。为了探究激动素对侧芽生长的影响,某同学将若干生长状态一致的豌豆苗随机分为A、B、C三组进行相应的处理如表所示。定期测量侧芽的长度,结果如图所示。下列叙述错误的是( A )
A.从实验结果可知,顶芽能促进侧芽生长
B.A、B组实验结果不同可能与顶芽产生的生长素有关
C.B、C组的实验结果说明激动素对侧芽生长具有促进作用
D.增加去除顶芽并用蒸馏水涂抹侧芽的一组实验,可进一步证明激动素的作用
【解析】 A组和B组的单一变量是是否保留顶芽,从实验结果可知,顶芽能抑制侧芽生长,A错误;A组去除顶芽,B组保留顶芽,故A、B组实验结果不同可能与顶芽产生的生长素有关,B正确;B组和C组的单一变量为是否用激动素处理,故B、C组的实验结果说明激动素对侧芽生长具有促进作用,C正确;增加去除顶芽并用蒸馏水涂抹侧芽的一组实验,可进一步证明激动素的作用,D正确。
二、非选择题
13. (2023·邯郸质检)人类众多的行为和生理现象如觉醒、血压、心率、体温等都具有昼夜周期性,这种间隔大约24小时重复一次的生理现象称为生理节律。当人体受到光照时,人体内的生物钟系统将引导并启动从光信号到生理信号的连锁放大过程,从而调节人的行为和生理活动,影响人体的生理节律。人体除了下丘脑视交叉上核(SCN)的主生物钟外,还存在肝脏、胰腺等器官局部生物钟。如图是人体生物钟调节示意图,褪黑素的分泌具有明显的昼夜节律,白天分泌受抑制,晚上分泌活跃,能明显改善睡眠。请回答:
(1)在光暗信号引起体内褪黑素的周期性变化的反射中,感光细胞受到光的刺激后,细胞膜外的电位变化过程是 正电位→负电位→正电位 ,该反射的效应器是 传出神经末梢及其支配的松果体(细胞) ,该反射是 非条件 (填“条件”或“非条件”)反射。
(2)图中去甲肾上腺素是一种 神经递质 ,去甲肾上腺素发挥作用后,大部分由突触前膜再摄取,回收到突触前膜处的轴浆内并重新加以利用,这样可以防止松果体细胞 持续处于兴奋状态 。
(3)接受光照刺激后,视神经将神经冲动传递到下丘脑视交叉上核中后,会引起下一个神经元的 抑制 ,此过程中存在的信号转换过程是 电信号→化学信号→电信号 。下丘脑还能接受褪黑素的刺激,从图中看,这是一个 负反馈 调节过程,其意义是 防止产生的褪黑素过多 。
(4)褪黑素能通过 体液运输 传送到肝脏、胰腺等器官,引起这些器官活动的生理性节律。
(5)熬夜打游戏会扰乱生物钟,严重影响人的睡眠质量,原因是 光照抑制了松果体细胞产生褪黑素 。
【解析】 (1)静息时,神经细胞的膜电位表现为外正内负,兴奋时,膜电位表现为外负内正,光暗信号刺激视网膜上感光细胞,会使接受刺激部位的膜外电位发生的变化是正电位→负电位→正电位;该反射的效应器是传出神经末梢及其支配的松果体;该反射是先天就有的,不需要大脑皮层参与,属于非条件反射。(2)图中去甲肾上腺素由下丘脑神经细胞分泌,是一种神经递质;去甲肾上腺素发挥作用后,大部分由突触前膜再摄取,回收到轴浆内并重新加以利用,这样可以防止松果体细胞一直处于兴奋状态。(3)分析题图可知,接受光照刺激后,视神经将神经冲动传递到下丘脑视交叉上核中后,会引起下一个神经元的抑制,此过程通过突触完成,存在的信号转换过程是电信号→化学信号→电信号。从图中可以看出褪黑素会反过来,从而抑制下丘脑视交叉上核的活动,说明褪黑素的分泌过程是一个负反馈调节过程,防止产生的褪黑素过多,使其稳定在一定的正常范围内。(4)褪黑素由松果体细胞分泌后,能通过体液运输传送到肝脏、胰腺等器官,引起这些器官活动的生理性节律。(5)熬夜打游戏会扰乱生物钟,严重影响人的睡眠质量,推测其原因是光照抑制了松果体细胞产生褪黑素,进而影响睡眠。
14. (2023·丹东模拟)阈电位是指使膜上Na+通道突然大量开放引起动作电位的临界电位值,达到阈电位的刺激强度就是阈强度。图1表示多个神经元之间的联系示意图。现将一示波器的两极分别连接在D神经元膜内、外侧。用同等强度的电流分别刺激A、B、C,刺激方式不同,结果产生如图2所示波形。Ⅰ表示分别单次刺激A或B,Ⅱ表示连续两个相同强度的阈下刺激A,Ⅲ表示单次刺激C。
(1)A、B、C末端膨大的部分叫 突触小体 ,图1中有 3 个突触结构。单次刺激A或B,示波器都出现波形但是未引发动作电位的原因是 刺激强度低,突触前膜释放的神经递质数量少,突触后膜Na+通道少量开放导致示波器出现波形,但不能产生超过阈电位的兴奋,不能引起动作电位 。
(2)单次刺激C,D细胞膜内侧电位为 负 电位。由图2中Ⅲ所示波形推测,C神经元释放的 抑制 性神经递质,作用于突触后膜,使膜上的 阴离子(或Cl-) 通道打开,引起相应离子内流。
(3)图2中Ⅱ表明: 对单个(同一)突触进行连续两个相同强度的阈下刺激 可以叠加引发突触后膜的动作电位。为验证对不同突触进行相同强度的阈下刺激也能叠加引发突触后膜动作电位,可利用图1的结构和仪器设计实验:用 相同强度的阈下刺激同时刺激A和B ,观察示波器的波形变化,若能引起动作电位,表明不同突触的阈下刺激能叠加。
【解析】 (1)A、B、C是神经元的轴突,其末端膨大的部分叫突触小体,图1中有3个突触结构。单次刺激A或B,从图中可以看出均未达0电位,示波器都出现波形但是未引发动作电位的原因是刺激强度低,突触前膜释放的神经递质数量少,突触后膜Na+通道少量开放导致示波器出现波形,但不能产生超过阈电位的兴奋,不能引起动作电位。(2)从图中可以看出,单次刺激C,D细胞膜内侧电位为负电位。刺激C点,膜内电位下降,表示C神经元释放的是抑制性神经递质,作用于突触后膜,使膜上的阴离子(或Cl-)通道打开,引起相应离子内流。(3)图2中Ⅱ表明:连续两次刺激A,也就是对单个突触进行连续两个相同强度的阈下刺激可以叠加引发突触后膜产生动作电位。用相同强度的阈下刺激同时刺激A和B,观察示波器的波形变化,若能引起动作电位,表明不同突触受到的阈下刺激能叠加。
15. (2023·唐山市模拟)科研人员利用B、L两个品系的大鼠进行肝移植实验,统计手术后的大鼠生存率,得到图1所示实验结果(移植关系用“供体→受体”表示)。
(1)在不同品系的大鼠间移植肝脏时,供体肝细胞作为 抗原(或靶细胞) 会诱导受体大鼠产生 细胞毒性T 细胞,大量裂解供体肝细胞,产生免疫排斥反应,导致受体大鼠死亡。而有些大鼠上述反应不明显,出现“免疫耐受”。
(2)移植后,3天内死亡的大鼠不计入生存率统计范围,以排除 移植手术 操作对实验结果的影响。
(3)丙组结果说明 同品系大鼠间肝移植基本不发生免疫排斥 。由实验结果分析, 乙 组大鼠肝脏移植后出现了“免疫耐受”。
(4)为进一步研究“免疫耐受”机理,科研人员测定了上述三组大鼠血清中细胞因子IL-2的含量,结果如图2所示。
①据图分析,甲组大鼠在第3~7天IL-2的表达量显著增高与该组大鼠出现 免疫排斥 反应相一致,推测IL-2能够 促进 甲组大鼠T淋巴细胞的增殖和分化。
②乙组大鼠在第3~5天体内IL-2表达量很高,并且发现大量T淋巴细胞凋亡,由此推测,乙组大鼠手术后3~5天高表达量的IL-2的作用是 诱导T淋巴细胞凋亡 ,从而建立“免疫耐受”。
③一种验证上述②中推测的方法:用 IL-2合成缺陷 的L品系大鼠重复乙组实验,并与甲、乙两组大鼠生存率进行比较。
(5)免疫抑制剂常作为器官移植的手术后用药,但这些药物会使淋巴细胞数量减少,易导致感染性疾病发生。依据“免疫耐受”的研究,你认为既能克服免疫排斥反应,又能避免免疫抑制剂副作用的新的医学途径(或设想)是 建立针对移植器官的“免疫耐受” 。
【解析】 (1)器官移植后,细胞免疫会将移植器官中的细胞作为靶细胞进行攻击,所以供体肝细胞作为抗原会诱导大鼠产生大量细胞毒性T细胞,发生免疫排斥反应,而有些大鼠上述反应不明显,出现“免疫耐受”。(2)术后短时间内死亡的个体有可能是肝移植手术操作本身所导致的,所以在计算生存率时,3天内死亡的大鼠不计入生存率统计范围,以排除移植手术操作本身对实验结果的影响。(3)丙组术后80天内大鼠存活率为100%,说明同品系不同大鼠个体间肝移植不发生免疫排斥,或排斥反应非常弱,而乙组是不同品系之间的肝移植,正常情况会发生免疫排斥,而乙组的存活率却接近丙组,所以推测乙组出现了“免疫耐受”。(4)①图1中甲组大鼠存活率下降,说明免疫排斥的增强,图2中甲组大鼠IL-2增高,可见IL-2量增高与免疫排斥反应的变化是一致的,所以推测IL-2可能是通过促进T淋巴细胞的增殖和分化进而增强免疫排斥的。②图2中乙组大鼠初期的IL-2量非常高,但随手术后时间延长逐渐减小,并且题中信息给出“3~5天内IL-2表达量很高并且发现大鼠T淋巴细胞凋亡”,且图1中显示乙组存在“免疫耐受”,所以有理由推测高表达量的IL-2诱导了乙组大量T淋巴细胞凋亡,使细胞免疫减弱。③要验证高表达量的IL-2诱导了T淋巴细胞凋亡,使细胞免疫减弱,需利用假说—演绎法。如果上述推测正确,可以得到L品系大鼠体内的IL-2量非常少时,T淋巴细胞不易凋亡,细胞免疫会较强,大鼠的存活率应该会非常低(类似甲组存活率,不同于乙组存活率)。完成此推测需要体内IL-2量非常少的L品系大鼠,所以选用IL-2合成缺陷的L品系大鼠,重复乙组实验,并与甲、乙两组存活率进行比较。(5)从“免疫耐受”的角度,在解决移植器官的免疫排斥问题时,应该尽可能让受体自身对移植器官产生“免疫耐受”。这样受体对其他病原体仍具有正常免疫,不会因使用了免疫抑制剂而产生其他病原体的感染。
16. (2023·淮安市检测)寒冷、干旱等逆境条件下,植物叶片会脱落,该过程中叶柄的基部会出现一个特化的区域,称为离层,离层细胞的凋亡直接导致了叶片的脱落。研究发现,植物叶片的脱落与多种激素有关。
(1)研究发现,脱落的叶片中乙烯的含量升高,乙烯能促进纤维素酶基因和果胶酶基因的表达,试分析乙烯能促进叶片脱落的原因: 乙烯通过促进纤维素酶和果胶酶的合成,使离层细胞的细胞壁分解,促进离层细胞凋亡,导致叶片脱落 。
(2)逆境条件下,脱落的叶片中脱落酸含量明显增加。科研人员推测脱落酸能通过诱导乙烯的合成促进脱落,为验证该推测是否正确,可以利用 乙烯 (填“脱落酸”或“乙烯”)缺失突变体进行研究。进一步研究发现,脱落酸可以促进衰老叶片中有机物向芽、幼叶处运输,导致营养物质缺乏而脱落,据此推测叶片脱落对植物体的意义是 将更多的有机物储存到生长部位,有利于植物增强抗逆性 。
(3)实验证明去除叶片后的叶柄会很快脱落,若用含生长素的羊毛脂处理去除叶片的叶柄,叶柄会延迟脱落,这说明 生长素能抑制叶片脱落 。为进一步研究叶片脱落与生长素的关系,科研人员分别对去除叶片的叶柄近基端和远基端用不同浓度的生长素处理,如图1所示;观察叶柄脱落的情况,结果如图2所示。据此可知,叶柄远基端生长素浓度 小于 (填“小于”“等于”或“大于”)近基端生长素浓度时,则加速脱落。
【解析】 (1)植物细胞壁的主要成分是纤维素和果胶,乙烯能促进纤维素酶基因和果胶酶基因的表达,促进纤维素酶和果胶酶的合成,使离层细胞的细胞壁分解,促进叶片的脱落。(2)该实验是想验证脱落酸能通过诱导乙烯的合成促进脱落,材料选择应该是不能合成乙烯的突变体,如果叶片不脱落,说明推测正确。脱落酸可以促进衰老叶片中有机物向幼芽、幼叶处运输,因此叶片脱落对植物体的意义是将更多的有机物储存到生长部位,有利于植物增强抗逆性。(3)用含生长素的羊毛脂处理去除叶片的叶柄,叶柄会延迟脱落,说明生长素能抑制叶片的脱落。据图2可知,近基端生长素浓度高,远基端生长素浓度低时,叶片加速脱落。项目
测定值
单位
参考范围
丙氨酸氨基
转移酶(ALT)
17
IU/L
0~45
肌酐(CRE)
1.9
mg/dL
0.5~1.5
尿素氮(BUN)
14.6
mg/dL
6~23
血清葡萄糖(GLU)
223
mg/dL
60~100
甘油三酯(TG)
217
mg/dL
50~200
总胆固醇
179
mg/dL
150~220
处理
时间(分)
30
60
90
120
红光
向光侧
0.20
0.40
0.60
0.80
背光侧
0.20
0.40
0.60
0.80
蓝光
向光侧
0.20
0.26
0.33
0.42
背光侧
0.20
0.55
0.90
1.22
组别
顶芽处理
侧芽处理
A
去除
2 mg/L激动素溶液涂抹
B
保留
2 mg/L激动素溶液涂抹
C
保留
蒸馏水涂抹
新教材适用2024版高考生物二轮总复习第1部分核心考点突破专题10实验与探究: 这是一份新教材适用2024版高考生物二轮总复习第1部分核心考点突破专题10实验与探究,共19页。试卷主要包含了选择题,非选择题等内容,欢迎下载使用。
新教材适用2024版高考生物二轮总复习第1部分核心考点突破专题8生物与环境第2讲生态系统与环境保护: 这是一份新教材适用2024版高考生物二轮总复习第1部分核心考点突破专题8生物与环境第2讲生态系统与环境保护,共18页。
新教材适用2024版高考生物二轮总复习第1部分核心考点突破专题5遗传的基本规律与伴性遗传: 这是一份新教材适用2024版高考生物二轮总复习第1部分核心考点突破专题5遗传的基本规律与伴性遗传,共19页。试卷主要包含了选择题,非选择题等内容,欢迎下载使用。

