4.2笔算乘法寒假自主预习练-人教版数学三年级下册
展开
这是一份4.2笔算乘法寒假自主预习练-人教版数学三年级下册,共7页。试卷主要包含了估算等内容,欢迎下载使用。
笔算乘法
先把第一个因数同第二个因数个位上的数相乘,再与第二个因数十位上的数相乘(积与十位对齐),最后把两个积加起来。
注意事项
1.估算:18×22,可以先把因数看成整十、整百的数,再去计算。
→(可以把一个因数看成近似数,也可以把两个因数都同时看成近似数。)
2、有大约字样的一般要估算。
3、凡是问”够不够,能不能”等的题,都要三大步:
①计算、②比较、③答题。→ 别忘了比较这一步。
4、相关公式: 因数×因数 = 积 积÷因数 = 另一个因数
5、两位数乘两位数积可能是( 三 )位数,也可能是( 四 )位数。
6、特殊的算式:25×4=100 ,125×8=1000
一、选择题
1.比较下面三个算式的积,最大的是( )。
A.39×18B.41×21C.41×19
2.学校食堂买了12袋大米,每袋25千克。箭头所指的数表示( )。
A.1袋大米的千克数B.10袋大米的千克数C.12袋大米的千克数
3.在下面的算式中,积的末尾只有2个0的是( ).
A.50×60B.45×40C.54×20
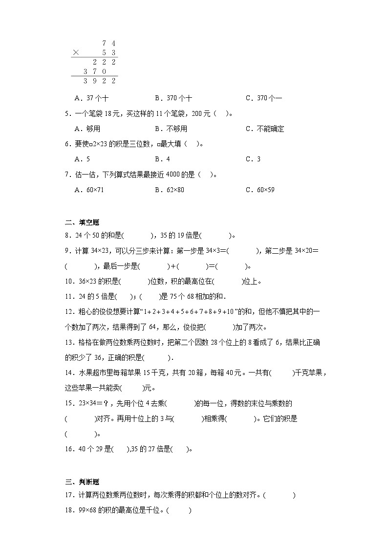
4.下面的竖式中“370”表示( )。
A.37个十B.370个十C.370个一
5.一个笔袋18元,买这样的11个笔袋,200元( )。
A.够用B.不够用C.不能确定
6.要使□2×23的积是三位数,□最大填( )。
A.5B.4C.3
7.估一估,下列算式结果最接近4000的是( )。
A.60×71B.62×80C.60×59
二、填空题
8.24个50的和是( ),35的19倍是( )。
9.计算34×23,可以分三步来计算:第一步是34×3=( ),第二步是34×20=( ),最后一步是( )+( )=( )。
10.36×23的积是( )位数,积的最高位在( )位上。
11.24的5倍是( );( )是75个68相加的和.
12.粗心的俊俊想要计算“”的和,但他不慎把其中的一个数加了两次,结果得到了64,那么,俊俊把( )加了两次。
13.格格在做两位数乘两位数时,把第二个因数28个位上的8看成了6,结果比正确的积少了36,正确的积是( ).
14.水果超市里每箱苹果15千克,共有20箱,每箱40元。一共有( )千克苹果,这些苹果一共能卖( )元。
15.23×34=?,先用个位4去乘( )的每一位,得数的末位与乘数的( )对齐。再用十位上的3与( )相乘得( )。它们的积是( )。
16.40个29是( ),35的27倍是( )。
三、判断题
17.计算两位数乘两位数时,每次乘得的积都和个位上的数对齐。( )
18.99×68的积的最高位是千位。( )
19.如果甲数是乙数的15倍,那么甲数=乙数×15。( )
四、计算题
20.笔算.
60×28= 76×49= 27×38=
406÷5= 841÷7= 624÷6=
五、解答题
21.李老师为校篮球队购买了18个篮球,每个篮球96元,李老师一共花了多少钱?
22.李叔叔卖矿泉水.
(1)李叔叔6天一共卖了多少元?
(2)李叔叔平均每天卖多少瓶?
23.46的35倍是多少?
24.观察图,并解决有关问题.
(1)学校在王老师家的________方向.
(2)商店在王老师家的________方向.
(3)电影院在王老师家的西北方向,火车站在王老师家的东南方向.在地图上标出电影院和火车站的位置.
(4)王老师每天步行去上班,平均每分钟走55米,从家到学校要用14分钟.你能算出王老师家到学校有多远吗?
25.学校组织全校学生参加志愿服务活动,28个班的同学排队前行,每个班排了3列,每列13名同学,一共有多少名同学参加活动?
参考答案:
1.B
【详解】A.39×18=702;
B.41×21=861;
C.41×19=779;
861>779>702。
2.B
【详解】根据分析可知,箭头所指的数是25乘10的积,表示10袋大米的千克数。
3.B
【详解】略
4.B
【详解】竖式中“370”表示370个十。
5.A
【详解】18×11=198(元)
198<200
则200元够用。
6.B
【详解】略
7.A
【详解】A.60×71≈4200;
B.62×80≈4800;
C.60×59≈3600。
8. 1200 665
【详解】50×24=1200
35×19=665
9. 102 680 102 680 782
【详解】计算34×23,可以分三步来计算:第一步是34×3=(102),第二步是34×20=(680),最后一步是(102)+(680)=(782)
10. 三 百
【详解】,所以36×23的积是三位数,最高位是百位。
11. 120 5100
【详解】略
12.9
【详解】根据分析:
=11×10÷2
=110÷2
,所以俊俊把9加了两次。
13.504
【详解】略
14. 300 800
【详解】15×20=300(千克)
20×40=800(元)
15. 23 个位 23 690 782
【详解】23×34,先用个位4去乘23的每一位,得数的末位与乘数的个位对齐。再用十位上的3与23相乘得690。它们的积是782。
16. 1160 945
【解析】略
17.×
【详解】根据两位数乘两位数的计算方法可知,当第二个因数的十位去乘第一个因数,得数应该与末位与第二个因数的十位对齐,原题说法错误。
18.√
【详解】99×68=6732
所以,99×68的积的最高位是千位。
19.√
【详解】由分析得:
如果甲数是乙数的15倍,那么甲数=乙数×15。计算正确。
20.1680;3724;1026
81……1;120……1;104
【详解】略
21.1728元
【详解】96×18=1728(元)
答:李老师一共花了1728元。
22.(1)576元
(2)48瓶
【详解】(1)12×24×2=576(元)
答:李叔叔6天一共卖了576元.
(2)12×24÷6=48(瓶)
答:李叔叔平均每天卖48瓶.
23.46×35=1610
【详解】略
24.(1)东北(2)西南
(3)
(4)55×14=770(米)
【详解】略
25.1092名
【详解】13×3×28
=39×28
=1092(名)
答:一共有1092名同学参加活动。
相关试卷
这是一份1.位置与方向(一)寒假自主预习练-人教版数学三年级下册,共8页。试卷主要包含了八个方向, ① 相对, 地图通常是按,生活中的方位知识等内容,欢迎下载使用。
这是一份8.数学广角——搭配(二)寒假自主预习练-人教版数学三年级下册,共8页。试卷主要包含了选择题,填空题,判断题,解答题等内容,欢迎下载使用。
这是一份6.1年、月、日寒假自主预习练-人教版数学三年级下册,共7页。试卷主要包含了一年有十二个月,1,一月分为上中下三旬,推算星期几的方法 例等内容,欢迎下载使用。

