


专题2填空题100题-2023-2024学年六年级数学上册期末备考真题分类汇编(人教版,广西地区专版)
展开
这是一份专题2填空题100题-2023-2024学年六年级数学上册期末备考真题分类汇编(人教版,广西地区专版),共38页。试卷主要包含了填空题等内容,欢迎下载使用。
1.(2022上·广西玉林·六年级统考期末)扇形统计图的优点是可以很清楚地表示出( )与( )之间的关系。
2.(2022上·广西玉林·六年级统考期末)把1L牛奶分装在容量是L的小瓶里,可以装满( )瓶。
3.(2022上·广西玉林·六年级统考期末)4∶12=( )∶6。
4.(2022上·广西玉林·六年级统考期末)( )统计图可以清楚地表示各部分数量同总数量之间的关系。
5.(2022上·广西玉林·六年级统考期末)圆的位置由( )确定。
6.(2022上·广西玉林·六年级统考期末)一个正方体木箱的棱长是米,将木箱的每条棱钉上木条,一共用( )米木条。
7.(2022上·广西玉林·六年级统考期末)扇形统计图各部分的比率之和是( )。
8.(2022上·广西柳州·六年级统考期末)同学们种树苗,成活了47棵,3棵未成活,这些树苗的成活率是( )。
9.(2022上·广西玉林·六年级统考期末)观察图1至图3,按照这样排列规律,图6由( )个●组成。
……
10.(2022上·广西玉林·六年级统考期末)圆的位置与( )有关系,圆的大小与( )有关系。
11.(2022上·广西玉林·六年级统考期末)14∶( )( )( )。(填小数)
12.(2022上·广西玉林·六年级统考期末)算式:表示求( )的( )是多少。
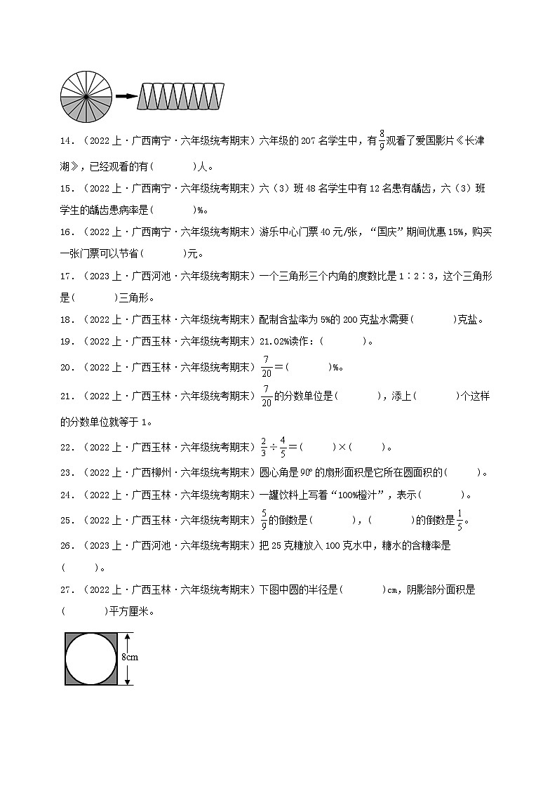
13.(2022上·广西南宁·六年级统考期末)如图,把一个半径是r的圆分成若干等份,拼成近似的长方形,长方形的长是( )。
14.(2022上·广西南宁·六年级统考期末)六年级的207名学生中,有观看了爱国影片《长津湖》,已经观看的有( )人。
15.(2022上·广西南宁·六年级统考期末)六(3)班48名学生中有12名患有龋齿,六(3)班学生的龋齿患病率是( )%。
16.(2022上·广西南宁·六年级统考期末)游乐中心门票40元/张,“国庆”期间优惠15%,购买一张门票可以节省( )元。
17.(2023上·广西河池·六年级统考期末)一个三角形三个内角的度数比是1∶2∶3,这个三角形是( )三角形。
18.(2022上·广西玉林·六年级统考期末)配制含盐率为5%的200克盐水需要( )克盐。
19.(2022上·广西玉林·六年级统考期末)21.02%读作:( )。
20.(2022上·广西玉林·六年级统考期末)=( )%。
21.(2022上·广西玉林·六年级统考期末)的分数单位是( ),添上( )个这样的分数单位就等于1。
22.(2022上·广西玉林·六年级统考期末)÷=( )×( )。
23.(2022上·广西柳州·六年级统考期末)圆心角是的扇形面积是它所在圆面积的( )。
24.(2022上·广西玉林·六年级统考期末)一罐饮料上写着“100%橙汁”,表示( )。
25.(2022上·广西玉林·六年级统考期末)的倒数是( ),( )的倒数是。
26.(2023上·广西河池·六年级统考期末)把25克糖放入100克水中,糖水的含糖率是( )。
27.(2022上·广西玉林·六年级统考期末)下图中圆的半径是( )cm,阴影部分面积是( )平方厘米。
28.(2022上·广西玉林·六年级统考期末)3÷( )3。(填“>”“=”或“<”)
29.(2022上·广西玉林·六年级统考期末)奶茶的做法是200mL红茶加100mL牛奶,加200mL水,加10mL糖。红茶与牛奶的比是( );糖占水的( )。
30.(2022上·广西玉林·六年级统考期末)在一次学生体能测试中,48人在合格以上,2人不合格,这次体能测试的合格率是( )。
31.(2022上·广西玉林·六年级统考期末)甲数除以乙数的商是1.6,甲数是乙数的( )%。
32.(2022上·广西玉林·六年级统考期末)一件物体的质量的25%是0.25千克,这件物体的75%是( )千克。
33.(2022上·广西河池·六年级统考期末)一项工程甲队单独完成要5天,乙队3天能完成一半,甲乙两队的工作效率之比是( )。(填最简整数比)
34.(2022上·广西河池·六年级统考期末)甲乙两个圆的直径比是,则甲的周长与乙的周长之比为( ),面积比为( )。
35.(2022上·广西河池·六年级统考期末)把一根长5分米长的铁丝截成8段,每段是全长的( ),每段长( )分米。
36.(2022上·广西柳州·六年级统考期末)判断并说理。
一件衣服,先按进货价上涨20%进行销售。临近春节再按售价下调20%优惠促销,促销价与进货价相等。( )
说理:( )
37.(2022上·广西柳州·六年级统考期末)判断并说理。
当时,和一定互为倒数。( )
理由:( )
38.(2022上·广西柳州·六年级统考期末)下图表示鸡与鸭只数的关系,以下表述正确的有( )个。
①鸡的只数是鸭的 ②鸭的只数是鸡的倍
③鸭的只数比鸡多25% ④鸡的只数与鸭的比是4∶5
A.1B.2C.3D.4
39.(2022上·广西柳州·六年级统考期末)融水苗寨有摆“长桌宴”的习俗。如图:
……
1张长桌可坐6人,2张长桌可坐10人……,n张长桌可坐( )人。
40.(2022上·广西柳州·六年级统考期末)实验室要配制一种稀释液,要将浓缩液与水的质量按1∶9的比混合而成。若配制600毫升稀释液,需要浓缩液( )毫升,水( )毫升。
41.(2022上·广西柳州·六年级统考期末)一座挂钟的分针长20cm,经过1小时,分针的尖端走了( )cm。
42.(2022上·广西玉林·六年级统考期末)观察如图回答问题。
(1)这是一幅( )统计图。
(2)图中A、B、C三部分的比是( )。
(3)如果用整幅图表示新城小学900人,那B是( )人。
43.(2022上·广西玉林·六年级统考期末)海象的寿命大约是40年,海狮的寿命是海象的,海狮的寿命大约是( )年。海豹的寿命是海狮的,海豹的寿命大约是( )年。
44.(2022上·广西玉林·六年级统考期末)把1.707、1.07、17.7%、1.7从小到大排列是 .
45.(2022上·广西玉林·六年级统考期末)把米长的铁丝平均分成5段,每段长( )米,每段占全长的( )。
46.(2022上·广西南宁·六年级统考期末)如图,长方形里有两个面积相等的圆,阴影部分三角形的面积是10cm2。那么,一个圆的面积是( )cm2。
47.(2022上·广西南宁·六年级统考期末)街心花园中圆形水池的半径是3m,它的面积是( )。
48.(2023上·广西玉林·六年级统考期末)观察下面的点阵图的规律,第5个点阵图中有( )个点,第n个这样的点阵图中有( )个点。
……
49.(2023上·广西玉林·六年级统考期末)修一条长为6千米的公路,若每天修全长的,需要( )天修完,若每天修千米,需要( )天修完。
50.(2023上·广西玉林·六年级统考期末)在、2.5%、和0.25中,最大的数是( ),相等的两个数是( )和( )。
51.(2023上·广西玉林·六年级统考期末)用一根31.4m的铁丝弯成一个圆形铁圈,铁圈的直径是( )cm,面积是( )cm2。
52.(2023上·广西玉林·六年级统考期末)把300千克∶8吨化成最简单的整数比是( ),比值( )。
53.(2023上·广西百色·六年级统考期末)一种铝矿石中各种物质主要成分的百分比含量如下图。
(1)从图中可以看出这种铝矿石的含量以( )为主,其次是( ),其他物质的含量占( )%。
(2)如果有20吨铝矿石,可以提炼出铝( )吨,锰( )吨。
54.(2023上·广西百色·六年级统考期末)一根电缆线长15米,用去,用去了( )米,还剩总长的( ),如果再用去米,这根电缆线一共用了( )米。
55.(2023上·广西百色·六年级统考期末)把30克糖倒入一杯120克的水中。这杯糖水中糖与水的最简整数比是( );糖占糖水的( )。
56.(2023上·广西百色·六年级统考期末)小军小时走了千米,他每小时走( )千米,走1千米要( )小时。
57.(2023上·广西百色·六年级统考期末)在( )里填上“>”“<”或“=”。
( ) ( ) ( ) ( )
58.(2023上·广西河池·六年级统考期末)如图,某养殖场2022年饲养家禽只数的统计图。已知该养殖场养鹅750只。
(1)三种家禽的总数是( )只。
(2)鸡的只数比鸭的只数多( )只。
(3)鹅的只数比鸡的只数少( )%。
59.(2023上·广西河池·六年级统考期末)如图,将一个圆剪成若干等份,拼成一个近似的长方形。量得这个长方形的宽是4cm,长是( )cm,这个圆的面积是( )cm2。
60.(2023上·广西河池·六年级统考期末)在一个长10dm、宽7dm的长方形铝板上,最多能剪下( )个直径是2dm的圆形铝板。
61.(2023上·广西河池·六年级统考期末)11月份的汽油价格比10月份上涨了10%,12月份又比11月份回落了15%,12月的汽油价格与10月相比是( )(填“涨”或“跌”)了,涨跌幅度是( )%。
62.(2023上·广西河池·六年级统考期末)明明从家到学校,骑自行车要10分钟,步行要20分钟,骑自行车和步行所用时间的比是( ),速度的比是( )。
63.(2022上·广西河池·六年级统考期末)图中,阴影部分的面积与空白部分的面积比是( ),阴影部分的面积是整个图形面积的( )%。
64.(2022上·广西河池·六年级统考期末)70km的是( )km;16t比( )t少20%。
65.(2022上·广西河池·六年级统考期末)15∶( )===( )÷48=( )(填小数)。
66.(2022上·广西玉林·六年级统考期末)圆的直径是( )厘米,它的面积是( )平方厘米。
67.(2022上·广西玉林·六年级统考期末)0.5的倒数是( )。
68.(2022上·广西玉林·六年级统考期末)在直径是10m的圆形花坛周围铺一条2m宽的路,这条路的占地面积是( )m²。
69.(2022上·广西玉林·六年级统考期末)用一个两脚之间的距离是6cm的圆规画一个圆,这个圆的面积是( )cm²。
70.(2022上·广西玉林·六年级统考期末)50kg∶0.1t的最简整数比是( ),比值是( )。
71.(2022上·广西玉林·六年级统考期末)一张长方形桌面的面积是㎡,宽是m,长是( )m。
72.(2022上·广西玉林·六年级统考期末)要铺一条8.5千米长的公路,已经完成全部的,已经完成( )千米。
73.(2022上·广西河池·六年级统考期末)园林工作人员种植50棵树苗,成活了48棵,这批树苗的成活率是( )%。
74.(2022上·广西河池·六年级统考期末)m∶5dm的比值是( ),化成最简整数比是( )。
75.(2022上·广西河池·六年级统考期末)(填小数)
76.(2022上·广西河池·六年级统考期末)
+=( × )=( ) +++=( × )=( )
77.(2022上·广西柳州·六年级统考期末)加工一批零件,师傅单独做3小时完成,徒弟单独做6小时完成,师徒两人同时加工,( )小时可以完成。
78.(2022上·广西柳州·六年级统考期末)在( )里填上“>”“<”或“=”。
( ) ( ) ( )()
79.(2022上·广西柳州·六年级统考期末)( )( )( )( )(填小数)。
80.(2022上·广西玉林·六年级统考期末)六(1)班昨天请假4人,出勤46人,六(1)班昨天的出勤率是( )。
81.(2022上·广西玉林·六年级统考期末)=( )∶( )=18÷( )=( )%=( )(填小数)。
82.(2022上·广西玉林·六年级统考期末)
升=( )毫升 30分=( )时
83.(2022上·广西玉林·六年级统考期末)5个连续相加,用乘法可以表示为( )。
84.(2022上·广西南宁·六年级统考期末)如图,学校在彤彤家( )偏( )( )°方向( )m的位置上。
85.(2022上·广西南宁·六年级统考期末)一个房间,陈师傅单独粉刷需要2小时完成,李师傅单独粉刷需要3小时完成,如果两人合作( )小时能刷完。
86.(2022上·广西南宁·六年级统考期末)在括号里填上“>”“<”或“=”。
( ) ( ) ( )
87.(2022上·广西南宁·六年级统考期末)0.25∶的比值是( ),化成最简单的整数比是( )。
88.(2022上·广西南宁·六年级统考期末)。
89.(2023上·广西玉林·六年级统考期末)六年级在植树活动中种树,栽了50棵,死了2棵,成活率是( )%。
90.(2023上·广西玉林·六年级统考期末)=( )∶( )=9÷( )=( )%=( )(填小数)。
91.(2023上·广西玉林·六年级统考期末)一杯含盐量为20%的盐水,20%读作( ),表示( )。
92.(2023上·广西玉林·六年级统考期末)( )吨比50吨少;100元比( )元多25%。
93.(2023上·广西百色·六年级统考期末)圆规两脚间的距离是4cm,画出的圆的直径是( )cm,面积是( )。
94.(2023上·广西百色·六年级统考期末)( )吨的是10吨;比60千克多20%是( )千克。
95.(2023上·广西百色·六年级统考期末)最小的质数的倒数是( );的倒数是( )。
96.(2023上·广西百色·六年级统考期末)时=( )分 平方分米=( )平方厘米
97.(2023上·广西河池·六年级统考期末)比30kg多的是( )kg,30kg比( )kg少20%。
98.(2023上·广西河池·六年级统考期末)∶0.3的最简单整数比是( ),比值是( )。
99.(2023上·广西河池·六年级统考期末)在横线里填上“>”“<”或“=”。
÷3( )× 3.2×( )3.2 2.8÷( )2.8
100.(2023上·广西河池·六年级统考期末) ÷8=0.25==5∶ = %。
参考答案
1.各部分数量 总数
【详解】扇形统计图的优点是可以很清楚地表示出各部分数量与总数之间的关系。
例如:我国国土面积约960万平方千米,各种地形所占百分比如图。
从图中可知,山地面积占我国国土面积的33%,高原面积占我国国土面积的26%等。
2.4
【分析】用1L牛奶除以小瓶容量L,求出可以装满多少瓶即可。
【详解】1÷=4(瓶),所以可以装满4瓶。
【分析】本题考查了分数除法,有一定运算能力是解题的关键。
3.2
【分析】根据比的基本性质,比的前项和后项同时乘或除以一个不为0的数,比值不变,据此解答即可。
【详解】由分析可知:
4∶12=( 2 )∶6
【分析】本题考查比的基本性质,熟练运用比的基本性质是解题的关键。
4.扇形
【分析】扇形统计图是以一个圆的面积(看作单位“1”)表示物体的总数量,以相应的扇形面积占整个圆面积的百分数表示各有关部分占总数量的百分数的统计图。
【详解】由分析可得:扇形统计图可以清楚地表示各部分数量同总数量之间的关系。
【分析】关键是熟悉扇形统计图的特点。
5.圆心
【分析】根据圆的认识:圆心决定圆的位置,半径决定圆的大小,进行选择即可。
【详解】圆的位置由圆心确定。
【分析】此题考查的是对圆的基础知识的掌握情况,应灵活理解和掌握。
6.9
【分析】正方体有12条棱,所以可用米乘12,求出一共要用多少米木条。
【详解】×12=9(米),所以一共要用9米的木条。
【分析】本题考查了分数乘法,能根据题意正确列式即可。
7.1
【分析】扇形统计图是以一个圆的面积(看作单位“1”)表示物体的总数量,以相应的扇形面积占整个圆面积的百分数表示各部分数量占总数量的百分数的统计图,扇形统计图中各部分的百分比之和等于1即100%,据此解答。
【详解】分析可知,扇形统计图各部分的比率之和是(1)。
【分析】掌握扇形统计图的意义是解答题目的关键。
8.94%
【分析】成活率是指成活的棵数占总棵树的百分比,计算方法是成活率=。
【详解】根据题意可知,
=
=94%
所以,这些树苗的成活率是94%。
【分析】此题属于百分数问题,计算的最大结果为100%,都是用一部分数量(或全部数量)除以全部数量乘百分之百。
9.24
【分析】根据图示,图1的●个数有:1×4=4(个);图2的●个数有:2×4=8(个);图3的●个数有:3×4=12(个);找出规律,以此类推,图6的●个数有:6×4=24(个),据此即可求解。
【详解】图1的●个数有:1×4=4(个);
图2的●个数有:2×4=8(个);
图3的●个数有:3×4=12(个);
以此类推,图6的●个数有:6×4=24(个)。
【分析】本题主要考查数与形结合的规律,关键根据所给图示,找出规律,并利用规律做题。
10. 圆心 半径
【详解】根据“圆心决定圆的位置,半径决定圆的大小”进行解答即可。
11. 35 40 0.4
【分析】用分数的分子除以分母计算出商,把分数化为小数,再把小数的小数点向右移动两位,末尾添上“%”,把小数转化为百分数,最后根据“”利用比的基本性质求出比的后项,据此解答。
【详解】=2÷5=0.4=40%
=2∶5=(2×7)∶(5×7)=14∶35
所以,14∶35==40%=0.4。
【分析】掌握百分数、分数、小数和比互相转化的方法是解答题目的关键。
12.
【分析】根据分数乘分数的意义,表示求一个数的几分之几是多少,用乘法计算,据此解答。
【详解】表示求的是多少。
【分析】掌握分数乘分数的意义及应用是解题的关键。
13.πr
【分析】根据题意,把一个半径是r的圆分成若干等份,拼成近似的长方形,那么长方形的长等于圆周长2πr的一半,宽等于圆的半径r,长方形的面积等于圆的面积,根据长方形的面积公式可推导出圆的面积公式。
【详解】长方形的长等于圆周长的一半;
2πr÷2=πr
长方形的长是πr。
【分析】本题考查圆的面积推导过程的应用,掌握把圆剪拼成近似长方形时,长方形的的长、宽与圆的周长、半径之间的关系是解题的关键。
14.184
【分析】把六年级学生总人数看作单位“1”,单位“1”已知,根据分数乘法的意义,求一个数的几分之几是多少,用乘法,用六年级学生总人数乘即可求出已经观看了爱国影片《长津湖》的学生有多少人。
【详解】207×=184(人)
即已经观看的有184人。
【分析】此题的解题关键是理解分数乘法的意义,掌握求一个数的几分之几是多少的计算方法,从而解决问题。
15.25
【分析】六(3)班学生龋齿患病率=患有龋齿的人数÷六(3)班学生总数×100%,已知患有龋齿的人数是12名,六(3)班学生的总数是48名,把数据代入到公式中,即可得解。
【详解】12÷48×100%
=0.25×100%
=25%
即六(3)班学生的龋齿患病率是25%。
【分析】此题的解题关键是理解百分数的意义,掌握龋齿患病率的计算方法。
16.6
【分析】门票优惠15%,是相对原来的门票价格,也就是40的15%,求解即可。
【详解】
【分析】本题考查百分数的应用,关键是找准单位“1”。
17.直角
【分析】因为三角形的内角度数和是180°,三角形的最大的角的度数占内角度数和的,根据一个数乘分数的意义,求出最大角,进而判断是什么三角形即可。
【详解】1+2+3=6
最大的角:180°×=90°
所以这个三角形是直角三角形。
【分析】解答此题应明确三角形的内角度数的和是180°,求出最大的角的度数,然后根据三角形的分类判定类型。
18.10
【分析】盐的质量=盐水质量×含盐率,据此解答即可。
【详解】200×5%=10(克),需要10克盐。
【分析】本题考查百分数,解答本题的关键是掌握含盐率的计算公式。
19.百分之二十一点零二
【分析】百分数先读百分之,然后再读百分号前面的数即可。
【详解】21.02%读作百分之二十一点零二。
【分析】本题考查百分数的读法,解答本题的关键是掌握百分数的读法。
20.35
【分析】利用分数的基本性质把分母转化成100的分数,再写成百分数的形式即可。
【详解】
【分析】本题考查百分数与分数的互化,解答本题的关键是掌握互化的方法。
21. 13
【分析】根据分数单位的概念,直接填出第一空;
1里面有20个,里面有7个,所以可以用20减去7,求出第二空。
【详解】20-7=13(个),所以的分数单位是,添上13个这样的分数单位就等于1。
【分析】本题考查了分数单位,明确分数单位的定义是解题的关键。
22.
【分析】根据分数除法的计算法则,直接填空即可。
【详解】÷=×。
【分析】本题考查了分数除法,除以一个数,等于乘它的倒数。
23.
【分析】扇形圆心角的度数是360°的几分之几,扇形的面积就是所在圆面积的几分之几,用除法计算,据此解答。
【详解】周角
【分析】理解扇形的圆心角与所在圆的关系是解此题的关键。
24.饮料中橙汁的含量是饮料总质量的100%
【分析】表示一个数是另一个数的百分之几,又叫百分率或百分比,据此填空。
【详解】一罐饮料上写着“100%橙汁”,表示饮料中橙汁的含量是饮料总质量的100%。
【分析】关键是理解百分率的含义,百分数表示两个数之间的倍比关系。
25. 5
【分析】乘积是1的两个数互为倒数,求一个分数的倒数,交换分子和分母的位置即可。
【详解】由分析可得:
的倒数是,5的倒数是。
【分析】本题考查倒数的认识以及求倒数的方法。
26.20%
【分析】先用糖的质量加上水的质量,求出糖水的质量,再根据“含糖率=糖的质量÷糖水的质量×100%”,代入数据计算即可。
【详解】25÷(25+100)×100%
=25÷125×100%
=0.2×100%
=20%
把25克糖放入100克水中,糖水的含糖率是20%。
【分析】本题考查百分率问题,掌握含糖率的计算方法,注意糖水的质量是糖的质量加上水的质量。
27. 4 13.76
【分析】看图,这个圆的直径是8厘米,用8除以2,求出这个圆的半径;
根据正方形和圆的面积公式,先分别计算出二者的面积,再利用减法求出阴影部分的面积即可。
【详解】8÷2=4(厘米),所以这个圆的半径是4厘米;
8×8-3.14×42
=64-50.24
=13.76(平方厘米)
所以,阴影部分的面积是13.76平方厘米。
【分析】本题考查了阴影部分的面积,本题中,阴影部分面积=正方形面积-圆的面积。
28.>
【分析】根据分数除法的计算法则,先计算出3÷的商,再判断这个商和3的大小关系即可。
【详解】3÷=,>3,所以3÷>3。
【分析】本题考查了分数除法,有一定运算能力是解题的关键。
29. 2∶1
【分析】用红茶200mL比上100mL牛奶,化简求出第一空;
用糖除以水,求出糖占水的几分之几。
【详解】200∶100=2∶1,所以红茶和牛奶的比是2∶1;
10÷200=,所以糖占水的。
【分析】本题考查了比,明确比的意义,掌握比的化简方法是解题的关键。
30.96%
【分析】根据合格率=合格人数÷总人数×100%,进行分析。
【详解】48÷(48+2)×100%
=48÷50×100%
=96%
【分析】百分率=要求量/单位“1”的量(总量)×100%。
31.160
【分析】甲数除以乙数的商是1.6,把乙数看作1,则甲数是1.6,然后根据求一个数是另一个数的百分之几用除法。
【详解】由分析得,
1.6÷1=160%
【分析】此题考查的是百分数的意义,掌握求一个数是另一个数的百分之几用除法是解题关键。
32.0.75
【分析】已知一个数的百分之几是多少求这个数用除法;已知一个数求这个数的百分之几是多少用乘法计算,据此解答。
【详解】0.25÷25%×75%
=1×0.75
=0.75(千克)
【分析】掌握标准量和比较量的计算方法是解答题目的关键。
33.6∶5
【分析】分析题意,根据“工作效率=工作总量÷工作时间”计算出甲乙两队的工作效率,再根据比的意义求出甲乙两队工作效率的最简整数比。
【详解】假设工作总量为1
甲队的工作效率:1÷5=
乙队的工作效率:(1×)÷3=
甲的工作效率∶乙的工作效率=∶=(×30)∶(×30)=6∶5
【分析】掌握工作时间、工作效率、工作总量之间的关系是解答题目的关键。
34. 2∶3 4∶9
【分析】由题干可知,甲乙两个圆的直径比是2∶3,设甲圆的直径为2d,则乙圆的直径为3d,根据“C=πd”和“圆的面积公式S=πr²”,分别表示出甲乙两个圆的周长及面积,然后进行比即可。
【详解】由题意知,甲圆的直径为2d,则乙圆的直径为3d,
两个圆的周长并求比:
(2d×π)∶(3d×π)
=2∶3;
两个圆的面积并求比:
(π×2²)∶(π×3²)
=4∶9
【分析】此题主要考查圆的面积和周长公式,解答此题关键是只要先分别表示出甲、乙圆周长和面积,即可解决问题。
35.
【分析】(1)把全长看作单位“1”,每段是全长的多少,用除法计算;
(2)求每段的长度用铁丝的长度除以分成的段数计算即可;
【详解】(1)全长为单位“1”, 每段是全长的1÷8=;
(2)5÷8=(分米)
【分析】本题关键在于掌握对分数的认识与不同情况下分数的意义。
36. × 促销价比进货价低
【分析】根据“先按进货价上涨20%进行销售”可知,20%的单位“1”是进货价,表示出增加后的价格;后又降价20%,是把涨价后的价格看作单位“1”,用乘法求出促销价的价格,然后比较即可。
【详解】设进货价是单位“1”,
提价后价格是进货价的:1+20%=120%
促销价是涨价后价格的:1-20%=80%
促销价是进货价的:120%×80%=96%
96%<1
促销价比进货价低,原题说法错误。理由是:促销价比进货价低。
【分析】解答此题的关键是分清两个单位“1” 的区别,再根据分数乘法的意义求出促销价与进货价的关系。
37. √ 因为当时,×=1,所以,当时,和一定互为倒数。
【分析】根据倒数的意义:乘积是1的两个数互为倒数,解答即可。
【详解】因为当时,×=1,所以,当时,和一定互为倒数;原题说法正确。
【分析】本题主要考查了倒数的意义的运用,要熟练掌握。
38.D
【分析】把鸡的只数看作“4”,则鸭的只数是“5”,求鸡的只数是鸭的几分之几,用鸡的只数除以鸭的只数;
求鸭的只数是鸡的几倍,用鸭的只数除以鸡的只数;
求鸭的只数比鸡多百分之几,用鸡、鸭只数之差除以鸡的只数;
根据比的意义,即可写出鸡的只数与鸭的只数的比。
【详解】根据分析可知,
①4÷5=,所以鸡的只数是鸭的;
②5÷4=,所以鸭的只数是鸡的倍;
③(5-4)÷4=1÷4=0.25=25%,所以,鸭的只数比鸡多25%;
④观察图形可知,鸡的只数与鸭的比是4∶5。
故答案为:D
【分析】求一个数是另一个数的几分之几或几倍,用这个数除以另一个数;求一个数比另一个数多或少百分之几,用这两数之差除以另一个数,商用百分数表示;根据比的意义,即可写出两个数的比。
39.2+4n
【分析】1张长桌可坐6人,6=2+1×4;2张长桌可坐10人,10= 2+2×4;3张长桌可坐14人,14= 2+3×4;n张长桌可坐的人数:2+4n。
【详解】根据分析可知,n张长桌可坐(2+4n)人。
【分析】本题主要考查数与形结合的规律,发现每多1张桌子就多坐4人是解本题的关键。
40. 60 540
【分析】把600毫升平均分成(1+9)份,先用除法求出1份是多少毫升,即浓缩液多少毫升,再用乘法求出9份是多少毫升,即水多少毫升。
【详解】600÷(1+9)
=600÷10
=60(毫升)
60×9=540(毫升)
所以,需要浓缩液60毫升,水540毫升。
【分析】此题是考查按比例分配问题,除按上述解答方法外,也可先求出总份数,用它看作分母,再分别求出各部分占总数的几分之几,然后根据分数乘法的意义解答。
41.12560
【分析】分针长代表的是圆的半径,分针经过1小时,意味着分针走了一圈,所以题目中求的是圆的周长,根据公式计算即可。
【详解】
【分析】解决此题的关键是弄清题目中的挂钟实际上是模拟圆的特点,走的路程实际是在求圆的周长,根据圆的周长公式计算即可。
42.(1)扇形
(2)5∶6∶9
(3)270
【分析】(1)条形统计图能很容易看出数量的多少;折线统计图不仅容易看出数量的多少,而且能反映数量的增减变化情况;扇形统计图能反映部分与整体的关系;由此可知这幅是扇形统计图;
(2)把整个圆看作单位“1”,观察题意可知,A部分占整个圆的四分之一,则A占的百分比是25%,已知B占30%,根据减法的意义,用1-25%-30%即可求出C占的百分比,据此写出它们三个的比:25%∶30%∶(1-25%-30%),然后化简即可;
(3)已知用整幅图表示新城小学900人,根据百分数乘法的意义,用900×30%即可求出B表示多少人。
【详解】(1)根据分析可知,这是一幅扇形统计图。
(2)1-25%-30%=45%
25%∶30%∶45%
=25∶30∶45
=(25÷5)∶(30÷5)∶(45÷5)
=5∶6∶9
图中A、B、C三部分的比是5∶6∶9。
(3)900×30%=270(人)
如果用整幅图表示新城小学900人,那B是270人。
【分析】此题考查的目的是理解掌握统计图的特点及作用,并且能够根据统计图提供的信息,解决有关的实际问题。
43. 30 20
【分析】把海象的寿命看作单位“1”,已知海象的寿命大约是40年,海狮的寿命是海象的,则根据分数乘法的意义,用40×即可求出海狮的寿命;然后把海狮的寿命看作单位“1”,则根据分数乘法的意义,用海狮的寿命×即可求出海豹的寿命。
【详解】40×=30(年)
30×=20(年)
海狮的寿命大约是30年。海豹的寿命是海狮的,海豹的寿命大约是20年。
【分析】本题考查了分数乘法的应用,明确求一个数的几分之几是多少,用乘法计算。
44.17.7%<1.07<1.7<1.707
【分析】把17.7%化成小数只要把小数点向左移动两位,同时去掉百分号,位数不够的用0补足;然后根据小数的大小比较方法比较:先比较整数部分,整数部分大的小数就大,整数部分上的数字相同,就看小数部分的十分位,十分位上的数大的小数就大,如果十分位上的数字相同,我们就比较百分位,如果百分位上的数字相同,我们就比较千分位…据此解答.
【详解】17.7%=0.177,因为0.177<1.07<1.7<1.707,所以:17.7%<1.07<1.7<1.707;
故答案为17.7%<1.07<1.7<1.707.
45. /0.125
【分析】把米长的铁丝平均分成5段,求每段长多少米,用铁丝的总长米除以段数5;求每段占全长的几分之几,就是把米长的铁丝看成单位“1”,平均分为5份,求其中的一份,用1÷5解答。
【详解】÷5=(米)
1÷5=
【分析】本题主要考查分数的意义,注意掌握求每段占全长的几分之几和求每段长多少米的区别。
46.31.4
【分析】图中直角三角形的两条直角边分别为圆半径和圆半径的2倍,根据已知的三角形面积,能求出圆半径的平方是多少,再根据圆面积公式“”即可求出圆面积。
【详解】解:设圆半径为rcm。
2r×r÷2=10
r2=10
3.14×10=31.4(cm2)
所以一个圆的面积是31.4cm2。
【分析】解答此题的关键是看出阴影部分三角形的两条直角边分别为2r和r。
47.28.26
【分析】圆面积S=πr2,将半径3m代入公式,求出圆形水池的面积。
【详解】3.14×32=28.26(m2)
所以,这个圆形水池的面积是28.26m2。
【分析】本题考查了圆的面积,牢记圆的面积公式是解题的关键。
48. 18 3n+3
【分析】观察图形,第一个图形需要(1+2+3)个点,第二个图形需要(2+3+4)个点,第三个图形需要(3+4+5)个点,依次类推,算出第5个图形需要的点数。第个图形需要个点。
【详解】(个)
第n个这样的点阵图中有个点。
【分析】此题的解题关键是利用数与形的结合,通过观察图形,把图形中变化的规律转化成数字,多多练习,培养数感。
49. 3 18
【分析】把这条公路的总长度看作单位“1”,需要修的天数=1÷每天修的长度占全长的分率;需要修的天数=这条公路的总长度÷每天修的长度;据此解答。
【详解】(1)1÷=3(天)
(2)6÷=18(天)
【分析】解题过程中注意区分两个分数,第一个是分率,第二个是具体的长度。
50. 0.25
【分析】先用分数的分子除以分母,把分数转化为小数,再把百分数的百分号去掉,同时把小数点向左移动两位,把百分数转化为小数,多位小数比较大小时,从高位到低位依次比较各个位上的数字,较高位上数字大的小数值大,较高位上数字小的小数值小,据此解答。
【详解】=1÷4=0.25
2.5%=0.025
在0.025、和0.25中,整数部分相同,0.025的小数点后面第一位是0,的小数点后面第一位是3,0.25的小数点后面第一位是2,则>0.25>0.025,最大的数是,相等的两个数是和0.25。
【分析】掌握多位小数比较大小的方法以及小数、分数、百分数互相转化的方法是解答题目的关键。
51. 10 78.5
【分析】根据题意,用一根铁丝弯成一个圆形铁圈,那么铁丝的长度就是圆形铁圈的周长。根据圆的周长公式C=πd可知,d=C÷π,据此求出铁圈的直径;然后根据圆的面积公式S=πr2,求出铁圈的面积。
【详解】31.4÷3.14=10(cm)
3.14×(10÷2)2
=3.14×25
=78.5(cm2)
铁圈的直径是10cm,面积是78.5cm2。
【分析】本题考查圆的周长、圆的面积公式的灵活运用,明确用铁丝做成一个圆,那么铁丝的长度等于圆的周长。
52. 3∶80 /0.0375
【分析】比的基本性质:比的前项和后项同时乘或除以相同的数(0除外),比值不变;
比的前项和后项的单位不统一,先根据进率“1吨=1000千克”换算单位,再化简比;利用“比的基本性质 ”把比化简成最简单的整数比。然后根据求比值的方法,用最简比的前项除以比的后项即得比值。
【详解】300千克∶8吨
=300千克∶(8×1000)千克
=300∶8000
=(300÷100)∶(8000÷100)
=3∶80
3∶80
=3÷80
=
把300千克∶8吨化成最简单的整数比是3∶80,比值。
【分析】掌握化简比和求比值的方法是解题的关键。注意化简比的结果是一个比,它的前项和后项都是整数,并且是互质数;求比值的结果是一个数值,可以是整数、小数或最简分数。
53.(1) 铝 锰 15
(2) 13 4
【分析】(1)观察统计图,哪种物质占的区域大,就以哪种含量为主,哪种物质的区域其次,含量就在其次,将矿石总质量看作单位“1”,1-铝对应百分率-锰对应百分率=其他物质对应百分率。
(2)铝矿石质量×铝对应百分率=铝的质量,铝矿石质量×锰对应百分率=锰的质量。
【详解】(1)1-65%-20%=15%
从图中可以看出这种铝矿石的含量以铝为主,其次是锰,其他物质的含量占15%。
(2)20×65%=20×0.65=13(吨)
20×20%=20×0.2=4(吨)
如果有20吨铝矿石,可以提炼出铝13吨,锰4吨。
【分析】利用扇形统计图解决问题,就是解决有关不同类型的百分数应用题,按照百分数相关解题思路解答即可。
54. 3
【分析】把这根电线总长看作单位“1”,用去,还剩下总长的(1-),求一个数的几分之几是多少,用乘法,用15乘即可求出用去了多少米;再把第一次用去的米数加上米,即可求出这根电缆线一共用了多少米。
【详解】15×=3(米)
1-=
3+=(米)
即用去了3米,还剩总长的,这根电缆线一共用了米。
【分析】此题的解题关键是弄清分数代表的是分率还是具体的数量,根据分数加减法以及分数乘法的意义,掌握求一个数的几分之几是多少的计算方法。
55. 1∶4 20%
【分析】根据比的意义,写出糖与水的比,化简即可;糖+水=糖水,糖÷糖水=糖占糖水的百分之几或几分之几。
【详解】30∶120=1∶4
1÷(1+4)
=1÷5
=0.2
=20%
把30克糖倒入一杯120克的水中。这杯糖水中糖与水的最简整数比是1∶4;糖占糖水的20%。
【分析】两数相除又叫两个数的比,求一个数占另一个数的几分之几或百分之几,一般用表示单位“1”的量作除数。
56. /
【分析】求小军每小时走的路程,就是求他的速度,根据“速度=路程÷时间”,代入数据计算即可;
根据“时间=路程÷速度”,即可求出他走1千米需要的时间。
【详解】÷
=×
=(千米)
1÷
=1×
=(小时)
他每小时走千米,走1千米要小时。
【分析】本题考查行程问题,掌握速度、时间、路程之间的关系是解题的关键。
57. < > = >
【分析】一个数(0除外),乘小于1的数,积比原数小;除以小于1的数,商比原数大;除以大于1的数,商比原数小;比的前项相当于被除数,比的后项相当于除数,据此分析。
【详解】<1,< >1,> = <1,>
【分析】关键是掌握分数乘除法的计算方法,理解比与除法之间的关系。
58.(1)3000
(2)150
(3)37.5
【分析】(1)根据题意,把三种家禽的总数看作单位“1”,然后再用750除以25%即可得到三种家禽的总只数。
(2)用三种家禽的总只数乘鸡比鸭多占总数的百分数即可。
(3)养鸡的只数减去养鹅的只数,最后再除以养鸡的只数即可。
【详解】(1)750÷25%=3000(只)
(2)3000×(40%-35%)
=3000×0.05
=150(只)
(3)(3000×40%-750)÷(3000×40%)
=(1200-750)÷1200
=450÷1200
=37.5%
【分析】解答此题的关键是找准单位“1”,确定三种家禽的总只数。
59. 12.56 50.24
【分析】根据圆面积公式的推导过程可知,把一个圆剪拼成一个近似长方形后面积不变,拼成的长方形的长等于圆周长的一半,宽等于半径,已知拼成的长方形的宽是4厘米,根据圆的周长公式:C=2r,据此可以求出这个长方形的长,再根据圆的面积公式:S=,把数据代入公式解答。
【详解】长方形的长:3.14×4=12.56(厘米)
圆的面积:3.14×
=3.14×16
=50.24(平方厘米)
所以这个长方形的长是12.56厘米,圆的面积是50.24平方厘米。
【分析】此题主要考查圆的周长公式、面积公式的灵活运用,关键是熟记公式。
60.15
【分析】分别计算长方形的长、宽分别包含多少个2分米,再把得数相乘即可。
【详解】10÷2=5(个)
7÷2≈3(个)
2×3=15(个)
最多能剪下15个直径是2dm的圆形铝板。
【分析】解答本题关键是注意不能用面积去求截圆形铁板的个数。
61. 跌了 6.5%
【分析】把10月的价格看作单位“1”,则11月的价格是10月份的1+10%;再把11月的价格看作单位“1”,则12月的价格是11月的1-15%;根据分数乘法的意义,则12月的价格是10月的(1+10%)×(1-15%);然后再比较上涨了还是下降了。
【详解】1×(1+10%)×(1-15%)
=1×1.1×0.85
=0.935
=93.5%
因为93.5%<1,所以价格下降了
1-93.5%=6.5%
【分析】解答本题的关键是区别10%和15%的单位“1”的不同,然后根据分数乘法的意义解答即可。
62. 1∶2 2∶1
【分析】根据比的意义即可写出骑自行车和步行所用时间的比,再化成最简整数比;根据“速度=”即可分别求出明明步行与骑车的速度,再根据比的意义即可写出速度比,再化成最简整数比。
【详解】10∶20=1∶10
∶=2∶1
所以骑自行车和步行所用时间的比是1∶2,速度的比是2∶1。
【分析】此题考查了比的意义及化简。由于路程一定时,时间与速度成反比例关系,所有时间比的前、后项交换位置得到的比就是速度比。
63. 1∶4 20
【分析】根据等底等高的三角形面积等于长方形(或正方形)面积的一半可知,阴影部分面积总和正好是一个小正方形,即上图中共有1个小正方阴影面积,共有4个同样的小正方形空白的面积,所以阴影部分的面积与空白部分的面积比是1∶4;根据求一个数是另一个数的百分之几用除法。
【详解】由分析得,
阴影部分的面积与空白部分的面积比是1∶4;
阴影部分的面积是整个图形面积的:
1÷(1+4)
=1÷5
=20%
【分析】此题考查的是比和百分数的意义,掌握比和百分数的意义是解题关键。
64. 21 20
【分析】(1)已知一个数,求这个数的几分之几是多少,用分数乘法计算;
(2)已知比一个数少百分之几的数是多少,求这个数用除法计算。
【详解】(1)70×=21(千米)
(2)16÷(1-20%)
=16÷0.8
=20(吨)
【分析】掌握标准量和比较量的计算方法是解答题目的关键。
65.24;20;30;0.625
【分析】分数的基本性质:分数的分子和分母乘或除以同一个数(0除外),分数大小不变。分数的分子是比的前项,分母是比的后项;分数化除法时,分子是被除数,分母是除数,据此可得出答案。
【详解】;;;。
【分析】本题主要考查的是分数基本性质及与比、除法、小数的转化,解题的关系是熟练运用各种互化方法,进而得出答案。
66. 6 28.26
【分析】看图,直接填出第一空,利用圆的面积公式,列式计算出第二空。
【详解】3.14×(6÷2)2
=3.14×9
=28.26(平方厘米)
所以,这个圆的直径是6厘米,面积是28.26平方厘米。
【分析】本题考查了圆的面积,掌握圆的面积公式是解题的关键。
67.2
【分析】求一个数的倒数的方法是用1除以这个数,据此解答。
【详解】因为1÷0.5=2,所以0.5的倒数是2。
【分析】乘积是1的两个数叫做互为倒数。
68.75.36
【分析】根据花坛的直径计算出花坛的半径,外圆半径=内圆半径+小路宽,利用圆环的面积公式:即可求得这条路的占地面积。
【详解】半径:10÷2=5(米)
3.14×[(5+2)²-5²]
=3.14×[7²-5²]
=3.14×[49-25]
=3.14×24
=75.36(m²)
所以,这条路的占地面积是75.36m²。
【分析】掌握环形的面积计算公式是解答题目的关键。
69.113.04
【分析】圆规两脚之间的距离就是圆的半径,利用即可求得这个圆的面积。
【详解】3.14×6²
=3.14×36
=113.04(cm²)
所以,这个圆的面积是113.04cm²。
【分析】掌握圆的面积计算公式是解答题目的关键。
70. 1∶2
【分析】根据比的基本性质化简比即可;用比的前项除以比的后项求比值即可。
【详解】50kg∶0.1t=50kg∶100kg=(50÷50)∶(100÷50)=1∶2;
50kg∶0.1t=50kg∶100kg=50÷100=
【分析】熟记求比值和化简比的方法,切勿混淆。
71.
【分析】由长方形的面积公式可知,长方形的长=长方形的面积÷长方形的宽,据此解答。
【详解】÷=(m)
所以,长方形的长是m。
【分析】掌握分数除法的计算方法是解答题目的关键。
72.5.1
【分析】把这条公路的总长度看作单位“1”,已经完成的长度占公路总长度的,已经完成的公路长度=这条公路的总长度×,据此解答。
【详解】8.5×=5.1(千米)
所以,已经完成5.1千米。
【分析】已知一个数,求这个数的几分之几是多少用分数乘法计算。
73.96
【分析】成活率=成活树苗的棵数÷树苗总棵数×100%,据此解答。
【详解】48÷50×100%
=0.96×100%
=96%
【分析】掌握成活率的计算方法是解答题目的关键。
74. 4∶5
【分析】先将m化成4dm,再化简比,并用比的前项除以后项,求出比值。
【详解】m=4dm,4∶5=4÷5=,所以m∶5dm的比值是,化成最简整数比是4∶5。
【分析】本题考查了比的化简和求值,比的化简结果必须是最简整数比,求比值时用比的前项除以后项即可。
75.24;20;30;0.625
【分析】根据分数、比和除法的关系,把比和除法化为分数形式,然后根据分数的基本性质,分子和分母同时乘或除以一个不为0的数,分数的大小不变据此解答即可;用分子除以分母即可化为小数形式。
【详解】===15∶24,==,===30÷48,=5÷8=0.625
【分析】本题考查分数、比和除法的关系,明确它们之间的关系是解题的关键。
76. 2 4
【分析】(1)两个相加就是×2,计算然后填空即可;
(2)四个相加就是×4,计算然后填空即可。
【详解】(1)+
=×2
=
(2)+++
=×4
=
【分析】本题关键在于对分数乘法的理解与掌握。
77.2
【分析】把工作总量看作单位“1”,则师傅的工作效率是,徒弟的工作效率是,利用工作时间=工作总量÷甲乙的工作效率和,即可求出完成的时间。
【详解】1÷(+)
=1÷
=2(小时)
所以,师徒两人同时加工,2小时可以完成。
【分析】本题考查工程问题的解题方法,解题关键是要把工作总量看作单位“1”,根据工作时间=工作总量÷甲乙的工作效率和,解题即可。
78. > < >
【分析】一个数(0除外)乘小于1的数,积小于这个数;一个数(0除外)乘大于1的数,积大于这个数;一个数( 0除外)除以小于1的数(0除外),商大于这个数;一个数(0除外)除以大于1的数,商小于这个数。
【详解】>
,所以,<
因为:,可得:>,<,>。
【分析】此题主要考查了不用计算判断因数与积之间大小关系、商与被除数之间大小关系的方法。
79. 12 20 40 0.4
【分析】根据分数与除法的关系可得:=2÷5,再根据商不变的性质被除数、除数都乘6就是:12÷30,根据比与分数的关系可得:=2∶5,再根据比的基本性质比的前、后项都乘4就是8∶20;=0.4,把0.4的小数点向右移动两位添上百分号就是40%。
【详解】=2÷5=(2×6)÷(5×6)=12÷30
=2∶5=(2×4)∶(5×4)=8∶20
=0.4=40%
【分析】此题主要是考查除法、分数、百分数、比之间的关系及转化。利用它们之间的关系和性质进行转化即可。
80.92%
【分析】已知出勤46人,一共有(46+4)人,根据出勤率=出勤人数÷总人数×100%,用46÷(46+4)×100%即可求出六(1)班的出勤率。
【详解】46÷(46+4)×100%
=46÷50×100%
=0.92×100%
=92%
六(1)班昨天的出勤率是92%。
【分析】此题属于百分率问题,都是用一部分数量(或全部数量)除以全部数量乘100%。
81. 6 5 15 120 1.2
【分析】(1)比与分数、除法的关系:,据此关系进行比与分数、除法间的互相转化。
(2)分数化成小数的方法:用分子除以分母。
(3)把分数化成百分数的方法:先把分数化小数,再把小数点向右移动两位,同时在后面添上百分号。
【详解】的分子6相当于比的前项,分母5相当于比的后项,所以=6∶5。
=,的分子18相当于被除数,分母15相当于除数,所以=18÷15。
=6÷5=1.2=120%
所以=6∶5=18÷15=120%=1.2。
【分析】明确比与分数、除法的联系是解决此题的关键。
82. 600
【分析】根据1升=1000毫升,1时=60分,进行换算即可。
【详解】升×1000=600毫升;30分÷60=时
【分析】单位大变小乘进率,单位小变大除以进率。
83.
【分析】根据分数乘整数的意义,表示几个相同的分数的和,5个连续相加,可表示为×5,据此填空即可。
【详解】5个连续相加,用乘法可以表示为。
【分析】明确分数乘法的意义是解题的关键。
84. 西 北 30 400
【分析】根据:上北下南,左西右东;学校在彤彤家的左上角,属于西北方向,结合偏向角度数,学校在彤彤家的西偏北30°,或北偏西60°的方向;由图中比例尺可知,图上1厘米相当于实际的100米,彤彤家到学校一共4厘米,那么也就是400米;据此解答。
【详解】根据分析,学校在彤彤家西(或北)偏北(或西)30°(60°)方向400m的位置上。
【分析】此题考查了位置与方向的内容,关键能够结合角度、距离、方向正确描述位置。
85.1.2/
【分析】把工作总量看作单位“1”,陈师傅的工作效率是,李师傅的工作效率是,两人合作的工作效率是,用工作总量除以合作的工作效率就是合作刷完的时间。
【详解】
【分析】本题主要考查工作总量、工作效率、工作时间三者的关系,关键是理解合作的工作效率。
86. > < =
【分析】(1)观察算式,两边都有;根据加法的意义,一个数加上另一个不为0的数,和会比原数大;再根据一个数(0除外)乘比1小且不为0的数,积比原数小,即可比较;
(2)根据分数除法法则,将右边的算式除法转化为乘法,再根据:一个数(0除外)乘比1大的数,积比原数大;一个数(0除外)乘比1小且不为0的数,积比原数小,即可比较;
(3)根据分数除法法则,将左边的算式除法转化为乘法,发现两边的算式相同,结果相等;
【详解】因为>,<,所以>;
因为>,<,所以<;
【分析】此题考查了分数乘除法的计算,关键能够结合算式特征进行快速比较。
87. 2 2∶1
【分析】用比的前项除以比的后项所得的商,叫做比值;
比的基本性质:比的前项和后项同时乘或除以相同的数(0除外),比值不变;利用“比的基本性质 ”把比化简成最简单的整数比。
【详解】0.25∶
=÷
=×8
=2
0.25∶
=∶
=(×8)∶(×8)
=2∶1
0.25∶的比值是2,化成最简单的整数比是2∶1。
【分析】掌握化简比和求比值的方法是解题的关键。注意化简比的结果是一个比,它的前项和后项都是整数,并且是互质数;求比值的结果是一个数值,可以是整数、小数或最简分数。
88.16;8;35
【分析】根据比的性质,直接填空即可。
【详解】7∶4==14∶8=35∶20。
【分析】本题考查了比的性质,比的前项和后项同时乘同一个不为0的数,比值不变。
89.96
【分析】根据题意,栽了50棵,死了2棵,则成活了(50-2)棵;根据“成活率=成活的棵数÷总棵数×100%”,代入数据计算即可。
【详解】(50-2)÷50×100%
=48÷50×100%
=0.96×100%
=96%
成活率是96%。
【分析】本题考查百分率问题,掌握成活率的计算方法是解题的关键。
90. 3 4 12 75 0.75
【分析】先用分数的分子除以分母把分数化为小数,再把小数的小数点向右移动两位,末尾添上“%”,把小数转化为百分数,最后根据“”写出比并利用商不变的规律求出除数,据此解答。
【详解】=3÷4=0.75=75%
=3÷4=3∶4
3÷4=(3×3)÷(4×3)=9÷12
所以,=3∶4=9÷12=75%=0.75。
【分析】掌握比、分数、除法之间的关系,以及小数、分数、百分数互相转化的方法是解答题目的关键。
91. 百分之二十 盐占盐水的20%
【分析】百分数的读法:先读分母,再读分子,读作“百分之……”;百分数是一种特殊的分数,表示一个数占另一个数的百分之几,据此解答。
【详解】分析可知,一杯含盐量为20%的盐水,20%读作百分之二十,表示盐占盐水的20%。
【分析】本题主要考查百分数的认识,掌握百分数的意义和读写方法是解答题目的关键。
92. 20 80
【分析】求多少吨比50吨少,把50吨看作单位“1”,要求的吨数是50吨的(1-),单位“1”已知,用乘法计算;
求100元比多少元多25%,把要求的钱数看作单位“1”,100元是它的(1+25%),单位“1”未知,用除法计算。
【详解】50×(1-)
=50×
=20(吨)
100÷(1+25%)
=100÷1.25
=80(元)
20吨比50吨少;100元比80元多25%。
【分析】本题考查分数(百分数)乘除法的应用,找出单位“1”,单位“1”已知,根据分数(百分数)乘法的意义列式计算;单位“1”未知,根据分数(百分数)除法的意义列式计算。
93. 8 50.24
【分析】用圆规画圆时,圆规两脚之间的距离就是所画圆的半径。据此可知:圆的半径是2cm。先根据直径=半径×2求出这个圆的直径,再根据圆的面积求出圆的面积。
【详解】4×2=8(cm)
3.14×42
=3.14×16
=50.24(cm2)
所以画出的圆的直径是8cm,面积是50.24cm2。
【分析】明确同圆中半径和直径的关系及圆的面积计算公式是解决此题的关键。
94. 35 72
【分析】第一个空,所求质量是单位“1”,已知质量÷对应分率=所求质量;第二个空个,已知质量是单位“1”,所求质量是已知质量的(1+20%),已知质量×所求质量对应百分率=所求质量。
【详解】10÷=35(吨)
60×(1+20%)
=60×1.2
=72(千克)
35吨的是10吨;比60千克多20%是72千克。
【分析】关键是确定单位“1”,部分数量÷对应分率=整体数量,整体数量×部分对应百分率=部分数量。
95.
【分析】最小的质数是2,整数的倒数是这个整数分之一;将真分数的分子和分母交换位置,即可得到它的倒数,据此分析。
【详解】最小的质数是2,它的倒数是;的倒数是。
【分析】关键是理解倒数的含义,乘积是1的两个数互为倒数。
96. 40 80
【分析】根据1时=60分,1平方分米=100平方厘米,用高级单位×进率=低级单位,根据分数乘法的计算方法,计算即可。
【详解】时×60=40分 平方分米×100=80平方厘米
【分析】关键是掌握分数乘法的计算方法,单位大变小乘进率。
97. 36 37.5
【分析】求比30kg多的是多少kg,把30kg看作单位“1”,要求的质量是30kg的(1+),单位“1”已知,用乘法计算;
求30kg比多少kg少20%,把要求的质量看作单位“1”,30kg是它的(1-20%),单位“1”未知,用除法计算。
【详解】30×(1+)
=30×
=36(kg)
30÷(1-20%)
=30÷0.8
=37.5(kg)
比30kg多是36kg,30kg比37.5kg少20%。
【分析】本题考查分数、百分数乘除法的应用,找出单位“1”,单位“1”已知,根据分数(百分数)乘法的意义列式计算;单位“1”未知,根据分数(百分数)除法的意义列式计算。
98. 8∶3
【分析】(1)根据比的基本性质,即比的前项和后项同时乘或除以一个相同的数(0除外)比值不变,进而把比化成最简比;
(2)用比的前项除以后项,所得的商即为比值。
【详解】∶0.3
=0.8∶0.3
=8∶3
8÷3=
则∶0.3的最简单整数比是8∶3,比值是。
【分析】此题主要考查了化简比和求比值的方法,另外还要注意化简比的结果是一个比,它的前项和后项都是整数,并且是互质数;而求比值的结果是一个商,可以是整数、小数或分数。
99. = < >
【分析】(1)除以一个数(0除外)等于乘这个数的倒数。
(2)一个数(0除外)乘小于1的数,积小于这个数;
(3)一个数(0除外)除以小于1的数(0除外),商大于这个数;
【详解】(1)把÷3变成×,所以÷3=×
(2)因为<1,所以3.8×<3.2
(3)因为<1,所以2.7÷>7.8
【分析】此题主要考查了不用计算判断因数与积之间大小关系、商与被除数之间大小关系的方法。
100.2;28;20;25
【分析】解答此题关键找到0.25,写成分数是0.25=,根据分数的基本性质,分子和分母同时乘7就是=;写成除法算式是:1÷4=2÷8,写成比是1÷4=1∶4,再根据比的基本性质,比的前项和后项同时乘5就是1∶4=5∶20,把0.25的小数点向右移动两位,再加上%就是25%,据此即可填空。
【详解】由分析可知:
2÷8=0.25==5∶20=25%
【分析】此题主要是考查小数与分数、百分数、比之间关系及的转化,利用它们之间的关系和性质进行转化即可。
相关试卷
这是一份专题2填空题86题-2023-2024学年三年级数学上册期末备考真题分类汇编(人教版,广西地区专版),共33页。试卷主要包含了填空题等内容,欢迎下载使用。
这是一份专题2填空题71题-2023-2024学年四年级数学上册期末备考真题分类汇编(人教版,广西地区专版),共25页。试卷主要包含了填空题等内容,欢迎下载使用。
这是一份专题2填空题68题-2023-2024学年五年级数学上册期末备考真题分类汇编(人教版,广西地区专版),共25页。试卷主要包含了填空题等内容,欢迎下载使用。
