所属成套资源:2019年中考地理真题卷【附精细解析】
2019年中考真题精品解析 地理(湖北襄阳卷)精编word版
展开
这是一份2019年中考真题精品解析 地理(湖北襄阳卷)精编word版,文件包含精品解析湖北省襄阳市2019年中考地理试题原卷版doc、精品解析湖北省襄阳市2019年中考地理试题解析版doc等2份试卷配套教学资源,其中试卷共14页, 欢迎下载使用。
一、选择题(下列各题四选项中,只有一个正确的。每小题选对得1分,共5分)
1.关于经纬线,下列说法 正确是
A. 经线的形状是圆B. 赤道是最长的纬线
C. 纬线相交于两极D. 经线指示东西方向
【答案】B
【解析】
【详解】地球仪上经线和纬线有各自的特点,纬线的形状是圆;赤道是最长的纬线;经线相交于两极;纬线指向东西方向;B符合题意。
【点睛】识记纬线和经线的特点。
2.下列对北京和港、澳、台的叙述,正确的是
A. 北京位于华北平原东北角
B. 香港和澳门都濒临东海,地狭人稠
C. 台湾人口和城市主要分布东部
D. 港珠澳大桥连接了港、粵、澳三个省级行政区
【答案】D
【解析】
【详解】我国地域辽阔,其中北京是我国的首都,位于华北平原的西北部;香港和澳门都濒临南海,地狭人稠;台湾人口和城市主要分布在西部;港珠澳大桥连接了港、粵、澳三个省级行政区;D符合题意。
3.我们美丽的家乡一襄阳,人杰地灵,物产富饶。下面对襄阳的描述,错误的是
A. 地处暖温带,半湿洞地区B. 焦柳、襄渝铁路在此交汇
C. 位于我国地势第三级阶梯D. 农作物熟制主要是一年两熟
【答案】A
【解析】
【详解】湖北省的襄阳位于我国南方地区,其地处亚热带,湿润地区,位于我国地势第三级阶梯,农作物熟制主要是一年两熟,焦柳、襄渝铁路在此交汇;A符合题意。
4.下列对亚洲的叙述,正确的是
A. 亚洲面积最小、东西最长B. 亚洲河流均自西向东汇入海洋
C. 亚洲地势中部低、四周高D. 亚洲季风气候具有雨热同期的特点
【答案】D
【解析】
【详解】亚洲是世界第一大洲,面积最大;亚洲的河流均由中间呈放射状流入周围的海洋;亚洲地势中部高、四周低;亚洲季风气候具有雨热同期的特点;D符合题意。
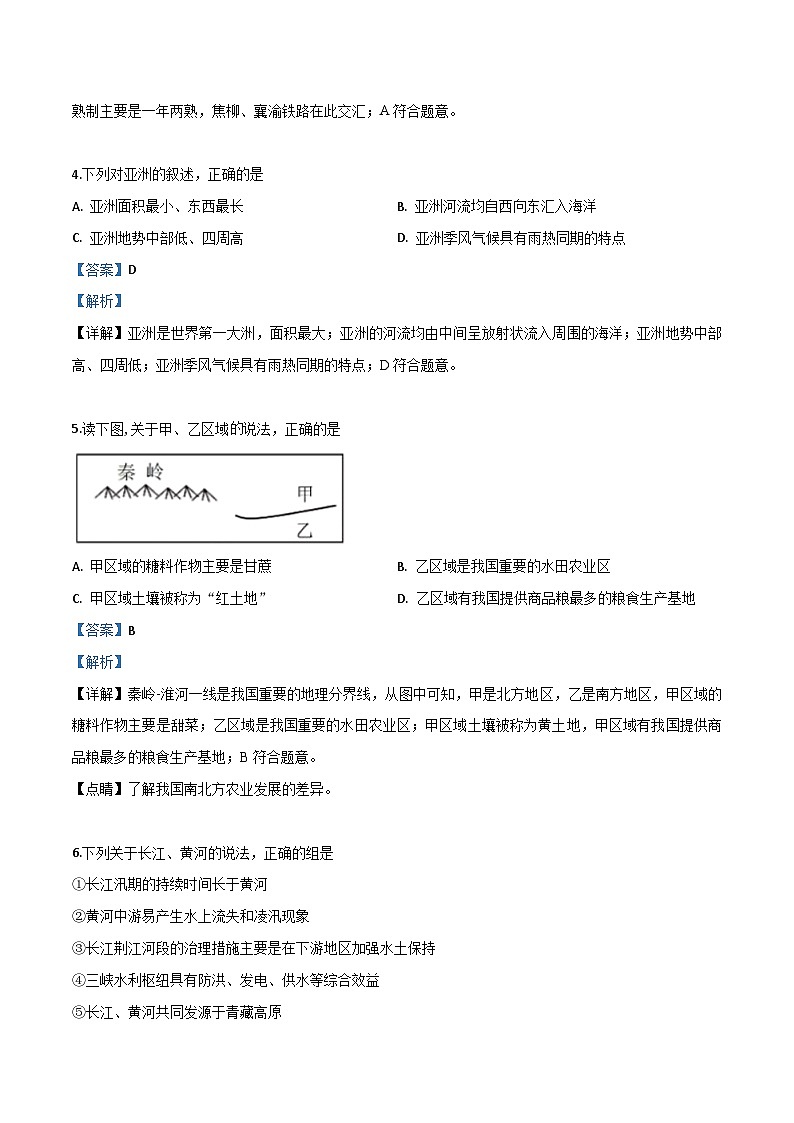
5.读下图,关于甲、乙区域说法,正确的是
A. 甲区域的糖料作物主要是甘蔗B. 乙区域是我国重要的水田农业区
C. 甲区域土壤被称为“红土地”D. 乙区域有我国提供商品粮最多的粮食生产基地
【答案】B
【解析】
【详解】秦岭-淮河一线是我国重要的地理分界线,从图中可知,甲是北方地区,乙是南方地区,甲区域的糖料作物主要是甜菜;乙区域是我国重要的水田农业区;甲区域土壤被称为黄土地,甲区域有我国提供商品粮最多的粮食生产基地;B符合题意。
【点睛】了解我国南北方农业发展的差异。
6.下列关于长江、黄河的说法,正确的组是
①长江汛期的持续时间长于黄河
②黄河中游易产生水上流失和凌汛现象
③长江荆江河段的治理措施主要是在下游地区加强水土保持
④三峡水利枢纽具有防洪、发电、供水等综合效益
⑤长江、黄河共同发源于青藏高原
A. ②③⑤B. ①②⑤C. ②③④D. ①④⑤
【答案】D
【解析】
【详解】黄河的上游和下游河段会有凌汛现象,②错误;长江荆江河段特别弯曲,有九曲回肠之称,排水不畅,经常发生水患.针对荆江河段的特点,我们治理荆江河段的措施有裁弯取直,加速洪水下泄,培育防护林,防止水土流失,③错误;①④⑤描述正确,故选D。
【点睛】了解我国黄河和长江的开发和治理。
7.下列关于我国不同区域的自然环境描述,错误的是
A. 四川盆地山清水秀,树木常绿B. 横断山区地势起伏大,林地广布
C. 云贵高原起伏和缓,牧草遍地D. 三江源地区雪山连绵,冰川高悬
【答案】C
【解析】
【详解】我国各地区自然景观差异大,云贵高原地面崎岖,石灰岩分布广泛,C描述错误;故选C。
8.读下图,如果图中P点的地理坐标为(0°, 130°W), 且F点在G点的西北方向,则H点的地理坐标为
A. (23.5°S, 40°E)B. (23.5°N,40°W)
C. (23.5°S, 140°E)D. (23.5°N, 140°E)
【答案】C
【解析】
【详解】从材料中可知,F点在G点的西北方向,说明这是南半球俯视图,那么H点的纬度是23.5°S;P点和G点是相对的经线,故G的经度是50°E,根据地球在南极上空是顺时针旋转可以推断出H是东经140°,故H点的地理坐标是(23.5°S, 140°E);C符合题意。
【点睛】学会经纬网定位,了解地球自转的方向。
二、非选择题 (共3题,共22分)
9.读以0°经线为中心的世界海陆分布图,回答问题。
(1)A大洲与D地所在的大洲共同濒临的大洋有_________。(填名称)
(2)从人口密度来看,B地人口分布_____(填“稀疏"或“稠密”);B地所在的国家和D地所在的国家自去年以来展开了多轮贸易磋商。两国之间的这种商谈称为_____。
(3)甲、乙两地中,年降水量较多的是______。
(4)根据板块构造学说,A大洲和C大洲之间的_________海在不断扩张。
【答案】 (1). 北冰洋和太平洋 (2). 稠密 (3). 南北对话 (4). 甲 (5). 红
【解析】
【详解】(1)从图中可知,A是亚洲与D地(北美洲)所在的大洲共同濒临的大洋有太平洋和北冰洋。
(2)从人口密度来看,B地区是亚洲东部,位于中低纬度的沿海地区,气候适宜,地形平坦,人口分布稠密;B地所在的国家是中国,和D地所在的国家(美国)自去年以来展开了多轮贸易磋商。两国之间的这种商谈称为南北对话。
(3)从图中可知,甲、乙两地中,甲是全年高温多雨的热带雨林气候,乙是全年高温少雨的热带沙漠气候,年降水量较多的是甲。
(4)根据板块构造学说,A大洲和C大洲之间的红海在不断扩张,原因是位于非洲板块和印度洋板块的张裂处。
10.读我国西气东输一期工程路线图(下图),结合材料,回答问题。
材料 2019年4月22日是第50个世界地球日。我国今年地球日宣传主题为“珍爱美丽地球,守护自然资源”,我们只有一个地球,让我们携起手来,从每一天做起,从每一件小事做起,共同呵护我们人类共同的家!
(1)“珍爱美丽地球,守护自然资源”。从自然资源的性质分类,天然气属于_______的自然资源。我国自然资源总量丰、人均少,且地区分布不均。西气东输工程就是解决资源地区分布不均衡的重要方式之一。请再列举一例我国资源跨区域调配的工程是_______。
(2)图中A省区与D省区之间的分界线山脉是______________。
(3)图中B省区常见的地质灾害有_________。(答一种)
(4)C省区是我国的高寒牧区之一,该省区的种植业类型是_______农业。
(5)图中陆地邻国甲是________,甲国的北面邻国使用的语言是_______。
(6)图中西气东输一期工程的起点轮南所处的地形区是_______,西气东输给以上海为代表的东部地区带来的积极影响有___________________ (答一条)。
(7)E省区的主要少数民族是______________。
(8)我国沿海四大工业基地中,图中没有显示是_______工业基地。
(9)图中输气线路从武威到郑州段输气路线向东北发生了弯曲,结合地图信息,推断原因主要是____________。
(10)请在答题卡图中绘出我们襄阳人民的母亲河-----汉江。
【答案】(1)不可再生;西电东送工程
(2)巫山
(3)滑坡
(4)河谷
(5)蒙古;俄语
(6)塔里木盆地;缓解东部地区能源不足的问题
(7)维吾尔族
(8)珠江三角洲
(9)避开地质灾害频发区,保证管道在运行过程中的安全
(10)
【解析】
【分析】
西气东输是把西部丰富的天然气输往东部沿海地区,其起点是塔里木盆地的轮南,终点是上海市。
【详解】(1)天然气是非可再生资源,用一点会少一点;西气东输工程就是解决资源地区分布不均衡的重要方式之一,西电东送工程也是解决我国资源地区分布不均的重要工程。
(2)巫山是B重庆市和A湖北省两个省级行政区的分界线,也是我国二,三阶梯的分界线。
(3)B四川的地质灾害成为我国发育最多、规模最大、类型最全、频率最高、危害 最严重的地质灾害大省,在享有“天府之国”美誉的同时也享有“地质灾害博物馆”之称。主要地质灾害有滑坡,泥石流等。
(4)C省区是西藏自治区,是我国的高寒牧区之一,该省区的种植业类型是河谷农业(海拔低,气温高,适合农作物生长)。
(5)从图中可知,图中陆地邻国甲是蒙古,甲国的北面邻国是俄罗斯,使用的语言是俄语。
(6)图中西气东输一期工程的起点轮南所处的地形区是塔里木盆地,西气东输给以上海为代表的东部地区带来的积极影响有缓解东部地区能源不足的问题,降低城市环境中的空气污染。
(7)从图中可知,E省区是新疆维吾尔族自治区,它主要少数民族是维吾尔族。
(8)我国沿海四大工业基地中,图中没有显示的是珠江三角洲工业基地。
(9)图中输气线路从武威到郑州段输气路线向东北发生了弯曲,原因主要是避开地质灾害频发区(黄土高原),保证管道在运行过程中的安全。
(10)汉江是长江最大的支流,位于湖北省境内,在图中描绘出即可。
11.读我国东部沿海某地等高线地形图和二至日正午太阳光照(a、b所示)图。
(1)左图中,区域内最大相对高度的范围是________米。
(2)右图中,甲、乙、丙三地二至日正午太阳光照与左图区域二至日正午太阳光照大致符合的是________________。
(3)某日,老师带着三名学生到左图所示区域进行地理考察,站在山峰E最高处的老师和站在A、B、D三处的学生相互大声喊话,则老师可能“只闻其声,未见其人”的是________处的学生。
(4)右图中,当竖立在山峰C上的旗杆旗帜大部分时间都飘向东南时,F地的气候特点是____________。
【答案】 (1). 700—900 (2). 乙 (3). A、D (4). 寒冷干燥
【解析】
【分析】
在等高线地形图上,等高线闭合且等高线数值中间高四周低则为山顶;两山顶之间相对低洼的部位为鞍部;等高线闭合且等高线数值中间低四周高则为盆地;等高线向海拔低处凸为山脊;等高线向海拔高处凸为山谷;几条海拔高度不同的等高线重合的部位是陡崖。
【详解】(1)图中等高距是100米,图示区域最高在东北部的山峰,其海拔在900--1000米之间,最低处海拔在100--200米之间,所以图示区域的相对高度在700--900之间。
(2)从图中可知,该区域的纬度为36°N,位于太阳直射点以北地区,故三地的正午太阳光都在南方,正午太阳高度角小于90°,故乙符合。
(3)从图中可知,D处位于C山峰 的背面,A处于悬崖底下,在E处都是看不到的。
(4)从图中的纬度可知,F位于我国北方地区,当竖立在山峰C上的旗杆旗帜大部分时间都飘向东南时,说明这个时段是吹西北风,是我国的冬季,故F地的气候特点是寒冷干燥。
相关试卷
这是一份2019年中考真题精品解析 地理(广西柳州卷)精编word版,文件包含精品解析广西柳州市2019年中考地理试题原卷版doc、精品解析广西柳州市2019年中考地理试题解析版doc等2份试卷配套教学资源,其中试卷共25页, 欢迎下载使用。
这是一份2019年中考真题精品解析 地理(福建卷)精编word版,文件包含精品解析福建省2019年中考地理试题原卷版doc、精品解析福建省2019年中考地理试题解析版doc等2份试卷配套教学资源,其中试卷共31页, 欢迎下载使用。
这是一份2019年中考真题精品解析 地理(湖北宜昌卷)精编word版,文件包含精品解析湖北省宜昌市2019年中考地理试题原卷版doc、精品解析湖北省宜昌市2019年中考地理试题解析版doc等2份试卷配套教学资源,其中试卷共26页, 欢迎下载使用。

