





所属成套资源:广东省东莞中学、广州二中、惠州一中等六校联考2023-2024学年高三上学期11月期中
广东省东莞中学、广州二中、惠州一中等六校联考2023-2024学年高三上学期11月期中生物试题
展开这是一份广东省东莞中学、广州二中、惠州一中等六校联考2023-2024学年高三上学期11月期中生物试题,文件包含精品解析广东省东莞中学广州二中惠州一中等六校联考2023-2024学年高三11月期中生物试题原卷版docx、精品解析广东省东莞中学广州二中惠州一中等六校联考2023-2024学年高三11月期中生物试题解析版docx等2份试卷配套教学资源,其中试卷共34页, 欢迎下载使用。
生物
(满分100分 考试时间75分钟)
一、选择题:本题共16小题,共40分。第1~12小题,每小题2分;第13~16小题,每小题4分。在每小题给出的四个选项中,只有一项是符合题目要求的。
1. 细胞学说揭示了生物界的统一性,现代生物学的发展在分子水平上为其提供了新的证据。下列说法中不可作为证据的是( )
A. 生命活动需要酶的催化B. 生物以ATP作为能量“货币”
C. 生物体共用一套密码子D. 脂肪和糖类都蕴含大量能量
2. 科研人员将某油料作物种子置于条件适宜的环境中培养,定期检测种子萌发过程中(含幼苗)脂肪的相对含量和种子干重,结果如图所示。以下叙述正确的是( )
A. 导致AB段种子干重增加的主要元素是碳
B. B点时种子干重最大,有机物的种类也最多
C. AB段种子干重增加是由于光合速率大于呼吸速率
D. 植物在C点之前已经开始进行光合作用
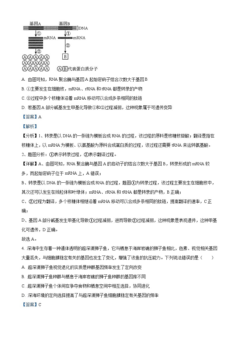
3. 基因是有遗传效应的DNA片段,基因的表达包括转录和翻译过程。真核细胞内不同基因的表达效率存在差异,如图所示。下列叙述错误的是( )
A. 由图可知,RNA聚合酶与基因A起始密码子结合次数大于基因B
B. ①主要发生在细胞核,mRNA、rRNA和tRNA都是转录的产物
C. ②过程中多个核糖体沿着mRNA移动可以合成多条相同的肽链
D. 若基因A部分碱基发生甲基化导致①和②过程减弱,这种现象属于可遗传变异
4. 深海中生存着一种通体透明的超深渊狮子鱼,它与栖息于海岸岩礁的狮子鱼相比,色素、视觉相关基因大量丢失,与细胞膜稳定有关的基因也发生了变化,增强了该鱼的抗压能力。下列说法错误的是( )
A. 超深渊狮子鱼视觉退化的实质是种群基因频率发生了定向改变
B. 超深渊狮子鱼种群与栖息于海岸岩礁的狮子鱼种群的基因库不同
C. .超深渊狮子鱼个体间在争夺食物和栖息空间中相互选择,协同进化
D. 深海环境的定向选择提高了与超深渊狮子鱼细胞膜稳定有关基因的频率
5. 下列有关人体生理状态异常及疾病的相关叙述,错误的是( )
A. 人醉酒时出现四肢不协调和语无伦次,主要原因是酒精麻醉了小脑和脑干
B. 人体内甲状腺激素分泌过多,人会变得消瘦,且情绪容易激动
C. 艾滋病不是遗传病,艾滋病患者可能生下不患艾滋病的健康婴儿
D. 人缺乏维生素会患皮肤干燥、夜盲症和千眼症等多种症状
6. 通过人工调节提前休眠、再解除休眠,可实现大樱桃提前上市。人工强制落叶是诱发大樱桃进入休眠的关键措施。休眠的解除依赖于足够时长低温的积累。在一定时长的人工低温处理后,施用一定浓度的单氰胺溶液能部分代替低温处理,同时提升芽的萌发率、开花的整齐度和坐果率。下列叙述错误的是( )
A. 施用一定浓度乙烯利处理,可使大樱桃提前进入休眠
B. 低温处理可能使赤霉素含量提前达到峰值,促进萌芽
C. 单氰胺与脱落酸对解除大樱桃的休眠具有协同作用
D. 施用单氰胺可提高大樱桃产量并使果实成熟期一致
7. 为加强生态文明建设,保护好某湖泊生态系统,欲在湖泊某区域进行人工养殖,还需定期投放饵料,科研人员对该湖泊生态系统能量流动进行调查,结果如下表所示。若人工养殖过程中,植食性动物(第二营养级)通过饵料获得的能量为20×105kJ,肉食性动物(第三营养级)通过饵料获得的能量为5×105kJ。下列说法正确的是( )
A. 该湖泊生态系统的食物网中所有的生物可以构成一个群落
B. 该湖泊中任何营养级生物同化的能量都有一部分流向分解者和下一营养级
C. 图中X为115,Y为20,第二、三营养级之间的能量传递效率约13.04%
D. 流经该生态系统的总能量是指投放的饵料中的化学能
8. 下列各图表示的生物学意义正确的是( )
A. 甲图表示杂合子Aa连续自交后代中显性纯合子的概率变化
B. 乙图表示酵母菌酿酒过程中从接种到密封这一段时间内酵母菌种群数量变化
C. 丙图中,若B点为茎背光侧的生长素浓度,则C点不可能为茎向光侧生长素浓度
D. 丁图中,昆虫种群由B点到C点的数量变化是由于农药诱导昆虫产生了抗药突变
9. 下图表示处于平衡状态的某生物种群由某些外界环境变化景致种群中生物个体数量改变时的四种情形,下列有关产生这些变化的原因的分析中,错误的是( )
A. 若图甲所示为草原生态系统中某种群,则a点后变化的原因可能是过度放牧
B. 若图乙所示为发酵罐中某菌种数量,则b点后变化的原因可能是后期添加一定量的同种菌种
C. 图丙中c点后发生的变化表明生存环境发生剧烈变化,不再适合生存
D. 图丁曲线可用于指导渔业捕捞,种群数量在K/2时增长速率最快
10. 酶联免疫吸附试验(ELISA)是常用测定抗体的技术,其基本原理如下图所示。相关叙述错误的是( )
A. 待测抗体既可以和抗原结合又可以和酶标二抗结合
B. 酶标二抗和抗原由于结构相同均能与待测抗体发生结合
C. 酶标抗体有免疫学活性和酶活性,可催化底物水解为有色产物
D. 可通过测定单位时间有色产物生成量来推测待测抗体的相对含量
11. 单峰骆驼在野外几乎灭绝,科学家欲通过胚胎工程的方法拯救野化单峰骆驼,进行了如图所示研究。请据图分析,下列说法正确的是( )
A. 为使A野化单峰骆驼超数排卵,可在其饲料中添加适量的雌激素
B. 为提高胚胎利用率,可采用胚胎分割等无性繁殖技术
C. 卵裂期,胚胎的总体积不增加,但有机物总量增加
D. 若①表示体外受精,可直接利用B野化单峰骆驼新鲜精子与处丁MⅡ期卵母细胞完成受精作用
12. 以下高中生物学实验中,实验材料选择正确的是( )
A. AB. BC. CD. D
13. 为探究十字花科植物羽衣甘蓝的叶片中所含色素种类,某兴趣小组做了如下的色素分离实验:将其叶片色素提取液在滤纸上进行点样,先置于层析液中层析分离,再置于蒸馏水中进行层析,过程及结果如下图所示,图中1、2、3、4、5代表不同类型的色素。分析正确的是( )
A. 色素1、2、3、4、5均难溶于水,易溶于有机溶剂
B. 色素1、2、3、4可能分布在叶绿体中,色素5可能存在于液泡中
C. 色素1和2主要吸收蓝紫光和红光,色素3、4、5主要吸收蓝紫光
D. 色素1在层析液中的溶解度最小,色素4在层析液中溶解度最大
14. 研究表明,正常女性细胞核内两条X染色体中的一条会随机失活,浓缩形成染色较深的巴氏小体。肾上腺脑白质营养不良(ALD)是伴X染色体隐性遗传病(致病基因用a表示),女性杂合子中有5%的个体会患病,图1为某患者家族遗传系谱图。利用图中四位女性细胞中与此病有关的基因片段经能识别特定碱基序列的酶进行切割(如图2),产物的电泳结果如图3所示。下列叙述错误的是( )
A. 女性杂合子患ALD的原因很可能是巴氏小体上的基因无法正常表达
B. Ⅱ-2个体的基因型是XAXa,患ALD的原因是来自母方的X染色体形成巴氏小体
C. a基因的产生可能是由于A基因发生碱基替换,酶切后会出现3个大小不同的DNA片段
D. 若Ⅱ-1和一个基因型与Ⅱ-4相同的女性婚配,后代患ALD的概率为2.5%
15. 治疗最凶险乳腺癌“HER2+”的抗体-药物偶联物(T-DM1)被纳入2023年医保目录名单。T-DM1由曲妥珠单抗、细胞毒性药物DM1偶联形成。T-DM1作用机制如下图,下列有关叙述错误的是( )
A. 曲妥珠单抗的作用是将DM1准确带至乳腺癌细胞
B. T-DM1被乳腺癌细胞吞噬后释放DM1抑制微管聚合进而导致细胞凋亡
C. 曲妥珠单抗制备中可选择DM1作为抗原刺激小鼠产生免疫应答
D. 利用同位素或荧光标记的曲妥珠单抗可定位诊断HER2+
16. 乳酸乳球菌是乳酸菌属中的一种重要模式菌,在食品工业中应用广泛。乳酸乳球菌在特定条件下可进行有氧呼吸来增加自身数量,这是改善发酵剂生产效率的潜在途径之一。某兴趣小组在不同条件下,利用等量乳酸乳球菌进行相关实验,一段时间后,测定乳酸乳球菌的数量及培养液中的pH,实验结果如图所示。下列叙述错误的是( )
A. 实验的自变量为氧气的有无、血红素的有无
B. 无氧条件下,血红素能促进丙酮酸的彻底氧化分解
C. Ⅱ组中,培养液中葡萄糖氧化分解释放的能量大部分以热能形式散失
D. 制作泡菜时,初期加入血红素并通入无菌空气可缩短发酵时间
二、非选择题:本题共5小题,共60分。考生根据要求作答。
17. 图1表示植物叶肉细胞中光合作用和有氧呼吸的部分过程,图2是以马铃薯植株为实验材料,探究遮光处理对马铃薯植株光合作用和产量影响的三组实验结果,注:正常光照(CK)、单层遮光网遮盖处理(Z₁)、双层遮光网遮盖处理(Z₂)。
(1)从叶肉细胞中分离叶绿体,可采用______法,叶绿体中含有的__(填色素名称)不能利用波长为640~660nm的光。
(2)图1中能产生ATP的过程有_______(填序号),为过程②提供能量的物质是_______。当过程③发生时,并没有CO₂排出细胞外,此时该细胞所处的生理状态是光合作用强度____呼吸作用强度。
(3)遮光后,植物短时间内C₃含量将_____;若在正常生长的马铃薯块茎膨大期去除块茎,则马铃薯叶片的光合速率将_____。
(4)根据图2分析,遮光条件下,气孔导度(Gs)、净光合速率(Pn)的值均减小,Gs减小能引起Pn减小的原因是_______,遮光条件下,胞间CO₂浓度(Ci)的值增大,结合信息分析其原因是_______。
18. 果蝇(2N=8)是遗传学研究中的常用材料。果蝇的体色黑体(A)对灰体(a)为显性,翅形长翅(B)对残翅(b)为显性,两对等位基因均位于常染色体上。现用两种纯合果蝇杂交,得到的F1代全为黑体长翅,F1代雌雄果蝇随机交配得到F2代。
(1)果蝇作为遗传学材料的优势有________(至少答2点)。
(2)若因某种精子没有受精能力,导致F2代的4种表型比例为5:3:3:1,则亲本的基因型为______。F2代黑体长翅果蝇中双杂合子个体占_____。若用F1代的雄果蝇进行测交,则其子代有_______种表型。
(3)GALA/UAS是一种基因表达调控系统,GAL4蛋白是一类转录因子,它能够与特定的DNA序列UAS结合,并驱动UAS下游基因的表达。科研人员将一个GAL4基因插入到雄果蝇的一条3号染色体上,将UAS序列和绿色荧光蛋白基因(GFP)连接在一起形成UAS-GFP,并将UAS-GFP随机插入到雌果蝇的一条染色体上,科研人员发现该雌果蝇并不表达GFP,只有与插入GAL4基因的雄果蝇杂交得到的子一代中,GFP才会表达(过程如下图所示)。已知野生型果蝇的翅色是无色透明的(无色翅),GFP表达使翅色变为绿色(绿色翅)。
①科研小组甲利用上述的一对转基因雌雄果蝇进行杂交得到F1,F1中绿色翅雌雄个体随机交配得到F2,杂交子代的表型及比例如表所示,据表结果分析,判断UAS-GFP是否插入到3号染色体上并说明理由:______。
②科研小组乙在重复甲组的杂交实验时,发现F2中雌雄果蝇两种翅色个体的比例不同,推测最可能的原因是________;若统计F2中雌雄果蝇翅色比例是__________________,说明推测原因是正确的。
19. 研究发现调节T细胞某些基因的表达可以提高其抗肿瘤疗效。为探究ATPIF1基因对CD8+T细胞(一种细胞毒性T细胞)抗肿瘤免疫功能的影响,研究人员进行相关实验,请回答下列问题.
(1)活化的细胞毒性T细胞可以________肿瘤细胞,体现了免疫系统的________功能。
(2)实验一:研究人员选取了同等数量同等周龄的野生型小鼠和ATPIE1基因沉默的小鼠B,检测A、B两组小鼠CD8+T细胞分泌IFN-γ(一种细胞因子,可增强T细胞活性)的量,结果如图。
实验二:研究人员在上述A、B两组小鼠的腋下注射黑色素瘤细胞,再将A组小鼠均分为A1、A2两组,将B组小鼠均分为B1、B2两组。3天后,对A2、B2的小鼠注射CD8+T细胞抗体,以消除小鼠CD8+T细胞的作用(如下图)。14天后,对比4个组小鼠的黑色素瘤的重量,结果如图。
据图可知,ATPIF1基因沉默可以________肿瘤生长。注射CD8+T细胞抗体清除CD8+T细胞的作用后,A2组和B2组小鼠肿瘤重量均________。
(3)综合实验一和二,解释B1组小鼠黑色素瘤重量较小原因:________。
(4)黑色素瘤细胞通过表达PD-L1与T细胞表面的PD-1特异性结合,抑制T细胞的增殖分化,致使肿瘤细胞免疫逃逸。抗PD-L1抗体可以作为治疗肿瘤的药物,研究人员推测抗PD-L1抗体与使ATPIF1基因沉默在治疗肿瘤上具有叠加效果,请利用下列合适的选项,设计一组实验验证该推测,要求写出实验思路并预期实验结果。
①黑色素瘤细胞②抗PD-L1抗体 ③CD8+T细胞抗体④A1组小鼠⑤A2组小鼠⑥B1组小鼠⑦B2组小鼠⑧检测IFN-γ的量⑨检测黑色素瘤的重量
实验思路:________________
预期实验结果:________________
20. 如图是庭院经济生态农业模式图,请回答下列问题:
(1)从生态系统的功能角度分析,图中的生态农业与传统农业相比,明显的优势是_________。
(2)请在答题卡指定的框中画出图生态系统中的食物网_________________。
(3)传统农业往往需要往农田施加大量氮肥,氮元素在生物群落和非食用菌生物环境之间是不断循环的,还要往农田中不断施加氮肥的原因是________
(4)某生态农庄因管理不善,家禽和家畜的粪便长时间随河流流入附近的湖泊,造成湖泊水体严重富营养化,铜绿微囊藻等蓝细菌大量繁殖并产生难被降解的藻毒素,威胁生物安全和人类健康。研究者在不同时期采集湖水样本,测定铜绿微囊藻及部分水生动物的藻毒素含量,结果如下表。
①表中生物利用了湖泊中的不同空间,形成了湖泊群落的__________结构。
②据表推测最高营养级的生物是___________,理由是________。
③群落的生态位是指·个物种在群落中的地位或作用,包括________。
21. 塑料的主要成分为聚氯乙烯(PVC)、聚乙烯(PE)和聚丙烯(PP)等,塑料制品方便人们生活的同时,也造成了短时期难以降解的“白色污染”。自然界有多种细菌可以降解塑料的不同成分,研究人员欲通过筛选,并利用基因工程技术培育能降解多种塑料成分的“超级菌”。
(1)研究人员欲比较肠杆菌YT1和芽孢杆菌YP1两类细菌降解PE塑料的能力,配置固体培养基,接种菌株后表层覆盖0.1mm厚的PE塑料。分组实验结果如表所示:
①在筛选能分解PE塑料的菌株时,应将菌株接种到以________为唯一碳源的培养基,从功能上讲,该培养基属于________培养基。
②培养基3中接种混合培养后的YP1,其降解圈直径明显加大,其原因可能是________。
(2)研究人员发现了一种胞外酶基因A,有降解PVC塑料的功能。对A基因测序可知,如果在其调节功能区增加一个碱基对A/T,可大大增强其表达能力。通过经典的大引物PCR定点诱变技术在体外改造A基因(如图1),然后构建表达载体(如图2),导入受体菌进而培育“超级菌”。
①图1所示,通过PCR1获得的大引物②是指以________(选填图中引物)延伸得到的DNA链为模板,________(选填图中引物)与之结合延伸得到的DNA子链。要获得图1中的改良A基因至少需要________个PCR循环。
②图2中为实现质粒和改良A基因的正确连接,应选用的限制酶是__________。将构建的表达载体导入受体菌后,在含氨苄青霉素和β-半乳糖苷的平板上培养,长出的白色菌落是成功导入了重组质粒的菌株,判断依据是________。植物
植食性动物
肉食性动物
同化量(105kJ)
700
X
Y
呼吸消耗量(105kJ)
201
42.8
3.8
未被利用的能量(105kJ)
390
45
2.6
分解者分解的能量(105kJ)
14
12.2
微量
选项
实验名称
实验材料
A
检测生物组织中的糖类
颜色较浅的甘蔗汁
B
绿叶中色素的提取和分离
富含叶绿素的黑藻
C
探究温度对酶活性的影响
易分解产生氧气的过氧化氢
D
观察植物细胞的有丝分裂
有大液泡的洋葱鳞片叶外表皮细胞
F1
绿色翅:无色翅=1:3
F2
绿色翅:无色翅=9:7
生物种类
分布
食性
藻毒素含量(µg/g干重)
微囊藻爆发初期
微囊藻爆发期
铜绿微囊藻
浮游
2.03
7.14
铜锈环棱螺
底栖
以有机碎屑、浮游藻类等为食
0.63
3.69
鲢鱼
水体上层
主要以浮游藻类为食
1.05
12936
翅嘴红鲌
水体中上层
以鱼、虾食
1.11
35.91
水体下层
以有机碎屑、幼螺、藻类等为食
0.47
11.07
培养基及接种菌株
培养基1
培养基2
培养基3
单独培养并接种YT1
单独培养并接种YT1
提取YT1和YP1的核酸,并与YT1和YP1混合,培养一段时间后选取YP1接种
降解圈(直径D/mm)
3.5
1.8
4.2
相关试卷
这是一份18,广东省东莞中学、广州二中、惠州一中等六校联考2023-2024学年高三下学期开学生物试题,共22页。试卷主要包含了选择题,非选择题等内容,欢迎下载使用。
这是一份广东省东莞中学、广州二中、惠州一中等六校联考2023-2024学年高三下学期开学生物试题,共9页。
这是一份2024届广东省东莞中学、广州二中、惠州一中、深圳实验、珠海一中、中山纪念中学高三上学期第三次六校联考试题生物含解析,文件包含广东省东莞中学广州二中惠州一中深圳实验珠海一中中山纪念中学2024届高三第三次六校联考生物答案docx、广东省东莞中学广州二中惠州一中深圳实验珠海一中中山纪念中学2024届高三第三次六校联考生物docx等2份试卷配套教学资源,其中试卷共34页, 欢迎下载使用。