所属成套资源:2023-2024学年八年级地理上册同步精品备课(精品课件+分层练习)(商务星球版)
- 2.1地形地势特征(课时1)(练习)-2023-2024学年八年级地理上册同步精品备课(精品课件+分层练习)(商务星球版) 课件 0 次下载
- 2.1地形地势特征(课时1)(课件)-2023-2024学年八年级地理上册同步精品备课(精品课件+分层练习)(商务星球版) 课件 0 次下载
- 2.2气候基本特征(课时1)(课件)-2023-2024学年八年级地理上册同步精品备课(精品课件+分层练习)(商务星球版) 课件 1 次下载
- 2.1地形地势特征(课时2)(课件)-2023-2024学年八年级地理上册同步精品备课(精品课件+分层练习)(商务星球版) 课件 0 次下载
- 2.2气候基本特征(课时2)(练习)-2023-2024学年八年级地理上册同步精品备课(精品课件+分层练习)(商务星球版) 课件 0 次下载
初中地理商务星球版八年级上册第一节 地形地势特征公开课备课课件ppt
展开
这是一份初中地理商务星球版八年级上册第一节 地形地势特征公开课备课课件ppt,文件包含21地形地势特征课时2练习-八年级地理上册同步优质备课商务星球版原卷版docx、21地形地势特征课时2练习-八年级地理上册同步优质备课商务星球版解析版docx等2份课件配套教学资源,其中PPT共0页, 欢迎下载使用。
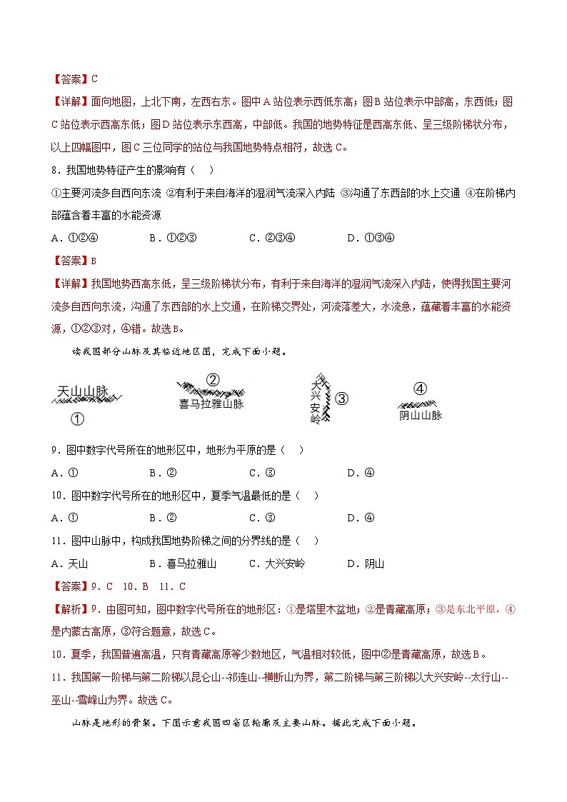
第2章 第1节 地形地势特征 第2课时 同步练习一、选择题下表为我国各类地形面积占全国面积的百分比,完成下面小题。1.构成我国地形的骨架是( )A.高原 B.山脉 C.盆地 D.丘陵2.下列关于我国地形的说法,正确的是( )A.类型单一 B.多山的国家C.地形带状分布 D.平原、丘陵纵列3.实现我国山区社会经济和生态可持续发展的是( )A.资源丰富,大肆开发 B.保护青山绿水,禁止开发C.全面砍伐林木,满足需要 D.山区水能丰富,可开发水电4.我国山区面积广大,这种地形特点对我国的有利影响是( )A.有利于耕作业的发展 B.有利于旅游业的发展C.有利于交通运输业的发展 D.没有滑坡、泥石流等地质灾害5.如图为我国各地形占比饼状图,从中可以得出,我国的地形特征是( )A.地形类型多样,盆地面积广大 B.地形复杂多样,平原面积广大C.地势东高西低,呈阶梯状分布 D.地形复杂多样,山区面积广大6.符合我国地势特征的是( )A. B. C. D.7.同学们用肢体语言模拟我国地势特征,其中模拟正确的是( )A. B. C. D.8.我国地势特征产生的影响有( )①主要河流多自西向东流 ②有利于来自海洋的湿润气流深入内陆 ③沟通了东西部的水上交通 ④在阶梯内部蕴含着丰富的水能资源A.①②④ B.①②③ C.②③④ D.①③④读我国部分山脉及其临近地区图,完成下面小题。9.图中数字代号所在的地形区中,地形为平原的是( )A.① B.② C.③ D.④10.图中数字代号所在的地形区中,夏季气温最低的是( )A.① B.② C.③ D.④11.图中山脉中,构成我国地势阶梯之间的分界线的是( )A.天山 B.喜马拉雅山 C.大兴安岭 D.阴山山脉是地形的骨架。下图示意我国四省区轮廓及主要山脉。据此完成下面小题。12.成语“秦晋之好”中的“秦”“晋”分别是图中的( )A.甲和乙 B.丁和丙C.乙和丙 D.丁和甲13.图中山脉属于我国地势第一、二级阶梯分界线的是( )A.秦岭 B.太行山C.大兴安岭 D.祁连山读图“沿北纬36°地形剖面图”,完成下面小题。14.据图判断,中国地势的特点是( )A.南高北低 B.北高南低 C.西高东低 D.东高西低15.对图中①②③④四个区域,判断正确的是( )A.①是青藏高原,位于第三级阶梯 B.②是黄土高原,位于第二级阶梯C.③是华北平原,位于第一级阶梯 D.④是渤海,是我国的内海16.我国独特的地形特征对我国的影响有( )A.地形类型多样,不利于农业多样化的发展 B.地势西高东低,阻碍海上湿润气流深入内陆C.地势起伏大,河流落差大,水能资源丰富 D.地势西高东低,河流向东流,便利南北交通“一江春水向东流”,反映出我国的地势特征。读“我国沿32°N线地形剖面图”,完成下面小题。17.我国沿32°N线地势特征是( )A.西高东低 B.东高西低 C.南高北低 D.北高南低18.图中甲处的地形特征是( )A.地势险峻 B.地表崎岖 C.沟壑纵横 D.地势低平读我国地势三级阶梯剖面示意图和中国各类地形面积比例图(下图),完成下面小题。19.据图可知我国( )A.地势西高东低,呈阶梯状分布 B.地势中高东低,呈阶梯状分布C.地形类型多样.平原占比最小 D.地形以高原、丘陵为主20.下列关于我国地形地势特征对人们生产生活的影响,叙述错误的是( )A.山区面积广大,对发展交通和种植业带来不便B.阶梯交界处河流落差大,不利于发展航运C.有利于海洋湿润气流深入内地,形成降水D.使许多大河自东向西流,沟通了东西部的交通二、解答题21.中国地势三级阶梯示意图(1)在图中填注我国地势三级阶梯的位置。(2)三级阶梯的特点:第一级阶梯:平均海拔在4 000米以上,为青藏高原,号称“________________”。第二级阶梯:海拔在________米,以______________为主。第三级阶梯:海拔多在________米以下,以______________为主。(3)读中国地势三级阶梯分布示意(沿36°N剖面)图,中国地势__________,呈____________分布。(4)地势的影响:海上湿润气流易深入内陆,形成降水,利于农业生产,我国大河大多自________向________流,便利东西交通。阶梯交汇处,河流落差大,________资源极为丰富。22.中国首批国家公园保护面积达23万平方公里,涵盖近30%的陆域国家重点保护野生动植物种类。下图示意首批国家公园位置范围,读图完成下列问题。(1)地势最高的国家公园是________国家公园,其所在的地形区是________。(2)东北虎豹国家与海南热带雨林国家公园在气候上有明显的差异,主要影响因素是________。(3)大熊猫国家公园地处我国地势的第________阶梯,地跨川甘陕三省,经考察大熊猫分布的最北界位于________山脉中段。类型山地高原盆地平原丘陵百分比(%)3326191210
相关课件
这是一份商务星球版八年级上册第一节 地形地势特征一等奖备课课件ppt,文件包含21地形地势特征第2课时课件-八年级地理上册同步精品课堂商务星球版pptx、多彩中国wmv、郦波张婕教授解说山水mp4等3份课件配套教学资源,其中PPT共51页, 欢迎下载使用。
这是一份商务星球版八年级上册第一节 地形地势特征获奖备课课件ppt,共23页。PPT课件主要包含了导入新课,概念析别,地势特征,第一阶梯,第二阶梯,第三阶梯,认识阶梯分界线,合作探究,地势影响气候,地势影响河流等内容,欢迎下载使用。
这是一份商务星球版八年级上册第一节 地形地势特征优秀备课ppt课件,文件包含21地形地势特征-同步练习原卷版docx、21地形地势特征-同步练习解析版docx等2份课件配套教学资源,其中PPT共0页, 欢迎下载使用。

