2023-2024学年陕西省榆林市府谷县第三中学高三上学期第二次月考地理试题含答案
展开考生注意:
1.本试卷分选择题和非选择题两部分。满分100分,考试时间90分钟。
2.答题前,考生务必用直径0.5毫米黑色墨水签字笔将密封线内项目填写清楚。
3.考生作答时,请将答案答在答题卡上。选择题每小题选出答案后,用2B铅笔把答题卡上对应题目的答案标号涂黑;非选择题请用直径0.5毫米黑色墨水签字笔在答题卡上各题的答题区域内作答,超出答题区域书写的答案无效,在试题卷、草稿纸上作答无效。
4.本卷命题范围:区域地理(约30%)+必修1(约70%)。
一、选择题:本大题共22个小题,每小题2分,共44分。在每小题给出的四个选项中,只有一项是符合题目要求的。
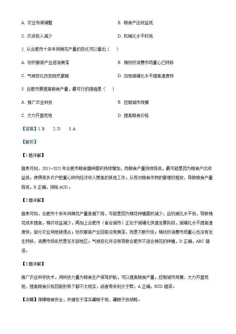
合肥市地处安徽省中部,境内有丘陵岗地、低山残丘、低洼平原三种地貌,土地资源类型多样,耕地面积约占土地总面积的五分之二。下表示意2011~2021年合肥市粮食播种面积与产出状况及棉花产量统计。据此完成下面小题。
1. 推测导致合肥市十来年间粮食播种面积与粮食产量未呈同步变化的主要原因是( )
A. 农业布局调整B. 粮食产出收益低
C. 农资投入减少D. 机械化水平较低
2. 从合肥市十来年间棉花产量的变化可以看出( )
A. 纺织服装产业逐渐衰落B. 棉纺织消费市场重心已转移
C. 气候变化改变自然禀赋D. 当地城镇化水平提高速度快
3. 合肥市要提高粮食产量,最可行的措施是( )
A. 推广农业科技B. 控制城市规模
C. 大力开垦荒地D. 提高粮食价格
【答案】1. B 2. D 3. A
【解析】
【1题详解】
据表可知,2011~2021年合肥市粮食播种面积持续增加,而粮食产量持续降低,最可能是因为粮食产出收益低,使得很多农户把重心转向经济收入更高的其他工作,从而对粮食作物的管理较粗放,导致粮食产量降低,B正确,排除ACD。
【2题详解】
据表可知,合肥市十来年间棉花产量急剧下降,可能是因为棉花种植面积减少,且机械化水平低,导致棉花成本提高,棉农收益减少,再加上合肥市(省会城市)正处于城镇化快速发展阶段,城镇化水平提高速度快,部分农业用地被侵占;纺织服装产业目前没有衰落,而是不断升级;棉纺织消费市场重心也没有发生转移,消费市场依然是在东部地区;气候变化并没有导致合肥市不适合棉花的种植,D正确,ABC错误。
【3题详解】
推广农业科学技术,用科技力量为粮食生产保驾护航,可以提高粮食产量,控制城市规模、大力开垦荒地、提高粮食价格目前形势下都不太现实,或者带来利大于弊,A正确,BCD错误。
【点睛】保障粮食安全,关键在于落实藏粮于地、藏粮于技战略。
北京时间2023年5月30日9时30分,神舟十六号载人飞船在酒泉卫星发射中心成功升空,当日18时22分,神舟十五号航天员乘组打开“家门”,欢迎神舟十六号航天员乘组入驻“天宫”。据此完成下面小题。
4. 神舟十六号载人飞船成功升空时,与北京同日期的经度范围约占全球范围的( )
A. 18%B. 30%C. 56%D. 80%
5. 神舟十五号航天员乘组欢迎神舟十六号航天员乘组入驻“天宫”时至6月22日期间,沈阳市( )
A. 日出东南,日落西南B. 正午建筑物影长变长
C. 夜渐长,昼渐短D. 街道路灯开启时间逐渐推迟
【答案】4. C 5. D
【解析】
【4题详解】
据材料分析可知,神舟十六号载人飞船成功升空时为北京时间2023年5月30日9时30分,即120°E地方时为9时30分,经度相差15°,地方时相差1小时,故0时经线与120°E相差15°/h×9.5h=142.5°;可知0时经线位于120°E经线以西142.5°E,即22.5°W。0时经线向东到180°经线为30日这一天,即180°+22.5°=202.5°,约占360°的56%。因此神舟十六号载人飞船成功升空时,与北京同日期的经度范围约占全球范围的56%,C正确,ABD错误,故选C。
【5题详解】
神舟十五号航天员乘组欢迎神舟十六号航天员乘组入驻“天宫”时为北京时间2023年5月30日,至6月22日(为夏至日前后),太阳直射点位于北半球,且向北移动,沈阳市日出东北、日落西北,A错误;沈阳市位于北回归线以北地区,太阳直射点北移期间,正午太阳高度变大,正午建筑物影长变短,B错误;沈阳市位于北半球,太阳直射点北移期间,沈阳市昼渐长、夜渐短,街道路灯开启时间逐渐推迟,C错误,D正确。故选D。
【点睛】太阳直射点所在的半球昼长夜短,且纬度越高,昼越长。太阳直射点往哪个方向移动,哪个半球的昼渐长。
下图示意世界某区域地壳等厚度线分布。据此完成下面小题。
6 据图分析可知( )
A. 任意两地地壳厚度差异与其相对高差大致相等
B. 喜马拉雅山脉处地壳厚度最厚
C. 图中地壳厚度大致由中部向南北两侧逐渐变薄
D. 图中所有断层均位于板块内部
7. 推测自我国东南沿海到图示区域地壳厚度大致的变化是( )
A. 由薄变厚B. 由厚变薄C. 变化不大D. 薄厚相间
【答案】6. C 7. A
【解析】
【6题详解】
根据图示,从南向北,地壳厚度先增加再减少,由中部向南北两侧逐渐变薄,C项正确;喜马拉雅山与拉萨的相对高度超过4千米,但两地的地壳厚度超过20千米,两地的地壳厚度的差异不等于相对高度,A错误;海拔最高的地方在喜马拉雅山,但其地壳厚度不是最大的,B项错误;断层分布在喜马拉雅山脉和塔里木盆地,塔里木盆地位于板块内部,并不是板块交界处,D项错误;故选择C。
【7题详解】
图中地形起伏与地壳厚度变化大致呈正相关,山地的地壳一般比平原的地壳厚,图示区域大部分位于青藏高原,自沿海到青藏高原大致地势越来越高,故我国东南沿海到图示区域地壳厚度大致由薄变厚。故A正确;因此排除B、C、D,选择A。
【点睛】地壳是地球固体地表构造的最外圈层,整个地壳平均厚度约17千米,其中大陆地壳厚度较大,平均约为39-41千米。高山、高原地区地壳更厚,最高可达70千米;平原、盆地地壳相对较薄。大洋地壳则远比大陆地壳薄,厚度只有几千米
下图示意某年3~11月祁连山某冰川区晴天、阴天时地面反射的太阳短波辐射量与到达地面的太阳短波辐射量的比值变化统计。据此完成下面小题。
8. 该比值较大月份的形成,主要得益于( )
A 日照时间长B. 冰雪面积大C. 阴雨天气多D. 大风天气多
9. 同一时段,该比值晴天与阴天差异较大,主要是因为阴天( )
A. 大气对太阳辐射削弱多B. 大气逆辐射强
C. 地面长波辐射散失量大D. 冰雪消融量大
10. 若全球气候变冷,推测该比值的变化趋势是( )
A. 晴天和阴天都变小B. 晴天变大,阴天变小
C. 晴天和阴天都变大D. 晴天变小,阴天变大
【答案】8. B 9. A 10. C
【解析】
【8题详解】
据图分析可知,该比值较大月份是4月与11月,这2个月的气温相对较低,冰雪面积较大,地面反射的太阳短波辐射量较多,而到达地面的太阳短波辐射量较少,使得地面反射的太阳短波辐射量与到达地面的太阳短波辐射量的比值较大,B正确;4月与11月日照时间较短,阴雨天气较少,大风天气对该比值影响较小,ACD错误。故选B。
【9题详解】
据图可知,该比值阴天比晴天大,主要是因为阴天云层较厚,大气对太阳辐射的削弱多,使得到达地面的太阳短波辐射量较少,A正确;大气逆辐射与地面长波辐射与该比值关系较小,BC错误;同一时段,对于高海拔冰川区来说,阴天与晴天的冰雪消融量相差不大,故其不是主要原因,D错误。故选A。
【10题详解】
若全球气候变冷,则冰雪消融量减小,地面反射的太阳短波辐射量增多,使得晴天和阴天地面反射的太阳短波辐射量与到达地面的太阳短波辐射量的比值都变大,C正确,ABD错误。故选C。
【点睛】大气削弱作用是指当太阳辐射通过大气层到达地面的过程中,由于大气对它有一定的吸收、散射和反射作用,使到达地面的总辐射有明显削弱,特别是波长短的辐射能削弱显著,这种现象称为大气削弱作用或衰减作用。
南岛位于新西兰南部,西海岸的南阿尔卑斯山脉纵贯南岛,夏季气温在20℃~30℃,冬季气温在零下至10℃之间。米尔福德桑德国家公园是新西兰最大的国家公园,峡湾国家公园是其一部分,园内多峡湾,海岸呈锯齿形,海岸线曲折,公园内某些地区,大雷雨会随时降临。南岛东南部的扣扣奇海滩有600万年以上的摩拉基大圆石,碳酸盐包裹内核,类似珍珠构成。下图示意南岛地理位置及摩拉基大圆石景观。据此完成下面小题。
11. 新西兰峡湾国家公园的海岸呈锯齿形,主要是因为( )
A. 冰川侵蚀导致峡湾曲折B. 板块消亡边界形成的岛弧链
C. 盛行风导致海蚀作用强D. 大洋中脊岩浆活动活跃隆起
12. 新西兰峡湾国家公园的某些地区,随时降临的大雷雨主要是( )
A. 锋面雨B. 地形雨C. 对流雨D. 气旋雨
13. 摩拉基大圆石上龟背纹理形成的主要原因是( )
A. 海盐风化B. 流水沉积C. 生物风化D. 热胀冷缩
【答案】11. A 12. B 13. D
【解析】
11题详解】
据材料及图分析可知,新西兰峡湾国家公园的海岸呈锯齿形,且海岸线曲折,是典型的冰川地貌,故其形成原因是冰川侵蚀导致的;A正确;位于板块消亡边界,锯齿形明显是侵蚀作用形成的,不是海岸呈锯齿形的主要原因;B错误;盛行风导致海蚀作用强不是其主要原因;C错误;南岛不位于大洋中脊上。D错误;故选A。
【12题详解】
南阿尔卑斯山脉纵贯南岛西海岸,且南岛四面环海,来自海洋的湿润水汽受地形的抬升作用,气流运动强烈,即大暴雨主要是地形雨,B正确。由于是随时降临,所以不是锋面雨、对流雨和气旋雨,ACD错误。故选B。
【13题详解】
摩拉基大圆石长期裸露在水面之上,由于南岛气温年际变化较大,温度变化导致热胀冷缩,岩石表面开裂,形成网状裂隙,即龟背纹理,D正确。跟海盐风化、 流水沉积 、生物风化关系不大,故选D。
【点睛】地形地貌形成的原因:内力作用和外力作用。内力作用:地壳运动、岩浆活动、变质作用。外力作用:侵蚀、搬运、堆积、固结成岩。
下图示意某日某时刻以极地为中心的世界部分区域海平面等压线分布,此时甲处吹西南风。据此完成下面小题。
14. 此刻图示范围内最大气压差最可能是( )
A. 18 hPaB. 24 hPaC. 38 hPaD. 42 hPa
15. 根据等压线分布状况推测图示日期最可能处于( )
A. 春季B. 夏季C. 秋季D. 冬季
16. 与甲处气压中心形成密切相关的气压带、风带是( )
A. 极地东风带B. 副极地低压带
C. 极地高压带D. 中纬西风带
【答案】14. C 15. D 16. B
【解析】
【14题详解】
据图分析可知,图中此刻最大气压位于图中东部,数值范围为1028~1036hPa,最小气压的数值范围为996~1004hPa,故最大气压差范围为24~40hPa,选项中只有38hPa最可能。故排除A、B、D,选择C。
15题详解】
据材料可知,甲处吹西南风,可知该区域是以北极点为中心,再结合图中等压线形成的高、低压中心分布的经纬度位置可知,此刻60°N处太平洋和大西洋均为低压中心,陆地为高压中心,所以等压线分布状况最可能处于冬季。故选择D。
【16题详解】
根据图中纬度位置可知,甲处位于副极地低压带处,故与该气压中心形成密切相关的是北半球副极地低压带,与极地东风带、中纬西风带、极地高压带关系较小。故排除A、C、D,选择B。
【点睛】气压中心是由于海陆热力性质差异和气压带风带随季节移动形成的 。同时,以北半球为例,7月份夏季时,陆地由于吸热快,近地面空气上升于是形成低气压,将副热带高气压带切成块状或者条状,于是形成低气压中心,而海洋则相反,由于比热容比陆地大,吸热慢,近地面空气下沉,于是形成高压。北半球夏季时最常见的低压中心,有亚欧低压或者印度低压,北美低压。
下图示意1960~2018年我国某河入海流量和悬沙通量(指单位时间内通过河流某一过水断面约悬移质沙量)年际变化统计(悬沙通量部分年份缺失),其中丰水年、平水年和枯水年的入海流量分别以531m³/s和364m³/s为界。据此完成下面小题。
17. 据图可知,1960~2018年该河( )
A. 入海流量的年际变化较小B. 1967年的悬沙通量最小
C. 流量与悬沙通量大致呈负相关D. 平水年出现的频率最高
18. 影响该河悬沙通量变化的直接因素是( )
A. 气温差B. 河流落差
C. 降水量D. 土壤疏松度
19. 推测导致2008年后该河悬沙通量变化趋势的主要原因是( )
A. 流域植被覆盖率提高B. 河沙采挖日益泛滥
C. 下游地上悬河风险大D. 河流两岸堤坝破损
【答案】17. D 18. C 19. A
【解析】
【17题详解】
据图分析可知,1960~2018年该河入海流量介于364m³/s与531m³/s之间的年份最多,说明平水年出现频率最高,D正确;该河入海流量年际变化较大,A错误;1988年前后悬沙通量最小,B错误;入海流量与悬沙通量大致呈正相关,C错误。故选D。
【18题详解】
据材料可知,该河是外流河,流量年际变化较大,说明其是以雨水补给为主的,且据图可知入海流量与悬沙通量大致呈正相关,而河流流量大小主要取决于降水量的大小,故影响该河悬沙通量变化的直接因素是降水量,C正确,气温差与悬沙通量关系不大,A错误;河流落差、土壤疏松度不是影响悬沙通量的直接因素,BD错误。故选C。
【19题详解】
据图分析可知,2008年后该河悬沙通量大致呈减小趋势,其原因最可能是人们环保意识增强,更加注重对生态环境的修复和保护,在河流中上游地区植树造林,提高植被覆盖率,减少了水土流失,使得该河的悬沙通量减小,A正确;河沙采挖日益泛滥 、河流两岸堤坝破损会加大该河悬沙通量,BD错误;2008年后该河悬沙通量大致呈减小趋势,下游地上悬河风险减弱,C错误。故选A。
【点睛】影响河流含沙量的因素:植被覆盖率。森林覆盖率差则含沙量高,反之则低;土质。土质松则含沙量高,反正则低;降雨强度。降雨强度大则含沙量高,反之则低;地势。地势落差大则含沙量高,地势平缓则含沙量低;地形。平原地区一般含沙量低,山地,丘陵区则相对高等。
下图示意我国某山地南北两坡土壤带谱分布。据此完成下面小题。
20. 该山地南、北坡土壤带谱差异较大,与此差异的形成关联性最小的因素是( )
A. 海拔高度B. 光照C. 大气环流D. 坡向
21. 与山地草甸土相比,南坡600—820m的黄棕壤( )
A. 有机质含量较高B. 冻土层较深厚
C. 生物生长量较大D. 生物种类较少
22. 820~1300m处黄棕壤区发育的地带性植被最可能是( )
A. 灌丛B. 落叶阔叶林
C. 草甸D. 常绿阔叶林
【答案】20. A 21. C 22. B
【解析】
【20题详解】
据图分析可知,该山地北侧是暖温带,南侧是北亚热带,山高3700m,故此山最可能是秦岭,南坡是阳坡,光照充足,热量丰富,故坡向和光照是影响南、北坡土壤带谱差异的重要因素,BD选项排除;该山南坡受夏季风影响,降水较多,故两坡所受的大气环流的差异会导致土壤带谱的差异,C选项排除;该山南坡与北坡的海拔高度一样,对南坡与北坡土壤带谱差异的影响最小,A正确,故选A。
【21题详解】
据山地的垂直自然带分布,黄棕壤的植被一般为常绿阔叶林或落叶阔叶林,与山地草甸土相比,黄棕壤的生物生长量较大,种类较多,C选项正确,D选项错误;山地草甸土海拔较高,气温较低,蒸发较弱,土壤较湿润,草甸植被生长茂盛,可提供大量的植物残体,因温度低生物有机质分解较慢,故山地草甸土的有机质含量较高,A选项错误;黄棕壤带的海拔低,温度高,没有冻土分布,B选项错误,故选C。
【22题详解】
相较于820m以下地区,820~1300m处气温相对较低,热量不足,导致此处的植被最可能是落叶阔叶林,B选项正确,D选项错误;灌丛、草甸对降水需求较低,当地降水充足,A、C选项错误,故选B。
【点睛】林线:森林分布的上限,是高纬度地区或高山地带,由于气温、水分、风力及土壤等条件而不能生长乔木的界限。就热量条件而言,林线与最热月平均气温10 ℃的等温线较为吻合,在水平方向上一般是高寒地带针叶林的北限,在北纬60°~北纬70°。具体情况如下:
二、非选择题:共56分。
23. 阅读图文材料,完成下列要求。
塞内加尔是最不发达国家之一,磷酸盐出口是其四大传统创汇产业之一,其采盐业开始于19世纪末,是西非最大的产盐国,约三分之一的盐产量出自本地手工作坊,主要供给本国和邻国的食盐市场,但精盐产品仍需进口。雷特巴湖位于达喀尔市(最大港口)以北约30km处,是塞内加尔主要产盐区,采盐基本靠人力完成。2021年7月,由我国某企业与塞内加尔共同合作开发的制盐项目一次性投料试车成功,填补了塞内加尔没有精制食用盐生产的历史空白。下图示意塞内加尔地理位置。
(1)指出塞内加尔发展制盐产业的有利条件。
(2)推测塞内加尔制盐业发展存在的主要问题。
(3)说明塞内加尔为实现制盐业持续发展可采取的合理措施。
【答案】(1)盐主产区距港口较近,出口便捷;周边邻国较多,市场广阔;劳动力充足且廉价;产盐区降水较少,气候炎热,利于盐析出;采盐业历史悠久;盐业资源丰富等。
(2)以初级产品为主,利润率低;以小作坊为主,生产效率较低,盐的品质难以保证;经济欠发达,资金和管理经验不足;开采方式简单,生产技术落后;交通等基础设施不完善,影响制盐发展等。
(3)改善投资环境,吸引外资;学习和引进国外先进采盐经验和技术;对小作坊进行集中治理、改造;加大科技投入,提高生产效率;加强盐业中下游产业发展,延长产业链;加强品牌建设与宣传,培育制盐龙头企业;加强基础设施建设等。
【解析】
【分析】本大题以塞内加尔的精制食用盐产业为材料设置试题,涉及工业区位因素、工业发展方向与措施等知识点,考查学生对相关知识的掌握程度,获取和解读地理信息、调动和运用地理知识、论证和探讨地理问题的能力,考查区域认知、综合思维等地理学科核心素养。
【小问1详解】
本小题可从制盐产业的特点结合工业区位因素进行分析。工业区位因素中的自然因素有地形、水源等,社会经济因素有土地成本、原料、交通运输、动力、市场、劳动力素质及成本、环境、基础设施、工业基础、政策法规等。读图可知,塞内加尔的盐主产区距离港口较近,出口便捷;由材料“主要供给本国和邻国的食盐市场”结合地理位置示意图可知,塞内加尔周边邻国较多,市场广阔;塞内加尔社会经济发展水平较低,劳动力充足且廉价;塞内加尔产盐区降水较少,气候炎热,蒸发量大,利于海水中的盐分结晶析出;结合材料“其采盐业开始于19世纪末”可知,塞内加尔盐业历史悠久,资源丰富。
【小问2详解】
本小题主要结合塞内加尔制盐产业的特点进行分析。由材料“精盐产品仍需进口”可推测塞内加尔的制盐产业以初级产品为主,利润率较低;由材料“约三分之一的盐产量出自本地手工作坊”可知,塞内加尔的制盐产业以小作坊为主,生产效率较低,盐的品质难以保证;当地经济欠发达,社会经济发展水平较低,资金和管理经验不足;由材料“采盐基本靠人力完成”可知,塞内加尔的制盐产业开采方式简单,生产技术落后;因当地社会经济发展水平较低,交通等基础设施不完善,影响制盐产业的发展。
【小问3详解】
本小题可结合上题关于塞内加尔制盐产业的问题,提出相应的可持续发展措施。塞内加尔制盐产业的资金和管理经验不足,可改善投资环境,吸引外资;可学习和引进国外先进采盐经验和技术;当地制盐产业以小作坊为主,可对小作坊进行集中治理、改造;当地生产技术落后,可加大科技投入,提高生产效率;当地制盐产业以初级产品为主,可加强盐业中下游产业发展,延长产业链;可加强品牌建设与宣传,培育制盐龙头企业;当地交通等基础设施不完善,可加强基础设施建设。
24. 阅读图文材料,完成下列要求。
中亚某内陆咸水湖周围湿地广布。研究发现,近60年来该湖泊水量变化显著,且湖滨地下水与湖泊相互补给量较少。下图示意1961~2020年该湖泊入湖地表径流量、降水量、蒸发量的变化统计。
(1)指出近60年来该湖泊的主要补给水源,并解释说明。
(2)据图说明1961~2020年不同时段湖滨地下水与湖泊相互补给情况。
(3)调查发现,2020年以后该咸水湖盐度逐渐升高,请你推测其主要原因。
【答案】(1)主要补给水源:入湖地表径流。解释:近60年来,降水补给量较少,湖滨地下水补给湖泊量较少,但入湖地表径流补给量大。
(2)1961~1969年,降水量与入湖地表径流量之和大于蒸发量,湖水水位上升,湖水补给湖滨地下水;1970~1989年,降水量与入湖地表径流量之和小于蒸发量,湖水水位下降,湖滨地下水补给湖水;1990~2020年,降水量与入湖地表径流量之和略大于蒸发量,湖水水位变化不明显,湖水与湖滨地下水相互补给不明显。
(3)气温升高,蒸发旺盛;气候异常,降水量减少;冰川萎缩,入湖地表径流量减少;湖区周围工农业用水量大等。
【解析】
【分析】本题以中亚某内陆咸水湖为材料,设置3道小题,涉及湖泊水源补给类型、湖泊水文特征等相关知识点,考查学生获取和解读地理信息、调动和运用地理知识的能力,体现区域认知、综合思维的学科素养。
【小问1详解】
读图可知,近60年来,入湖地表径流补给量大;降水补给量较少;据材料“湖滨地下水与湖泊相互补给量较少”可知,湖滨地下水补给湖泊量较少,故该湖泊的主要补给水源是入湖地表径流。
【小问2详解】
1961~1969年,入湖地表径流量、降水量之和大于蒸发量,湖水补给量大于蒸发量,湖泊水位上升,湖水水位高于地下水水位,湖泊水补给湖滨地下水;1970~1989年,入湖地表径流量、降水量之和小于蒸发量,湖水补给量小于蒸发量,湖水水位下降,湖水水位低于地下水水位,湖滨地下水补给湖水;1990~2020年,入湖地表径流量、降水量之和与蒸发量大体相当;湖水补给量与蒸发量相当,湖水水位变化不大,湖水与湖滨地下水相互补给不明显。
【小问3详解】
2020年以后,随全球变暖,气温升高,蒸发旺盛;冰川面积缩小,入湖地表径流量减少;气候异常,降水量减少;湖泊水的补给水量少于蒸发量,湖泊水位下降;加上湖区周围工农业用水量大,入湖径流进一步减少,湖泊盐度逐渐上升等。
25. 阅读图文材料,完成下列要求。
土林是湖相、河流相松散的、成岩度较低的砂砾石层,在某些因素影响下,形成塔状、锥状、城堡状等地貌的总称,土林的顶部常覆盖低矮的草本植物。大同盆地位于山西省北部,是山西省最大的盆地。盆地内的大同土林是我国土林地貌发育最典型的地区之一。下图示意大同盆地地理位置及土林地貌景观。
(1)指出大同土林地貌形成的重要条件。
(2)分析大同土林地貌的形成过程。
(3)说明土林地貌呈现塔状、锥状、城堡状的原理。
【答案】(1)具有松散堆积物砂砾石层;地壳抬升作用;气候干旱,降水量少且集中;生态环境恶化等。
(2)流水携带泥沙、盛行风携带的沙尘及火山灰等在河流、湖泊沉积,形成深厚的砂砾石层;后经地壳抬升,湖水外泄后出露地表;经风力、流水等外力作用,砂砾石层逐渐被侵蚀成城堡状、锥状等土林地貌。
(3)形成土林的砂砾石层未完全固结,在地壳抬升过程中受水分蒸发及热胀冷缩等作用影响,会产生垂直方向为主的节理(裂隙);纵横交错的节理把砂砾石层切割成块状、条状,流水及风力会沿着节理向下侵蚀,从而形成具有明显节理切割痕迹的塔状、锥状、城堡状。
【解析】
【分析】本题以大同土林为材料,设置3道小题,涉及内力作用、外力作用与地表形态等相关知识点,考查考生获取和解读地理信息、调动和运用地理知识的能力,体现区域认知、综合思维的学科核心素养。
【小问1详解】
由材料“土林是湖相、河流相松散的、成岩度较低的砂砾石层”可知,土林形成需要具备松散堆积物的砂砾石层;地壳抬升作用,湖水外泄,使河湖相沉积物出露地表;在干旱的气候条件下,经风力侵蚀、暴雨等流水等外力侵蚀;区域生态环境恶化等。
【小问2详解】
由材料可知,土林是一种由河湖相土状堆积物塑造的如塔如林的地貌,分布在大同盆地。大同盆地内的河湖挟带的大量泥沙以及冬季风挟带的尘土、火山灰等在古湖盆堆积形成深厚的砂砾石层;后来地壳抬升,河湖水外泄,砂砾石层裸露,接受外力侵蚀;在长期的风力、流水等侵蚀、搬运等外力作用的影响下,形成千姿百态的塔状、锥状、城堡状等土林地貌。
【小问3详解】
据材料“在某些因素影响下,形成塔状、锥状、城堡状等地貌”可知,形成土林的砂砾石层固结不完全,水分含量较多;随着地壳抬升,砂砾石层中的水分受蒸发作用及热胀冷缩等作用影响,产生众多垂直方向的裂隙;纵横交错的垂直裂隙把砂砾石层切割成块状、条状、城堡状;流水、风力等外力沿着垂直裂隙不断向下侵蚀,从而形成具有明显节理切割痕迹的塔状、锥状、城堡状地貌形态。
项目
时间
粮食播种面积
(万公顷)
粮食产量
(万吨)
人均粮食产量
(千克)
棉花产量
(万吨)
2011年
47.52
321.34
427.3
3.55
2019年
52.33
301.19
367.8
0.9
2021年
52.71
294.13
310.7
0.25
2023-2024学年陕西省榆林市府谷县府谷中学高二上学期期末模拟地理试题含解析: 这是一份2023-2024学年陕西省榆林市府谷县府谷中学高二上学期期末模拟地理试题含解析,共17页。试卷主要包含了单项选择题,综合题等内容,欢迎下载使用。
2023-2024学年陕西省榆林市府谷县府谷中学高三上学期第二次月考地理试题含答案: 这是一份2023-2024学年陕西省榆林市府谷县府谷中学高三上学期第二次月考地理试题含答案,共13页。试卷主要包含了本试卷分选择题和非选择题两部分,答题前,考生务必用直径0,本卷命题范围,据图分析可知等内容,欢迎下载使用。
陕西省榆林市府谷县府谷中学2023-2024学年高三上学期11月月考地理试题(含答案): 这是一份陕西省榆林市府谷县府谷中学2023-2024学年高三上学期11月月考地理试题(含答案),共10页。试卷主要包含了本试卷分选择题和非选择题两部分,答题前,考生务必用直径0,本卷命题范围,该山最可能位于我国,沪昆高铁运营后能,该国最可能是等内容,欢迎下载使用。

