


2022年高三化学寒假同步练习(含答案):22化学反应原理
展开
这是一份2022年高三化学寒假同步练习(含答案):22化学反应原理,共11页。试卷主要包含了选择题,非选择题等内容,欢迎下载使用。
一、选择题(本题包括16小题,每小题3分,共48分)
1.全球变暖给我们敲响了警钟,地球正面临巨大的挑战。下列说法不正确的是( )
A.推广“低碳经济”,减少温室气体的排放
B.推进小火力发电站的兴建,缓解地方用电困难,促进地方经济的快速发展
C.推广“绿色自由”计划,吸收空气中的CO2并利用廉价能源合成汽油
D.利用晶体硅制作的太阳能电池将太阳能直接转化为电能
解析:小火力发电站对煤炭的利用率低,生产单位电力时向大气中排放的CO2气体相对较多,B不正确。
答案:B
2.500 mL 1 ml/L的稀HCl与锌粒反应,不会使反应速率加快的是( )
A.升高温度
B.将500 mL 1 ml/L的HCl改为1000 mL 1 ml/L的HCl
C.用1 ml/L的H2SO4代替1 ml/L的HCl
D.用锌粉代替锌粒
解析:升温、增大反应物浓度均可使反应速率加快;锌粉比锌粒的表面积大,也可加快反应速率,而将等浓度的HCl由500 mL变为1000 mL,只是改变了反应物的用量,并不改变其浓度,所以反应速率不变。
答案:B
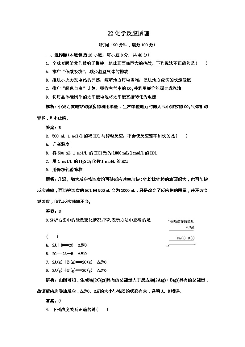
3.分析右图中的能量变化情况,下列表示方法中正确的是( )
A.2A+B===2C ΔHC。
乙池中C为负极,Ag为正极,反应离子方程式为:
C(s)+2Ag+(aq)===C2+(aq)+2Ag(s)
说明金属性C>Ag,
因此金属性Cd>Ag,选项B中的反应不能发生。
答案:B
二、非选择题(本题包括6个小题,共52分)
17.(8分)2011年9月29日我国成功发射的“天宫一号”飞行器的外壳覆盖了一种新型结构陶瓷材料,其主要成分是氮化硅,该陶瓷材料可由石英固体与焦炭颗粒在高温的氮气流中通过如下反应制得:
SiO2+C+N2eq \(――→,\s\up7(高温),\s\d5( ))Si3N4+CO
该反应变化过程中的能量变化如图所示。回答以下问题。
(1)上述反应中的还原剂是
____________,其还原产物是________。
(2)该反应________(填“吸热”或“放热”),反应热ΔH________0(填“>”“1,故滴定HCl溶液的曲线为图1。
(2)0.1 ml/L HCl溶液20 mL与0.1 ml/L NaOH溶液20 mL恰好完全中和,此时溶液的pH=7,故a=20.00 mL。
(3)用NaOH溶液滴定CH3COOH溶液的过程中存在电荷守恒:
c(Na+)+c(H+)=c(CH3COO-)+c(OH-),
当溶液pH=7时,c(Na+)=c(CH3COO-),即D点符合这一要求。
(4)E点溶液的pH>7,呈碱性,其离子浓度大小顺序为:c(Na+)>c(CH3COO-)>c(OH-)>c(H+)
答案:(1)图1 (2)20.00 (3)D
(4)c(Na+)>c(CH3COO-)>c(OH-)>c(H+)
22.(10分)合成氨工业对国民经济和社会发展具有重要的意义。其原理为:
N2(g)+3H2(g)2NH3(g)
ΔH=-92.4 kJ/ml,
据此回答以下问题:
(1)①该反应的化学平衡常数表达式为K=________。
②根据温度对化学平衡的影响规律可知,对于该反应,温度越高,其平衡常数的值越________。
(2)某温度下,若把10 ml N2与30 ml H2置于体积为10 L的密闭容器内,反应达到平衡状态时,测得混合气体中氨的体积分数为20%,则该温度下反应的K=________(可用分数表示)。
解析:对可逆反应N2(g)+3H2(g)2NH3(g) ΔH=-92.4 kJ/ml,是一个气体体积减小的放热反应。
(1)①由方程式知K=eq \f(c2NH3,cN2·c3H2)
②升高温度,平衡向吸热反应方向移动,即向逆反应方向移动,c(NH3)减小,c(N2)、c(H2)增大,故eq \f(c2NH3,cN2·c3H2)减小,K值减小。
(2)设平衡时,N2转化的浓度为x ml/L。
N2 + 3H22NH3
开始时(ml/L) 1 3 0
转化(ml/L) x 3x 2x
平衡时(ml/L) 1-x 3-3x 2x,
所以eq \f(2x,1-x+3-3x+2x)=20%,
解得x=eq \f(1,3) ml/L。
因此平衡时c(N2)=eq \f(2,3) ml/L,c(H2)=2 ml/L,
c(NH3)=eq \f(2,3) ml/L,
代入平衡常数表达式解得K=eq \f(1,12)。
答案:(1)①eq \f(c2NH3,cN2·c3H2) ②小 (2)eq \f(1,12)
温度/℃
500
700
900
K
1.00
1.47
2.40
相关试卷
这是一份2022年高三化学寒假同步练习(含答案):27电解原理,共6页。
这是一份2022年高三化学寒假学业质量标准检测(含答案):06化学反应原理(二),共18页。试卷主要包含了选择题,非选择题等内容,欢迎下载使用。
这是一份2022年高三化学寒假学业质量标准检测(含答案):05化学反应原理(一),共13页。试卷主要包含了选择题,非选择题等内容,欢迎下载使用。
