


江苏省普通高中学业水平合格性考试模拟卷(三)生物(含答案)
展开
这是一份江苏省普通高中学业水平合格性考试模拟卷(三)生物(含答案),共10页。试卷主要包含了单项选择题,非选择题等内容,欢迎下载使用。
(满分:100分 时间:75分钟)
一、单项选择题(本部分包括40题,每题2分,共计80分。每题只有一个选项最符合题意。)
1.下列哪项不是氨基酸的基团( )
A.氨基 B.羧基 C.R基 D.碱基
2.水稻根系吸收的氮和磷,可用于植物体内合成( )
A.核糖和蛋白质 B.蛋白质和脂肪 C.核酸和蛋白质 D.脂肪和核糖
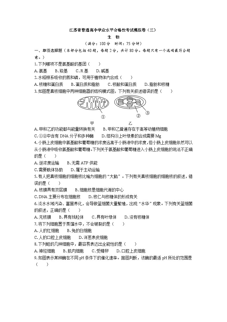
3.如图是真核细胞中两种细胞器的结构模式图,下列有关叙述错误的是( )
A.甲和乙的功能都与能量转换有关 B.甲和乙普遍存在于高等动植物细胞
C.①②中含有DNA分子和多种酶 D.结构③上叶绿素的合成需要Mg
4.小肠上皮细胞中氨基酸和葡萄糖的浓度远高于小肠液中的浓度,但小肠上皮细胞依然可以从小肠液中吸收氨基酸和葡萄糖。下列关于氨基酸和葡萄糖进入小肠上皮细胞的说法不正确的是( )
A.逆浓度运输 B.无需ATP供能
C.需要载体协助 D.属于主动运输
5.有人把真核细胞的细胞核比喻为细胞的“大脑”。下列有关真核细胞的细胞核的叙述,错误的是( )
A.核膜具有双层膜 B.细胞核是细胞代谢的中心
C.DNA主要分布在细胞核 D.核仁与核糖体的形成有关
6.淡水水域污染、富营养化,会导致蓝细菌大量繁殖,出现“水华”现象。下列有关蓝细菌的叙述,正确的是( )
A.无核膜 B.具有线粒体 C.具有叶绿体 D.没有核糖体
7.将下列细胞置于蒸馏水中,不会破裂的是( )
A.人的红细胞 B.兔的白细胞
C.人的口腔上皮细胞 D.洋葱表皮细胞
8.下列蛙的几种细胞中,最容易表达出全能性的是( )
A.神经细胞 B.肌肉细胞 C.受精卵 D.口腔上皮细胞
9.如图表示某种酶在不同pH条件下的催化速率。据图判断,该酶的最适pH所处的范围是( )
A.3~4 B.4~5 C.5~6 D.6~7
10.下列物质与组成它们的单体,对应正确的是( )
A.糖原——葡萄糖 B.抗体——蛋白质
C.DNA——基因 D.淀粉——麦芽糖
11.下列哪些生理活动会导致细胞内ADP的含量增加( )
A.肾小管通过水通道蛋白重吸收水 B.细胞膜上Ca2+载体的磷酸化
C.葡萄糖进入哺乳动物成熟红细胞 D.甘油进入小肠绒毛上皮细胞
12.大量实验数据表明,酶的催化效率大约是无机催化剂的107~1013倍,这说明酶具有的特性是( )
A.催化性 B.高效性 C.专一性 D.多样性
13.下列有关有氧呼吸特点的叙述,错误的是( )
A.需要多种酶参与 B.产生水和二氧化碳
C.分解有机物不彻底 D.生成大量的ATP
14.图中甲、乙、丙分别表示人体的几种细胞,它们的形态结构和功能各不相同的根本原因是( )
甲 乙 丙
A.DNA的结构不同 B.基因选择性表达
C.遗传物质不同 D.线粒体结构不同
15.把培养在含轻氮(14N)环境中的细菌,转移到含重氮(15N)环境中培养,连续复制两轮后,离心分离其DNA,结果应是下图的( )
A B C D
16.下列选项中的物质,可发生碱基互补配对的是( )
A.DNA与mRNA B.mRNA与氨基酸
C.tRNA与氨基酸 D.氨基酸与DNA
17.如图是某二倍体生物处于不同分裂时期的四个细胞图像,其中最可能处于有丝分裂时期的是( )
A B C D
18.某双链DNA分子含100个碱基对,已知腺嘌呤(A)的数目是20个,则鸟嘌呤(G)的数目是( )
A.20个 B.40个 C.60个 D.80个
19.某核酸是蛋白质合成的直接模板,如图为其结构示意图,则该核酸为( )
A.mRNA B.rRNA C.tRNA D.DNA
20.在肺炎链球菌的转化实验中,将无毒性的R型细菌和被加热杀死的有毒性的S型细菌混合后注入小鼠体内,在小鼠体内会出现( )
A.有毒性的R型和无毒性的R型细菌
B.无毒性的R型和有毒性的S型细菌
C.仅存在有毒性的S型细菌
D.仅存在无毒性的S型细菌
21.豌豆植株中,高秆(T)对矮秆(t)是显性。两亲本杂交,若子代中有50%是矮秆的,则其亲本的基因组成是( )
A.TT和tt B.Tt和Tt C.Tt和tt D.tt和tt
22.下列有关杂合子和纯合子的叙述中,正确的是( )
A.杂合子的双亲至少一方是杂合子
B.杂合子的双亲一定都是杂合子
C.纯合子自交的后代是纯合子
D.杂合子自交的后代全部是杂合子
23.右图为人类精子形成过程示意图,Ⅰ~Ⅳ表示该过程中的不同阶段,细胞内出现纺锤体的阶段是( )
A.Ⅰ和Ⅱ B.Ⅰ和Ⅲ
C.Ⅱ和Ⅲ D.Ⅲ和Ⅳ
24.减数分裂Ⅱ过程中会出现的现象是( )
A.同源染色体联会 B.着丝粒分裂
C.同源染色体分离 D.非同源染色体自由组合
25.如图为人类某种由常染色体上的一对等位基因(B、b)控制的遗传病系谱图。请据图判断Ⅰ-1、Ⅰ-2的基因型分别是( )
A.BB、Bb B.BB、bb C.bb、Bb D.Bb、Bb
26.改善生活方式可以有效降低癌症的发生风险,下列生活方式有利于预防癌症的是( )
A.经常食用烧烤食物 B.长期被动吸烟
C.长期误食霉变食物 D.保持乐观情绪
27.秋水仙素诱导细胞内染色体数目加倍的原因是( )
A.诱导细胞分裂 B.诱导细胞分化 C.促进细胞融合 D.抑制纺锤体的形成
28.昆虫的保护色越来越逼真,它们的天敌的视觉也越来越发达,结果双方都没有取得明显的优势,这说明( )
A.自然选择不起作用 B.生物为生存而进化
C.双方在斗争中不分胜负 D.双方相互选择、协同进化
29.如图所示细胞是生物体的体细胞,自交后代性状分离比为9∶3∶3∶1的是(不考虑同源染色体姐妹染色单体间的交换)( )
A B C D
30.人的血型由IA、IB、i三种基因决定,不同血型基因携带不同的遗传信息,是由下列哪一项内容决定的?( )
A.碱基种类 B.碱基对的排列顺序
C.磷酸和核糖的排列顺序 D.碱基互补配对方式
31.下列有关人类性染色体的叙述,正确的是( )
A.性染色体上的基因都可以控制性别
B.精子中一定含有一条Y染色体
C.性染色体只存在于生殖细胞中
D.女儿的性染色体有一条来自父亲
32.下列是生物学发展史上的几个重要实验,实验中应用了放射性同位素示踪技术的是( )
A.孟德尔发现遗传规律
B.赫尔希和蔡斯的噬菌体侵染细菌实验
C.摩尔根用果蝇做实验证明基因在染色体上
D.格里菲思肺炎链球菌的转化实验
33.下列关于DNA复制的叙述正确的是( )
A.复制方式为全保留复制
B.复制过程需要核糖核苷酸作为原料
C.复制过程为边解旋边复制
D.复制过程需要RNA聚合酶
34.英国的桦尺蛾身体有浅色斑点。随着工业发展,煤烟等污染物使桦尺蛾栖息的树干和墙壁变成黑色。到十九世纪末,英国各工业区出现了越来越多的黑色桦尺蛾,这种变化说明( )
A.生物自发突变的频率很低 B.生物突变都是有害的
C.自然选择决定生物进化的方向 D.基因突变和基因重组是定向的
35.一对色觉正常的夫妇生了一个患红绿色盲的男孩。如果他们再生一个孩子,视觉正常的概率是( )
A.1/2 B.1/4 C.3/4 D.1/8
36.某植物种群中,基因型为AA的个体占25%,基因型为Aa的个体占50%,该种群中基因A的频率为( )
A.50% B.25% C.40% D.60%
37.在生物体进行有性生殖过程中,控制不同性状的基因的重新组合叫做( )
A.基因突变 B.染色体数目变异
C.基因重组 D.染色体结构变异
38.下列不属于基因突变特征的是( )
A.基因突变是不定向的 B.基因突变不会产生新基因
C.自然状态下基因突变频率很低 D.基因突变在自然界中普遍存在
39.南瓜的果实中,白色(W)对黄色(w)为显性,盘状(D)对球状(d)为显性,两对基因独立遗传。下列不同亲本组合所产生的后代中,结白色球状果实最多的一组是( )
A.WwDd×wwdd B.WWdd×WWdd
C.WwDd×wwDD D.WwDd×WWDD
40.在生命系统中,最大和最小的结构层次分别是( )
A.生态系统、个体 B.生物圈、细胞
C.个体、细胞 D.生物圈、原子
二、非选择题(本题包括4小题,共20分。)
41.(5分)如图为大棚中菠菜叶肉细胞部分代谢过程示意图,图中甲、乙表示两种细胞器,数字表示物质。请据图回答问题:
(1)图中乙表示 ,甲细胞器增加膜面积的方式主要是通过 。
(2)物质②③分别是 、 。
(3)请你结合所学的知识写出提高大棚中菠菜产量的措施 (回答一个方面即可)。
42.(5分)某植物叶的颜色与形状由两对同源染色体上的两对等位基因控制(叶色由A、a控制,叶形由B、b控制)。下表是实验获得的统计数据。回答下列问题。
(1)两个实验组合中,可以用于判断叶形性状显隐性的实验组合是 ,叶色的显性性状是 。
(2)写出实验组合一亲本的基因型: 。若其子代红色阔叶自交,请预测子二代中红色阔叶类型所占比例为 (用分数表示)。
(3)实验组合二子代的419株红色窄叶植株中,杂合子的比例是 (用分数表示)。
43.(5分)如图是真核细胞中某多肽链合成的部分示意图,①②③为核糖体上结合tRNA的3个位置,a、b均是由3个相邻的核苷酸组成的结构。回答下列问题。
(1)图示为基因控制蛋白质合成的 过程,该过程的场所是 (填名称)。
(2)图中长链④代表的物质是 ,该物质中的 (填“a”或“b”)是密码子。
(3)图中⑤一端的反密码子是CUU,则其携带的氨基酸是 (括号内为密码子)。
A.谷氨酸(GAA) B.亮氨酸(CUU)
C.赖氨酸(AAG) D.苯丙氨酸(UUC)
44.(5分)图甲是细胞周期的一种表示方式(按顺时针方向);图乙表示有丝分裂某时期示意图;图丙中,A、B为用普通光学显微镜观察到的某植物根尖细胞有丝分裂过程中的两个视野。请据图分析回答:
图甲 图乙 图丙
(1)经过有丝分裂产生的子代细胞与亲代细胞的染色体数目 (填“相同”或“不同”)。
(2)图甲中表示一个完整细胞周期的是 (用图中字母和“→”表示)。
(3)图乙中染色单体数目为 ,染色体与核DNA数目之比为 。
(4)图丙中,若要由视野A变为视野B,有关操作过程的正确顺序是 。(用下列供选的序号和箭头填写)
①转动粗准焦螺旋 ②转动细准焦螺旋 ③调节光圈 ④转动转换器 ⑤向左下方移动装片 ⑥向右上方移动装片
江苏省普通高中学业水平合格性考试模拟卷(三)
生 物
1.D 2.C 3.B 4.B
5.B 【解析】细胞核是细胞代谢的控制中心,B错误。
6.A
7.D 【解析】植物细胞具有细胞壁,细胞壁具有支持和保护作用,在蒸馏水中不会吸水涨破,D正确。
8.C 【解析】神经细胞、肌肉细胞和口腔上皮细胞的分化程度均高于受精卵,受精卵的分化程度最低,全能性最高,最容易表达出全能性,C正确。
9.B
10.A 【解析】抗体的化学本质是蛋白质,蛋白质的基本单位是氨基酸,B错误;DNA的基本单位是脱氧核糖核苷酸,C错误;淀粉是一种多糖,其基本单位是葡萄糖,D错误。
11.B 【解析】细胞膜上Ca2+载体的磷酸化需要ATP提供能量,该过程会使ADP含量增加,B正确。
12.B 13.C
14.B 【解析】题图中甲、乙、丙细胞所含DNA的结构相同,都是双螺旋结构,A错误;它们的形态结构和功能各不相同的根本原因是基因的选择性表达,B正确;它们都是由同一个受精卵经过有丝分裂形成的,因此含有相同的遗传物质,C错误;它们所含线粒体的结构相同,D错误。
15.B 【解析】只含14N的细菌,转移到含重氮(15N)环境中培养复制一轮,由半保留复制特点可知,所形成的子代中每个DNA分子都是一条链含14N,一条链含15N;再复制一轮,共形成4个DNA分子,其中有两个DNA分子是一条链含15N、另一条链含14N,另两个DNA分子两条链都含15N,即子代有1/2中带、1/2重带,结合图示可知,B正确。
16.A
17.C 【解析】图A细胞中正在发生同源染色体的联会,应处于减数第一次分裂前期,A不符合题意;图B中细胞没有同源染色体,应处于减数第二次分裂,B不符合题意;图C中存在同源染色体,且染色体分布散乱,应处于有丝分裂前期,C符合题意;图D中同源染色体排列在赤道板两侧,应处于减数第一次分裂中期,D不符合题意。
18.D 【解析】根据双链DNA中的碱基互补配对原则,即有A=T,G=C。具有100个碱基对的DNA分子片段,其中含有腺嘌呤(A)20个,则T=20个,C=G=(200-40)/2=80个,D正确。
19.A 【解析】合成蛋白质的过程叫作翻译,该过程中mRNA是合成蛋白质的直接模板,题图是由核糖核苷酸组成的mRNA单链,A正确。
20.B 【解析】将无毒性的R型细菌和被加热杀死的有毒性的S型细菌混合后注入小鼠体内,部分无毒性的R型细菌会吸收加热杀死的S型细菌的DNA,从而转化为有毒性的S型细菌,因此在小鼠体内可以找到无毒性的R型细菌和有毒性的S型细菌,B正确。
21.C
22.C 【解析】杂合子的双亲可能都是纯合子,如AA×aa,A、B错误;纯合子自交的后代是纯合子,C正确;杂合子自交的后代可能出现纯合子,如Aa自交后代有AA、Aa、aa,D错误。
23.C 【解析】 Ⅰ表示减数分裂前的间期,还没有形成纺锤体,A、B错误;Ⅱ表示减数第一次分裂,Ⅲ表示减数第二次分裂,两者分裂的前期都有纺锤体的形成,以牵引染色体运动,C正确;Ⅳ表示精细胞的变形,细胞中纺锤体已经消失,D错误。
24.B 【解析】同源染色体联会发生在减数第一次分裂前期,A错误;着丝粒分裂发生在减数第二次分裂后期,B正确;同源染色体分离发生在减数第一次分裂后期,C错误;非同源染色体自由组合发生在减数第一次分裂后期,D错误。
25.D 【解析】Ⅰ-1和Ⅰ-2正常,Ⅱ-2患病,故该病为隐性遗传病,由题干信息知该病相关基因位于常染色体上,故为常染色体隐性遗传病,则患者Ⅱ-2的基因型为bb,故Ⅰ-1、Ⅰ-2均为携带者,基因型均为Bb,D正确。
26.D
27.D 【解析】秋水仙素能抑制细胞分裂过程中纺锤体的形成,进而使染色体数目加倍,形成多倍体,D正确。
28.D 【解析】自然选择仍在起作用,A错误;生物在生存斗争中进化,B错误;双方在斗争中都是适者生存,不适者被淘汰,C错误;昆虫的保护色越来越逼真,它们的天敌的视觉也越来越发达,说明双方相互选择、协同进化,D正确。
29.C 【解析】要出现9∶3∶3∶1的分离比,需要两对杂合子自交,并且这两对基因要分别位于两对同源染色体上。只有一对基因杂合,另一对基因纯合,后代会出现3∶1的分离比,A错误;两对基因位于一对同源染色体上,不能发生自由组合,B、D错误;有两对基因杂合,并且杂合的两对基因分别位于两对同源染色体上,符合要求,C正确。
30.B 【解析】不同血型基因携带不同的遗传信息是由碱基对的排列顺序决定的,每个基因的碱基种类、磷酸和核糖的排列顺序、碱基互补配对方式都是相同的,B正确。
31.D 【解析】性染色体上的基因不都是控制性别的,如人类的红绿色盲基因,A错误;X染色体与Y染色体属于同源染色体,在减数分裂过程中,X染色体与Y染色体分离,故精子中含有一条X或Y染色体,B错误;体细胞中存在性染色体,男性为XY,女性为XX,C错误。
32.B 【解析】孟德尔发现遗传规律、摩尔根用果蝇做实验证明基因在染色体上运用的都是假说—演绎法,A、C不符合题意;赫尔希和蔡斯的噬菌体侵染细菌实验运用了同位素标记的方法,分别用35S和32P标记噬菌体的蛋白质和DNA,B符合题意;格里菲思肺炎链球菌的转化实验是将S型和R型肺炎链球菌等分别注射到小鼠体内,观察小鼠生存情况,D不符合题意。
33.C 【解析】DNA复制方式是半保留复制,A错误;DNA复制过程需要游离的脱氧核苷酸作为原料,B错误;DNA复制过程需要解旋酶和DNA聚合酶等,D错误。
34.C 【解析】题干内容说明了自然选择决定生物进化的方向,C正确;生物自发突变频率很低,但该题未体现,A错误;突变的有害和有利取决于生物的生存环境,B错误;基因突变和基因重组都是不定向的,D错误。
35.C 【解析】设红绿色盲相关基因为B、b,根据题意分析可知:一个色觉正常的女子(XBX-)与一个色觉正常的男子(XBY)婚配,生了一个患红绿色盲的男孩(XbY),说明这对夫妇的基因型为XBXb和XBY,他们再生出色觉正常孩子的概率是3/4,C正确。
36.A 【解析】基因A的频率=AA的基因型频率+Aa的基因型频率÷2=25%+50%÷2=50%,A正确。
37.C
38.B 【解析】基因突变的特征:(1)基因突变在自然界中普遍存在;(2)基因突变是随机发生的;(3)基因突变具有低频性;(4)基因突变具有多害少利性;(5)基因突变是不定向的。综上可知,B符合题意。
39.B 【解析】由题意“两对基因独立遗传”可知:南瓜果实颜色和形状的遗传遵循基因的自由组合定律,白色球状果实的南瓜基因型为W_dd。WwDd与wwdd杂交,后代结白色球状果实的概率为1/2(Ww)×1/2(dd)=1/4;WWdd与WWdd杂交,后代结白色球状果实的概率为100%;WwDd与wwDD杂交,后代结白色球状果实的概率为1/2(Ww)×0(dd)=0;WwDd与WWDD杂交,后代结白色球状果实的概率为1W_×0dd=0。综上分析,B正确。
40.B 【解析】生命系统中最小、最基本的结构层次是细胞,最大的结构层次是生物圈,B正确。
41.(1)线粒体 类囊体堆叠形成基粒 (2)NADPH ATP
(3)增施农家肥;白天适时通风透气;增大昼夜温差;晚上补充光照等
42.(1)一 红色 (2)aaBB×Aabb 9/16 (3)2/3
43.(1)翻译 核糖体 (2)mRNA b (3)A
44.(1)相同 (2)a→a (3)0 1∶1 (4)⑤→④→③→②
【解析】(1)有丝分裂过程中,染色体复制一次,细胞分裂一次,因此经过有丝分裂产生的子代细胞与亲代细胞的染色体数目相同。(2)细胞周期是指连续分裂的细胞,从一次分裂完成时开始,到下一次分裂完成时为止所经历的时期。图甲中表示一个完整细胞周期的是a→a。(3)图乙中着丝粒分裂,每条染色体含有一个DNA,染色单体数目为0,染色体与核DNA数目之比为1∶1。(4)图丙中A、B为同一细胞。A细胞位于视野左下角,由视野A变为视野B时,应先向左下方移动装片,将观察目标移到视野中央,然后转动转换器,换上高倍物镜,由于高倍镜下视野较暗,应使用大光圈或凹面镜,再调节细准焦螺旋使物像清晰,因此若要由视野A变为视野B,正确的顺序是⑤→④→③→②。
实验组合
亲本表型
子代表型及植株数目(单位:株)
红色阔叶
红色窄叶
白色阔叶
白色窄叶
一
白色阔叶×红色窄叶
415
0
397
0
二
红色窄叶×红色窄叶
0
419
0
141
相关试卷
这是一份江苏省普通高中学业水平合格性考试模拟卷(一)生物(含答案),共9页。试卷主要包含了单项选择题,非选择题等内容,欢迎下载使用。
这是一份江苏省普通高中学业水平合格性考试模拟卷(五)生物(含答案),共8页。试卷主要包含了单项选择题,非选择题等内容,欢迎下载使用。
这是一份江苏省普通高中学业水平合格性考试模拟卷(四)生物(含答案),共9页。试卷主要包含了单项选择题,非选择题等内容,欢迎下载使用。
