


还剩17页未读,
继续阅读
2023年高考湖南政治真题(解析版)
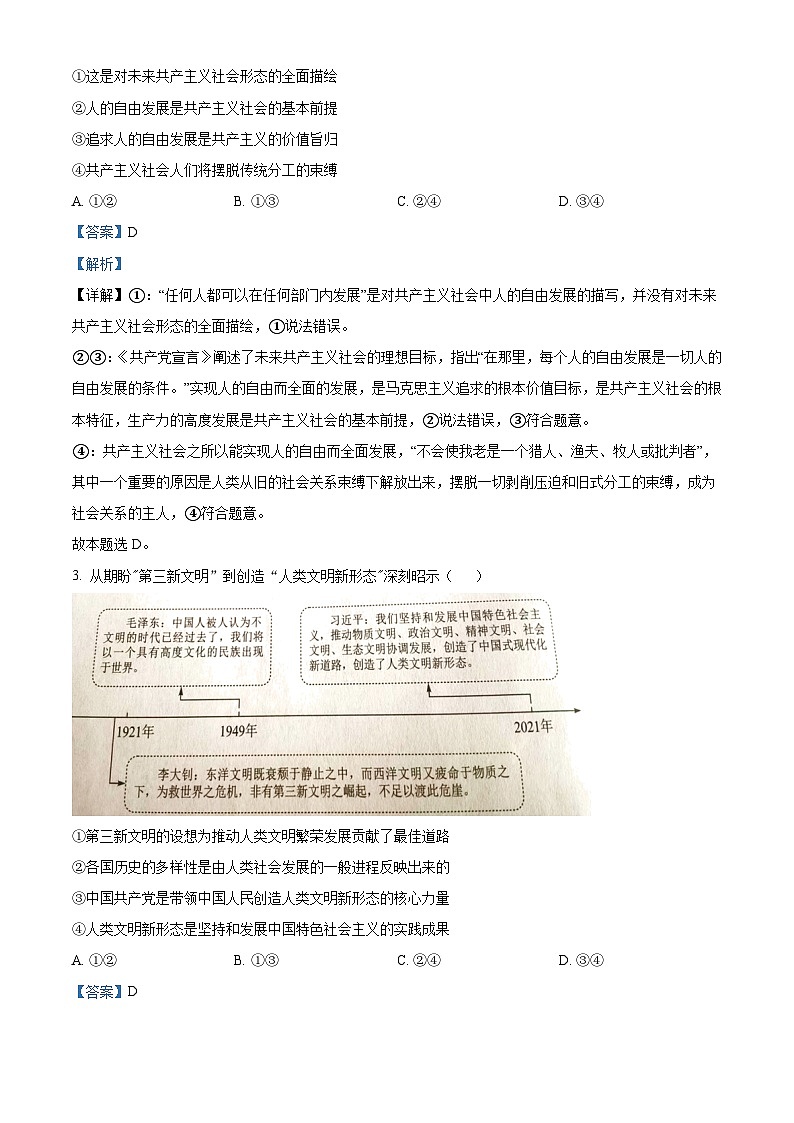
展开相关试卷
2023年高考湖南政治真题(解析版):
这是一份2023年高考湖南政治真题(解析版),共20页。试卷主要包含了 三湘巨变,时光为证, 方圆之境,一眼千年等内容,欢迎下载使用。
2023年高考真题——政治(湖南卷)含解析:
这是一份2023年高考真题——政治(湖南卷)含解析,共19页。
2023年高考湖南政治真题(无答案):
这是一份2023年高考湖南政治真题(无答案),共8页。试卷主要包含了单选题,未知,材料分析题等内容,欢迎下载使用。