


还剩8页未读,
继续阅读
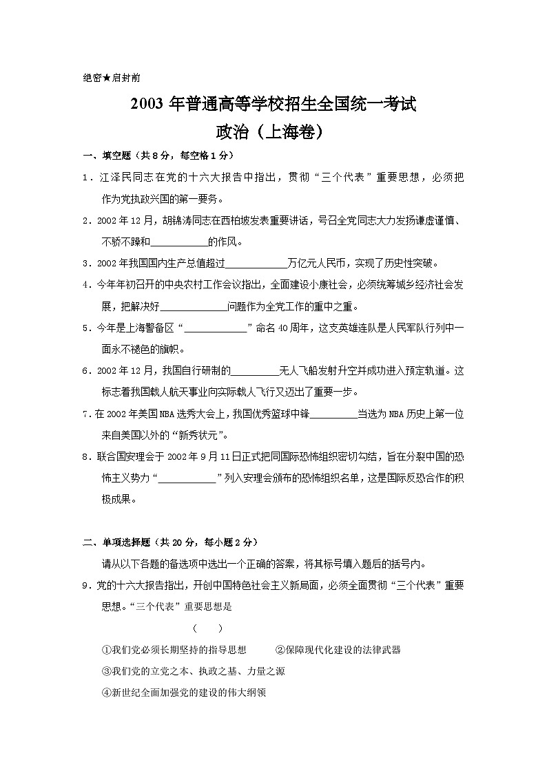
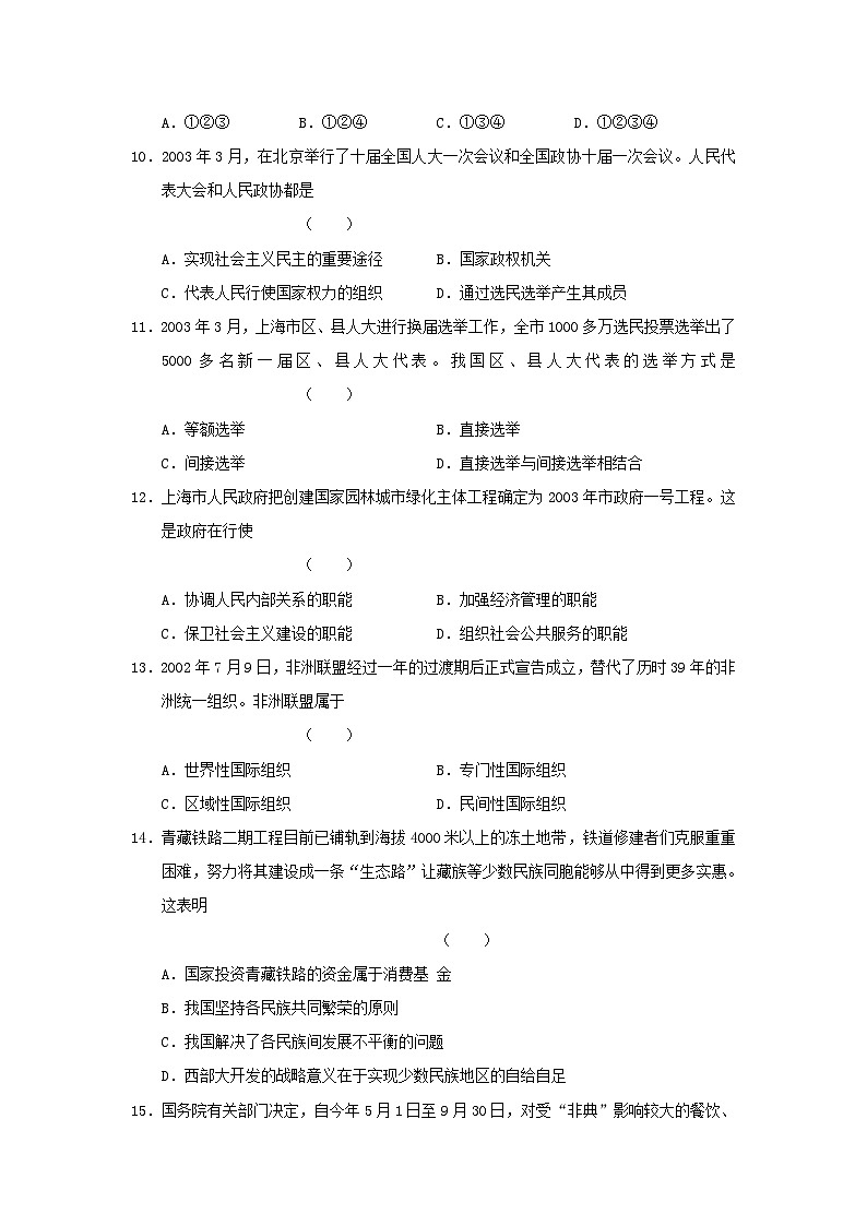
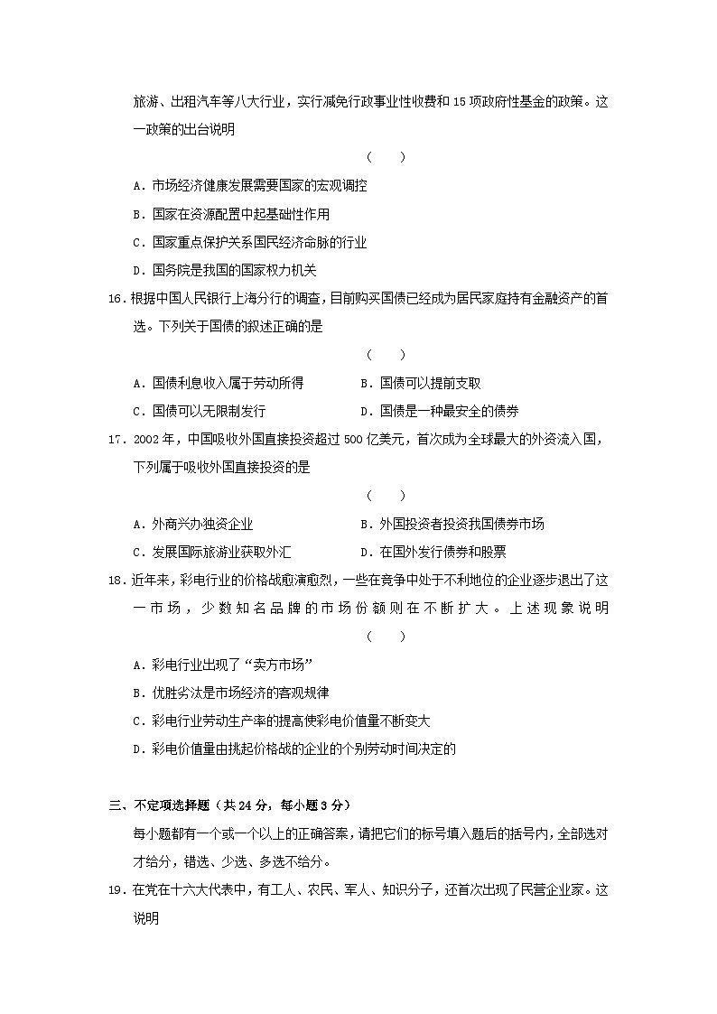
2003年上海市高中毕业统一学业考试政治试卷(word版)
展开
这是一份2003年上海市高中毕业统一学业考试政治试卷(word版),共11页。试卷主要包含了填空题,单项选择题,不定项选择题,简答题,分析说明题,论述题等内容,欢迎下载使用。
相关试卷
2006年上海市高中毕业统一学业考试政治试卷(word版):
这是一份2006年上海市高中毕业统一学业考试政治试卷(word版),共13页。试卷主要包含了单项选择题,不定项选择题,填空题,简答题,分析说明题,论述题等内容,欢迎下载使用。
2009年上海市高中毕业统一学业考试政治试卷(word版):
这是一份2009年上海市高中毕业统一学业考试政治试卷(word版),共22页。试卷主要包含了分析说明题等内容,欢迎下载使用。
2006年上海市高中毕业统一学业考试政治试卷(word版):
这是一份2006年上海市高中毕业统一学业考试政治试卷(word版),共13页。试卷主要包含了单项选择题,不定项选择题,填空题,简答题,分析说明题,论述题等内容,欢迎下载使用。