重庆市育才中学校2023-2024学年高一生物上学期拔尖强基联合定时检测(一)试题(Word版附解析)
展开(满分:100分;考试时间:40分钟)
2023年10月
注意事项:
1.答题前,考生先将自己的姓名、班级、考场/座位号、准考证号填写在答题卡上。
2.答选择题时,必须使用2B铅笔填涂;答非选择题时,必须使用0.5毫米的黑色签字笔书写,必须在题号对应的答题区域内作答,超出答题区域书写无效;保持答卷清洁、完整。
3.考试结束后,将答题卡交回(试题卷学生留存,以备评讲)。
一、选择题:本题共15小题,每小题4分,共60分。在每小题给出的四个选项中,只有一项是符合题目要求的。
1. 德国科学家施莱登和施旺在观察动植物组织后,进行理论概括最终提出细胞学说,下列相关说法错误的是( )
A. 细胞学说没有涉及原核生物和真菌,也没有涉及病毒
B. 细胞学说揭示了生物界的统一性和差异性
C. “所有的细胞都来源于先前存在的细胞”揭示了每个细胞都凝聚着漫长的进化史
D. 细胞虽然是一个相对独立的单位,但也对与其他细胞共同组成的整体生命起作用
【答案】B
【解析】
【分析】细胞学说是由德国植物学家施莱登和动物学家施旺提出的,其内容为:(1)细胞是一个有机体,一切动植物都是由细胞发育而来,并由细胞和细胞的产物所构成。(2)细胞是一个相对独立的单位,既有它自己的生命,又对与其他细胞共同组成的整体的生命起作用。(3)新细胞可以从老细胞中产生。
【详解】A、细胞学说提到的是一切动植物细胞,没有涉及原核生物和真菌,也没有涉及病毒,A正确;
B、细胞学说揭示了动植物的统一性,从而阐明了生物界的统一性,B错误;
C、“所有的细胞都来源于先前存在的细胞”揭示了每个细胞都凝聚着漫长的进化史,C正确;
D、细胞是一个相对独立的单位,既有它自己的生命,又对与其他细胞共同组成的整体生命起作用,D正确。
故选B。
2. 细胞是最基本的生命系统。下列事实不支持该观点的是( )
A. 流感病毒只能在活细胞中增殖产生下一代
B. 单细胞草履虫能完成运动、摄食、呼吸等生命活动
C. 离体叶绿体在一定条件下可进行光合作用
D. 动物、植物、细菌、真菌均是由细胞组成的
【答案】C
【解析】
【分析】细胞是生命活动的结构单位和功能单位,病毒没有细胞结构,不能独立生活,必须寄生在细胞中进行生活;生命活动离不开细胞是指单细胞生物每个细胞能完成各种生命活动,多细胞生物通过各种分化细胞协调完成各种复杂的生命活动。
【详解】A、没有细胞结构的流感病毒只能在活细胞中增殖产生下一代,体现了细胞是最基本的生命系统,A不符合题意;
B、草履虫是单细胞生物,一个细胞即是一个个体,单细胞草履虫能完成运动、摄食、呼吸等生命活动,体现了细胞是最基本的生命系统,B不符合题意;
C、叶绿体是细胞中的一种细胞器,离体叶绿体在一定条件下可进行光合作用,不能体现细胞是最基本的生命系统,C符合题意;
D、动物、植物、细菌、真菌均是由细胞组成的,体现了细胞是最基本的生命系统,D不符合题意。
故选C。
3. 下列供选组合中,能正确体现生命系统结构层次由简单到复杂的是( )
①甲流病毒 ②一棵橙子树 ③缙云山上所有鸟 ④黛湖中所有鲫鱼 ⑤一片树林 ⑥嘉陵江中所有生物 ⑦一个橙子 ⑧小鼠的肌肉组织 ⑨一个神经细胞 ⑩细胞内的水、蛋白质等化合物
A. ⑨⑧⑦②④⑥⑤B. ⑨⑧⑦②③⑥⑤
C. ⑩⑨⑧⑦②④⑥⑤D. ⑩⑨⑧⑦②③⑥⑤
【答案】A
【解析】
【分析】生命系统的结构层次:细胞→组织→器官→系统→个体→种群→群落→生态系统→生物圈。
【详解】①甲流病毒为病毒,不属于生命系统的结构层次;
②一棵橙子树属于个体层次;
③缙云山上所有鸟既不是种群,也不是群落,不属于生命系统结构层次;
④黛湖中所有鲫鱼属于种群层次;
⑤一片树林属于生态系统层次;
⑥嘉陵江中所有生物属于群落层次;
⑦一个橙子为果实,属于器官层次;
⑧小鼠肌肉组织属于组织层次;
⑨一个神经细胞属于细胞层次;
⑩细胞内的水、蛋白质等化合物不属于生命系统的结构层次;
生命系统的结构层次:细胞→组织→器官→系统→个体→种群→群落→生态系统→生物圈,将上述选项按生命系统结构层次由简单到复杂排序,应该是:⑨⑧⑦②④⑥⑤,A正确,BCD错误。
故选A。
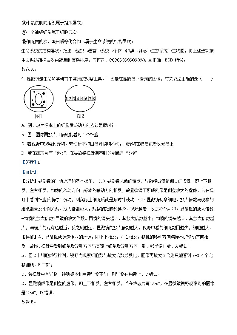
4. 显微镜是生命科学研究中常用的观察工具,下图是在显微镜下看到的图像,有关说法正确的是( )
A. 图1玻片标本上的细胞质流动方向应该是顺时针
B. 图2图像再放大2倍则能看到4个细胞
C. 若视野中观察到异物,转动标本和目镜异物均不动,则异物在物镜或者反光镜上
D. 若在载玻片写“9>6”,在显微镜视野观察到的图像是“6<9”
【答案】B
【解析】
【分析】显微镜的呈像原理和基本操作:(1)显微镜成像的特点:显微镜成像是倒立的虚像,即上下相反,左右相反,物像的移动方向与标本的移动方向相反,故显微镜下所成的像是倒立放大的虚像,若在视野中看到细胞质顺时针流动,则实际上细胞质就是顺时针流动。(2)显微镜观察细胞,放大倍数与观察的细胞数呈反比例关系,放大倍数越大,观察的细胞数越少,视野越暗,反之亦然。(3)显微镜的放大倍数=物镜的放大倍数×目镜的放大倍数。目镜的镜头越长,其放大倍数越小;物镜的镜头越长,其放大倍数越大,与玻片的距离也越近,反之则越远。显微镜的放大倍数越大,视野中看的细胞数目越少,细胞越大。
【详解】A、显微镜成像是倒立的虚像,即上下相反,左右相反,物像的移动方向与标本的移动方向相反,故图l视野中看到细胞质流动方向与实际上细胞质流动方向一致,都是逆时针,A错误;
B、图2中细胞成行排列,视野内观察细胞数与放大倍数成反比,图像再放大2倍则只能看到8÷2=4个完整细胞,B正确;
C、若视野中有异物,转动标本和目镜异物不动,则异物在物镜上,C错误;
D、显微镜成像是倒立的虚像,即上下相反,左右相反,若在载玻片写“9>6”,在显微镜视野观察到的图像是“9<6”,D错误。
故选B。
5. 下列相关说法中正确的有( )
①原核细胞都含有DNA和RNA
②单细胞生物都是原核生物
③蓝细菌能进行光合作用是因为具有叶绿素和藻蓝素
④原核生物和真核生物的遗传物质都是DNA
⑤原核细胞都有细胞壁
⑥酵母菌和大肠杆菌的细胞结构相同
A. ①②③B. ①③④C. ④⑤⑥D. ②⑤⑥
【答案】B
【解析】
【分析】原核细胞没有被核膜包被的成形的细胞核,没有核膜、核仁和染色质;没有复杂的细胞器(只有核糖体一种细胞器);只能进行二分裂生殖,属于无性生殖;含有细胞膜、细胞质,遗传物质是DNA。
【详解】①原核细胞都含有DNA和RNA,并且DNA在拟核区,呈环状,①正确;
②单细胞生物不一定是原核生物,例如酵母菌是单细胞真核生物,②错误;
③蓝细菌能进行光合作用是因为具有叶绿素和藻蓝素,③正确;
④原核生物和真核生物都有DNA和RNA,但是遗传物质都是DNA,④正确;
⑤原核细胞不一定都有细胞壁,如支原体就是没有细胞壁的原核细胞,⑤错误;
⑥酵母菌是真核生物,大肠杆菌是原核生物,二者细胞结构不同,大肠杆菌没有以核膜为界限的细胞核,⑥错误。
综上所述,①③④正确,即B正确。
故选B。
6. 玉米细胞干重、人细胞干重、活细胞中几种元素的相对含量如表所示,下列相关说法错误的是( )
A. 从表中可以看出,组成生物体的基本元素是C、H、O、N、P
B. 人体细胞干重中N比玉米细胞干重的N多,推测原因可能是人体细胞含有更多蛋白质
C. 活细胞中O相对含量很高,原因可能是水分含量多
D. 组成人和玉米的元素种类大体相同,但含量有差异,因此玉米和人既有统一性也有差异性
【答案】A
【解析】
【分析】分析表格:活细胞中由于水分较多,所以H、O元素含量较高;干细胞中由于蛋白质含量较高,所以C元素含量较高;由表中数据可以看出在玉米细胞(干)中所占比例明显高于人细胞(干)的元素是氧,发生这种差异的一个主要原因是组成玉米细胞的化合物中糖类较多。
【详解】A、组成生物体的最基本元素是C,基本元素是C、H、O、N,A错误;
B、干重中含量最多的是蛋白质,蛋白质的基本元素是C、H、O、N,人体细胞干重中N比玉米细胞干重的N多,可推测人体细胞含有更多蛋白质,B正确;
C、组成活细胞中含量最多的化合物是H2O,而水中O的分子量较大,所以活细胞中O含量最高,与水在细胞中含量最多有关,C正确;
D、组成人和玉米的元素种类大体相同,体现了统一性;组成人和玉米的元素含量有差异,体现了差异性,D正确。
故选A。
7. 小王同学学习了物质鉴定后,想将所学知识应用于日常生活,于是他设计了如下探究实验,下列相关探究正确的是( )
A. AB. BC. CD. D
【答案】D
【解析】
【分析】生物组织中化合物的鉴定:(1)斐林试剂可用于鉴定还原糖,在水浴加热的条件下,溶液的颜色变化为砖红色(沉淀)。斐林试剂只能检验生物组织中还原糖(如葡萄糖、麦芽糖、果糖)存在与否,而不能鉴定非还原性糖(如淀粉、蔗糖)。(2)蛋白质可与双缩脲试剂产生紫色反应。(3)油脂可用苏丹Ⅲ染液鉴定,呈橘黄色。(4)淀粉遇碘—碘化钾溶液变蓝。
【详解】A、苏丹Ⅲ染液可将脂肪染成橘黄色,A错误;
B、双缩脲试剂与蛋白质呈紫色反应,B错误;
C、淀粉遇碘—碘化钾溶液变蓝,C错误;
D、斐林试剂与还原糖水浴加热可出现砖红色沉淀,该饮料与斐林试剂反应出现砖红色,只能说明含还原糖,但还原糖有葡萄糖、果糖、麦芽糖、乳糖等,无法确定含有哪一种还原糖,D正确。
故选D。
8. 无机盐在生物体内含量较少,但作用却很大,下列相关说法正确的是( )
A. 无机盐在生物体内均以离子形式存在
B. 哺乳动物血液中的Ca2+含量过高会引起抽搐现象
C. 铁是叶绿素的必要成分
D. 大量出汗后饮用淡盐水有利于维持细胞的正常生命活动
【答案】D
【解析】
【分析】无机盐主要以离子为存在形式。其功能表现:(1)细胞中某些复杂化合物的重要组成成分。如:Fe2+是血红蛋白的主要成分;Mg2+是叶绿素的必要成分。(2)维持细胞的生命活动。如血液钙含量低会抽搐。(3)维持细胞的形态、酸碱度、渗透压。
【详解】A、大多数无机盐在生物体内以离子形式存在,也有以化合物形式存在的,例如CaCO3,A错误;
B、哺乳动物血液中的Ca2+含量过低会引起抽搐现象,血液中的Ca2+含量过高会引起肌无力,B错误;
C、铁是血红蛋白的主要成分,镁是叶绿素的必要成分,C错误;
D、大量出汗后机体丢失了大量的水和无机盐,因此大量出汗后饮用淡盐水有利于维持细胞的正常生命活动,D正确。
故选D。
9. 秋季水稻种子在成熟过程中,干物质和水分会发生如图所示变化,下列相关说法正确的是( )
A. 随着种子的成熟,其新陈代谢会逐渐加快
B. 随着种子的成熟,减少的主要是自由水
C. 随着种子的成熟,种子的干重逐渐增加,增加的主要是脂肪
D. 随着种子的成熟,种子细胞中结合水/自由水的值逐渐减小
【答案】B
【解析】
【分析】水是活细胞中含量最多的化合物,细胞的一切生命活动离不开水,一般来说代谢旺盛的细胞含水量多,细胞内的水的存在形式是自由水与结合水,自由水与结合水在一定的条件下可以相互转化。题图分析,水稻种子成熟过程中干物质含量逐渐升高,水分的相对含量逐渐下降。
【详解】A、分析题图可知,水稻种子成熟过程中水分含量逐渐降低,种子的生命活动由代谢活跃状态转入休眠状态,即种子的新陈代谢会逐渐减慢,A错误;
B、水稻种子成熟过程中水分含量逐渐降低,细胞代谢减弱,因此主要降低的是自由水含量,B正确;
C、随着种子的成熟,有机物逐渐转移并在种子中积累,因此,种子的干重逐渐增加,但水稻种子的主要成分不是脂肪,因此主要增加的不是脂肪,C错误;
D、水稻种子成熟过程中水分含量逐渐降低,主要降低的是自由水含量,种子细胞中结合水/自由水的值逐渐增大,D错误。
故选B。
10. 小李同学常用如下概念模型帮助自己学习生物学,有关说法正确的是( )
A. 若①表示二糖,则②③④可分别表示乳糖、果糖、蔗糖
B. 若①表示脂质,则②③④可分别表示脂肪、磷脂、胆固醇
C. 若①表示动植物共有的糖类,则②③④可分别表示葡萄糖、脱氧核糖、核糖
D. 若①表示蛋白质,则②③④可分别表示氨基酸、二肽、多肽
【答案】C
【解析】
【分析】糖类分为单糖、二糖和多糖,二糖包括麦芽糖、蔗糖、乳糖,麦芽糖是由子葡萄糖形成的,蔗糖是由子葡萄糖和子果糖形成的,乳糖是由子葡萄糖和子半乳糖形成的。多糖包括淀粉、纤维素和糖原,淀粉是植物细胞的储能物质,糖原是动物细胞的储能物质,纤维素是植物细胞壁的组成成分。
【详解】A、果糖是单糖,若①表示二糖,下属分类不应该出现果糖,A错误;
B、若①表示脂质,则②③④可分别表示脂肪、磷脂、固醇,B错误;
C、葡萄糖是细胞的主要能源物质,脱氧核糖和核糖分别是组成DNA和RNA的成分,若①表示动植物共有的糖类,则②③④可分别表示葡萄糖、脱氧核糖、核糖,C正确;
D、氨基酸是蛋白质的基本单位,蛋白质是氨基酸脱水缩合而成,若①表示蛋白质,下属分类不应该出现氨基酸,D错误。
故选C。
11. 生物体会依据生命活动的需要,将一种物质转化成另一种物质,下列说法正确的是( )
A. 人体摄入的多糖会分解成单糖后被吸收,并在细胞内转化成淀粉储存
B. 在操场运动时,脂肪和糖类会大量氧化分解为身体提供能量
C. 氨基酸、糖类和脂肪均可以大量相互转化,以保证物质利用高效
D. 谷物填鸭育肥的原理是利用谷物中的糖类转化为脂肪,使鸭子快速长肥
【答案】D
【解析】
【分析】人体内血糖有三个来源:一是来源于食物中糖类的消化吸收,二是肝糖原的分解,三是体内非糖物质的转化;去路也有三条:一是血糖的氧化分解,二是血糖合成糖原(肝糖原、肌糖原),三是转变为脂肪、氨基酸等。
【详解】A、人体摄入的多糖会分解成单糖后被吸收,并在细胞内转化成糖原储存,人体细胞不能合成淀粉,A错误;
B、运动时,糖类会大量氧化分解为身体提供能量,脂肪一般在糖类代谢发生障碍,引起供能不足时,才会分解供能,故运动时脂肪不会大量氧化分解供能,B错误;
C、糖类可以大量转化为脂肪,但是脂肪不能大量转化为糖,C错误;
D、谷物填鸭育肥,主要是食物中糖类被消化吸收,转化为脂肪,使鸭子快速长肥,D正确。
故选D。
12. 蛋白质是生命活动的主要承担者,基本组成单位是氨基酸。下列正确的是( )
A. 蛋白质加热变性后空间结构会被破坏,因此和双缩脲试剂反应不会出现颜色反应
B. 氨基酸的种类、数目、排列顺序及空间结构决定了蛋白质的多样性
C. 人体内不能合成的13种必需氨基酸必须从食物中获取
D. 氨基酸脱水缩合产生水,水中的氢来自氨基和羧基
【答案】D
【解析】
【分析】在人体中,组成蛋白质的氨基酸有21种。氨基酸是组成蛋白质的基本单位。氨基酸经过脱水缩合形成多肽链,由于氨基酸之间能够形成氢键等,从而使肽链能盘曲、折叠,形成具有一定空间结构的蛋白质分子。氨基酸发生脱水缩合反应时,一个氨基酸的-NH2提供H和另一个氨基酸的-COOH提供-OH结合形成水,同时形成肽键,每形成一相肽键脱去一分子水。组成蛋白质的氨基酸数目可能成千上万,氨基酸形成肽链时,不同种类氨基酸的排列顺序千变万化,肽链的盘曲、折叠方式及其形成的空间结构千差万别,导致蛋白质分子的结构极其多样。
【详解】A、蛋白质加热变性后空间结构会被破坏,但肽键没有断裂,而双缩脲试剂是与肽键发生紫色反应,因此变性的蛋白质仍然能与双缩脲试剂反应呈紫色,A错误;
B、氨基酸的种类、数目、排列顺序及蛋白质的空间结构决定了蛋白质的多样性,B错误;
C、人体内不能合成的8种必需氨基酸必须从食物中获取,C错误;
D、氨基酸脱水缩合产生多肽和水,其中水中的氢来自氨基(-NH2)和羧基(-COOH),D正确。
故选D。
13. 蛋白质是生命活动的主要承担者,下列有关蛋白质功能的说法正确的是( )
A. 蛋白质具有调节功能,如血红蛋白调节人体细胞氧气含量
B. 蛋白质具有催化功能,如胰岛素可以降低血糖
C. 蛋白质具有物质运输功能,如胆固醇参与血液中脂质的运输
D. 蛋白质具有免疫功能,如抗体可以和抗原结合
【答案】D
【解析】
【分析】蛋白质是生命活动的主要承担者,蛋白质的结构多样,在细胞中承担的功能也多样:①有的蛋白质是细胞结构的重要组成成分,如肌肉蛋白;②有的蛋白质具有催化功能,如大多数酶的本质是蛋白质;③有的蛋白质具有运输功能,如载体蛋白和血红蛋白;④有的蛋白质具有信息传递,能够调节机体的生命活动,如胰岛素;⑤有的蛋白质具有免疫功能,如抗体。
【详解】A、血红蛋白起运输氧气的作用,体现蛋白质的运输功能,A错误;
B、具有催化功能的是酶,胰岛素起调节作用,B错误;
C、胆固醇属于脂质,不是蛋白质,C错误;
D、抗体的化学本质是蛋白质,抗体与抗原结合体现了蛋白质的免疫功能,D正确。
故选D。
14. 蛋白质和DNA都是由许多单体组成的多聚体,对它们进行彻底水解产物分别是( )
A. 多肽;核糖核苷酸
B. 氨基酸;脱氧核苷酸
C. 氨基酸;脱氧核糖、含氮碱基、磷酸
D. CO2、H2O和尿素:脱氧核糖、含氮碱基、磷酸
【答案】C
【解析】
【分析】核酸分为脱氧核糖核酸(DNA)和核糖核酸(RNA),它们的组成单位分别为脱氧核糖核苷酸和核糖核苷酸,一分子核苷酸由一分子磷酸、一分子五碳糖和一分子含氮碱基组成。蛋白质的基本单位是氨基酸。
【详解】蛋白质的单体是氨基酸,DNA的单体是脱氧核苷酸,蛋白质彻底水解产物是氨基酸,DNA彻底水解产物是脱氧核糖、含氮碱基、磷酸,C正确。
故选C。
15. 多糖、蛋白质、核酸都是细胞中的生物大分子,下图表示生物大分子的模型图,相关说法错误的是( )
A. 组成生物体的生物大分子都是以碳链为骨架的
B. 构成淀粉、纤维素、糖原的单糖相同
C. 人体细胞中核苷酸有4种,氨基酸有21种
D. 核酸的多样性与核苷酸的排列顺序有关
【答案】C
【解析】
【分析】在构成细胞的化合物中,多糖、蛋白质、核酸都是生物大分子,生物大分子是由许多单体连接成的多聚体,每一个单体都以若干个相连的碳原子构成的碳链为基本骨架。
【详解】A、生物大分子包括多糖、蛋白质和核酸,生物大分子都是以碳链作为基本骨架,A正确;
B、构成淀粉、纤维素、糖原的单糖相同,都是葡萄糖,B正确;
C、人体细胞内含有DNA和RNA,DNA中含有四种脱氧核糖核苷酸,RNA中含有四种核糖核苷酸,因此人体细胞中的核苷酸有8种,C错误;
D、核酸分子结构的多样性是由核苷酸的数目和排列顺序决定的,因此核酸的多样性与核苷酸的排列顺序有关,D正确。
故选C。
二、非选择题:本大题3小题,共40分。
16. 下图表示细胞中的某些元素、化合物,其中a、b、d、e代表不同的小分子物质,A、B代表不同的大分子物质,请分析回答下列问题:
(1)图中方框里的“?”一定有____(填元素)。
(2)物质d是____。物质e在动植物细胞中均可含有,并且由于含能量多被生物作为长期储备能源的物质,则物质e是____。
(3)在动物细胞内与物质A作用最相近的多糖是____。纤维素也是由a组成的,纤维素的主要作用是____。
【答案】(1)N (2) ①. 性激素 ②. 脂肪
(3) ①. 糖原 ②. 作为植物细胞壁的主要组成成分
【解析】
【分析】1、对题图进行分析可知,A为淀粉,B为蛋白质,C是DNA,a是葡萄糖,b是氨基酸,d是性激素。
2、植物细胞内储能物质是淀粉,淀粉的基本组成单位是葡萄糖,所以a是葡萄糖。在动物细胞内,与淀粉作用最相近的物质是糖原。
3、蛋白质基本单位是氨基酸,所以b是氨基酸。
4、固醇包括胆固醇、性激素和维生素D等。胆固醇是细胞膜的重要成分,在人体内还参与血液中脂质的运输。性激素能促进人和动物生殖器官的发育以及生殖细胞的形成。维生素D能促进人和动物肠道对Ca和P的吸收。
【小问1详解】
图中B为蛋白质,蛋白质的元素组成是C、H、O、N,所以方框里的?是N。
【小问2详解】
图中物质d的作用是促进生殖器官的发育,激发并维持动物的第二性征,所以d是性激素,d和胆固醇和维生素D 都属于固醇。物质e在动植物细胞中均可含有,并且由于含能量多而且占体积小被生物作为长期储备能源的物质,推测物质e是脂肪。
【小问3详解】
图中A为淀粉,物质a是葡萄糖,在动物细胞内与物质A作用最相近的多糖是糖原。纤维素也是由a组成的一种多糖,是植物的细胞壁的主要成分。
17. 在使用斐林试剂鉴定还原糖的实验中,按教材要求应将斐林试剂的甲液和乙液等量混合均匀后使用。不同使用顺序是否会对实验结果造成影响呢?某实验小组对此进行了探究。
实验假设:用斐林试剂鉴定还原糖与其甲液、乙液使用顺序及是否混合使用无关。
实验设计:按下列表格中的思路设计并进行实验。
(1)1、2、3号试管中空格处应加入的物质是:A____B____C____
(2)理论预测及相关结论:
①当____号试管中出现砖红色沉淀现象时,实验猜想是正确的;
②当____号试管中不全出现砖红色沉淀,____号试管出现砖红色沉淀时,实验猜想是错误的。
【答案】17. ①. 1mL0.1g/mLNaOH溶液 ②. 1mL0.05g/mLCuSO4溶液 ③. 1mL0.1g/mLNaOH溶液与1mL0.05g/mLCuSO4溶液混合
18. ①. 1、2、3 ②. 1、2 ③. 3
【解析】
【分析】斐林试剂是由甲液(0.1 g/mL的NaOH溶液)和乙液(0.05 g/mL的CuSO4溶液)配制而成的,用于鉴定还原糖,使用时要将甲液和乙液按等比例混合均匀后再加入含待测样品的试管中,且需水浴加热。
【小问1详解】
根据实验者设想按照不同顺序先后使用甲液和乙液及混合后使用及等量原则可推知,2、3号试管中空格处应加入的物质为A:1 mL 0.1 g/mL的NaOH溶液,B:1 mL 0.05 g/mL的CuSO4溶液。C:2 mL 0.1 g/mL的NaOH溶液和0.05 g/mL的CuSO4溶液的混合液。
【小问2详解】
①当1、2、3试管都出现砖红色沉淀,说明用斐林试剂鉴定还原糖与其甲液、乙液使用顺序及是否混合使用无关,实验猜想是正确的;
②1、2试管没有将斐林试剂甲、乙液混合使用,而是换顺序先后加入,故当1、2号试管中不全出现砖红色沉淀,斐林试剂甲、乙液混合使用的3号试管出现砖红色沉淀时,说明用斐林试剂鉴定还原糖与斐林试剂的甲、乙液是否混合使用有关,即实验猜想是错误的。
18. 神经肽Y与动物的摄食行为和血压调节有密切关系,图甲是神经肽Y的部分氨基酸组成示意图,图乙是神经肽Y的相关数据。
(1)图甲中的必需氨基酸是____,氨基酸的结构通式是____。
(2)分析图乙数据可得知该神经肽Y是一种____(填“环状”或“链状”)肽,若将该神经肽Y彻底水解,至少需要消耗____个水分子,得到的所有氨基酸共有____个氨基,____(选填“<”或“=”或“≤”)21种
【答案】(1) ①. 亮氨酸、苏氨酸 ②.
(2) ①. 环状 ②. 126 ③. 143 ④. ≤
【解析】
【分析】1、氨基酸的结构特点:每种氨基酸分子至少都含有一个氨基(-NH2)和一个羧基(-COOH),并且都有一个氨基和一个羧基连接在同一个碳原子上,这个碳原子还连接一个氢原子和一个侧链基因。
2、蛋白质具有多样性的原因是:氨基酸的种类、数目和排列顺序不同,组成蛋白质的多肽链盘曲折叠形成千变万化的空间结构多样,最终形成了蛋白质的多样性。
【小问1详解】
必需氨基酸是指在生物体内不能合成的氨基酸,包括色氨酸、赖氨酸、苯丙氨酸、亮氨酸、异亮氨酸、甲硫氨酸、苏氨酸、缬氨酸,图甲中,属于必需氨基酸的有亮氨酸、苏氨酸。氨基酸的结构通式是 。
【小问2详解】元素
O
C
H
N
P
S
玉米细胞(干)
44.43
43.57
6.24
1.46
0.20
0.17
人细胞(干)
14.62
55.99
7.46
9.33
3.11
0.78
活细胞
65.0
18.0
10.0
3.0
1.40
0.30
选项
探究主题
实验试剂
预期实验结果
结论
A
某“脱脂”饮料是否含有脂肪
苏丹Ⅲ染液
被检测液体出现红色
含有脂肪
B
某“早餐奶”是否含有蛋白质
双缩脲试剂
被检测液体出现砖红色
含有蛋白质
C
某“奶片”是否添加淀粉
碘—碘化钾溶液
被检测液体出现紫色
含有淀粉
D
某“无糖”无色饮料中否含有葡萄糖
斐林试剂
被检测液体出现砖红色
含有还原糖,但不一定含有葡萄糖
探究实验思路
试管
第一次加入物
第二次加入物
第三次加入物
加热
颜色变化
1号
1mL苹果汁
1mL0.05g/mLCuSO4溶液
1mL0.1g/mLNaOH溶液
水浴加热
2号
1mL苹果汁
A
B
水浴加热
3号
1mL苹果汁
C
水浴加热
2024届重庆市拔尖强基联盟高三下学期2月联合考试生物答案: 这是一份2024届重庆市拔尖强基联盟高三下学期2月联合考试生物答案,共1页。
重庆市拔尖强基联盟2023-2024学年高三下学期2月联合考试生物试卷(Word版附答案): 这是一份重庆市拔尖强基联盟2023-2024学年高三下学期2月联合考试生物试卷(Word版附答案),文件包含2024届重庆市拔尖强基联盟高三下学期2月联合考试生物试题含答案docx、2024届重庆市拔尖强基联盟高三下学期2月联合考试生物答案docx等2份试卷配套教学资源,其中试卷共10页, 欢迎下载使用。
重庆市拔尖强基联盟2023-2024学年高三上学期12月联考生物试题(Word版附解析): 这是一份重庆市拔尖强基联盟2023-2024学年高三上学期12月联考生物试题(Word版附解析),共23页。试卷主要包含了考试结束后,将答题卡交回, 甜瓜是一种耐淹性较强的品种,15~0, 磷酸烯醇式丙酮酸等内容,欢迎下载使用。

