所属成套资源:高中政治统编版选择性必修二 教案
高中政治 (道德与法治)人教统编版选择性必修2 法律与生活解析三大诉讼教案设计
展开
这是一份高中政治 (道德与法治)人教统编版选择性必修2 法律与生活解析三大诉讼教案设计,共6页。教案主要包含了诉讼及其特点,诉讼的主要类型等内容,欢迎下载使用。
小张的老公王先生在婚后搞婚外恋,造成双方感情破裂,于是小张和王先生协议离婚。离婚协议约定夫妻共有的一处房产和一辆家用轿车归小张所有,女儿亦随其生活,王先生“净身出户”,并按月给付抚养费800元。小张与王先生到民政局办理了离婚手续五个月之后,小张发现王先生离婚前隐匿了夫妻共同财产,于是起诉至法院要求撤销离婚协议,重新分割财产。
探究1 (描述与分类·科学精神)怎样理解诉讼的终局性?
提示:人民法院生效裁判所确定的当事人之间的权利义务关系是终局的。
探究2 (辨析与评价·法治意识)法院会支持小张的诉讼吗?
提示:法院会支持小张的诉讼。我国婚姻法规定,离婚时一方隐藏、转移、变卖、毁损夫妻共同财产,可以向人民法院提起诉讼,请求再次分割夫妻共同财产。如果当事人达成了财产分割协议,可以在离婚后1年内申请撤销财产分割协议,对全部财产重新进行分割。
1.诉讼
(1)含义:俗称“打官司”,它是在纠纷主体的参与下,由人民法院依照法定程序解决具体纠纷的活动。
(2)地位:在多元的纠纷解决方式中,诉讼是解决纠纷的最后途径。
(3)特点:公权性、程序性、强制性、终局性。
2.诉讼法:
(1)含义:用于调整诉讼法律关系、规范诉讼活动与程序的法律。
(2)我国诉讼法:《中华人民共和国民事诉讼法》《中华人民共和国行政诉讼法》《中华人民共和国刑事诉讼法》。
全面理解诉讼的特点
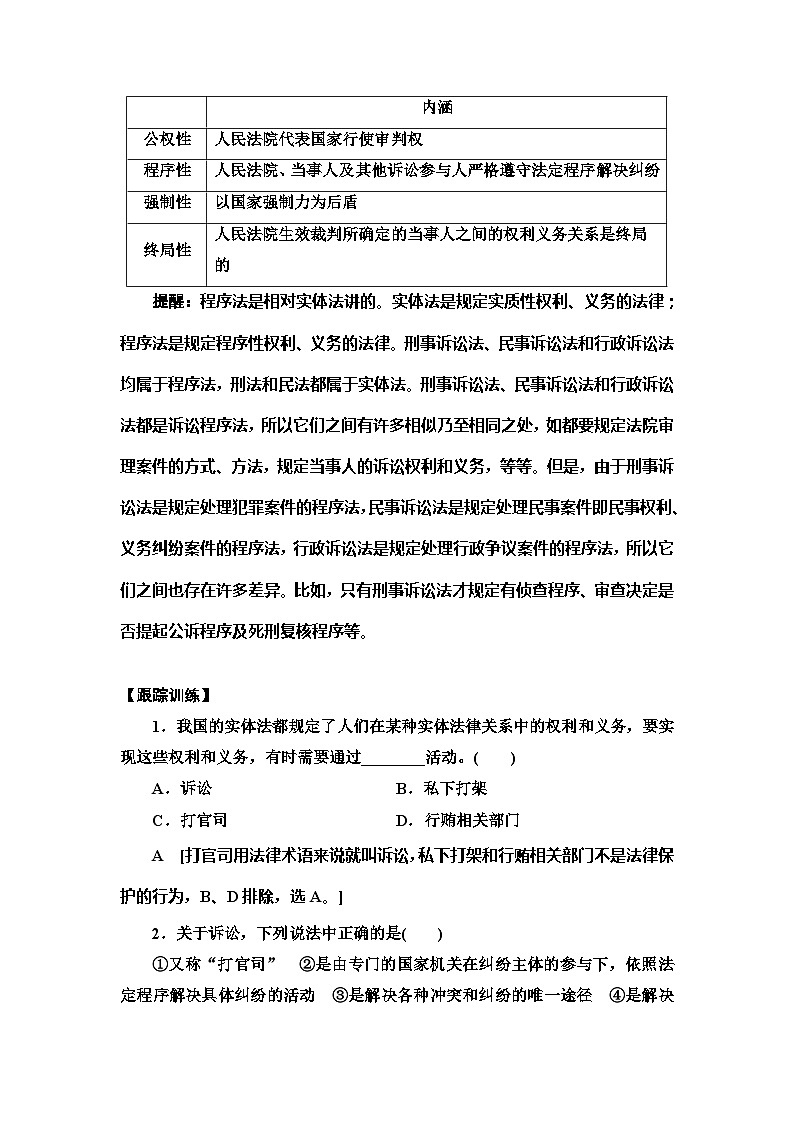
提醒:程序法是相对实体法讲的。实体法是规定实质性权利、义务的法律;程序法是规定程序性权利、义务的法律。刑事诉讼法、民事诉讼法和行政诉讼法均属于程序法,刑法和民法都属于实体法。刑事诉讼法、民事诉讼法和行政诉讼法都是诉讼程序法,所以它们之间有许多相似乃至相同之处,如都要规定法院审理案件的方式、方法,规定当事人的诉讼权利和义务,等等。但是,由于刑事诉讼法是规定处理犯罪案件的程序法,民事诉讼法是规定处理民事案件即民事权利、义务纠纷案件的程序法,行政诉讼法是规定处理行政争议案件的程序法,所以它们之间也存在许多差异。比如,只有刑事诉讼法才规定有侦查程序、审查决定是否提起公诉程序及死刑复核程序等。
【跟踪训练】
1.我国的实体法都规定了人们在某种实体法律关系中的权利和义务,要实现这些权利和义务,有时需要通过________活动。( )
A.诉讼 B.私下打架
C.打官司 D.行贿相关部门
A [打官司用法律术语来说就叫诉讼,私下打架和行贿相关部门不是法律保护的行为,B、D排除,选A。]
2.关于诉讼,下列说法中正确的是( )
①又称“打官司” ②是由专门的国家机关在纠纷主体的参与下,依照法定程序解决具体纠纷的活动 ③是解决各种冲突和纠纷的唯一途径 ④是解决各种冲突和纠纷的最后途径
A.①②③ B.①②④ C.①③④ D.②③④
B [诉讼是解决各种冲突和纠纷的最后途径,而不是唯一途径,③说法错误,故选B。]
议题二 诉讼的主要类型
小华6岁,某小学一年级学生。2019年2月14日,正在放寒假的他和另一小伙伴来到刘某经营的“超市商店”,各花4元钱分别购买了一把塑料玩具手枪,当日下午,小华玩弄玩具手枪时子弹突然射出而致其眼球穿孔,造成十级伤残。花费医药费4万多元,小华的父母要求商店支付这笔费用,遭到刘某的拒绝。小华的父母准备到人民法院提起损害赔偿的诉讼。
探究1 (辨析与评价·科学精神)材料中的诉讼属于什么类型的诉讼?该种诉讼的侧重点是什么?
提示:该案是人身伤害案,属于民事诉讼。民事诉讼旨在审理民事案件,确认民事权利义务关系,制裁民事违法行为,保护当事人的合法权益。
探究2 (描述与分类·科学精神)小华的父母在案件受理过程中充当了什么角色?
提示:依照《民事诉讼法》的规定,小华只有6岁,属于无民事行为能力人,其父母是他的监护人,也是他的法定诉讼代理人。
1.三大类型:民事诉讼、行政诉讼和刑事诉讼。
2.差异表现:在案件性质、诉讼目的、提起诉讼的主体、诉讼内容和程序、适用法律等方面。
3.主要差异
(1)在诉讼目的方面
①民事诉讼解决平等主体之间的民事权利和义务纠纷。
②行政诉讼解决国家行政机关实施的行政行为是否合法的问题。
③刑事诉讼解决涉嫌犯罪的人是否犯罪、犯什么罪以及应处何种刑罚的问题。
(2)在提起诉讼的主体方面
①民事诉讼双方当事人均可提起。
②行政诉讼中主要由行政相对人提起,行政机关始终处于被告地位。
③刑事诉讼除自诉案件由自诉人提起自诉外,均由人民检察院提起公诉。
1.民事诉讼、行政诉讼和刑事诉讼的主要区别
2.三大诉讼的侧重点
(1)刑事诉讼旨在准确、及时地查明案件事实,惩罚犯罪分子,保证无罪的人不受刑事追究。
(2)民事诉讼旨在审理民事案件,确认民事权利义务关系,制裁民事违法行为,保护当事人的合法权益。
(3)行政诉讼旨在维护和监督行政机关依法行使行政职权。
【跟踪训练】
1.老张家养的一条狼狗把邻居家的孩子咬伤,因为医疗费问题两家产生纠纷,结果邻居一纸诉状把老张告上了法庭。这一诉讼属于( )
A.民事诉讼 B.刑事诉讼
C.行政诉讼 D.经济诉讼
A [老张与邻居之间的诉讼属于因人身关系产生的诉讼,属于民事诉讼。故答案选A。]
2.根据________、________、________等因素的不同,诉讼可以分为刑事诉讼、民事诉讼和行政诉讼三种。( )
①案件的性质 ②诉讼的内容 ③程序 ④案件的危害程度
A.①②③ B.①②④ C.②③④ D.①③④
A [根据诉讼要解决的案件性质、诉讼的内容、程序等因素的不同,诉讼可以分为刑事诉讼、民事诉讼和行政诉讼三种。]
1.诉讼,俗称“打官司”,它是在纠纷主体的参与下,由人民法院依照法定程序解决具体纠纷的活动。在多元的纠纷解决方式中,诉讼是解决纠纷的最后途径。
2.诉讼具有公权性、程序性、强制性、终局性的特点。
3.诉讼法是用于调整诉讼法律关系、规范诉讼活动与程序的法律。
4.我国诉讼法:《中华人民共和国民事诉讼法》、《中华人民共和国行政诉讼法》、《中华人民共和国刑事诉讼法》。
5.诉讼分为民事诉讼、行政诉讼和刑事诉讼三种类型。它们在案件性质、诉讼目的、提起诉讼的主体、诉讼内容和程序、适用法律等方面,均存在显著差异。
6.在诉讼目的方面,民事诉讼解决平等主体之间的民事权利和义务纠纷;行政诉讼解决国家行政机关实施的行政行为是否合法的问题;刑事诉讼解决涉嫌犯罪的人是否犯罪、犯什么罪以及应处何种刑罚的问题。
7.在提起诉讼的主体方面,民事诉讼双方当事人均可提起。行政诉讼主要由行政相对人提起,行政机关始终处于被告地位。刑事诉讼除自诉案件由自诉人提起自诉外,均由人民检察院提起公诉。
1.下列关于诉讼的说法,正确的是( )
①它是人民法院主持有利害关系人参与的处理纠纷的程序 ②它是保护我们权益的最后屏障 ③它是维护我们合法权益最正规、最权威、最有效的一种手段 ④它是我们维护合法权益常用的有效手段
A.①②③ B.②③④ C.①②④ D.①③④
A [本题考查对诉讼的理解,①②③观点表述正确,故A项应选。④中“常用”的提法错误。]
2.比较刑事诉讼、民事诉讼和行政诉讼三种形式( )
①内容各不相同 ②参加的主体各不相同 ③诉讼权利各不相同 ④法律基础各不相同
A.①③④ B.①②④ C.②③④ D.①②③
D [尽管民事诉讼、刑事诉讼与行政诉讼内容不同,参加的主体不同,诉讼权利也各有不同,但公民依法享有诉讼权利的法律基础是相同的。故本题选D。]
内涵
公权性
人民法院代表国家行使审判权
程序性
人民法院、当事人及其他诉讼参与人严格遵守法定程序解决纠纷
强制性
以国家强制力为后盾
终局性
人民法院生效裁判所确定的当事人之间的权利义务关系是终局的
区别
民事诉讼
行政诉讼
刑事诉讼
诉讼目的
解决平等主体之间的民事权利和义务纠纷问题
解决国家行政机关的具体行政行为是否合法的问题
解决涉嫌犯罪的人是否犯罪和犯什么罪以及应处何种刑罚的问题
诉讼主体
双方当事人都可以提起诉讼
只能是由权益受行政机关的行政行为影响的公民、法人或其他组织提起诉讼,行政机关始终处于被告地位
除自诉案件由自诉人提起诉讼外,均由人民检察院提起公诉
举证责任
谁主张权利谁负有举证责任
行政机关负有举证责任
公诉人举证,但被告可以提出自己罪轻或无罪的材料为自己辩护
适用法律
主要适用民法通则和民事诉讼法
主要适用行政法律、法规和行政诉讼法
主要适用刑法和刑事诉讼法
相关教案
这是一份高中政治 (道德与法治)人教统编版选择性必修2 法律与生活严格遵守诉讼程序教案及反思,共8页。教案主要包含了起诉与应诉,审理与判决等内容,欢迎下载使用。
这是一份高中人教统编版第四单元 社会争议解决第十课 诉讼实现公平正义正确行使诉讼权利教学设计,共8页。教案主要包含了诉讼权利面面观,寻求法律援助等内容,欢迎下载使用。
这是一份政治 (道德与法治)诚信经营 依法纳税教案设计,共9页。教案主要包含了诚信经营 保护消费者,依法纳税是义务等内容,欢迎下载使用。

