


还剩15页未读,
继续阅读
所属成套资源:2023年高考历史真题和模拟试卷分项汇编专题 (含解析)
成套系列资料,整套一键下载
2023年高考历史真题和模拟试卷分项汇编专题07 新民主主义革命(1919-1949)(含解析)
展开
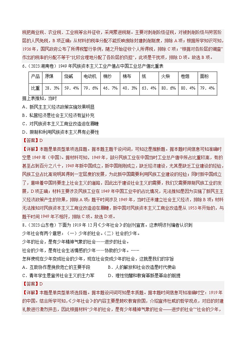
这是一份2023年高考历史真题和模拟试卷分项汇编专题07 新民主主义革命(1919-1949)(含解析),共18页。试卷主要包含了的国家”等内容,欢迎下载使用。
相关试卷
2023年高考历史真题和模拟试卷分项汇编专题17 史学研究(含解析):
这是一份2023年高考历史真题和模拟试卷分项汇编专题17 史学研究(含解析),共17页。试卷主要包含了,对此解读正确的是等内容,欢迎下载使用。
2023年高考历史真题和模拟试卷分项汇编专题16 选修内容(含解析):
这是一份2023年高考历史真题和模拟试卷分项汇编专题16 选修内容(含解析),共17页。试卷主要包含了【历史—选修1,【历史—选修3,6万户31,【历史—选修4,[历史——选修1,[历史—选修3,[历史—选修4,阅读材料,回答问题等内容,欢迎下载使用。
2023年高考历史真题和模拟试卷分项汇编专题03 唐宋元变革(含解析):
这是一份2023年高考历史真题和模拟试卷分项汇编专题03 唐宋元变革(含解析),共20页。试卷主要包含了民众日常生活能够反映时代特点,等地名常在唱和诗歌中出现,规定,八月敕,下图为西汉与隋京畿区示意图,北宋理学家张载认为,宋仁宗下诏废郭皇后等内容,欢迎下载使用。